Design of a Nonlinear Model of a Pseudomorphic 0.15 μm рHEMT AlGaAs/InGaAs/GaAs Transistor
- Autores: Tsunvaza D.1, Ryzhuk R.V.1, Vasil’evskii I.S.1, Kargin N.I.1, Klokov V.A.1
-
Afiliações:
- National Research Nuclear University MEPhI
- Edição: Volume 52, Nº 3 (2023)
- Páginas: 200-206
- Seção: МОДЕЛИРОВАНИЕ
- URL: https://journals.rcsi.science/0544-1269/article/view/138562
- DOI: https://doi.org/10.31857/S0544126923700357
- EDN: https://elibrary.ru/UEJDNX
- ID: 138562
Citar
Texto integral
Resumo
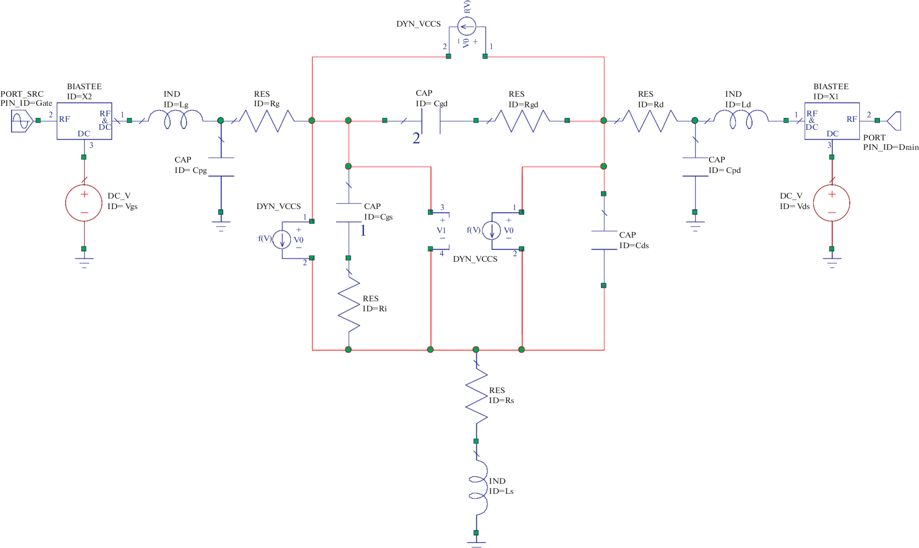
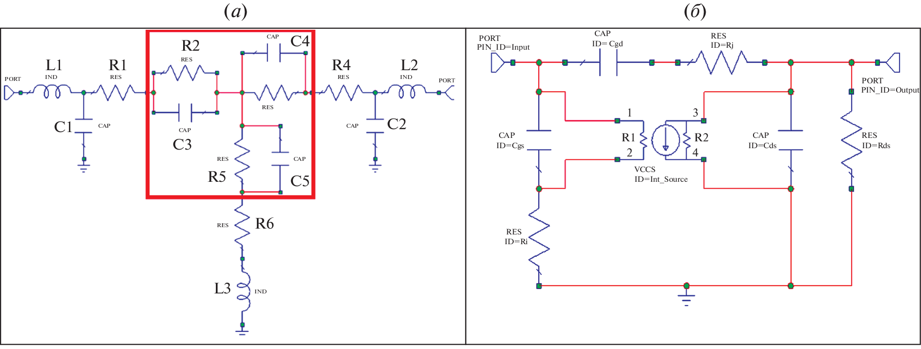
This paper studies the design of a nonlinear model of AlGaAs/InGaAs/GaAs рHEMT micro-wave-frequency range transistors with a gate length of 0.15 μm using parametric analysis methods. In the cal-culations, not only nonlinear current sources but also the dependences of the nonlinear gate-source and gate-drain capacitances on voltages are studied. It is shown that the proposed model makes it possible to describe the IV characteristics of the studied device adequately in the range of drain currents from 0 to 100 mA and the frequency range from 5 to 45 GHz. The error of the model does not exceed 3%
Sobre autores
D. Tsunvaza
National Research Nuclear University MEPhI
Email: tsdamir321@gmail.com
Moscow, 115409 Russia
R. Ryzhuk
National Research Nuclear University MEPhI
Email: tsdamir321@gmail.com
Moscow, 115409 Russia
I. Vasil’evskii
National Research Nuclear University MEPhI
Email: tsdamir321@gmail.com
Moscow, 115409 Russia
N. Kargin
National Research Nuclear University MEPhI
Email: tsdamir321@gmail.com
Moscow, 115409 Russia
V. Klokov
National Research Nuclear University MEPhI
Autor responsável pela correspondência
Email: tsdamir321@gmail.com
Moscow, 115409 Russia
Bibliografia
- Devon T. Donahue et al. An X/Ku Dual-Band GaAs MMIC Power Amplifier with Integrated Load Impedance Sensing / 2022 IEEE/MTT-S International Microwave Symposium – IMS, 2022.
- Zhong Wang et al. Review of Ka-Band Power Amplifier / Electronics. 2022. V. 11. № 942.
- Добуш И.М. Построение моделей пассивных элементов и автоматизированное проектирование СВЧ монолитных усилителей с учетом влияния температуры. Диссертация на соискание ученой степени кандидата технических наук, ТУСУР, Томск, 2012.
- Васильевский И.С. и др. Разработка отечественного техпроцесса 0.15 мкм РНЕМТ для МИС СВЧ МШУ / Обмен опытом в области создания сверхширокополосных радиоэлектронных систем. Омск, 26–27 апреля 2022 г.
- Gorelov A.A. et al. Parametrization of a Microwave and the Noise Model of a Metamorphic 0.15 µm MHET InAlAs/InGaAs Transistor / Russian Microelectronics. 2021. P. 170–177.
- Добуш И.М. Исследование методов деэмбеддинга “Open”, “Open-Short”, “Open-Short-Thru” для зондовых измерений параметров рассеяния элементов СВЧ-монолитных интегральных схем / Доклады ТУСУРа. № 4 (34), декабрь 2014. С. 138–145.
- Prasad A. Nonlinear Modeling of FETs for Microwave Switches and Amplifiers, Thesis for The Degree of Doctor of Philosophy, Chalmers University of Technology, Gothenburg, Sweden, 2017.
- Angelov I., Bengtsson L., Garcia M., van Raay F., Kompa G. Extensions and model verification of the Chalmers Nonlinear HEMT and MESFET Model, IEEE Trans. Microwave Theory Tech., 1996, V. 44. № 10. P. 1664–1674.
- Curtice W. A MESFET Model for Use in the Design of GaAs Integrated Circuits, IEEE Trans. Microw. Theory Techn. May 1980. V. 28. № 5. P. 448–456.
- Curtice W., Ettenberg M. A Nonlinear GaAs FET Model for Use in the Design of Output Circuits for Power Amplifiers, IEEE Trans. Microw. Theory Tech. 1985. V. 33. № 12. P. 1383–1394.
- Angelov I., Zirath H., Rosman N. A New Empirical Nonlinear Model for HEMT and MESFET Devices, IEEE Trans. Microw. Theory Tech. 1992. V. 40. № 12. P. 2258–2266.
- Keysight Technologies, Modified Materka GaAsFET Model. URL: http://edadocs.software.keysight.com/pages/viewpage.action?pageId=10745514
- Yhland K., Rorsman N., Garcia M., Merkel H. A Symmetrical Nonlinear HFET/MESFET Model Suitable for Intermodulation Analysis of Amplifiers and Resistive Mixers, IEEE Trans. Microw. Theory Tech., 2000. V. 48. №. 1. P. 15–22.
- MauryMicrowave, AMCAD Engineering. MT930M1/M2A – HEMT Compact Model Extractor.
Arquivos suplementares







