Aircraft flight safety management system with a basic built-in system of automatic tolerance control of the hydraulic system and failure monitoring and forecasting systems
- Autores: Bobrin M.A.1
-
Afiliações:
- Moscow State Technical University of Civil Aviation
- Edição: Nº 2 (2024)
- Páginas: 36-51
- Seção: Aircraft, aircraft engines and methods of their operation
- URL: https://journals.rcsi.science/2312-1327/article/view/259729
- DOI: https://doi.org/10.51955/2312-1327_2024_2_36
- ID: 259729
Citar
Texto integral
Resumo
This paper considers an integrated tolerance control system with failure monitoring and prediction subsystems for aircraft safety management system (ASMS), which is relevant nowadays. The paper deals with the operational component of hydraulic system (HS) tolerance zones. The internal measured parameter is pressure, so it was necessary to find an algorithm that reflects its dependence on operating conditions, its coefficient of kinematic viscosity of the fluid, its temperature, operating time, ambient temperature and flight stage. The operational component of the tolerance zone can be derived from the obtained expression for the pressure by substituting the boundary values of the parameters included in this dependence.
While polling the sensors of the automatic control system it is necessary each time to calculate the range of variation of the parameter for the given stage of flight and other conditions with the help of algorithms for calculating the tolerance zone obtained in the paper. Moreover, the control system has to process a large amount of information using artificial intelligence (AI) methods which allows the safety of aircraft flight (SAF) to be managed.
Texto integral
Введение
Одним из основополагающих требований, предъявляемых к перспективным воздушным судам (ВС), является обеспечение безопасности полётов (БП) и управление ею. Важнейшим элементом для решения этих задач является встроенная система допускового непрерывного контроля параметров, характеризующих текущее состояние функциональных систем, то есть проведение мониторинга с целью исключения выхода их значений за допустимый уровень и осуществления технического обслуживания по состоянию1 [Бобрин и др., 2023а].
Для системы автоматического контроля на летательном аппарате (ЛА) должна функционировать система сбора, обработки и анализа информации, в состав которой должны войти измеряющие параметры датчики, расположенные как на конструкции планера, так и в двигателях и функциональных подсистемах (ФП), в том числе и в гидравлической системе (ГС) [Bishop, 1981; Heathcote, 1980].
Сейчас проводится много работ по совершенствованию технического обслуживания воздушных судов [Бодрова и др., 2023; Имитационное моделирование…, 2020; Кирпичев и др., 2023].
Созданные в настоящее время системы интеллектуальной поддержки экипажа принятия решений имеют недостатки: отсутствие прогнозирования изменения параметров, влияющих на БП. Это учтено при разработке СУБП ЛА на примере системы допускового контроля ГС [Бобрин, 2023б; Кулик, 2019].
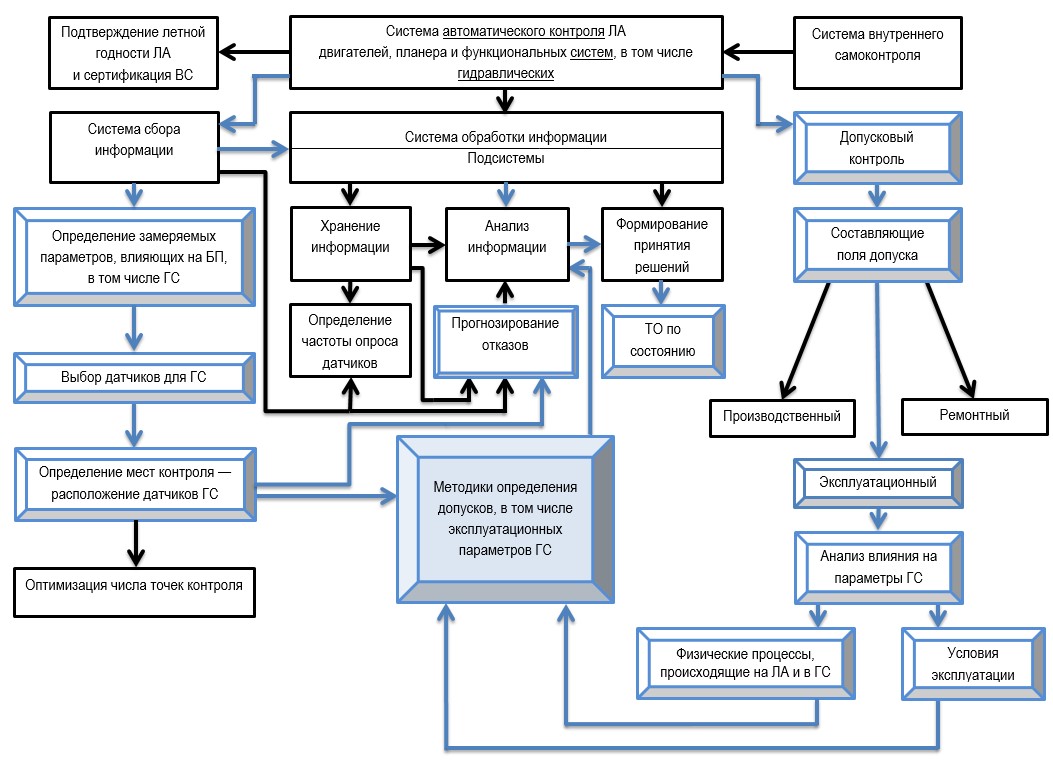
На рисунке 1 представлена структура системы управления безопасностью полётов с функциями мониторинга, аналитической и предиктивной диагностики гидравлических систем воздушных судов ( – структура СУБП, – совершенствование структуры СУБП с функциями мониторинга, аналитической и предиктивной диагностики ГС ВС).
Данные, имеющиеся в памяти системы автоматического контроля ЛА, являются паспортом ЛА.
Рисунок 1 – Структурная схема системы управления техническим состоянием летательного аппарата и системы управления безопасностью полётов с функциями мониторинга, аналитической и предиктивной диагностики гидравлических систем воздушных судов
В настоящее время для реализации системы непрерывного контроля за значениями параметров, характеризующих состояние ЛА и всех его систем, используются автоматизированные системы БАСК-124 самолётов Ан-124, и система Г-002 самолётов Ту-204, Ил-96, подсказывающие решения экипажу.
На самолётах Airbus и Boeing в ГС установлены датчики возле каждого элемента ГС, с помощью которых в полёте производится мониторинг состояния по программе Flight monitoring, то есть имеются системы автоматического контроля [Getting to grips with FOM…, 2003; Southeastern Aviation…, 2022].
Система управления БП ЛА, базовой частью которой является система управления техническим состоянием с системой автоматического допускового контроля, должна состоять из подсистем двигателей, электрических систем ВС, радийных, гидравлических, топливных, системы кондиционирования воздуха (СКВ), системы автоматического регулирования давления (САРД), противообледенительных. На зарубежных ВС устанавливаются тензометрические датчики на особые места конструкции планера для оценки его работоспособности.
В ГС у каждого элемента системы должны стоять по два тензометрических датчика, измеряющих давление до и после элемента. В зависимости от степени функциональной значимости и надёжности у элементов могут стоять датчики температуры и утечек. Все датчики постоянно опрашиваются – осуществление мониторинга. Для каждого замера следует по полученным алгоритмам определить поле допуска, чтобы сравнивать его с замерами датчиков и сделать вывод об отсутствии отказа.
Такая работа должна проводиться для всех подсистем ВС. В результате объём обрабатываемой информации будет очень большим, что вызывает необходимость применения методов работы нейронных сетей2 [Применение…, 2023; Чунтул, 2023].
При этом могут быть введены квоты на обрабатываемую информацию, связанные с распознаванием образов предотказных состояний.
Основой системы управления БП ЛА является система автоматического допускового встроенного контроля, при создании которой должны быть получены алгоритмы прогнозирования отказов.
При появлении предотказного состояния необходимо проведение технического обслуживания по состоянию вместо существующего ныне планового технического обслуживания по регламенту, в результате чего повышается ресурс [Воронцев и др., 2023; Чинючин и др., 2023].
Сказанное определяет актуальность работы, посвящённой анализу влияния условий эксплуатации на характеристики гидравлических систем и определению диапазона изменений характеризующих их параметров, то есть допусков. Актуальность работы также отражает анализ состояния БП в ГА РФ в 2013 – 2022 гг., из статистики которого следует, что количество инцидентов, связанных с отказами ГС, составляет 5 – 14 %. Наибольшее количество из них приходится на самолеты А-319/320/321. Эта статистика обуславливает установку тензометрических датчиков у многих элементов ГС и создание для этих ЛА автоматизированных интеллектуальных систем для поддержки экипажа в полете до 2040 года, что также должно быть сделано на отечественных ВС3 [Лебедев, 2009].
Часть подсистемы прогнозирования отказов (прогнозная аналитика) должна работать на основе зависимостей, математических моделей, которые помогают найти зависимости между состояниями системы и отказами.
Кроме этого, прогностическая интеллектуальная аналитика (предиктивная) должна использовать методы статистики, анализа данных, вероятностные модели и теорию игр. При создании СУБП ЛА и наличии большого объёма обрабатываемого материала могут использоваться методы искусственного интеллекта (ИИ) для разработки вероятностных моделей, анализа данных и перехода к распознаванию отказов с использованием методов работы нейронных сетей [Применение…, 2023].
Допуск состоит из производственного, эксплуатационного и ремонтного. Производственному допуску посвящено много работ, поэтому в работе не рассматривается.
Проблема определения эксплуатационного поля допуска рассматривалась в работах. В них говорится о факторах, влияющих на эксплуатационное поле допуска: износ элементов, характер технического обслуживания и т.п., но методик его определения не имеется. Сказано также, что эксплуатационный допуск на контролируемые параметры устанавливается инструктивной документацией; допуск должен устанавливаться разработчиком, заводом- изготовителем и эксплуатирующей организацией. Также говорится, что эксплуатационный допуск задаётся в технической документации и технических условиях, но обоснования отсутствуют [Лебедев, 2009].
Эксплуатационный допуск является случайной величиной, поэтому сначала следует определить значение математического ожидания для данных условий эксплуатации, а затем учесть среднее квадратическое отклонение случайной величины относительно математического ожидания, т.е. дисперсию.
В авиации суммарное поле допуска, состоящее из производственного, эксплуатационного и ремонтного, задаётся, например, по решению главного конструктора, заведомо больше реально существующего, чтобы в него уместились все колебания параметров.
Система считается исправной, если её параметры находятся в поле допуска. Если же в систему контроля закладывается завышенное значение поля допуска и величина параметра становится больше требуемого поля допуска, система не зафиксирует отказ, ЛА будет с отказом выпущен в полёт, что является нарушением требований безопасности полетов. В соответствии с этим для автоматического контроля необходимо разработать алгоритм для корректного определения поля допуска.
Эксплуатационный допуск зависит от колебаний значений параметров системы и окружающей среды.
Это, прежде всего, необходимо для получения зависимости давления от температуры, являющегося основным внутренним замеряемым параметром при поиске неисправности. Оно зависит от вязкости жидкости и определяется температурой рабочего тела.
Методы исследования
В работе использованы аналитические методы, эмпирические, аппроксимации, дифференциальных и интегральных исчислений.
При движении жидкости в насосе, находящемся на двигателе, а затем в негерметичной части ЛА с низкой температурой окружающей среды, она охлаждается. Необходимо иметь зависимость для температуры жидкости от температуры окружающей среды. В результате проведённых исследований такая зависимость была получена.
Теплообмен производится теплопроводностью, обменом энергии путём непосредственного соприкосновения жидкости со стенкой трубы и конвекцией в подвижной среде перемещением масс.
Плотность теплового потока qхтепл при теплообмене определяется по формуле:
, (1)
здесь: – коэффициент теплопроводности жидкости, – температура жидкости, х – длина трубопровода (ось направлена вдоль трубопровода и х=1).
Знак “–” перед λ показывает, что поток направлен в сторону убывания температуры.
Значение qхтепл зависит от количества теплоты , времени и площади изотермической поверхности :
. (2)
Конвективная плотность теплового потока определяется алгоритмом:
, (3)
здесь: – плотность жидкости, – теплоёмкость при постоянном давлении, х – составляющая скорости движения жидкости в трубопроводе вдоль оси х.
Отсюда суммарная плотность теплового потока равна:
. (4)
Если принять и продифференцировать по оси х, получим:
. (5)
Для двух других осей будем иметь:
, (6)
, (7)
здесь: – составляющие скорости движения жидкости вдоль осей y и z соответственно.
Если эти три уравнения свести к одному, подставив их в предыдущее равенство, и учесть, что уравнение сплошности для несжимаемой жидкости имеет вид:
, (8)
для стабилизированного режима течения без внутреннего источника тепла получим дифференциальное уравнение энергии:
, (9)
где оператор Лапласа температуры имеет вид:
. (10)
Для цилиндрической системы координат равен:
, (11)
здесь: r – радиус трубопровода, φ – угол расположения радиуса.
При независимости теплообмена от ориентации радиуса, т.е. для осесимметричного течения, будем иметь:
. (12)
В результате для трубопровода круглого сечения в цилиндрической системе координат получаем уравнение:
. (13)
Режим течения жидкости в гидросистемах был оценён на примере характера течения жидкости в трубопроводах самолёта Ил-96.
Допустимая скорость течения в трубопроводах равна . Замеры диаметров трубопроводов на этом самолёте дали следующие значения: и .
При температуре жидкости и коэффициенте кинематической вязкости () для этих значений диаметров и числа равны: и , что соответствует ламинарному режиму течения и при переходе от ламинарного режима в турбулентный при имеется большой запас по ламинарному режиму течения.
При небольшом радиусе трубопровода и достаточно большой длине , как величиной высшего порядка малости можно пренебречь. Для ламинарного режима течения . C учётом этого уравнение (13) принимает следующий вид:
, (14)
или
. (15)
Производную можно найти из закона Ньютона:
, (16)
и закона Фурье:
, (17)
где: – количество тепла, α – коэффициент теплоотдачи, – температура жидкости на выходе из насоса, – температура стенки трубопровода, – площадь поверхности (стенки трубопровода) по которой происходит теплообмен, – время.
Если рассматривать теплопередачу по радиусу от жидкости к стенке трубопровода, от трубопровода (пластины) к окружающей среде, то α равен:
, (18)
здесь: – коэффициент теплоотдачи жидкости, – толщина стенки трубопровода, – коэффициент теплопроводности стенки, – коэффициент теплоотдачи окружающей среды.
Имеются данные, согласно которым с учётом конвективных и излучательных процессов теплообмена:
(19)
для диапазона температур окружающей среды .
Из законов Ньютона – Фурье получим:
, (20)
здесь: – температура окружающей среды.
Считая поток симметричным по осям y и z, т.е. рассматривая двухмерную задачу, можно заменить на и из последнего равенства подставить в уравнение движения:
, (21)
или
, (22)
(23)
В общем виде это уравнение можно представить:
, (24)
Здесь p и q – действительные числа:
и . (25)
Решение этого уравнения имеет следующий вид:
, (26)
где:
. (27)
Давление в гидравлической системе определяется величиной потерь давления при движении жидкости по трубопроводу:
, (28)
где: – коэффициент трения жидкости, l – длина трубопровода, d – диаметр трубопровода, – скорость течения жидкости, – коэффициент свободного падения.
В гидросистеме летательных аппаратов имеет место ламинарный режим течения, поэтому коэффициент трения равен:
(29)
Коэффициент кинематической вязкости v зависит от температуры жидкости и её наработки .
По экспериментальным данным для жидкости получена зависимость коэффициента кинематической вязкости от температуры жидкости:
(30)
Из выражений (26) – (30) получена зависимость для давления, дающая возможность определить диапазон изменения:
(31)
По нормам, руководству по технической эксплуатации, например, , коэффициент кинематической вязкости не должен быть меньше при температуре .
Из выражения (28) и (29) можно получить:
, (32)
т.е. прямо пропорционально зависит от коэффициента кинематической вязкости v, уменьшающегося с увеличением наработки.
По экспериментальным данным для новой жидкости при температуре вязкость , поэтому последнее выражение даст максимальное значение: , а минимальное значение равно: .
Следовательно, по выражению (31) получается , а для получения следует умножить на коэффициент 0.65: , т.е. давление уменьшается в 1,53 раза.
Согласно экспериментальным данным v может быть равным 5cCm, таким образом, в этом случае давление уменьшается в 1,84 раза.
На рисунке 2 представлен график зависимости , построенный по соотношению (31).
Здесь: , – изменение величины падения давления при наличии максимально допустимых утечек, величиной (данные ) в нейтральном положении;
, – изменение падения давления при максимальной скорости движения жидкости, равной (для двигателя , насоса , трубопровода диаметром 20мм и длиной 50м) и 15 м/с;
, – уменьшение величины давления в 1,53 раза при увеличении времени наработки: и .
Рисунок 2 – График изменения величин падения давления и при наличии утечек () в нейтральном положении, и при скорости движения жидкости 10 м/с и 15 м/с, и при увеличении времени наработки для трубопровода диаметром 20мм и длиной 50м
Далее рассмотрено влияние этапа полёта самолёта на изменение давления в гидравлической системе.
Давление зависит от скорости движения жидкости и подачи насоса, определяемой этапом полёта, так как насос находится на двигателе и вращается механическим приводом.
Для оценки диапазона изменения давления на различных этапах полёта в качестве объекта рассмотрения был взят двигатель и насос .
Для различных этапов полёта по выражению (31) построена зависимость – рисунок 3.
Рисунок 3 – График изменения давления в напорном и сливном трубопроводах ( и ) от температуры и расхода жидкости для режимов: a – взлёт, b – набор высоты, c – крейсерский режим, d – снижение, e – посадка.
🟥 – напорная магистраль, 🟦 – сливная магистраль
Здесь из криволинейной поверхности выделены прямоугольники, соответствующие различным этапам полёта. Их ширина по оси расходов равна диапазону изменения подачи насоса на взятом режиме полёта. Ширина прямоугольников по оси T определяется температурой на выходе из насоса и температурой окружающей среды . Значения взяты из результатов лётных испытаний, а значения из стандартной атмосферы ИКАО.
Результаты и обсуждение
Диапазон изменения давления, т.е. поле допуска, должен быть определён по соотношению (31). Величина давления зависит от расположения точки контроля: это задаётся длиной трубопровода l от насоса до места контроля и диаметром трубопровода d.
Давление прямо пропорционально скорости движения жидкости в трубопроводе , подачи насоса, частоты вращения ротора двигателя, этапа полёта, поэтому диапазон изменения давления должен определяться для каждого этапа.
В технической документации двигателя для всех этапов указывается диапазон изменения частоты вращения ротора. Соответственно для получения верхнего значения давления следует брать верхнее значение частоты вращения и наоборот.
Температура также зависит от этапа полёта – от числа работающих потребителей. Эти данные берутся из результатов лётных испытаний. Поскольку зависимость давления от и обратно пропорциональная, для получения максимального значения давления на данном этапе нужно взять минимальные значения и , а для получения минимального – максимальные.
Кроме этого, для учёта уменьшения вязкости жидкости с увеличением наработки для получения минимального значения давления рекомендуется ввести коэффициент 0,65.
Заключение
Во время контроля сначала определяется работоспособность ФП: выходные параметры какой-либо ФП не должны выходить за поле допуска. После этого необходимо произвести поиск неисправностей замером внутреннего замеряемого параметра – давления. Для достоверности контроля замеры следует проводить у каждого элемента ФП.
В работе решением уравнения движения с теплообменом получена зависимость температуры жидкости в трубопроводе от температуры жидкости на выходе из блока питания, температуры окружающей среды и скорости движения жидкости.
Давление зависит также от коэффициента кинематической вязкости жидкости. По экспериментальным данным с помощью метода аппроксимации для него получены выражения, отражающие его зависимость от температуры.
Из этих выражений найдена зависимость давления в системе от скорости движения жидкости, её температуры на выходе из блока питания, температуры окружающей среды, длины трубы от насоса до точки замера и его диаметра. Коэффициент кинематической вязкости, а, следовательно, и давление уменьшается с увеличением наработки. По экспериментальным данным получен коэффициент 0,65, на который следует умножить максимальное значение давления, чтобы получить минимальную его величину.
Давление зависит от скорости движения жидкости, а она в свою очередь определяется подачей насоса, то есть частотой вращения ротора двигателя и, следовательно, этапом полёта.
Зависимость для давления является алгоритмом, необходимым для определения его эксплуатационного поля допуска подстановкой граничных значений параметров, входящих в это выражение.
1 Указ Президента РФ от 10 октября 2019 г. № 490 «О развитии искусственного интеллекта в Российской Федерации».
2 Указ Президента РФ от 10 октября 2019 г. № 490 «О развитии искусственного интеллекта в Российской Федерации».
3 Руководство по управлению безопасности полётов (РУБП 3), ИКАО, DOC 9859, AN/474, 2013. 300 с.
Sobre autores
Mihail Bobrin
Moscow State Technical University of Civil Aviation
Autor responsável pela correspondência
Email: bobrin.misha@yandex.ru
ORCID ID: 0009-0006-6851-152X
applicant
Rússia, 125493, Moscow, Kronshtadtsky blvd, 20Bibliografia
- Bishop F. E. (1981). IMACS cost savings estimator a trade-off analysis for a built-in monitoring system. US Dep. Commer. Nat. Bur. Stand. Spec. Publ. 195-219.
- Bobrin M. A., Klyomina L. G., Shestakov I. N. (2023a). Intellectual system of automatic control in flight of the aircraft hydraulic system. Fifty-eighth Scientific Readings devoted to the development of scientific heritage and ideas of K. E. Tsiolkovsky. Kaluga, 19-21 September 2023. 342-344. (in Russian)
- Bobrin M. A., Shestakov I. N. (2023b). Control of hydraulic systems with the help of onboard computer complex of the aircraft. Bulletin of St. Petersburg State University of Civil Aviation. 3(40): 120-127. (in Russian)
- Bodrova I. E., Gostev A. V. (2023). Specialised software systems for technical support of aircraft operation. International Scientific and Technical Conference dedicated to 100 years of domestic civil aviation: Collection of abstracts of reports 100 years of domestic civil aviation. Moscow: MSTU GA, 244-245. (in Russian)
- Bulgakov M. D., Chevalkov V. V., Nikulin D. G., Krylov A. A. (2023). Application of neural network model for aircraft technical condition control. International Scientific and Technical Conference dedicated to 100 years of domestic civil aviation: Collection of abstracts of reports 100 years of domestic civil aviation. Moscow: MSTU GA. 246-247. (in Russian)
- Chinyuchin Yu. M., Gruzd A. D. (2023). To the question of the forecast method of formation of optimal modes of maintenance of aircraft functional systems. International Scientific and Technical Conference dedicated to 100 years of domestic civil aviation: Collection of abstracts of reports 100 years of domestic civil aviation. Moscow: MSTU GA. 293-295. (in Russian)
- Chuntul A. V. (2023). Artificial intelligence in aviation. Fifty-eighth scientific readings devoted to the development of scientific heritage and ideas of K. E. Tsiolkovsky. Kaluga, 19-21 September 2023. 345-346. (in Russian)
- Getting to grips with Flight Operations Monitoring FOM. France: Airframer Airbus, September 2003. 106 p.
- Heathcote A. J. (1980). Some Recent Advances in non – destructive testing applied to Aircraft in Service. Spring Conv., Longlife Aircraft Struct. London, 1980.
- Itskovich A. A., Feinburg G. D., Zharov N. V., Basykh N. N. (2020). Simulation modelling of operational aircraft maintenance. Scientific readings on aviation, dedicated to the memory of N. E. Zhukovsky: Collection of reports XVII Scientific – technical conference. Moscow, 2020. 105-110. (in Russian)
- Kirpichev I. G., Filatova L. A. (2023). Improvement of procedures and technologies of aircraft maintenance programmes development. International Scientific and Technical Conference on 100 years of domestic civil aviation: Collection of abstracts 100 years of domestic civil aviation. Moscow: MSTU GA. 255-257. (in Russian)
- Kulik A. A. (2019). Research of interaction between the flight safety management system and the aircraft onboard equipment complex. Vestnik of ASTU. Ser.: Management, Computer Science and Informatics. 4: 28-36. (in Russian)
- Lebedev A. M. (2009). Development of methods for increasing the reliability and automation of ground control of on-board systems and complexes of aircraft to ensure flight safety. Dissertation for the degree of Doctor of Technical Sciences. Moscow: MSTU GA, 2009. 303 p. (in Russian)
- Southeastern Aviation Safety Management System (SMS) Manual. With Emergency Response Plan (ERP). Southeastern Aviation Sciences Institute. Southeastern Oklahoma State University: Durant, OK 74701. Revised 3/03/2022. 56 p.
- Vorontsev V. A., Kirin V. P. (2023). Information support of operation and repair as a guarantee of reliability and increase of aviation equipment serviceability level. International Scientific and Technical Conference dedicated to 100 years of domestic civil aviation: Collection of abstracts of reports 100 years of domestic civil aviation. Moscow: MSTU GA. 286-287. (in Russian)
Arquivos suplementares





