The Distribution of the Germ Plasm Gene germes among Anurans
- Authors: Konduktorova V.V.1, Fofanova E.G.2, Nikishin D.A.1,2
-
Affiliations:
- Lomonosov Moscow State University
- Koltzov Institute of Developmental Biology
- Issue: Vol 54, No 6 (2023)
- Pages: 384-388
- Section: Short communications
- URL: https://journals.rcsi.science/0475-1450/article/view/232034
- DOI: https://doi.org/10.31857/S0475145023060058
- EDN: https://elibrary.ru/HXNNDU
- ID: 232034
Cite item
Full Text
Abstract
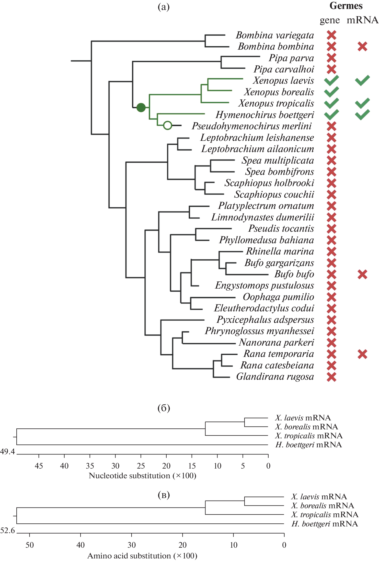
The germes gene is a marker of germ plasm and primordial germ cells (PGC) described in the African clawed frog Xenopus laevis. It is known that overexpression of its mutant form negatively affects the formation and migration of PGC. However, until now it was not known how widely this gene is represented in animals of different phylogenetic groups. In this work, we performed bioinformatic analysis of genomic and transcriptome sequences of animals with germ plasm. It turned out that germes homologs are present only in representatives of the genera Xenopus and Hymenochirus of the family Pipidae (order Anura). The obtained results were confirmed by RT-PCR analysis of the expression of germes orthologs in the ovaries of six representatives of different Anura families. Phylogenetic analysis of cloned sequences of germes homologs suggests the appearance of this gene in the ancestors of Pipidae and its secondary loss in the genus Pseudohymenochirus. It is also identified that the amino acid sequences of the functional domains of the Germes protein are rather conservative.
Keywords
About the authors
V. V. Konduktorova
Lomonosov Moscow State University
Author for correspondence.
Email: virgo584@yandex.ru
Russia, 119992, Moscow
E. G. Fofanova
Koltzov Institute of Developmental Biology
Email: virgo584@yandex.ru
Russia, 119334, Moscow
D. A. Nikishin
Lomonosov Moscow State University; Koltzov Institute of Developmental Biology
Email: virgo584@yandex.ru
Russia, 119992, Moscow; Russia, 119334, Moscow
References
- Altschul S. Gapped BLAST and PSI-BLAST: a new generation of protein database search programs // Nucleic Acids Research. 1997. V. 25. P. 3389–3402.
- Berekelya L.A., Ponomarev M.B., Luchinskaya N.N. et al. Xenopus germes encodes novel germ plasm-associated transcript // Gene Expression Patterns. 2003. V. 3. P. 521–524.
- Berekelya L.A., Mikryukov A.A., Luchinskaya N.N. et al. The protein encoded by the germ plasm RNA Germes associates with dynein light chains and functions in Xenopus germline development // Differentiation. 2007. V. 75. P. 546–558.
- Castrillon D.H., Quade B.J., Wang T.Y. et al. The human VASA gene is specifically 1 expressed in the germ cell lineage // Proceedings of the National Academy of Sciences. 2000. V. 97. P. 9585–9590.
- Extavour C.G., Akam M. Mechanisms of germ cell specification across the metazoans: epigenesis and preformation // Development. 2003. V. 30(24). P. 5869–5884.
- Frost D.R. Amphibian Species of the World: an Online Reference. Version 6.2 (Date of access) // Electronic Database accessible at https://amphibiansoftheworld.amnh.org/index.php. 2023. American Museum of Natural History, New York, USA.
- Hansen C.L., Pelegri F. Primordial germ cell specification in Vertebrate embryos: phylogenetic distribution and conserved molecular features of preformation and induction // Frontiers in Cell and Developmental Biology. 2021. V. 9. P. 730332.
- Houston D.W., King M.L. Germ plasm and molecular determinants of germ cell fate // Current Topics in Developmental Biology. 2000. V. 50. P. 155–181.
- Julaton V.T.A., Reijo Pera R.A. NANOS3 function in human germ cell development // Human Molecular Genetics. 2011. V. 20. P. 2238–2250.
- King S.M. The dynein microtubule motor // Biochimica et Biophysica Acta. 2000. V. 1496. P. 60–75.
- Konduktorova V.V., Luchinskaya N.N., Belyavsky A.V. Expression of the germes germ plasm gene in follicular cells of X. laevis oocytes // Russian J. Dev. Bio. 2022. V. 53. P. 350–362.
- Lesch B.J., Page D.C. Genetics of germ cell development // Nature Reviews Genetics. 2012. V. 13. P. 781–794.
- Rapali P., Garcia-Mayoral M.F., Martinez-Moreno M. et al. LC8 dynein light chain (DYNLL1) binds to the C-terminal domain of ATM-interacting protein (ATMIN/ASCIZ) and regulates its subcellular localization // Biochemical and Biophysical Research Communications. 2011. V. 414. P. 493–498.
- Rengaraj D., Zheng Y.H., Kang K.S. et al. Conserved expression pattern of chicken DAZL in primordial germ cells and germ-line cells // Theriogenology. 2010. V. 74. P. 765–776.
- Stephen F.A., Madden T.L., Schäffer A.A. et al. Gapped BLAST and PSI-BLAST: a new generation of protein database search programs // Nucleic Acids Research. 1997. V. 25. P. 3389–3402.
- Terent’ev P.V., Chernov S.A. Key to Amphibians and Reptiles (3rd ed.) // Israel Program for Scientific Translations. 1965.
Supplementary files



