Generation of Induced Pluripotent Stem Cell Lines ICGi022-A-3, ICGi022-A-4, and ICGi022-A-5 with p.Asn515del Mutation Introduced in MYBPC3 Using CRISPR/Cas9
- Authors: Pavlova S.V.1, Shayakhmetova L.S.1, Pronyaeva K.A.1, Shulgina A.E.1, Zakian S.M.1, Dementyeva E.V.1
-
Affiliations:
- Federal Research Center Institute of Cytology and Genetics, Siberian Branch of the Russian Academy of Sciences
- Issue: Vol 54, No 1 (2023)
- Pages: 105-113
- Section: Collection of pluripotent stem cell lines
- URL: https://journals.rcsi.science/0475-1450/article/view/137048
- DOI: https://doi.org/10.31857/S0475145023010111
- EDN: https://elibrary.ru/FRUOIN
- ID: 137048
Cite item
Full Text
Abstract
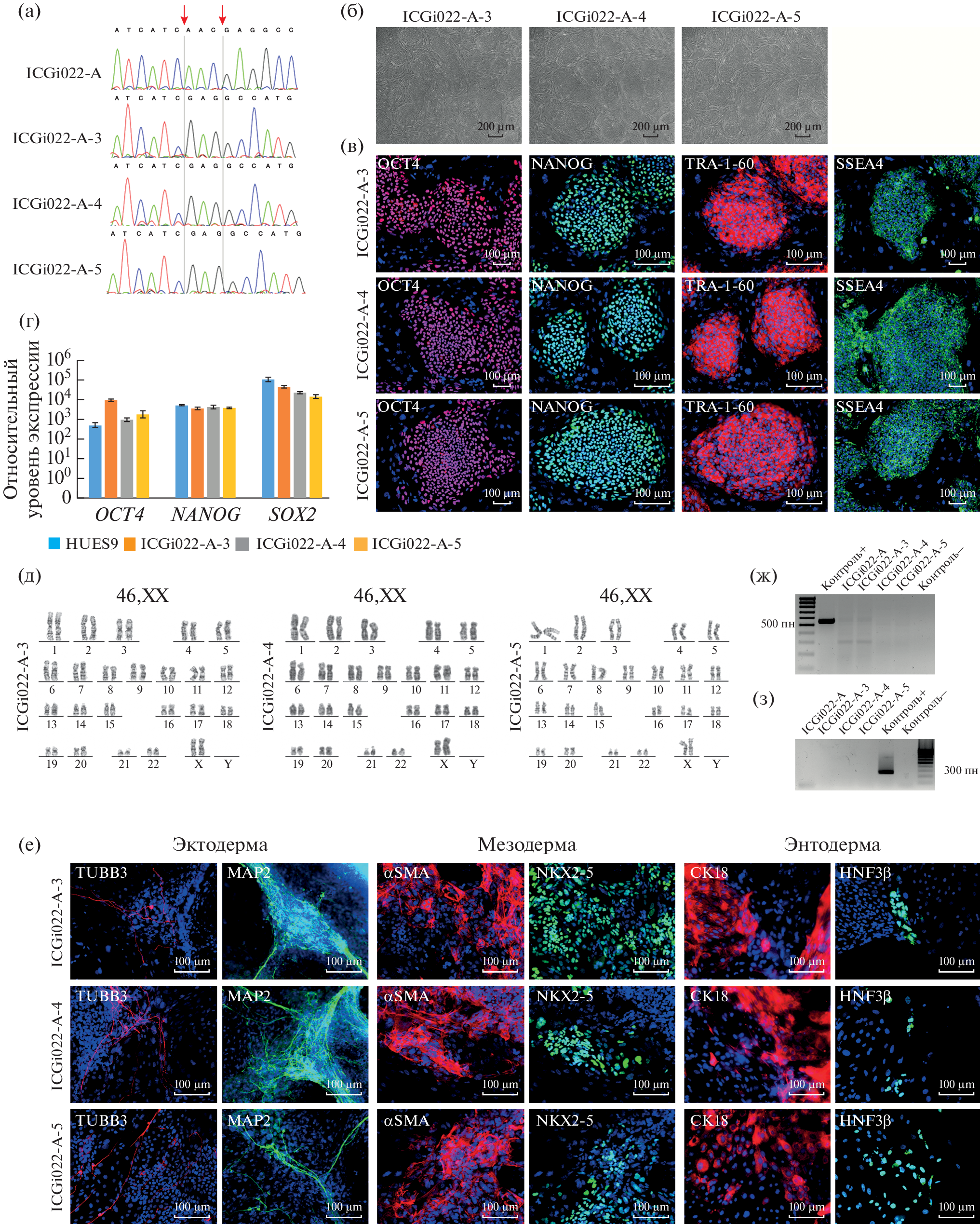
Up to 60% of hypertrophic cardiomyopathy cases are due to mutations responsible for sarcomere functioning. However, clinical significance is known not for all variants found in hypertrophic cardiomyopathy-associated genes. Using methods of nucleotide sequence editing opens new prospects for clarifying clinical significance of the variants. A trinucleotide deletion c.1543_1545delAAC (p.Asn515del) with uncertain significance was introduced in MYBPC3 of induced pluripotent stem cells (iPSCs) of a healthy donor by CRISPR/Cas9. Three iPSC lines (ICGi022-A-3, ICGi022-A-4, and ICGi022-A-5) homozygous at the mutation were generated. The iPSC lines with the introduced deletion demonstrated morphology characteristic of human pluripotent cells, normal karyotype (46,XX), expressed markers of the pluripotent state (OCT4, NANOG, TRA-1-60, SSEA-4), and were able to give rise to derivatives of three germ layers during spontaneous differentiation. Studying properties of cardiomyocytes obtained under directed differentiation of the ICGi022-A-3, ICGi022-A-4, and ICGi022-A-5 iPSC lines allows establishing pathogenetic contribution of the p.Asn515del variant in MYBPC3 to hypertrophic cardiomyopathy development.
About the authors
S. V. Pavlova
Federal Research Center Institute of Cytology and Genetics, Siberian Branch of the Russian Academy of Sciences
Email: dementyeva@bionet.nsc.ru
Russia, 630090, Novosibirsk, prospekt Lavrentyeva 10
L. Sh. Shayakhmetova
Federal Research Center Institute of Cytology and Genetics, Siberian Branch of the Russian Academy of Sciences
Email: dementyeva@bionet.nsc.ru
Russia, 630090, Novosibirsk, prospekt Lavrentyeva 10
K. A. Pronyaeva
Federal Research Center Institute of Cytology and Genetics, Siberian Branch of the Russian Academy of Sciences
Email: dementyeva@bionet.nsc.ru
Russia, 630090, Novosibirsk, prospekt Lavrentyeva 10
A. E. Shulgina
Federal Research Center Institute of Cytology and Genetics, Siberian Branch of the Russian Academy of Sciences
Email: dementyeva@bionet.nsc.ru
Russia, 630090, Novosibirsk, prospekt Lavrentyeva 10
S. M. Zakian
Federal Research Center Institute of Cytology and Genetics, Siberian Branch of the Russian Academy of Sciences
Email: dementyeva@bionet.nsc.ru
Russia, 630090, Novosibirsk, prospekt Lavrentyeva 10
E. V. Dementyeva
Federal Research Center Institute of Cytology and Genetics, Siberian Branch of the Russian Academy of Sciences
Author for correspondence.
Email: dementyeva@bionet.nsc.ru
Russia, 630090, Novosibirsk, prospekt Lavrentyeva 10
References
- Дементьева Е.В., Вяткин Ю.В., Кретов Е.И. и др. Генетический анализ пациентов с гипертрофической кардиомиопатией // Гены & Клетки. 2020. Т. XV. № 3. С. 68–73.
- Поляк М.Е., Ховалыг А.Б., Букаева А.А. и др. Спектр мутаций в гене MYBPC3 у пациентов с гипертрофической кардиомиопатией // Медицинская генетика. 2016. Т. 15. № 8. С. 26–29.
- Dementyeva E.V., Pavlova S.V., Chernyavsky A.M., Zakian S.M. Generation of an induced pluripotent stem cell line, ICGi029-A, by reprogramming peripheral blood mononuclear cells of a patient suffering from hypertrophic cardiomyopathy and carrying a heterozygous p.N515del mutation in MYBPC3 // Stem Cell Res. 2021. V. 53. 102344.
- Malakhova A.A., Grigor’eva E.V., Pavlova S.V. et al. Generation of induced pluripotent stem cell lines ICGi021-A and ICGi022-A from peripheral blood mononuclear cells of two healthy individuals from Siberian population // Stem Cell Res. 2020. V. 48. 101952.
- Waldmüller S., Erdmann J., Binner P. et al. Novel correlations between the genotype and the phenotype of hypertrophic and dilated cardiomyopathy: results from the German Competence Network Heart Failure // Eur. J. Heart Fail. 2011. V. 13. № 11. P. 1185–1192.




