Роль компонентов внеклеточного матрикса в дифференцировке эктодермальных производных плюрипотентных клеток человека
- Авторы: Огнивцев А.А.1, Калабушева Е.П.1, Осидак Е.О.2, Домогатский С.П.3,4, Воротеляк Е.А.1
-
Учреждения:
- Институт биологии развития им. Н.К. Кольцова РАН
- ООО фирмы “ИМТЕК”
- Национальный исследовательский центр эпидемиологии и микробиологии им. почетного академика Н.Ф. Гамалеи
- Национальный медицинский исследовательский центр кардиологии им. Академика Е.И. Чазова
- Выпуск: Том 54, № 1 (2023)
- Страницы: 41-58
- Раздел: ОРИГИНАЛЬНЫЕ ИССЛЕДОВАНИЯ
- URL: https://journals.rcsi.science/0475-1450/article/view/137043
- DOI: https://doi.org/10.31857/S047514502301010X
- EDN: https://elibrary.ru/FRONQI
- ID: 137043
Цитировать
Полный текст
Аннотация
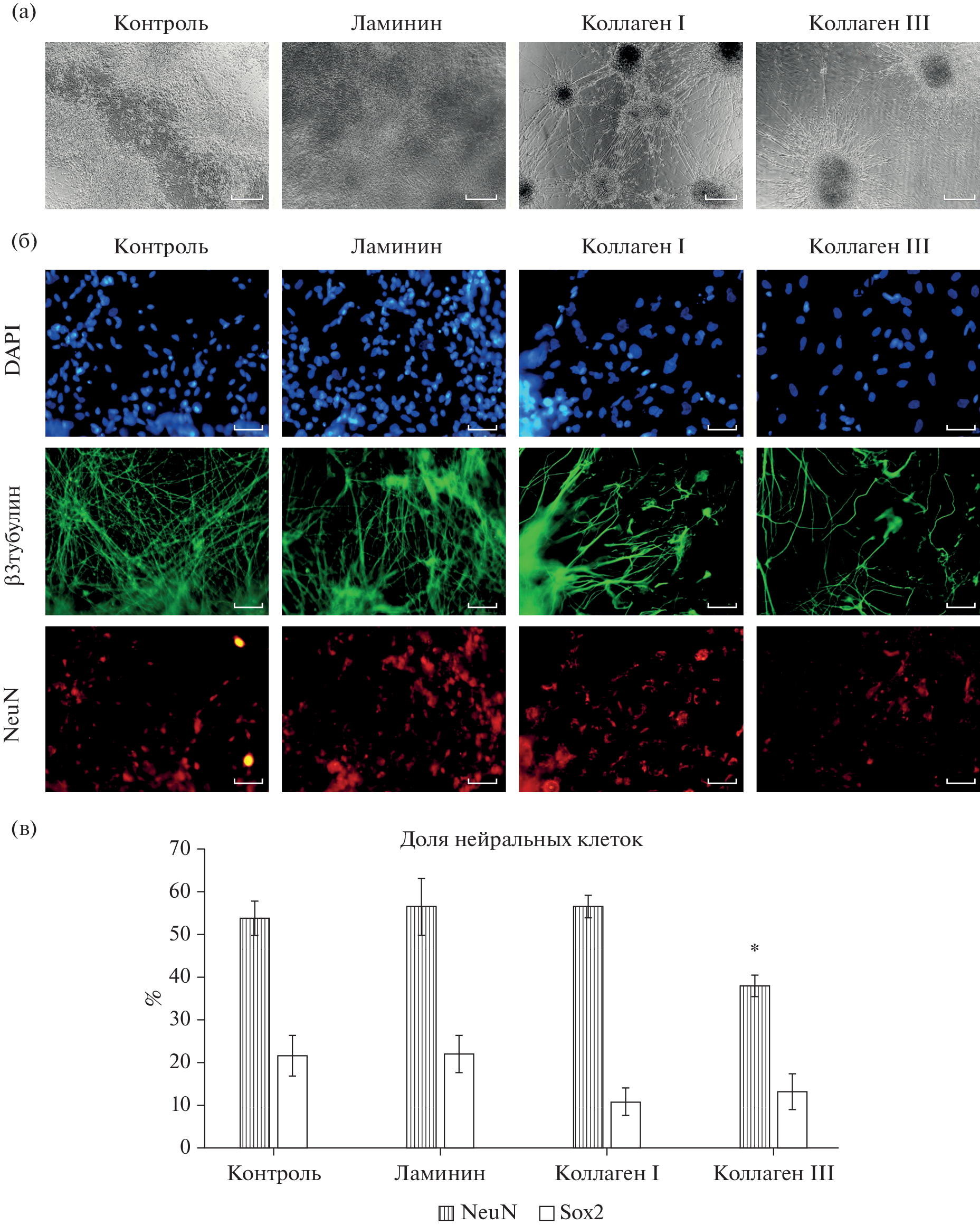
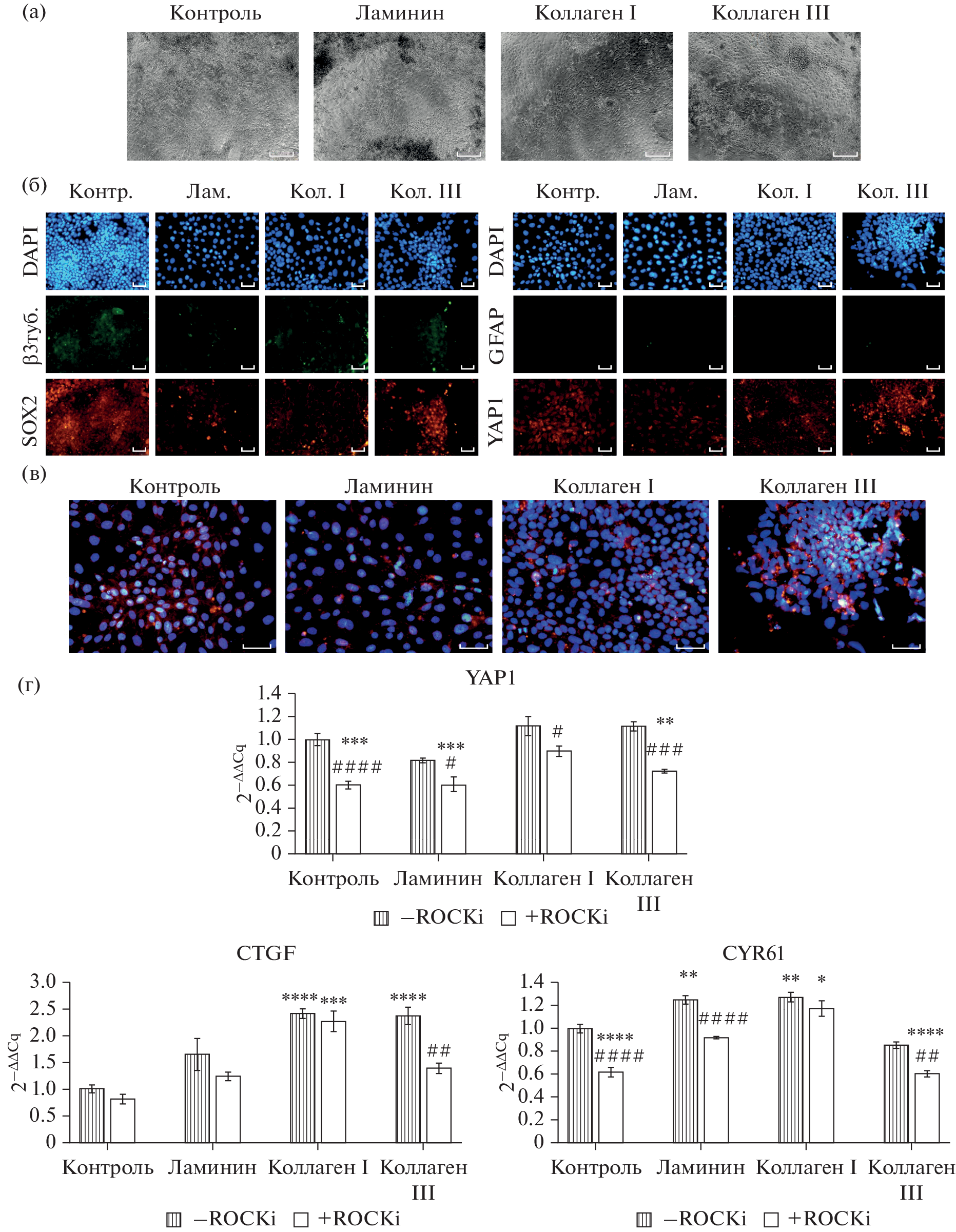
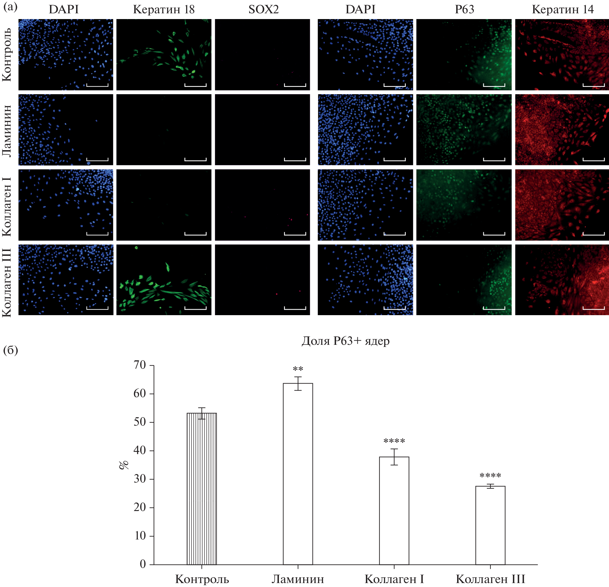
Одним из важнейших событий эмбрионального развития млекопитающих является разделение эктодермы на покровную и нейроэктодерму. Сигнальные каскады, индуцируемые факторами роста и цитокинами, вовлеченными в эти процессы, детально изучаются последние десятилетия. В то же время вклад компонентов внеклеточного матрикса (ВКМ) в эти направления дифференцировки остается неизвестным для млекопитающих, в то время как важнейшая роль ВКМ в этом процессе показана на других модельных организмах. Для оценки влияния компонентов ВКМ на формирование эктодермальных производных мы моделировали нейральную и эпидермальную дифференцировку индуцированных плюрипотентных стволовых клеток (ИПСК) человека с использованием субстратов, состоящих из различных компонентов ВКМ, а также исследовали вовлеченность в процессы дифференцировки одного из центральных звеньев сигнальных каскадов ВКМ, транскрипционного коактиватора YAP1. Наши результаты выявили стимулирующий эффект ламинина 332 на ранние этапы эпидермальной дифференцировки и коллагенов I и III типов на выделение глиального направления поздней нейральной дифференцировки.
Ключевые слова
Об авторах
А. А. Огнивцев
Институт биологии развития им. Н.К. Кольцова РАН
Email: Kalabusheva.e@gmail.com
Россия, 119334, Москва, ул. Вавилова, 26
Е. П. Калабушева
Институт биологии развития им. Н.К. Кольцова РАН
Автор, ответственный за переписку.
Email: Kalabusheva.e@gmail.com
Россия, 119334, Москва, ул. Вавилова, 26
Е. О. Осидак
ООО фирмы “ИМТЕК”
Email: Kalabusheva.e@gmail.com
Россия, 121552, Москва, 3-я Черепковская ул., 15А
С. П. Домогатский
Национальный исследовательский центр эпидемиологии и микробиологииим. почетного академика Н.Ф. Гамалеи; Национальный медицинский исследовательский центр кардиологии
им. Академика Е.И. Чазова
Email: Kalabusheva.e@gmail.com
Россия, 123098, Москва, ул. Гамалеи, 18; Россия, 121552, Москва, 3-я Черепковская ул., 15А
Е. А. Воротеляк
Институт биологии развития им. Н.К. Кольцова РАН
Email: Kalabusheva.e@gmail.com
Россия, 119334, Москва, ул. Вавилова, 26
Список литературы
- Araya C., Carmona-Fontaine C., Clarke J.D. Extracellular matrix couples the convergence movements of mesoderm and neural plate during the early stages of neurulation // Dev. Dyn. 2016. V. 245. P. 580–589.
- Brafman D.A., Phung C., Kumar N., Willert K. Regulation of endodermal differentiation of human embryonic stem cells through integrin-ECM interactions // Cell Death Differ. 2013. V. 20. № 3. P. 369–381.
- Cai X., Wang K.C., Meng Z. Mechanoregulation of YAP and TAZ in cellular homeostasis and disease progression // Front. Cell Dev. Biol. 2021. V. 9. P. 673599.
- Costell M., Gustafsson E., Aszódi A., Mörgelin M., Bloch W., Hunziker E., Addicks K., Timpl R., Fässler R. Perlecan maintains the integrity of cartilage and some basement membranes // J. Cell Biol. 1999. V. 147. № 5. P. 1109–1122.
- De Rosa L., Secone Seconetti A., De Santis G., Pellacani G., Hirsch T., Rothoeft T., Teig N., Pellegrini G., Bauer J.W., De Luca M. Laminin 332-dependent YAP dysregulation depletes epidermal stem cells in junctional epidermolysis bullosa // Cell Rep. 2019. V. 27. № 7. P. 2036–2049.
- Domingues S., Darle A., Masson Y., Saidani M., Lagoutte E., Bejanariu A., Coutier J., Ayata R.E., Bouschbacher M., Peschanski M., Lemaitre G., Baldeschi C. Clinical grade human pluripotent stem cell-derived engineered skin substitutes promote keratinocytes wound closure in vitro // Cells. 2022 V. 11. № 7. P. 1151.
- Evans N.D., Minelli C., Gentleman E., LaPointe V., Patankar S.N., Kallivretaki M., Chen X., Roberts C.J., Stevens M.M. Substrate stiffness affects early differentiation events in embryonic stem cells // Eur. Cell Mater. 2009. V. 21. P. 1–13.
- Feledy J.A., Beanan M.J., Sandoval J.J., Goodrich J.S., Lim J.H., Matsuo-Takasaki M., Sato S.M., Sargent T.D. Inhibitory patterning of the anterior neural plate in Xenopus by homeodomain factors Dlx3 and Msx1 // Dev. Biol. 1999. V. 212. № 2. P. 455–464.
- Flanagan L.A., Rebaza L.M., Derzic S., Schwartz P.H., Monuki E.S. Regulation of human neural precursor cells by laminin and integrins // J. Neurosci. Res. 2006. V. 83. № 5. P. 845–856.
- Ford-Perriss M., Turner K., Guimond S., Apedaile A., Haubeck H.D., Turnbull J., Murphy M. Localisation of specific heparan sulfate proteoglycans during the proliferative phase of brain development // Dev. Dyn. 2003. V. 227. № 2. P. 170–184.
- Gomez G.A., Prasad M.S., Sandhu N., Shelar P.B., Leung A.W., García-Castro M.I. Human neural crest induction by temporal modulation of WNT activation // Dev. Biol. 2019. V. 449. № 2. P. 99–106.
- Hao J., Zhang Y., Wang Y., Ye R., Qiu J., Zhao Z., Li J. Role of extracellular matrix and YAP/TAZ in cell fate determination // Cell Signal. 2014. V. 26. № 2. P. 186–191.
- Itoh M., Kiuru M., Cairo M.S., Christiano A.M. Generation of keratinocytes from normal and recessive dystrophic epidermolysis bullosa-induced pluripotent stem cells // Proc. Natl. Acad. Sci. USA. 2011. V. 108. № 21. P. 8797–8802.
- Itoh M., Umegaki-Arao N., Guo Z., Liu L., Higgins C.A., Christiano A.M. Generation of 3D skin equivalents fully reconstituted from human induced pluripotent stem cells (iPSCs) // PLoS One. 2013. V. 8. № 10. P. 77673.
- Jia X.F., Ye F., Wang Y.B., Feng D.X. ROCK inhibition enhances neurite outgrowth in neural stem cells by upregulating YAP expression in vitro // Neural. Regen. Res. 2016. V. 11. № 6. P. 983–987.
- Kariya Y., Sato H., Katou N., Kariya Y., Miyazaki K. Polymerized laminin-332 matrix supports rapid and tight adhesion of keratinocytes, suppressing cell migration // PLoS One. 2012. V. 7. № 5. P. e35546.
- Kim Y., Park N., Rim Y.A., Nam Y., Jung H., Lee K., Ju J.H. Establishment of a complex skin structure via layered co-culture of keratinocytes and fibroblasts derived from induced pluripotent stem cells // Stem Cell Res. Ther. 2018. V. 9. № 1. P. 217.
- Kogut I., Roop D.R., Bilousova G. Differentiation of human induced pluripotent stem cells into a keratinocyte lineage // Methods Mol. Biol. 2014. V. 1195. P. 1–12.
- Li L., Liu C., Biechele S., Zhu Q., Song L., Lanner F., Jing N., Rossant J. Location of transient ectodermal progenitor potential in mouse development // Development. 2013. V. 140. № 22. P. 4533–4543.
- Liem K.F., Jr., Tremml G., Roelink H., Jessell T.M. Dorsal differentiation of neural plate cells induced by BMP-mediated signals from epidermal ectoderm // Cell. 1995. V. 82. № 6. P. 969–979.
- Lin X., Lu C., Ohmoto M., Choma K., Margolskee R.F., Matsumoto I., Jiang P. R-spondin substitutes for neuronal input for taste cell regeneration in adult mice // Proc. Natl. Acad. Sci. USA. 2021. V. 118. № 2. P. e2001833118.
- Linker C., De Almeida I., Papanayotou C., Stower M., Sabado V., Ghorani E., Streit A., Mayor R., Stern C.D. Cell communication with the neural plate is required for induction of neural markers by BMP inhibition: evidence for homeogenetic induction and implications for Xenopus animal cap and chick explant assays // Dev. Biol. 2009. V. 327. № 2. P. 478–486.
- Long K.R., Huttner W.B. How the extracellular matrix shapes neural development // Open Biol. 2019. V. 9. № 1. P. 180216.
- Long K., Moss L., Laursen L., Boulter L., Ffrench-Constant C. Integrin signalling regulates the expansion of neuroepithelial progenitors and neurogenesis via Wnt7a and Decorin // Nat. Commun. 2016. V. 7. P. 10354.
- Ma W., Tavakoli T., Derby E., Serebryakova Y., Rao M.S., Mattson M.P. Cell-extracellular matrix interactions regulate neural differentiation of human embryonic stem cells // BMC Dev. Biol. 2008. V. 8. P. 90.
- Meyer S., Schmidt I., Klämbt C. Glia ECM interactions are required to shape the Drosophila nervous system // Mech. Dev. 2014. V. 133. P. 105–116.
- Mohammed H., Hernando-Herraez I., Savino A., Scialdone A., Macaulay I., Mulas C., Chandra T., Voet T., Dean W., Nichols J., Marioni J.C., Reik W. Single-cell landscape of transcriptional heterogeneity and cell fate decisions during mouse early gastrulation // Cell Rep. 2017. V. 20. № 5. P. 1215–1228.
- Nardone G., Oliver-De La Cruz J., Vrbsky J., Martini C., Pribyl J., Skládal P., Pešl M., Caluori G., Pagliari S., Martino F., Maceckova Z., Hajduch M., Sanz-Garcia A., Pugno N.M., Stokin G.B., Forte G. YAP regulates cell mechanics by controlling focal adhesion assembly // Nat. Commun. 2017. V. 8. P. 15321.
- Ozair M.Z., Kintner C., Brivanlou A.H. Neural induction and early patterning in vertebrates // Wiley Interdiscip Rev. Dev. Biol. 2013. V. 2. № 4. P. 479–498.
- Ozasa R., Matsugaki A., Matsuzaka T., Ishimoto T., Yun H.S., Nakano T. Superior alignment of human iPSC-Osteoblasts associated with focal adhesion formation stimulated by oriented collagen scaffold // Int. J. Mol. Sci. 2021. V. 22. № 12. P. 6232.
- Pagliari S., Vinarsky V., Martino F., Perestrelo A.R., Oliver De La Cruz J., Caluori G., Vrbsky J., Mozetic P., Pompeiano A., Zancla A., Ranjani S.G., Skladal P., Kytyr D., Zdráhal Z., Grassi G., Sampaolesi M., Rainer A., Forte G. YAP-TEAD1 control of cytoskeleton dynamics and intracellular tension guides human pluripotent stem cell mesoderm specification // Cell Death Differ. 2021. V. 28. № 4. P. 1193–1207.
- Pauly M.G., Krajka V., Stengel F., Seibler P., Klein C., Capetian P. Adherent vs. free-floating neural induction by dual SMAD inhibition for neurosphere cultures derived from human induced pluripotent stem cells // Front Cell Dev. Biol. 2018. V. 6. P. 3.
- Pijuan-Sala B., Griffiths J.A., Guibentif C., Hiscock T.W., Jawaid W., Calero-Nieto F.J., Mulas C., Ibarra-Soria X., Tyser R.C.V., Ho D.L.L., Reik W., Srinivas S., Simons B.D., Nichols J., Marioni J.C., Göttgens B. A single-cell molecular map of mouse gastrulation and early organogenesis // Nature. 2019. V. 566. № 7745. P. 490–495.
- Qiao Y., Zhu Y., Sheng N., Chen J., Tao R., Zhu Q., Zhang T., Qian C., Jing N. AP2γ regulates neural and epidermal development downstream of the BMP pathway at early stages of ectodermal patterning // Cell Res. 2012. V. 22. № 11. P. 1546–1561.
- Raghavan S., Gilmont R.R., Bitar K.N. Neuroglial differentiation of adult enteric neuronal progenitor cells as a function of extracellular matrix composition // Biomaterials. 2013. V. 34. № 28. P. 6649–6658.
- Rasmussen C.H., Petersen D.R., Moeller J.B., Hansson M., Dufva M. Collagen type I improves the differentiation of human embryonic stem cells towards definitive endoderm // PLoS One. 2015. V. 10. № 12. P. e0145389.
- Ruiz-Torres S., Lambert P.F., Wikenheiser-Brokamp K.A., Wells S.I. Directed differentiation of human pluripotent stem cells into epidermal stem and progenitor cells // Mol. Biol. Rep. 2021. V. 48. № 8. P. 6213–6222.
- Rust W.L., Sadasivam A., Dunn N.R. Three-dimensional extracellular matrix stimulates gastrulation-like events in human embryoid bodies // Stem Cells Dev. 2006. V. 15. № 6. P. 889–904.
- Soulintzi N., Zagris N. Spatial and temporal expression of perlecan in the early chick embryo // Cells Tissues Organs. 2007. V. 186. № 4. P. 243–256.
- Walma D.A.C., Yamada K.M. The extracellular matrix in development // Development. 2020. V. 147. № 10. P. dev175596.
- Warmflash A., Sorre B., Etoc F., Siggia E.D., Brivanlou A.H. A method to recapitulate early embryonic spatial patterning in human embryonic stem cells // Nat. Methods. 2014. V. 11. № 8. P. 847–854.
- Wattanapanitch M., Klincumhom N., Potirat P., Amornpisutt R., Lorthongpanich C., U-pratya Y., Laowtammathron C., Kheolamai P., Poungvarin N., Issaragrisil S. Dual small-molecule targeting of SMAD signaling stimulates human induced pluripotent stem cells toward neural lineages // PLoS One. 2014. V. 9. № 9. P. 106952.
- Zagris N., Gilipathi K., Soulintzi N., Konstantopoulos K. Decorin developmental expression and function in the early avian embryo // Int. J. Dev. Biol. 2011. V. 55. № 6. P. 633–639.
- Zhang H., Pasolli H.A., Fuchs E. Yes-associated protein (YAP) transcriptional coactivator functions in balancing growth and differentiation in skin // Proc. Natl. Acad. Sci. USA. 2011. V. 108. № 6. P. 2270–2275.
- Zhang S.C., Wernig M., Duncan I.D., Brüstle O., Thomson J.A. In vitro differentiation of transplantable neural precursors from human embryonic stem cells // Nat. Biotechnol. 2001. V. 19. № 12. P. 1129–1133.
Дополнительные файлы













