Новый алгоритм корегистрации цифровых моделей высот (ILEM)
- Авторы: Харченко С.В.1,2
-
Учреждения:
- Московский государственный университет имени М.В. Ломоносова
- Институт географии РАН
- Выпуск: Том 55, № 4 (2024)
- Страницы: 192-204
- Раздел: МЕТОДЫ ИССЛЕДОВАНИЙ
- URL: https://journals.rcsi.science/2949-1789/article/view/283507
- DOI: https://doi.org/10.31857/S2949178924040128
- EDN: https://elibrary.ru/FEWRBF
- ID: 283507
Цитировать
Аннотация
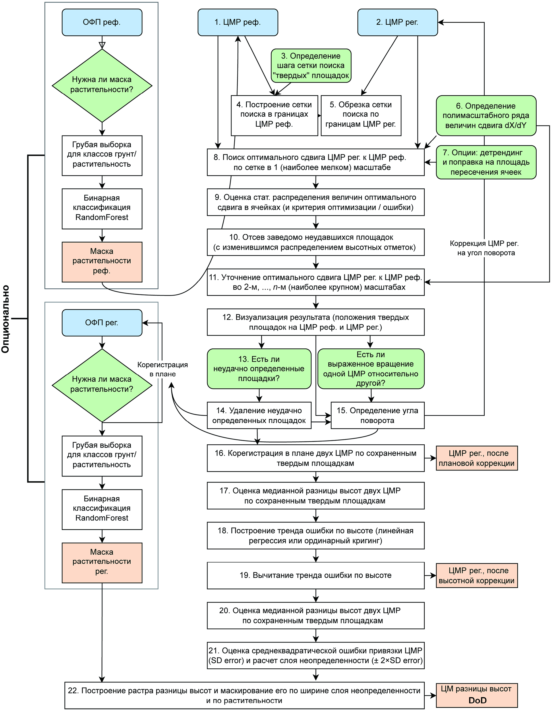
В работе предлагается новый алгоритм, позволяющий производить высокоточное совмещение разновременных цифровых моделей высот, не имеющих надлежащей абсолютной географической привязки, для вычисления по ним разности высот за известный интервал времени. Подобные алгоритмы существуют, предлагаемый – основан на несколько иных принципах, а потому может дополнять инструментарий для корегистрации пространственных данных. В работе описаны этапы алгоритма, в обобщенном виде включающего сначала совмещение регистрируемой модели с референсной в плане, затем – по высоте. Проведена апробация алгоритма на двух участках и качественно разных данных: 1) обвал-оползень 2014 г. в долине р. Гейзерной на Камчатке по данным космической съемки и стереофотограмметрии (ArcticDEM), 2) участок мониторинга эрозии в урочище Гитче-Гижгит на Большом Кавказе по данным аэрофотосъемки и подхода “структура из движения” (БПЛА). Предлагаемый алгоритм оказывается эффективно применимым к данным разного происхождения, детальности, пространственного охвата. Условия его эффективного применения – наличие: 1) сколько-нибудь значительных по площади участков с неизменным рельефом и 2) выраженного рисунка топографического расчленения (текстуры изображения или цифровой модели высоты). Показано, что уточнение географической привязки регистрируемой модели высот значительно улучшает оценки объемов денудированного и аккумулированного материала, что особенно важно в задачах динамической геоморфологии. В приведенных примерах ошибка регистрации цифровых моделей высот снизилась по итогу работы алгоритма от 3–4 до почти 70 раз. А объемы изменений поверхности на участках достоверно преобладающей денудации скорректировались как по величине (как правило, в сторону уменьшения), так и по знаку.
Ключевые слова
Полный текст
Об авторах
С. В. Харченко
Московский государственный университет имени М.В. Ломоносова; Институт географии РАН
Автор, ответственный за переписку.
Email: xar4enkkoff@yandex.ru
географический факультет
Россия, Москва; МоскваСписок литературы
- Девдариани А.С. (1950). Кинематика рельефа. В сб.: Вопросы географии. Сборник 21. Геоморфология. М.: Географгиз. С. 55–85.
- Лебедева Е.В., Сугробов В.М., Чижова В.П. и др. (2020). Долина р. Гейзерной (Камчатка): гидротермальная деятельность и особенности рельефообразования. Геоморфология. № 2. C. 60–73. https://doi.org/10.31857/S0435428120020066
- Леонов В.Л. (2014). Обвал и оползень, произошедшие 4 января 2014 г. в Долине Гейзеров, Камчатка, и их последствия. Вестник КРАУНЦ. Науки о Земле. № 1. Вып. 23. С. 7–20.
- Харченко С.В. (2023). Способ корегистрации цифровых моделей высот для получения гидрологически корректного представления земной поверхности. Геоморфология и палеогеография. Т. 54. № 3. С. 150–164.https://doi.org/10.31857/S2949178923030039
- Чибуничев А.Г. (2022). Фотограмметрия. М.: Изд-во МИИГАиК. 328 с.
- Aguilar F.J., Aguilar M.A., Fernandez I., et al. (2012). A New Two-Step Robust Surface Matching Approach for Three-Dimensional Georeferencing of Historical Digital Elevation Models. IEEE Trans. Geosci. Electron. № 9. P. 589–593. https://doi.org/10.1109/LGRS.2011.2175899.2012
- Besl P.J., McKay N.D. (1992). Method for registration of 3-D shape. Sensor fusion IV: control paradigms and data structures. V. 1611. P. 586–606.https://doi.org/10.1109/34.121791
- Beyer R.A., Alexandrov O., McMichael S. (2018). The Ames Stereo Pipeline: NASA’s open source software for deriving and processing terrain data. Earth and Space Sci. V. 5. Iss. 9. P. 537–548.https://doi.org/10.1029/2018EA000409
- Bishop T.F., Minasny B., McBratney A.B. (2006). Uncertainty analysis for soil‐terrain models. Int. J. of Geographical Information Sci. V. 20. Iss. 2. P. 117–134.https://doi.org/10.1080/13658810500287073
- Crosetto M. (2002). Calibration and validation of SAR interferometry for DEM generation. ISPRS J. of Photogrammetry and Remote Sensing. V. 57. Iss. 3. P. 213–227.https://doi.org/10.1016/S0924-2716(02)00107-7
- Girardeau-Montaut D. (2016). CloudCompare. France: EDF R&D Telecom ParisTech. V. 11. P. 5.
- NCALM-UH/CODEM [Electronic data]. Access way: https://github.com/NCALM-UH/CODEM/tree/main (access date: 09.09.2023).
- Nuth C., Kääb A. (2011). Co-registration and bias corrections of satellite elevation data sets for quantifying glacier thickness change. The Cryosphere. V. 5. Iss. 1. P. 271–290.https://doi.org/10.5194/tc-5-271-2011
- Sedaghat A., Naeini A.A. (2018). DEM orientation based on local feature correspondence with global DEMs. GIScience & Remote Sensing. № 55. P. 110–129.https://doi.org/10.1080/15481603.2017.1364879
- Shean D.E., Alexandrov O., Moratto Z.M. et al. (2016). An automated, open-source pipeline for mass production of digital elevation models (DEMs) from very-high-resolution commercial stereo satellite imagery. ISPRS J of Photogrammetry and Remote Sensing. № 116. P. 101–117.https://doi.org/10.1016/j.isprsjprs.2016.03.012
- Van Niel T.G., McVicar T.R., Li L. et al. (2008). The impact of misregistration on SRTM and DEM image differences. Remote Sensing of Environment. V. 112. Iss. 5. P. 2430–2442.https://doi.org/10.1016/j.rse.2007.11.003
- Westoby M.J., Brasington J., Glasser N.F. et al. (2012). ‘Structure-from-Motion’ photogrammetry: A low-cost, effective tool for geoscience application. Geomorphology. № 179. P. 300–314.https://doi.org/10.1016/j.geomorph.2012.08.021
Дополнительные файлы







