Business digital maturity metrics in micro-, meso-, and macrocircuits
- 作者: Nigay E.A.1
-
隶属关系:
- Vladivostok State University
- 期: 卷 19, 编号 4 (2024)
- 页面: 427-442
- 栏目: Regional and Industrial Economics
- URL: https://journals.rcsi.science/1994-9960/article/view/283065
- DOI: https://doi.org/10.17072/1994-9960-2024-4-427-442
- EDN: https://elibrary.ru/OQFNRM
- ID: 283065
如何引用文章
全文:
详细
Introduction. Digital transformations permeate the organizations at all levels of management and interaction circuits. This trend has become an objective reality of modern business, with its importance and influence growing. The logic of the research is determined by a decomposition approach applied to assess the digital maturity of an enterprise. This approach is developed as follows: 1) internal microcircuit of interaction – business processes and internal environment – metrics of internal microcircuit (automation, tools, skills, information); 2) external mesocircuit – interaction with partners and customers – metrics of external mesocircuit (compatibility, platforms, integration, data); 3) external macrocircuit – adjustments in business models and processes to the environment – metrics of external macrocircuit (economy, politics, technology, competition). The proposed decomposition is universal and modifiable in terms of indicators and factors, depending on a specific research request. Purpose. The article is aimed at supporting a decomposition approach to measure the digital maturity of an organization with the metrics of digital development in micro-, meso-, and macrocircuits. Materials and Methods. The article refers to the methods of systematization and generalization of information, comparative analysis, logical and structural decomposition and modeling. Results. The proposed approach is derived from the structural decomposition of business digital maturity metrics in micro-, meso-, and macrocircuits. This approach measures digital maturity both separately in relation to each circuit and holistically, which gives a chance to develop a rational digital strategy when each circuit has its innovative changes proportionally. In addition, the author’s approach is complemented by the theory of the stage organizational evolution, which describes the maturation stages of an organization on the digital maturity scale and defines further fundamental adjustments of the digital strategy. Conclusions. Measuring the digital maturity of business determines the current state of an organization's performance in digitalization, as well as outlines promising directions for innovative development. The decomposition approach used to assess digital maturity provides an additional set of data that tracks similar dynamics of digital changes in each circuit of organizational interaction.
全文:
ВВЕДЕНИЕ
Современные условия функционирования бизнес-систем требуют реализации оригинальных и прогрессивных решений в управлении. Все бóльшую значимость в связи с этим приобретают цифровые инструменты и технологии, скорость развития которых одновременно и способствует развитию компаний в направлении цифровизации процессов вплоть до полной цифровой трансформации бизнес-моделей, и вынуждает их двигаться в этом направлении.
Цифровые технологии охватывают деятельность компании на всех уровнях управления и в разных контурах взаимодействия, таких как внутренний микроконтур (бизнес-процессы и внутренняя среда), внешний мезоконтур (взаимодействие с партнерами и клиентами), внешний макроконтур (адаптация бизнес-моделей и процессов в соответствии с внешними условиями осуществления деятельности). Несмотря на широкую распространенность цифровых технологий, оценка цифровой зрелости бизнеса, а также определение масштаба цифровых изменений организаций как в целом, так и в разрезе отдельных контуров деятельности являются затруднительными.
Оценка цифровой зрелости организации на микро-, мезо- и макроконтурах осуществления деятельности способствует выявлению разрывов цифрового развития в ряду всех подсистем, обнаружению возможной разбалансированности и определению направлений достижения равновесия всех контуров в реализации цифровой стратегии. Таким образом, логика исследования цифровой зрелости организации выстраивается последовательно, начиная от внутренних процессов и заканчивая внешним макроокружением. Подразумевается, что цифровизация процессов в организации начинается с внутренних бизнес-операций и распространяется впоследствии на внешние подсистемы. Такой подход обеспечивает исследование каждого контура взаимодействия как в отдельности, так и комплексно, с возможностью корректировки цифровой стратегии, обеспечивающей соразмерные изменения в каждом контуре и устраняющей разрывы в цифровом развитии организационных подсистем.
Цель исследования – обоснование декомпозиционного подхода к измерению цифровой зрелости организации на основе метрик цифрового развития в пределах микро-, мезо- и макроконтуров взаимодействия.
Определение метрик цифровизации и цифровой трансформации организации является важной составляющей процесса управления при переходе к цифровым бизнес-моделям и новым управленческим подходам, поскольку позволяет задать измеримые точки отсчета, а также выбрать направления и скорость цифрового развития бизнеса [1; 2]. В связи с этим наличие системы показателей и инструментария, позволяющих оценить цифровую зрелость организации, обеспечивает построение обоснованной траектории движения в инновационном развитии бизнеса [3; 4].
Понятие «цифровая зрелость» в большинстве источников рассматривается во взаимосвязи с категориями «цифровизация» и «цифровая трансформация» [5–7].
Данные категории также объединяются в систему на уровне нормативно-правового регулирования. Цифровая трансформация заявлена в качестве одной из приоритетных целей национального развития Российской Федерации на период до 2030 г.: в соответствии с указом «О национальных целях развития Российской Федерации на период до 2030 г.» одним из основных показателей достижения цели цифровой трансформации является «достижение цифровой зрелости ключевых отраслей экономики и социальной сферы»1.
При этом исследователи сходятся во мнении, что цифровизация и цифровая трансформация характеризуют последовательные итерации внедрения новых технологий и относятся к процессу реализации цифровых инноваций, в то время как цифровая зрелость является следствием цифровых преобразований [7; 8].
Тем не менее до настоящего времени общепринятого понимания термина «цифровая зрелость не выработано.
В указе «О национальных целях развития Российской Федерации на период до 2030 г.» цифровая зрелость определена в качестве одного из основных критериев, определяющих достижение национальной цели цифровой трансформации2.
Государственная программа Российской Федерации «Национальная система пространственных данных»3 определяет в качестве одной из целей достижение «цифровой зрелости» ключевых отраслей экономики и социальной сферы.
Государственная программа «Информационное общество»4 в новой редакции рассматривает концепцию «цифровой зрелости», основанную на управлении данными, в качестве одного из ключевых итогов цифровой трансформации [9].
Распоряжение Правительства Российской Федерации от 07.11.2023 № 3113-р определяет цифровую зрелость как «результат цифровой трансформации предприятия, который достигается путем модернизации управления производственными и бизнес-процессами для перехода к принятию управленческих решений на основе данных, способствующих повышению производительности труда»5.
В исследованиях отечественных и зарубежных авторов представлены различные подходы к трактовке понятия «цифровая зрелость» организации.
Так, О. П. Овчинникова, М. М. Харламов характеризуют цифровую зрелость как «готовность предприятия к внедрению новых технологий во все бизнес-процессы с целью повышения производительности труда и обеспечения общей конкурентоспособности» [10].
M. Kljajić Borštnar, A. Pucihar под цифровой зрелостью подразумевают «готовность встраивания предприятия в новый технологический уклад, использующий новейшие достижения цифровых технологий» [11].
Подход Т. А. Поляковой и А. В. Минбалеева рассматривает цифровую зрелость как «совокупность показателей, свидетельствующих о достижении определенных результатов и завершенности или незавершенности цифровой трансформации» [9].
Обобщая результаты обзора существующих взглядов на трактовку термина «цифровая зрелость» организации [5–7; 9–15], можно выделить следующие подходы к его определению.
Во-первых, цифровая зрелость предприятия понимается как достигнутый результат использования цифровых технологий в процессе модернизации бизнес-процессов и цифровой трансформации деятельности. Цифровая зрелость организации в связи с этим характеризует сложившийся статус развития организации в области внедрения цифровых технологий и отражает масштабы проникновения цифровых инструментов в решение текущих и стратегических задач.
Во-вторых, цифровая зрелость рассматривается как показатель готовности организации к переходу на новый технологический уровень, а также к внедрению и использованию инновационных решений в направлении цифрового развития.
В-третьих, цифровая зрелость описывается с помощью системы показателей, отражающих уровень цифрового развития бизнес-структур, а также подтверждающих достижение целей цифровизации в ходе трансформации деятельности организации.
В настоящем исследовании определение цифровой зрелости организации дополнено с позиций:
1) концепции поступательного развития, обосновывающей этапы цифрового «взросления» организации в соответствии со шкалой цифровой зрелости, составляющей основу оценки и сравнительного анализа бизнес-структур;
2) декомпозиционного подхода, заключающегося в оценке цифровой зрелости организации на микро-, мезо- и макроконтурах взаимодействия.
Цифровая зрелость в авторском понимании характеризует способность и готовность организации внедрять цифровые технологии в действующие бизнес-процессы в ходе поступательного цифрового развития на разных уровнях управления и контурах взаимодействия для достижения стратегических целей, улучшения операционной эффективности и обеспечения конкурентного преимущества на рынке.
МЕТОДОЛОГИЯ (ТЕОРЕТИЧЕСКИЕ ОСНОВЫ) ИССЛЕДОВАНИЯ
В научных публикациях разработаны различные подходы к измерению уровня цифровой зрелости в процессе цифрового развития организации: от начального этапа преобразования аналоговых данных в цифровой формат до полной трансформации и переосмысления модели бизнеса на основе цифровых инноваций [16; 17]. Ученые подчеркивают комплексность и сложность измерения цифровой зрелости организации, отмечая при этом высокую значимость подобных исследований, обусловленную факторами, среди которых [18]:
– необходимость оценки текущего состояния внедрения цифровых технологий в деятельность организации, а также степени их влияния на эффективность операционной деятельности. Текущие показатели использования цифровых технологий становятся отправными точками для отслеживания и фиксирования цифрового развития организации;
– определение направлений развития и планирование последующих действий – измерение уровня цифровой зрелости облегчает менеджменту выбор ориентиров, стратегий и инструментов для укрепления и усиления эффективности цифровых изменений;
– возможность проведения разностороннего сравнительного конкурентного анализа, в том числе по параметрам использования цифровых инструментов и технологий;
– проявление адаптивности и гибкости стратегий, оценка их соответствия изменяющимся цифровым условиям бизнес-среды;
– возможность снижения рисков за счет использования предикативных функций цифровых технологий;
– совершенствование процессов взаимодействия с клиентами и улучшение клиентского опыта.
В литературе представлены различные подходы к оценке цифровой зрелости организации. Измерение цифровой зрелости может осуществляться на разных уровнях: национальном, отраслевом, организационном [19–21].
Исследователи госкорпорации «Росатом» разработали методику расчета национального индекса развития цифровой экономики, основанную на принципе «матрешки» и включающую ряд общих и детализированных параметров6:
– влияние факторов, способствующих развитию цифровой экономики, таких как государственная политика и регулирование, человеческий капитал, научные исследования и разработки (НИОКР), деловая среда, информационная безопасность, цифровой сектор экономики, а также цифровая инфраструктура;
– использование цифровых технологий, включая цифровое правительство, цифровое здравоохранение, цифровой бизнес и цифровых потребителей;
– последствия цифровой трансформации, проявляющиеся в параметрах конкурентоспособности и экономического роста, новых моделях бизнеса и организации деятельности.
Приказом Минцифры России от 18.11.2020 № 600 «Об утверждении методик расчета целевых показателей национальной цели развития Российской Федерации “Цифровая трансформация”» утверждена методика расчета целевого показателя «достижение “цифровой зрелости” ключевых отраслей экономики и социальной сферы, в том числе здравоохранения и образования, а также государственного управления»7. В ее основе лежат такие показатели, как численность специалистов, интенсивно использующих ИКТ, занятых в экономике, расходы организаций на внедрение и использование современных цифровых решений, индекс, характеризующий «цифровую зрелость» каждой из двенадцати выделенных отраслей экономики и социальной сферы.
Подходы к оценке цифровой зрелости на уровне организации представлены во многих исследовательских разработках.
Д. О. Сорока, В. С. Горкальцев, Т. В. Карлова предлагают методику оценки цифровой зрелости по следующим направлениям: лидерское видение, человеческие ресурсы, вовлеченность сотрудников, инфраструктурная гибкость и безопасность, управление данными и аналитика, а также интеллектуальные рабочие процессы с последующим балльным оцениванием и построением лепестковой диаграммы [22].
В работе [23], раскрывающей особенности оценки цифровой зрелости организации, авторы предлагают оценивать ее по взвешенным индикаторам, сгруппированным по категориям: технологические индикаторы, корпоративные индикаторы, социальные индикаторы, административные индикаторы.
Коллектив исследователей Центра перспективных управленческих решений совместно с экспертами Центра подготовки руководителей и команд цифровой трансформации предлагает методику оценки цифровой зрелости, которая включает семь ключевых блоков, охватывающих основные элементы системы управления организацией: цифровая культура, человеческие ресурсы, процессы, цифровые продукты, бизнес-модели, данные, инфраструктура и инструменты. Измерение предполагает сравнение целевого и текущего уровней зрелости по каждому блоку для определения сильных и слабых сторон в деятельности организации. При этом интегральная оценка осуществляется как на уровне высшего руководства, так и в каждом отдельном подразделении. Результаты оценки позволяют сформировать дорожную карту повышения показателя цифровой зрелости организации8.
Т. В. Прохоровой предложена модель мониторинга цифровой трансформации организации по четырем измерениям: управление сотрудниками, управление системами и процессами, управление инвестициями и управление продвижением (маркетингом). Данные мониторинга используются для определения корпоративной стратегии и подходов к цифровому преобразованию организации [24].
Методика, представленная А. В. Бабкиным и А. Ю. Пестовой, содержит алгоритм оценки уровня цифровизации промышленных предприятий, который основывается на системе среднерыночных значений по показателям трудовых ресурсов, материально-технического обеспечения, цифровой инфраструктуры предприятия, программного обеспечения, финансовых ресурсов и организационно-управленческих характеристик [25]. Специфика измерения цифровой зрелости заключается в оценке интегрального показателя сначала по отдельности для каждой выделенной группы тремя методами (среднего взвешенного арифметического, геометрического и гармонического), затем в расчете обобщенного интегрального показателя на основе данных всех выделенных групп.
Исследование Глобального центра трансформации цифрового бизнеса (Global Center for Digital Business Transformation) предлагает вариант комплексной оценки уровня цифрового развития организации, основанный на концепции «цифрового пианино», которая охватывает следующие категории: бизнес-модель, структура, персонал, бизнес-процессы, цифровой потенциал, предложения по развитию, модели взаимодействия. Основной целью оценки является выявление различий между необходимым и фактическим состоянием цифровой зрелости. Разработчики методики рекомендуют осуществлять процессы цифровой трансформации одновременно в нескольких направлениях, создавая «музыкальные аккорды», транслирующие приоритеты стратегического развития [26; 27].
Компания Deloitte предложила модель оценки цифровой зрелости на основе детализированных субэлементов, таких как потребители, бизнес-стратегия, технологии, операционные процессы, организационная структура и культура организации. Для получения развернутой и более точной картины цифрового развития организации каждый из субэлементов «дробится» на измерения и частные показатели [22]. Ориентиром оценки является стратегия развития организации, которая определяет ключевые параметры измерения. Основу оценки составляет определение количества оцифрованных операций по каждому субэлементу.
Обобщая исследования, посвященные оценке цифровой зрелости организации, можно выделить отдельные группы методов, характеризующиеся общностью подхода:
– интегральные методы оценки цифровой зрелости – основаны на выделении отдельных направлений, по которым проводятся измерения, с последующим расчетом обобщенного комплексного показателя, характеризующего общий уровень цифрового развития организации;
– сравнительные методы оценки – предполагают наличие показателей сравнения, в числе которых можно назвать, например, отраслевые значения использования цифровых технологий, целевые (требуемые) показатели цифрового развития организации, а также показатели использования цифровых технологий ведущими компаниями-лидерами отрасли деятельности предприятия;
– графические методы оценки – визуально представляют уровень цифрового развития организации с использованием графиков, тепловых карт, радаров и динамических диаграмм; данные методы оценки могут дополнять интегральные и сравнительные методы измерения.
РЕЗУЛЬТАТЫ ИССЛЕДОВАНИЯ
В большинстве научных публикаций измерение цифровой зрелости осуществляется комплексно, на основе оценки системы индикаторов, характеризующих степень использования и внедрения цифровых технологий в деятельность организаций.
В настоящем исследовании измерение цифровой зрелости организации предлагается проводить на разных уровнях управления в соответствии с микро-, мезо- и макроконтурами взаимодействия [2]. Это обусловлено необходимостью получения всесторонней картины цифровых возможностей организации и разработки оптимальной стратегии, учитывающей сложившиеся и перспективные тенденции. Оценка цифровой зрелости организации в разрезе отдельных контуров взаимодействия дает понимание соразмерности и соотносимости уровня цифрового развития в каждом контуре, позволяя сбалансировать цифровую стратегию организации в разрезе каждого из них.
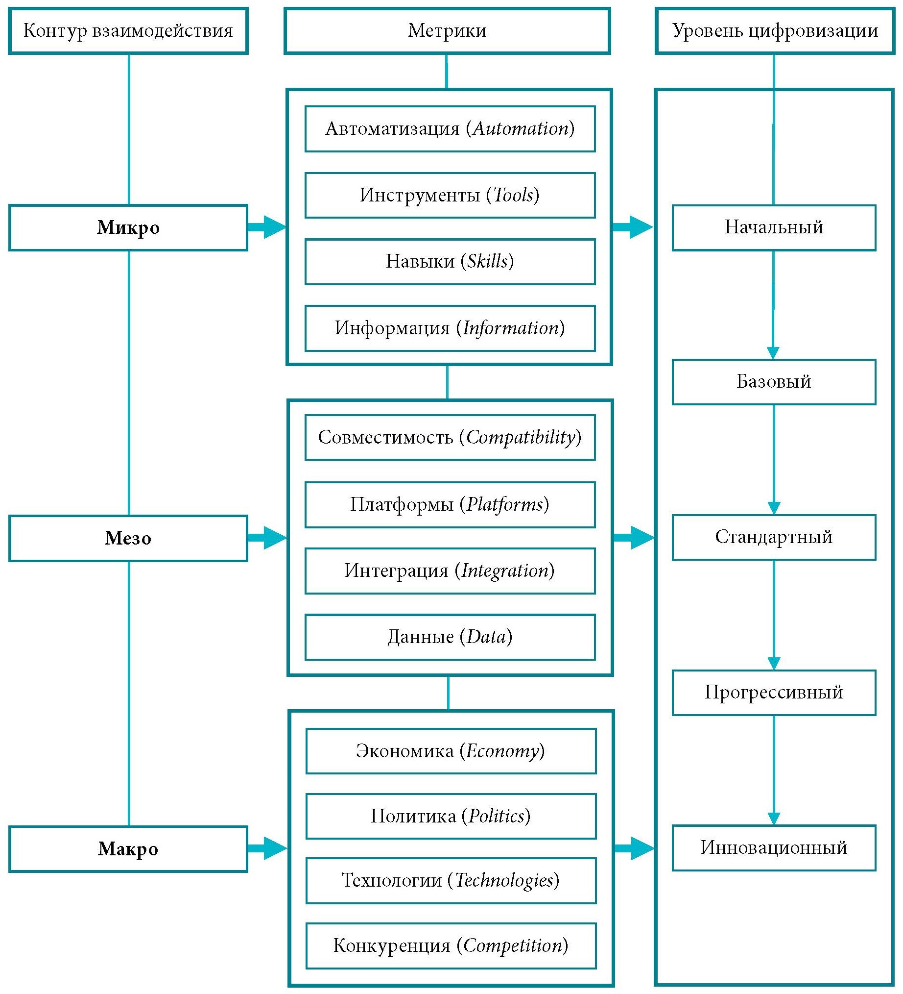
На рисунке представлена концептуальная модель измерения цифровой зрелости организации в разрезе микро-, мезо- и макроконтуров взаимодействия.
Источник: составлено автором.
Концептуальная модель оценки цифровой зрелости организации в разрезе микро-, мезо- и макроконтуров взаимодействия
Conceptual model for measuring the organization’s digital maturity in the context of micro-, meso- and macrocircuits
Микроуровень как контур измерения цифровой зрелости организации включает внутреннюю систему взаимодействия и внутренние бизнес-процессы, характеризуя готовность и способность внутренней среды организации к внедрению и применению цифровых технологий для повышения эффективности, улучшения внутренних коммуникаций, автоматизации процессов посредством внедрения CRM-систем, облачных технологий и других инструментов цифровизации. Дополнительно оценивается уровень цифровых навыков сотрудников и подразделений, их потенциал использования цифровых технологий для выполнения специальных задач, а также готовность к обучению новым технологиям.
На микроуровне оценки цифровой зрелости фирмы предлагается использовать систему показателей, представленную в табл. 1.
Табл. 1. Метрики цифровой зрелости организации: микроконтур взаимодействия
Table 1. Metrics of organization’s digital maturity: microcircuit
Показатель | Характеристика | Расчет показателя |
Автоматизация бизнес-процессов (A) | Оценка автоматизации рутинных задач и бизнес- процессов в организации | где qA – количество автоматизированных процессов; QA – общее количество процессов |
Использование цифровых инструментов и технологий (T) | Оценка широты и эффективности использования цифровых инструментов и технологий | где qT – количество использованных цифровых инструментов; QT – общее количество доступных цифровых инструментов |
Цифровые навыки сотрудников (S) | Оценка цифровой грамотности и цифровых навыков сотрудников, а также готовности к работе с цифровыми технологиями | где qS0 – начальное значение цифровых навыков сотрудников; qS1 – конечное значение цифровых навыков сотрудников |
Доступ к цифровой информации (I) | Оценка доступа сотрудников к цифровой информации, необходимой для выполнения рабочих задач | где qI – уровень доступа к цифровой информации; QI – общий доступ к цифровой информации |
Источник: составлено автором. | ||
Мезоуровень оценки цифровой зрелости бизнеса характеризует готовность организации к созданию цифровых партнерств с другими участниками рынка на основе цифровых платформ обмена данными, систем управления цепями поставок, реализации совместных проектов и других решений. В рамках данного контура взаимодействия важными параметрами оценки становятся критерии цифровой интеграции и согласованности в использовании цифровых технологий поддержки совместных бизнес-процессов.
На мезоуровне оценки в качестве метрик цифровой зрелости организации предлагается система показателей, представленных в табл. 2.
Табл. 2. Метрики цифровой зрелости организации: мезоконтур взаимодействия
Table 2. Metrics of organization’s digital maturity: mesocircuit
Показатель | Характеристика | Расчет показателя |
Цифровая совместимость (C) | Оценка уровня цифровой совместимости с партнерами и поставщиками | где qC – количество совместимых партнеров; QC – общее количество партнеров |
Использование цифровых платформ (P) | Оценка готовности партнеров к совместному использованию цифровых платформ | где qP – количество партнеров, использующих общие цифровые платформы; QP – общее количество доступных цифровых инструментов |
Цифровая интеграция (Int) | Оценка степени внедрения цифровых технологий у ключевых партнеров и их готовности к цифровым трансформациям | где qInt – количество интегрированных процессов; QInt – общее количество процессов с возможностью интеграции |
Обмен цифровыми данными (D) | Оценка уровня обмена цифровыми данными с партнерами и возможности взаимодействия на основе данных | где qD – объем обмениваемых цифровых данных с партнерами; QD – общий объем данных |
Конкурентная среда (R) | Оценка уровня конкуренции на рынке по показателю цифровой зрелости | где di – уровень цифровизации компании; DI – среднеотраслевой уровень цифровизации |
Источник: составлено автором. | ||
Макроуровень оценки цифровой зрелости организации отражает реакцию на изменения технологий, готовность менеджмента внедрять цифровые инновации, трансформировать бизнес-модель, адаптируя деятельность к тенденциям макросреды и рынка, принимая решения на основе данных и аналитики, формируя цифровую стратегию. На макроуровне оценки цифровой зрелости фирмы метрики включают в себя систему показателей, представленных в табл. 3.
Табл. 3. Метрики цифровой зрелости организации: макроконтур взаимодействия
Table 3. Metrics of organization’s digital maturity: macrocircuit
Показатель | Характеристика | Расчет показателя |
Анализ экономической среды (E) | Оценка связи уровня цифровизации организации и объема инвестиций в цифровую инфраструктуру, развитие и доступность финансирования цифровых проектов | Анализ влияния развития цифровой экономики на цифровизацию бизнеса (E): |
Политическая стабильность и регулирование (L) | Оценка связи уровня цифровизации организации и количества государственных программ и нормативных актов, регулирующих использование цифровых технологий | Анализ влияния развития нормативно- правовой базы на цифровизацию бизнеса (L): |
Технологические тренды и инновации (T) | Оценка связи уровня цифровизации организации и развития цифровых технологий в отрасли | Анализ влияния развития технологических трендов и инноваций в отрасли на цифровизацию бизнеса (T): |
Источник: составлено автором. | ||
Обобщенная модель оценки цифровой зрелости бизнеса имеет вид
где DMS (Digital Maturity Score) – обобщенный показатель цифровой зрелости организации; MicroCircuit, MesoCircuit и MacroCircuit – показатели оценки цифровой зрелости в пределах микро-, мезо- и макроконтуров взаимодействия, в процентах.
Коэффициентные значения 0,3 и 0,4 характеризуют вес каждого контура взаимодействия в модели и отражают их вклад в общий показатель цифровой зрелости бизнеса.
В табл. 4 представлена количественная характеристика метрик цифровой зрелости бизнеса в пределах микро-, мезо- и макроконтуров взаимодействия в соответствии с начальным, базовым, стандартным, прогрессивным и инновационным уровнями [7].
Табл. 4. Обобщенная карта метрик цифровой зрелости бизнеса в пределах микро-, мезо- и макроконтуров взаимодействия
Table 4. A generalized map of digital maturity metrics within micro-, meso- and macrocircuits
Начальный уровень проникновения цифровых технологий в процессы организации отличается преобладанием базовых аналоговых инструментов, когда организация работает в «ручном режиме», т. е. без автоматизации процессов, партнерские связи реализуются в традиционном формате личных контактов, отсутствует цифровой мониторинг внешней среды.
Базовый уровень предполагает использование базовых цифровых инструментов (электронная почта, внутренние цифровые системы документооборота и т. п.), развиваются партнерские отношения на уровне реализации совместных проектов и программ, предпринимаются решения мониторинга ключевых факторов макросреды с разработкой решений адаптации к ним.
На стандартном уровне в деятельность организации внедрены инструменты автоматизации бизнес-решений и систем поддержки принятия управленческих решений, такие как CRM, ERP и др. Большинство внутренних процессов автоматизированы, развивается партнерская сеть взаимодействия, формируется экосистема бизнеса, реализуются процессы интеграции информационных систем, разрабатывается стратегия развития на основе цифрового мониторинга и анализа внешней среды.
Прогрессивный уровень подразумевает внедрение технологий больших данных и аналитики, искусственного интеллекта, разработку цифровых платформ управления бизнесом, обмен инновационным технологиями с партнерами, совместные разработки, принятие большинства решений на основе предикативной аналитики и цифрового прогнозирования.
На инновационном уровне используются передовые технологии (блокчейн, виртуальная реальность и др.) для создания уникальных продуктов и услуг, разрабатываются диверсифицированные цифровые экосистемы и инновационные модели бизнеса, происходит активное погружение в программы глобальных цифровых трансформаций.
Декомпозиция метрик на карте рассматривается в соотнесении достигнутых показателей цифровой зрелости со срединным (стандартным) значением, выделенным на карте серым тоном. Иначе говоря, метрики микро-, мезо- и макроконтуров цифрового взаимодействия сравниваются со стандартным уровнем. В случае, если какие-либо из метрик оказываются ниже среднего, выявляется поле приоритетных цифровых изменений, соответствующее целевой установке «наверстывания». Наличие метрик, характеризующихся показателями выше стандартного уровня, устанавливает целевой ориентир «закрепления» и усиления позиций.
ОБСУЖДЕНИЕ
Многообразие авторских подходов к исследованию цифровой зрелости организаций позволяет выделить альтернативные варианты шкал, описывающих динамику их цифрового развития.
В исследовании [22] выделяется четыре уровня цифровой зрелости, отличающихся масштабами использования цифровых технологий:
1) «цифровое отключение» – устаревшие модели управления, отсутствие интегрированных цифровых инструментов и процессов;
2) «планирование цифровой задачи» – централизация систем управления и планирование процесса цифровизации;
3) «оцифровка в процессе» – формирование интегрированной инфраструктуры, объединяющей производственные и информационные потоки с включением технологий Индустрии 4.0;
4) «полная цифровая интеграция» – полное проникновение технологий Индустрии 4.0 в бизнес-процессы с применением предикативных технологий и мониторинга.
Авторы работы [23] выделяют следующие уровни цифровой зрелости организации:
1) стартовый – отсутствие внимания к процессам цифровизации и формирования стратегических намерений внедрения цифровых технологий;
2) начальный – ограниченное использование технологических решений, сконцентрированное в отдельных областях деятельности;
3) продвинутый – цифровизация охватывает бизнес-процессы и ориентирована в большей степени на внутреннюю среду;
4) экспертный – процессы цифровизации реализованы на уровне всех ключевых бизнес-процессов, интегрированы в корпоративную культуру и ориентированы на внутреннюю и внешнюю среду организации.
Эксперты портала DigitalDeveloper М. Жучков и Б. Ламбаев рассматривают четыре уровня цифровой зрелости: начальный, фрагментарный, интегрированный и максимальный. Переход к каждому последующему уровню предполагает поступательное системное объединение цифровых технологий, совокупное применение которых позволяет достичь синергетического эффекта и обеспечивает комплексное развитие бизнеса9.
Особенностью ряда шкал является не выделение уровней цифровой зрелости организации, а ее отнесение к одной из выделенных категорий согласно параметрам цифровизации. Так, G. Westerman с соавторами предлагают оценивать цифровую зрелость организаций по параметрам интенсивности цифровизации и интенсивности менеджмента в реализации цифровой трансформации. В соответствии с уровнем развития данных параметров выделяются отдельные категории предприятий, распределенных в матричном виде: новички, консерваторы, подражатели и цифровизаторы [28].
Модель цифровой зрелости Форестера рассматривает такие категории предприятий, как «скептики» (организации с минимальным уровнем цифровизации), «последователи» (организации, активно инвестирующие в цифровые навыки сотрудников и внедрение цифровых технологий), «соавторы» (организации, формирующие за счет цифровых решений новые ключевые компетенции); «другие» (организации, управляющие клиентским опытом с помощью цифровых технологий)10.
Представленные в исследованиях подходы к описанию уровней цифровой зрелости организации характеризуются комплексностью, предлагают использовать интегральный обобщенный показатель цифровизации. При этом они не учитывают возможные внутренние «разрывы» и противоречия в развитии процессов цифровизации на микро-, мезо- и макроконтурах взаимодействия.
В основе настоящего исследования лежит структурная декомпозиция метрик цифровой зрелости бизнеса в пределах микро-, мезо- и макроконтуров организационного взаимодействия. Такой подход позволяет проводить измерение цифровой зрелости как отдельно в отношении каждого контура взаимодействия, так и комплексно, с возможностью разработки рациональной цифровой стратегии и в соответствии с соразмерностью инновационных изменений в каждом контуре.
ЗАКЛЮЧЕНИЕ
Измерение цифровой зрелости бизнеса позволяет определить текущее состояние его деятельности в процессе цифровизации, а также задать направления и перспективы инновационного развития. Декомпозиционный подход к оценке цифровой зрелости обеспечивает дополнительный массив данных, характеризующих равнозначность динамики цифровых изменений в каждом контуре организационного взаимодействия.
Четко структурированная система метрик цифровой зрелости на уровне микро-, мезо- и макроконтуров взаимодействия обеспечивает необходимый уровень как обобщения, так и конкретизации показателей во взаимосвязи «контур взаимодействия – метрики цифровой зрелости – стадия цифрового развития».
Предложенная модель оценки цифровой зрелости организации отличается декомпозиционным подходом и позволяет определить как комплексное понимание проникновения цифровых технологий в бизнес-процессы, так и локальные показатели в пределах каждого контура взаимодействия внутри и за пределами компании.
1 О национальных целях развития Российской Федерации на период до 2030 года: указ Президента Российской Федерации от 21.07.2020 № 474 // Официальный сайт Президента России. URL: https://clck.ru/3EjCB8 (дата обращения: 01.07.2024).
2 Там же.
3 Национальная система пространственных данных. Государственная программа: утв. постановлением Правительства Российской Федерации от 01.12.2021 № 2148 // Официальный сайт Правительства России. URL: https://clck.ru/3EjCEP (дата обращения: 20.06.2024).
4 Информационное общество. Государственная программа (новая редакция): утв. постановлением Правительства Российской Федерации от 31.03.2020 № 386-20 // Официальный сайт Министерства цифрового развития, связи и массовых коммуникаций Российской Федерации. URL: https://clck.ru/3EjCHm (дата обращения: 20.06.2024).
5 Об утверждении Стратегического направления в области цифровой трансформации обрабатывающих отраслей промышленности, относящейся к сфере деятельности Министерства промышленности и торговли Российской Федерации и о внесении изменений в распоряжение Правительства Российской Федерации от 06.06.2020 № 1512-р: распоряжение Правительства Российской Федерации от 07.11.2023 № 3113-р // Кодекс. URL: https://clck.ru/3EjsgT (дата обращения: 20.06.2024).
6 Национальный индекс развития цифровой экономики: пилотная реализация. М.: ГК «Росатом», 2018. 92 с. URL: https://clck.ru/3EjCWU (дата обращения: 01.07.2024).
7 Об утверждении методик расчета целевых показателей национальной цели развития Российской Федерации «Цифровая трансформация»: приказ Минцифры России от 18.11.2020 № 600 (ред. от 29.12.2023) // Кодекс. URL: https://clck.ru/3Ejv6f (дата обращения: 01.07.2024).
8 Методология оценки цифровой зрелости организации // CDTOwiki: информационно-исследовательский ресурс. URL: https://clck.ru/3EjCco (дата обращения: 20.04.2024).
9 Жучков М., Ламбаев Б. Что такое цифровая зрелость и как построить эффективный автоматизированный маркетинг? // Digital Developer. 2022. URL: https://digitaldeveloper.ru/blog/tpost/1r6f94x7o1-chto-takoe-tsifrovaya-zrelost-i-kak-post (дата обращения: 25.07.2024).
10 Gil M., VanBoskirk S. Digital Maturity Model 4.0. Benchmarks // Digital Transformation Playbook. 2016. URL: https://dixital.cec.es/wp-content/uploadspresentations/presentation06.pdf (дата обращения: 18.03.2024).
作者简介
Evgeniya Nigay
Vladivostok State University
编辑信件的主要联系方式.
Email: jenia_nigay@mail.ru
ORCID iD: 0000-0003-0858-5835
Researcher ID: ABQ-2522-2022
Candidate of Science (Economics), Associate Professor, Associate Professor at the Department of Economics and Management
俄罗斯联邦, Vladivostok参考
- Dedyaeva L. M., Yarunichev А. I. Digital mature of organizations – a key factor of the digital transformation of the economy. Manager, 2021, no. 4 (98), pp. 86–95. (In Russ.). doi: 10.5281/zenodo.5749716
- Nigay Е. А. Digital business ecosystems formation in the context of information society development: Management aspect. Ars Administrandi, 2023, vol. 15, no. 3, pp. 353–376. (In Russ.). doi: 10.17072/2218-9173-2023-3-353-376. EDN OFEWBY
- Ilin I., Borremans A., Levina A. et al. Digital Transformation Maturity Model. Rudskoi A., Akaev A., Devezas T. (eds) Digital Transformation and the World Economy. Studies on Entrepreneurship, Structural Change and Industrial Dynamics. Springer, Cham, 2022, pp. 221–235. doi: 10.1007/978-3-030-89832-8_12
- Nigay Е. А. Business digitalization process: From point-to-point business process digitization to digital transformation. ETAP: Economic Theory, Analysis, and Practice, 2022, no. 2, pp. 134–145. (In Russ.). doi: 10.24412/2071-6435-2022-2-134-145. EDN EVSWNX
- Ershova I. V., Enkova Е. Е. Digital maturity as an indicator of the success of the university’s digital transformation. Courier of Kutafin Moscow State Law University (MSAL), 2022, no. 12, pp. 20–29. (In Russ.). doi: 10.17803/2311-5998.2022.100.12.020-029. EDN RJGERG
- Kuzin D. V. Problems of digital maturity in modern business. The World of New Economy, 2019, vol. 13, no. 3, pp. 89–99. (In Russ.). doi: 10.26794/2220-6469-2019-13-3-89-99. EDN XKFKYV
- Nigay Е. А. Digitalization vs digital business transformation: Choosing the direction of development. ETAP: Economic Theory, Analysis, and Practice, 2024, no. 1, pp. 91–106. (In Russ.). doi: 10.24412/2071-6435-2024-1-91-106. EDN HNMCWY
- Kirillina Yu. V. Digital transformation and digital maturity of the organization. Aktualʹnye naučnye issledovaniâ v sovremennom mire, 2020, no. 7-3 (63), pp. 72–80. (In Russ.). EDN FSETNQ
- Polyakova Т. А., Minbaleev А. V. The concept and legal nature of digital maturity. State and Law, 2021, no. 9, pp. 107–116. (In Russ.). doi: 10.31857/S102694520016732-6. EDN ZKGKPL
- Ovchinnikova О. P., Kharlamov М. М. Digital maturity of core enterprises: Assessment and impact on territorial development. Ekonomika regiona = Economy of Regions, 2022, vol. 18, no. 4, pp. 1249–1262. (In Russ.). doi: 10.17059/ekon.reg.2022-4-20. EDN EHQOUF
- Kljajić Borštnar M., Pucihar A. Multi-attribute assessment of digital maturity of SMEs. Electronics, 2021, vol. 10, no. 8, Article 885. doi: 10.3390/electronics1008088513
- Grishchenko N. The gap not only closes: Resistance and reverse shifts in the digital divide in Russia. Telecommunications Policy, 2020, vol. 44, no. 8, Article 102004. doi: 10.1016/j.telpol.2020.10200415
- Popov Е. V., Simonova V. L., Cherepanov V. V. Digital maturity levels of an industrial enterprise. Journal of New Economy, 2021, vol. 22, no. 2, pp. 88–109. (In Russ.). doi: 10.29141/2658-5081-2021-22-2-5. EDN GUAORR
- Yılmaz K. Ö. Mind the Gap: It’s about digital maturity, not technology. Managerial issues in digital transformation of global modern corporations. Hershey, PA: IGI Global, 2021, pp. 222–243. doi: 10.4018/978-1-7998-2402-2.ch015
- Babkin А. V., Shkarupeta Е. V., Gileva Т. А., Polozhentseva Yu. S., Chen L. Methodology for assessing digital maturity gaps in industrial enterprises. MIR (Modernization. Innovation. Research), 2022, vol. 13, no. 3, pp. 443–458. (In Russ.). doi: 10.18184/2079-4665.2022.13.3.443-458. EDN MIHCBQ
- Borovkov A., Rozhdestvenskiy O., Pavlova E. et al. Key barriers of digital transformation of the high-technology manufacturing: An evaluation method. Sustainability, 2021, vol. 13, no. 20, Article 11153. doi: 10.3390/su132011153
- Nigay Е. А. Object, spatial and time boundaries justification in the process of the economic system’s competitiveness assessment, taking into account the economy digitalization trends. The Territory of New Opportunities. The Herald of Vladivostok State University of Economics and Service, 2022, vol. 14, no. 3 (56), pp. 29–41. (In Russ.). doi: 10.24866/VVSU/2073-3984/2022-3/029-041. EDN GPMADH
- Aagaard A., Presser M., Collins T. et al. The role of digital maturity assessment in technology interventions with industrial internet playground. Electronics, 2021, vol. 10, no. 10, Article 1134. doi: 10.3390/electronics10101134
- Chursin А. А., Kokuytseva Т. V. Development of methods for assessing the digital maturity of organisations considering the regional aspect. Ekonomika regiona = Economy of Regions, 2022, vol. 18, no. 2, pp. 450–463. (In Russ.). doi: 10.17059/ekon.reg.2022-2-11. EDN ZTOECV
- Barry A. S., Assoul S., Souissi N. Benchmarking of digital maturity models according to the dimension component. 2nd International Conference on Innovative Research in Applied Science, Engineering and Technology (IRASET 2022). Meknes, March 03–04, 2022. Meknes, 2022. doi: 10.1109/IRASET52964.2022.9737781
- Shevtsova Y., Monastyrskaya T., Poletaykin A., Toropchin G. An adaptive technique of digital maturity integral estimation for an organization. Proceedings of International conference on applied innovation in IT, Koethen, March 09, 2022, vol. 10, pp. 61–67. DOI https://doi.org/10.25673/76933
- Soroka D. О., Gorkaltsev V. S., Karlova Т. V. Assessing the digital maturity of an enterprise as an important factor in the digital transformation. Automation and Modeling in Design and Management, 2023, no. 3 (21), pp. 80–88. (In Russ.). doi: 10.30987/2658-6436-2023-3-80-88. EDN KUPZPR
- Pogoreltsev А. S., Slimyanova I. G. Features of assessing the digital maturity of organizations. Izvestiâ Sankt-Peterburgskogo gosudarstvennogo èkonomičeskogo universiteta, 2022, no. 5-2 (137), pp. 118–125. (In Russ.). EDN UOHDGL
- Prohorova Т. V. Digital business transformation metrics. Biznes. Obrazovanie. Ekonomika, Minsk, 7–8 aprelya 2022 goda. Minsk, Institut biznesa BGU, 2022, pp. 89–92. (In Russ.). EDN JEBOTF
- Babkin А. V., Pestova А. Yu. Algorithm of the assessment of level of digitalization of the industrial enterprise. Digital Transformation of Economy and Industry: Proceedings of Science Applied Conference with International Participation. Saint Petersburg, 20–21 June, 2019. Saint Petersburg, SPbPU, 2019, pp. 673–680. (In Russ.). doi: 10.18720/IEP/2019.3/74. EDN HAOMJW
- Hanelt A., Bohnsack R., Marz D., Marante C. A. Systematic review of the literature on digital transformation: Insights and implications for strategy and organizational change. Journal of Management Studies, 2020, vol. 58, iss. 5, pp. 1159–1197. doi: 10.1111/joms.12639
- Kraus A., Durst S., Ferreira J., Veiga P., Kailer N., Weinmann A. Digital transformation in business and management research: An overview of the current status quo. International Journal of Information Management, 2021, vol. 63, Article 102466. doi: 10.1016/j.ijinfomgt.2021.102466
- Westerman G., Calmejane C., Bonnet D., Ferraris P., McAfee A. Digital transformation: A roadmap for billion-dollar organizations. MIT Center for Digital Business and Capgemini Consulting, 2011. 68 p.
补充文件



