Параметрический синтез различных радиоустройств с заданным количеством каскадов типа «нелинейная часть – резистивный четырехполюсник»
- Авторы: Головков А.А.1
-
Учреждения:
- Военный учебно-научный центр Военно-воздушных сил «Военно-воздушная академия»
- Выпуск: Том 27, № 2 (2024)
- Страницы: 56-68
- Раздел: Статьи
- URL: https://journals.rcsi.science/1810-3189/article/view/260621
- DOI: https://doi.org/10.18469/1810-3189.2024.27.2.56-68
- ID: 260621
Цитировать
Полный текст
Аннотация
Обоснование. Наличие возможности аналитического определения части параметров различных радиоустройств, оптимальных по критерию обеспечения заданных значений модулей и фаз передаточных функций на необходимом количестве частот, значительно уменьшает время численной оптимизации остальной части параметров по критерию формирования требуемых АЧХ и ФЧХ в полосе частот. До настоящего времени такие задачи решались в отношении радиоустройств только с одним каскадом типа «нелинейная часть – согласующее устройство» или «согласующее устройство – нелинейная часть». В качестве согласующего устройства использовались реактивные, резистивные, комплексные или смешанные четырехполюсники. Решена также задача многокаскадных радиоустройств с реактивными четырехполюсниками. Изменение базиса для согласующих четырехполюсников и места включения нелинейной части приводит к изменению области физической реализуемости.
Цель. Разработка алгоритмов параметрического синтеза радиоустройств с произвольным количеством одинаковых и неодинаковых каскадов типа «нелинейная часть – согласующий резистивный четырехполюсник» по критерию обеспечения заданных частотных характеристик. Нелинейные части представлены в виде нелинейного элемента и параллельной или последовательной по току или напряжению обратной связи.
Методы. Теория четырехполюсников, матричная алгебра, метод декомпозиции, метод синтеза управляющих устройств СВЧ, численные методы оптимизации.
Результаты. В интересах достижения указанной цели сформированы и решены системы алгебраических уравнений. Получены модели оптимальных резистивных четырехполюсников в виде математических выражений для определения взаимосвязей между элементами их классической матрицы передачи и для отыскания зависимостей сопротивлений двухполюсников от частоты. Показано, что при определенных соотношениях между количеством одинаковых каскадов и значениями сопротивлений источника сигнала и нагрузки однокаскадного радиоустройства частотные характеристики однокаскадного и многокаскадного радиоустройств оказываются идентичными или подобными. Такие схемы названы эквивалентными. Использование неодинаковых каскадов приводит к значительному увеличению рабочей полосы частот.
Заключение. Сравнительный анализ теоретических результатов (АЧХ- и ФЧХ-радиоустройств, значения параметров), полученных путем математического моделирования в системе MathCad, и экспериментальных результатов, полученных путем схемотехнического моделирования в системах OrCad и MicroCap, показывает их удовлетворительное совпадение.
Полный текст
Введение
В работе [1] предложены алгоритмы параметрического синтеза плоско-слоистых сред (ПСС), содержащих заданное количество управляемых и неуправляемых слоев, по критерию обеспечения заданной амплитудно-фазовой модуляции рассеянного сигнала. Управляемые слои – это двумерно-периодические решетки проводящих стержней или полосок, в разрывы которых включены нелинейные элементы, управляемые низкочастотным сигналом. Неуправляемые слои (НС) – это однородные диэлектрические слои без потерь или двумерно-периодические решетки стержней или полосок. В общем случае ПСС функционирует в смешанном режиме – присутствует как отраженная, так и проходная волна. Если один из НС, расположенный последним по направлению падающей волны, выполнен в виде проводящего экрана, то ПСС является отражающей. В этом случае ПСС может быть использована в качестве основы для построения перспективной курсо-глиссадной системы [2]. Суть алгоритмов состоит в формировании систем алгебраических уравнений, отвечающих требованиям к системным операторам (коэффициентам отражения и передаточным функциям) в заданном количестве состояний, удовлетворяющих заданным уровням низкочастотного сигнала. Результатом решения этих уравнений является система взаимосвязей между элементами классической матрицы передачи некоторых НС, отнесенных к неуправляемой части. Оставшаяся часть НС отнесена к управляемой части ПСС. Система взаимосвязей – это исходная система уравнений для отыскания параметров НС.
Разработанные алгоритмы могут быть использованы практически в любом диапазоне радиочастот. Отличие состоит лишь в реализации элементов классической матрицы передачи НС. В соответствующих диапазонах частот это могут быть элементы либо с распределенными [1; 2], либо с сосредоточенными параметрами [3–7]. Для реализации геометрических размеров неуправляемых и управляемых решеток ПСС [1; 2] необходимо привлечение результатов решения задач дифракции электромагнитных волн на различных проводящих телах [8].
Наиболее полно метод решения задач параметрического синтеза различных радиоустройств (за исключением многокаскадных) с обоими типами элементов изложен в работе [9].
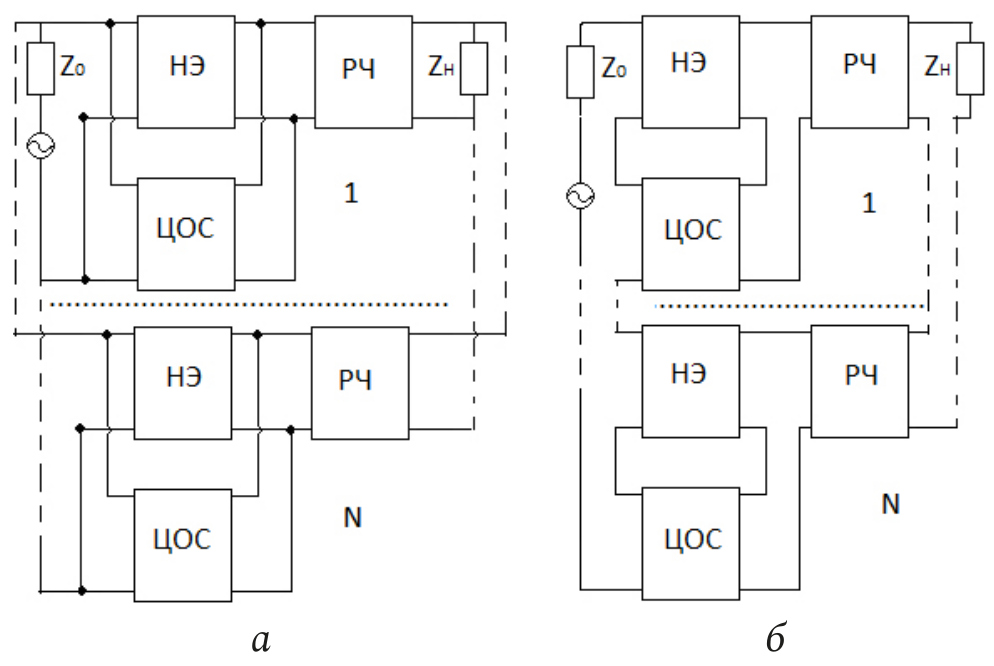
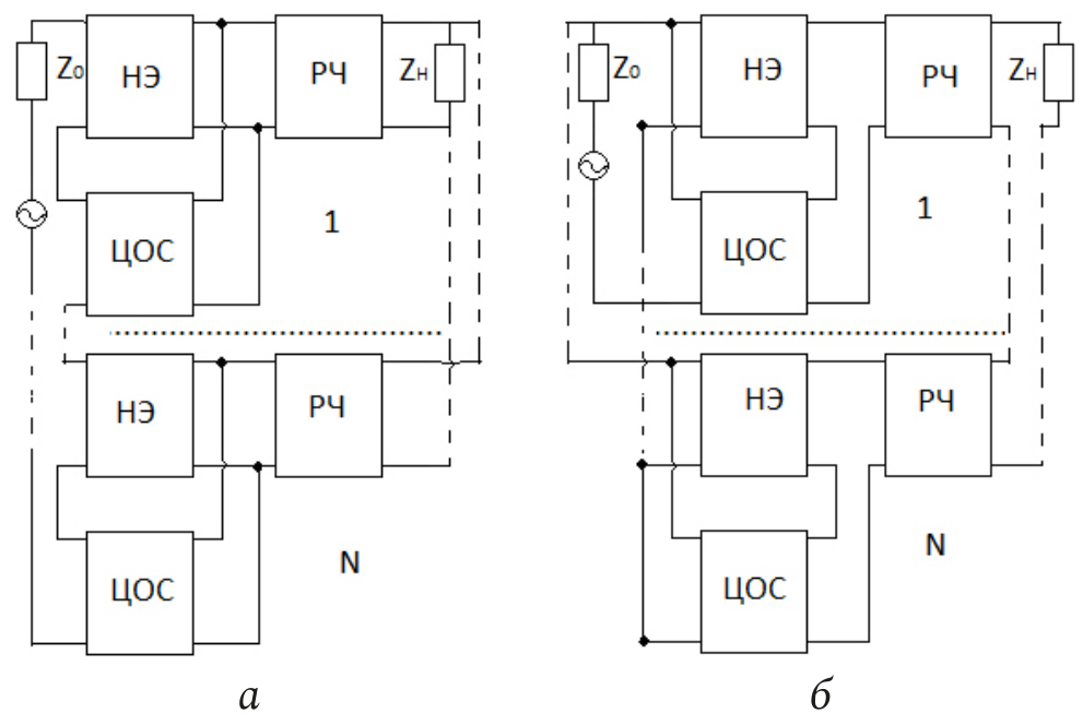
В данной работе предлагается рассмотреть особенности этих алгоритмов с учетом наличия каскадов типа «нелинейная часть (НЧ) – резистивный четырехполюсник (РЧ)». Эти каскады включены между источником сигнала с сопротивлением и нагрузкой (рис. 1, 2). При этом учитывалось, что НЧ состоит из трехполюсного нелинейного элемента (НЭ) и охватыва ющей его цепи обратной связи (ЦОС – параллельной или последовательной по току или напряжению).
Оптимизация параметров двухполюсников, не входящих в КЧ, осуществляется с помощью известных численных методов [10] по критерию обеспечения заданной рабочей полосы частот. Все обозначения неописанных величин в данной статье соответствуют принятым в [9].
Алгоритм синтеза многокаскадных радиоустройств с учетом наличия каскадов типа «НЧ – РЧ» приведен в работе [11].
Рис. 1. Структурные схемы многокаскадных радиоустройств с параллельной по напряжению (а) и последовательной по току (б) цепями обратной связи, включенными между источником сигнала и РЧ
Fig. 1. Block diagrams of multi-stage radio devices with voltage-parallel (a) and current-series (b) feedback circuits connected between the signal source and RF
Рис. 2. Структурные схемы многокаскадных радиоустройств с последовательной по напряжению (а) и параллельной по току (б) цепями обратной связи, включенными между источником сигнала и РЧ
Fig. 2. Block diagrams of multistage radio devices with voltage-sequential (a) and current-parallel (b) feedback circuits connected between the signal source and RF
1. Результаты параметрического синтеза
Здесь в качестве примера приводятся некоторые из решений, полученных для типовых схем РЧ при использовании параллельной по напряжению обратной связи (рис. 1, а) и алгоритма синтеза [1–3] с учетом указанных изменений. Этот вид обратной связи допускает применение РЧ практически любой сложности. Если необходимо синтезировать радиоустройство с одинаковыми каскадами типа «НЧ – РЧ», а в качестве РЧ используется Г-образное соединение двух сопротивлений (рис. 3, а), то зависимости этих сопротивлений от частоты определяются следующим образом (аргументы опущены):
(1)
где
Обратное Г-образное соединение двух сопротивлений (рис. 3, б):
(2)
где
Т-образное соединение трех сопротивлений (рис. 3, в):
(3)
где
(4)
где
(5)
где
Рис. 3. Синтезированные РЧ
Fig. 3. Synthesized RF
П-образное соединение трех сопротивлений (рис. 4, а):
(6)
где
(7)
где
(8)
где
Перекрытое Т-образное соединение четырех сопротивлений (рис. 4, б):
(9)
где
(10)
где
(11)
где
(12)
где
(13)
где
(14)
где
Рис. 4. Синтезированные РЧ (продолжение)
Fig. 4. Synthesized RF (continued)
Пусть теперь требуется синтезировать радио устройство с неодинаковыми каскадами типа «НЧ– РЧ». Если в качестве РЧ используется Г-образное соединение двух сопротивлений (рис. 3, а), то зависимости этих сопротивлений от частоты определяются следующим образом:
(15)
где
Обратное Г-образное соединение двух сопротивлений (рис. 3, б):
(16)
где
Т-образное соединение трех сопротивлений (рис. 3, в):
(17)
где
(18)
где
(19)
где
П-образное соединение трех сопротивлений (рис. 4, а):
(20)
где
(21)
где
(22)
где
Перекрытое Т-образное соединение четырех сопротивлений (рис. 4, б):
(23)
где
(24)
где
(25)
где
(26)
где
(27)
где
(28)
где
Оптимизация значений сопротивлений двухполюсников РЧ, входящих в правую часть формул (1)–(28), производится с помощью известных численных методов [10].
2. Математическое и схемотехническое моделирование
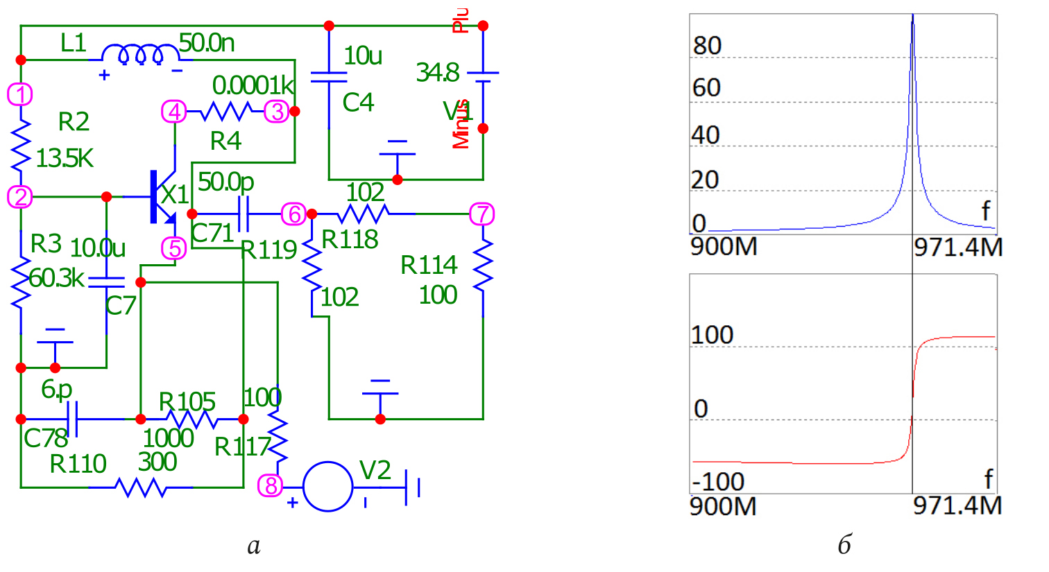
На рис. 5–11 для примера показаны принципиальные и эквивалентные схемы однокаскадного и двухкаскадного усилителя, соответствующие исследуемой структурной схеме с параллельной по напряжению связью, представленной на рис. 1, а, а также их теоретические и экспериментальные характеристики. Использован транзистор типа (рис. 5, а, 6). Схема НЧ выполнена в виде параллельно соединенных транзистора и ЦОС (П-образного соединения трех элементов на однокаскадной схеме (рис. 5, а) и на двухкаскадной схеме (рис. 6). Нагрузка и сопротивление источника сигнала выполнены на элементах и соответственно. Схемы РЧ собраны в виде Г-образных четырехполюсников на элементах (рис. 4), (рис. 6), параметры которых определялись по формулам (1).
Эквивалентная схема нелинейного элемента выполнена в виде перекрытого Т-образного четырехполюсника на элементах (рис. 7). Параметры эквивалентной схемы НЭ выбраны из условия совпадения выходного сопротивления НЧ с выходным сопротивлением НЧ с использованием реального транзистора [9].
Рис. 5. Принципиальная схема однокаскадного усилителя (а), соответствующая структурной схеме (рис. 1, а), при напряжении U = 34,8 В, АЧХ и ФЧХ (б), исследуемые в системе MicroCap
Fig. 5. Schematic diagram of a single-stage amplifier (a), corresponding to the block diagram (Fig. 1, a), at voltage U = 34,8 V, frequency response and phase response (b), studied in the MicroCap system
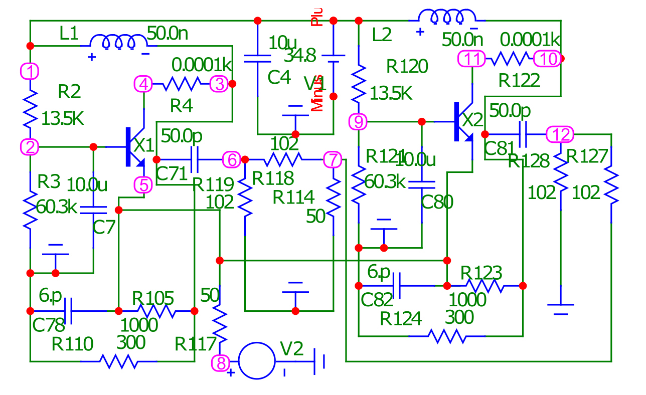
Рис. 6. Принципиальная схема двухкаскадного усилителя с одинаковыми каскадами, соответствующая структурной схеме (рис. 1, а), частотные характеристики (рис. 5, б) которого идентичны соответствующим характеристикам (рис. 5, б) однокаскадного усилителя (рис. 5, а)
Fig. 6. Schematic diagram of a two-stage amplifier with identical stages, corresponding to the block diagram (Fig. 1, a), the frequency characteristics (Fig. 5, b) of which are identical to the corresponding characteristics (Fig. 5, b) of a single-stage amplifier (Fig. 5, a)
Рис. 7. Эквивалентная схема однокаскадного усилителя (рис. 5, а), соответствующая структурной схеме (рис. 1, а), исследуемая в системе OrCad
Fig. 7. Equivalent circuit of a single-stage amplifier (Fig. 5, a), corresponding to the structural diagram (Fig. 1, a), studied in the OrCad system
Частотные характеристики принципиальных схем, показанные на рис. 5, б (сопротивления источника сигнала и нагрузки равны 100 Ом) и 6 (сопротивления источника сигнала и нагрузки равны 50 Ом), идентичны. Это соответствует выводам, сделанным на основе анализа полученных ранее [1; 3] выражений для передаточных функций исследуемых многокаскадных структурных схем (рис. 1, а).
Схема НЧ реализована в виде параллельно соединенных эквивалентной схемы нелинейного элемента и цепи обратной связи из П-образного соединения трех элементов – Параметры ЦОС заданы произвольно. Схема РЧ собрана на основе Г-образного соединения двух элементов –
Таким образом, при использовании РЧ также наблюдается новое явление, состоящее в том, что при определенных соотношениях между количеством каскадов и значениями сопротивлений источника сигнала и нагрузки однокаскадного радиоустройства частотные характеристики однокаскадного и многокаскадного радиоустройств оказываются идентичными или подобными [1]. Такие схемы названы эквивалентными.
Необходимо отметить, что это явление наблюдается при любой сложности каскадов типа «НЧ – РЧ», а также при отсутствии НЧ или РЧ. Указанное явление не зависит от структуры схемы, включенной между источником сигнала и нагрузкой, и значений параметров этой схемы.
Анализ также показывает, что экспериментальные (рис. 5, б) частотные характеристики принципиальной схемы усилителя (рис. 5, а, 6) удовлетворительно совпадают с характеристиками эквивалентной схемы (рис. 7) усилителя, полученными расчетным путем (рис. 8, а) и экспериментально (рис. 8, б).
Рис. 8. Частотные характеристики (АЧХ и ФЧХ) эквивалентной схемы (рис. 7), полученные в системе MathCad (а) и OrCad (б)
Fig. 8. Frequency characteristics (frequency response and phase response) of the equivalent circuit (Fig. 7), obtained in the MathCad (a) and OrCad (b) systems
Средняя частота эквивалентной схемы МГц (рис. 8, а и б) незначительно отличается от средней частоты принципиальной схемы МГц (рис. 5, б). Значения модулей передаточной функции принципиальной и эквивалентной схем усилителя равны Сопротивления РЧ, ЦОС, нагрузки и источника сигнала принципиальных и эквивалентных схем АФМ полностью совпадают.
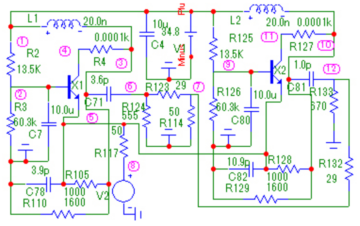
При использовании неодинаковых каскадов возникает возможность значительно увеличить рабочую полосу частот. Например, для двухкаскадной схемы (рис. 9) произведение коэффициента усиления на полосу частот составляет примерно 450 (рис. 11). Это почти в 3 раз больше, чем произведение коэффициента усиления на полосу частот однокаскадного усилителя или двухкаскадного усилителя с одинаковыми каскадами.
Рис. 9. Принципиальная схема двухкаскадного усилителя с неодинаковыми каскадами, соответствующая структурной схеме (рис. 1, а), частотные характеристики которого, полученные в системе MicroCap, показаны на рис. 11, а
Fig. 9. Schematic diagram of a two-stage amplifier with unequal stages, corresponding to the block diagram (Fig. 1, a), the frequency characteristics of which, obtained in the MicroCap system, are shown in Fig. 11, a
Средняя частота эквивалентной схемы (рис. 10) МГц (рис. 11, б и в) незначительно отличается от средней частоты принципиальной схемы МГц (рис. 11, а). Значения модулей передаточной функции принципиальной (рис. 10) и эквивалентной (рис. 11) схем усилителя Формы АЧХ и ФЧХ совпадают удовлетворительно. Сопротивления РЧ, ЦОС, нагрузки и источника сигнала принципиальных и эквивалентных схем усилителей полностью совпадают.
В работе [12] показано, что результаты схемотехнического моделирования удовлетворительно совпадают с результатами экспериментальных исследований физических макетов радиоустройств.
Рис. 10. Эквивалентная схема двухкаскадного усилителя (рис. 9) с неодинаковыми каскадами, соответствующая структурной схеме (рис. 1, а), исследуемая в системе OrCad
Fig. 10. Equivalent circuit of a two-stage amplifier (Fig. 9) with unequal stages, corresponding to the block diagram (Fig. 1, a), studied in the OrCad system
Рис. 11. Частотные характеристики (АЧХ и ФЧХ) принципиальной (рис. 9) эквивалентной (рис. 10) схем, полученные в системе MicroCap (а), MathCad (б) и OrCad (в)
Fig. 11. Frequency characteristics (frequency response and phase response) of the principal (Fig. 9) equivalent (Fig. 10) circuits obtained in the MicroCap (a), MathCad (b) and OrCad (c) system
Заключение
Таким образом, полученные математические модели РЧ типа (1)–(14) могут быть использованы для технического проектирования радио устройств с одинаковыми каскадами. Возможность изменения величины эквивалентного сопротивления источника сигнала и нагрузки путем включения произвольного количества каскадов типа «НЧ – РЧ» значительно упрощает решение многих задач радиоэлектроники [13], например задач обеспечения однонаправленности распространения сигнала и независимости процессов, происходящих в предыдущем и последующем динамических звеньях систем автоматического регулирования. Использование полученных математических моделей одного из РЧ (15)–(28) совместно с известными численными методами позволяет ускорить процесс оптимизации радиоустройств с неодинаковыми каскадами по критерию обеспечения максимально возможной рабочей полосы частот в десятки и сотни раз по сравнению с применением только численных методов.
Об авторах
Александр Афанасьевич Головков
Военный учебно-научный центр Военно-воздушных сил «Военно-воздушная академия»
Автор, ответственный за переписку.
Email: valgol2595@gmail.com
ORCID iD: 0000-0001-8468-0055
доктор технических наук, профессор, заслуженный изобретатель РФ, профессор кафедры авиационных систем и комплексов радионавигации и радиосвязи
Россия, 394064, г. Воронеж, ул. Старых Большевиков, 54аСписок литературы
- Головков А.А., Волобуев А.Г. Алгоритмы синтеза и анализа активных плоско-слоистых сред отражательного и смешанного типов // Физика волновых процессов и радиотехнические системы. 2003. Т. 6, № 2. С. 39–43.
- Головков А.А., Головков В.А. Принципы построения и основные характеристики перспективной курсо-глиссадной системы // Физика волновых процессов и радиотехнические системы. 2022. Т. 25, № 1. С. 27–35. DOI: https://doi.org/10.18469/1810-3189.2022.25.1.27-35
- Головков А.А., Фомин А.В. Параметрический синтез радиоустройств с заданным количеством одинаковых каскадов для вариантов включения реактивных четырехполюсников между источником сигнала и нелинейной частью // Физика волновых процессов и радиотехнические системы. 2021. Т. 24, № 3. С. 46–55. DOI: https://doi.org/10.18469/1810-3189.2021.24.3.46-55
- Головков А.А., Головков В.А., Фомин А.В. Параметрический синтез радиоустройств с заданным количеством неодинаковых каскадов для вариантов включения реактивных четырехполюсников между нелинейной частью и нагрузкой // Физика волновых процессов и радиотехнические системы. 2021. Т. 24, № 3. С. 63–70. DOI: https://doi.org/10.18469/1810-3189.2021.24.3.63-70
- Головков А.А., Головков В.А. Алгоритм параметрического синтеза каскадно-включенных согласующих смешанных четырехполюсников по критерию обеспечения стационарного режима генерации // Физика волновых процессов и радиотехнические системы. 2022. Т. 25, № 1. С. 45–54. DOI: https://doi.org/10.18469/1810-3189.2022.25.1.45-54
- Головков А.А., Головков В.А. Параметрический синтез динамических звеньев для вариантов их включения между нелинейной частью и нагрузкой автоматических систем радиоуправления с общей обратной связью // Физика волновых процессов и радиотехнические системы. 2022. Т. 25, № 2. С. 40–50. DOI: https://doi.org/10.18469/1810-3189.2022.25.2.40-50
- Головков А.А., Головков В.А. Параметрический синтез комплексных четырехполюсников для вариантов их включения между источником сигнала и нелинейной частью по критерию обеспечения заданных частотных характеристик усилителей с общей обратной связью // Физика волновых процессов и радиотехнические системы. 2022. Т. 25, № 2. С. 51–59. DOI: https://doi.org/10.18469/1810-3189.2022.25.2.51-59
- Табаков Д.П., Морозов С.В., Клюев Д.С. Применение тонкопроволочного интегрального представления электромагнитного поля к решению задач дифракции электромагнитных волн на проводящих телах // Физика волновых процессов и радиотехнические системы. 2022. Т. 25, № 2. С. 7–14. DOI: https://doi.org/10.18469/1810-3189.2022.25.2.7-14
- Головков А.А., Головков В.А. Параметрический синтез радиотехнических устройств и систем. Воронеж: ВУНЦ ВВС «ВВА», 2018. 588 с.
- Полак Э. Численные методы оптимизации. М.: Мир, 1974. 376 с.
- Головков А.А. Параметрический синтез различных радиоустройств с заданным количеством каскадов типа «нелинейная часть – комплексный четырехполюсник» // Физика волновых процессов и радиотехнические системы. 2023. Т. 26, № 3. C. 40-51. DOI: https://doi.org/10.18469/1810-3189.2023.26.3.40-51
- Разевиг В.Д. Схемотехническое моделирование с помощью MicroCap-7. М.: Горячая линия – Телеком, 2003. 268 с.
- Справочник по радиоэлектронике: в 3 т. / под ред. А.А. Куликовского. М.: Энергия, 1970. Т. 3. 413 с.
Дополнительные файлы













