Methods for creating and testing multi-band antenna-waveguide paths
- 作者: Boychuk S.I.1, Korovkin A.E.2, Yukhnov V.I.3
- 
							隶属关系: 
							- FSUE «RNIIRS»
- Candidate of Engineering Sciences, senior researcher
- North-Caucasian branch of the Moscow Technical University of Communications and Informatics
 
- 期: 卷 26, 编号 3 (2023)
- 页面: 52-58
- 栏目: Articles
- URL: https://journals.rcsi.science/1810-3189/article/view/254030
- DOI: https://doi.org/10.18469/1810-3189.2023.26.3.52-58
- ID: 254030
如何引用文章
全文:
详细
Background. The need to create, assemble and configure antenna-waveguide paths of multi-band reflector antennas of satellite communication systems requires the use of various methods for choosing the structure, determining and optimizing the parameters of antenna-waveguide paths.
Aim. Reducing the requirements for the volume of computational costs in the development of antenna-waveguide paths and the time spent on their assembly and configuration, as well as analyzing the change in the characteristics of the antenna-waveguide paths when changing the parameters of one of the devices in the path based on the calculation of the characteristics of only this device.
Methods. The development of the antenna-waveguide path, which includes the stages of choosing a scheme for constructing a tract and determining the parameters of its constituent devices, is carried out on the basis of a mathematical model of the corresponding variant of constructing a tract using the methods of electrodynamic modeling packages.
Results. A technique has been developed for creating a multi-band antenna-waveguide path and a technique for its assembling and tuning.
Conclusion. A technique is proposed that allows to reduce the requirements for the computing tools used in the development of antenna-waveguide paths in terms of the amount of RAM and speed of calculations. Implemented the ability to analyze the change in the characteristics of the antenna-waveguide path when changing the parameters of one of the devices in the composition of the antenna-waveguide path based on the calculation of the characteristics of only this device. Sequential performance of measurements of the characteristics of the antenna-waveguide path fragment at the stage of assembly and configuration makes it possible to make a decision on the further assembly of the antenna-waveguide path or making changes to the parameters of the last of the connected devices.
全文:
Введение
В современных наземных станциях систем спутниковой связи используются зеркальные антенны, обеспечивающие прием в нескольких частотных диапазонах с целью непрерывного обеспечения трафика пользователей в различных регионах Земного шара. Широкое использование при решении указанных задач могут находить многодиапазонные антенны различных типов и, в первую очередь, зеркальные антенны. В настоящее время известен ряд технических решений по построению антенн земных станций спутниковой связи [1–4].
В зависимости от решаемых многодиапазонных зеркальных антенн (МЗА), требований к диапазонам частот и видам поляризаций принимаемых и передаваемых сигналов могут использоваться антенно-волноводные тракты (АВТ), построенные на основе одного из следующих способов:
Наиболее широкое распространение при построении МЗА получил первый из указанных способов. Для минимизации затрат, связанных с созданием и последующей эксплуатацией таких комплексов наиболее актуальным является использование МЗА, построенных на основе многодиапазонных АВТ [5; 6]. Однако разработка, создание и последующая настройка таких антенн и трактов, несмотря на их анализ в ряде работ [7–11], является трудоемкой задачей, требующей как большого объема вычислений, так и больших временных затрат на сборки и настройку устройств и элементов, входящих в состав АВТ.
Целью статьи является снижения требований, к объемам вычислительных затрат при разработке АВТ и временных затрат на их сборку и настройку, так же проведение анализа изменения характеристик АВТ при изменении параметров одного из устройств в составе АВТ на основе проведения расчетов характеристик только данного устройства.
Решаемые задачи.
- Разработка методики создания многодиапазонного АВТ.
- Разработка методики сборки и настройки АВТ.
Исследование
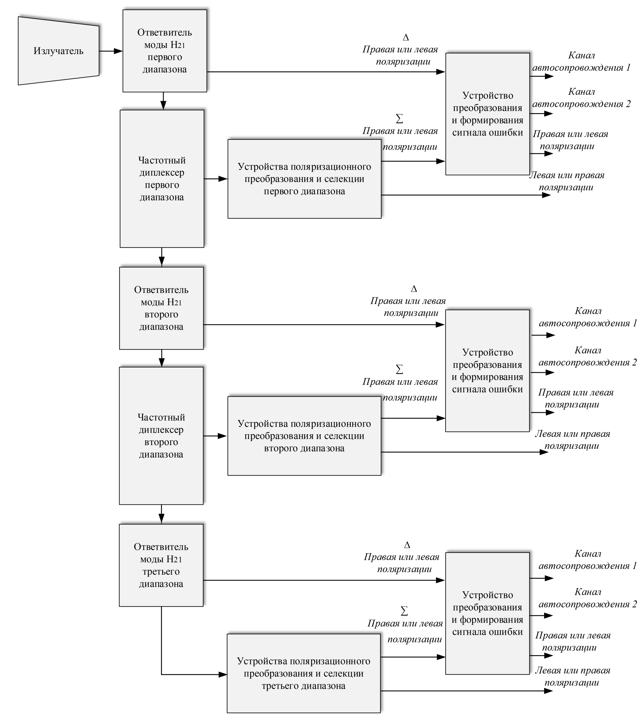
Структурная схема трехдиапазонного АВТ с функцией автосопровождения, разработанного на основе способа разделения принимаемых сигналов по частоте-поляризации, приведена на рис. 1.
Разработка АВТ, включающая этапы выбора схемы построения тракта и определение параметров входящих в его состав устройств, проводится на основе математической модели соответствующего варианта построения тракта [12]. По результатам моделирования диплексеров могут быть сформированы матрицы и для j-го из числа совмещаемых частотных диапазонов определяющие взаимосвязь между модами сигнала на входе диплексера и модами сигналов на первом и втором выходе соответственно.
Аналогично для поляризаторов и селекторов поляризационных j-го частотного диапазона J) по результатам моделирования могут быть получены соответственно матрицы и с использованием которых формируется матрица
Для устройств отбора высшей моды рассчитываются матрицы и для диапазонов частот, в которых осуществляется автосопровождение излучающего КО.
Далее с использованием рассчитанных матриц определяются потери и КСВн в каждом из совмещаемых диапазонов частот. На основании указанных характеристик рассчитывается значение показателя эффективности АВТ.
Рис. 1. Структурная схема трехдиапазонного АВТ с автосопровождением
Fig. 1. Structural diagram of a three-band AVT with auto-tracking
Выбранный способ разделения сигналов может быть реализован с использованием в составе АВТ ответвителей моды, диплексеров, поляризаторов и селекторов. Выбор параметров устройств в составе АВТ проводится с учетом взаимосвязи параметров устройств и характеристик АВТ с использованием разработанной математической модели АВТ, которая может быть получена на основе матриц, представляющих полноволновое описание сигналов в элементах АВТ [12].
Блок-схема предлагаемой методики приведена на рис. 2. На первом этапе в соответствии с заданным числом совмещаемых диапазонов, шириной полосы рабочих частот в каждом из совмещаемых диапазонов, набором поляризаций принимаемых сигналов, необходимостью выполнения автосопровождения источника радиоизлучения выполняется выбор структуры АВТ.
На втором этапе производится выбор конструкции и предварительный выбор параметров элементов из состава АВТ. При построении в соответствии со способом разделение по частоте-разделение по поляризации будут использоваться частотные диплексеры. Выбор конструкции осуществляется с учетом габаритных ограничений. В частности, указанные ограничения определяют выбор конструкций частотных диплексеров. При построении АВТ по способу разделение по поляризации-разделение по частоте используется диплексер.
На следующем этапе проводится уточнение параметров элементов АВТ, обеспечивающих получение заданных характеристик. При выполнении этого этапа последовательно, начиная с входного элемента АВТ, формируются фрагменты АВТ для случая двухдиапазонного АВТ с совмещение S- и X-диапазонов частот с автосопровождением в X-диапазоне и выделением в каждом из совмещаемых диапазонов сигналов правой и левой круговых поляризаций.
Вход АВТ (диплексер) подключается к выходу облучателя. Предварительный выбор параметров диплексеров осуществляется с учетом согласования их входных характеристик с выходными характеристиками облучателя МЗА. Сечение волновода на входе АВТ без реализации автосопровождения выбирается из условия распространения основной моды в нижнем частотном диапазоне и минимального числа распространяющихся мод в верхнем из совмещаемых частотных диапазонов. Кроме того, учитывается зависимость выходных характеристик рупорного облучателя в совмещаемых диапазонах частот от диаметра модового трансформатора рупора.
К выходу диплексера, соответствующему первому частотному диапазону, подключается однодиапазонное устройство поляризационного преобразования и селекции, выбор параметров которого не представляет сложностей.
Рис. 2. Блок-схема методики разработки АВТ
Fig. 2. Flowchart of the ABT development methodology
Ко второму выходу первого частотного диплексера подключается второй частотный диплексер. Входное сечение волновода данного диплексера выбирается из условия распространения основной моды во втором частотном диапазоне и минимального числа распространяющихся мод в верхнем из совмещаемых частотных диапазонов. Ко второму выходу второго диплексера подключается однодиапазонное устройство поляризационного преобразования и селекции, выбор параметров которого, как и для нижнего частотного диапазона не представляет сложностей. Оптимизация параметров диплексеров других диапазонов частот проводится аналогично.
В случае построения АВТ по схеме разделение по поляризации-разделение по частоте с выходными характеристиками облучателя согласуются входные характеристики устройства поляризационного разделения. Выбор размеров волноводов осуществляется аналогично, как и в предыдущей схеме.
Достоинствами предлагаемой методики являются:
Вторым направлением использования разработанной математической модели является разработка методики контроля и настройки характеристик АВТ при сборке. Использование математической модели в этом случае позволяет:
Соответствующая блок схема методики приведена на рис. 3.
Рис. 3. Блок-схема методики настройки АВТ
Fig. 3. Block diagram of the ABT tuning technique
На первом этапе проводится последовательная сборка фрагментов АВТ. Первым фрагментом АВТ является входное устройство АВТ, которым в зависимости от выбранной схемы построения могут являться частотные диплексеры, ответвители высшей моды или устройства поляризационного преобразования и селекции.
На втором этапе измерение характеристик первого устройства в составе АВТ. По результатам сопоставления расчетных и измеренных характеристик АВТ проводится настройка параметров подключаемого элемента АВТ.
Достоинствами предлагаемой методики являются:
Заключение
Анализ прикладных аспектов использования математической модели АВТ МЗА позволил выделить два направления применения данной модели при создании АВТ:
В рамках первого направления, связанного с выбором структуры АВТ МЗА, определения и оптимизации параметров составных частей выбранной структуры, использование данной методики позволяет:
Вторым направлением использования разработанной математической модели является разработка методики контроля и настройки характеристик АВТ при сборке. Использование математической модели в этом случае позволяет:
作者简介
Sergey Boychuk
FSUE «RNIIRS»
														Email: sergey-boy1@yandex.ru
				                					                																			                								
team leader
俄罗斯联邦, 130, Nansen Street, Rostov-on-Don, 344038Alexander Korovkin
Candidate of Engineering Sciences, senior researcher
														Email: alkejzer@mail.ru
				                					                																			                								
Candidate of Engineering Sciences, senior researcher
俄罗斯联邦, 62, Serafimovich Street, Rostov-on-Don, 344002Vasily Yukhnov
North-Caucasian branch of the Moscow Technical University of Communications and Informatics
							编辑信件的主要联系方式.
							Email: juchnov@mail.ru
				                					                																			                								
Candidate of Engineering Sciences, head of department North-Caucasian branch of Labour Red Banner order federal state budgetary educational institution of higher education
俄罗斯联邦, 62, Serafimovich Street, Rostov-on-Don, 344002参考
- V. I. Demchenko, A. A. Kosogor, and D. Ya. Razdorkin, “Methodology for the development of multi-band reflector antennas,” Antenny, no. 9 (184), pp. 4–18, 2012, url: https://www.elibrary.ru/item.asp?id=18052444. (In Russ.)
- D. D. Gabrielyan, V. I. Demchenko, and D. Ya. Razdorkin, “Practical implementation of multi-band reflector antennas for communication with satellites in geostationary, highly elliptical and circular orbits,” Radiotekhnika, no. 8, pp. 61–70, 2014, url: https://www.elibrary.ru/item.asp?id=21845949. (In Russ.)
- S. I. Boychuk, A. E. Korovkin, and D. Ya. Razdorkin, “Antenna-waveguide devices with a single horn for multi-band antenna systems,” Radiotekhnika, vol. 83, no. 7 (9), pp. 202–208, 2019, url: https://www.elibrary.ru/item.asp?id=41117354. (In Russ.)
- E. Korovkin et al., “Antenna-waveguide devices of multiband reflector antennas,” Antenny, no. 12 (175), pp. 38–41, 2011, url: https://www.elibrary.ru/item.asp?id=17764070. (In Russ.)
- D. D. Gabrielyan et al., “Methods for frequency-polarization separation of signals in reflector antennas of satellite communication systems,” Physics of Wave Processes and Radio Systems, vol. 25, no. 2, pp. 83-90, 2022, doi: https://doi.org/10.18469/1810-3189.2022.25.2.83-90. (In Russ.)
- S. I. Boychuk et al., “Receiving-transmitting irradiator of mirror antennas of satellite communication systems,” Raketno-kosmicheskoe priborostroenie i informatsionnye sistemy, vol. 9, no. 1, pp. 73–78, 2022, url: https://www.elibrary.ru/item.asp?id=48109092. (In Russ.)
- S. B. Klyuev and E. I. Nefedov, “Antenna with a pronounced longitudinal component of the electric field in the near field,” Physics of Wave Processes and Radio Systems, vol. 11, no. 4, pp. 21–26, 2008, url: https://elibrary.ru/item.asp?id=12835171. (In Russ.)
- D. S. Klyuev, “Electrodynamic analysis of reflector antennas by the method of singular integral equations,” Physics of Wave Processes and Radio Systems, vol. 12, no. 3, pp. 86–90, 2009, url: https://elibrary.ru/item.asp?id=12846665. (In Russ.)
- D. S. Klyuev, “Self-consistent method for calculating reflector antennas,” Physics of Wave Processes and Radio Systems, vol. 14, no. 4, pp. 13–19, 2011, url: https://elibrary.ru/item.asp?id=17272406. (In Russ.)
- V. Kirpanev, “Investigation of broadband antennas by measurements of near fields in a weak echo environment,” Physics of Wave Processes and Radio Systems, vol. 9, no. 2, pp. 26–30, 2006, url: https://elibrary.ru/item.asp?id=15138730. (In Russ.)
- O. A. Yurtsev, N. M. Naumovich, and D. V. Likhachevsky, “Near field and reflector antenna focusing,” Physics of Wave Processes and Radio Systems, vol. 10, no. 2, pp. 39–45, 2007, url: https://elibrary.ru/item.asp?id=13121231. (In Russ.)
- D. D. Gabrielyan et al., “Mathematical model of an antenna-waveguide path with separation of signals by frequency-polarization,” Izvestiya vysshikh uchebnykh zavedeniy Rossii. Radioelektronika, vol. 25, no. 4, pp. 41–51, 2022, url: https://www.elibrary.ru/item.asp?id=49491802. (In Russ.)
补充文件
 
				
			 
						 
						 
					 
						 
						 
				




