Parametrical synthesis of dynamic links for variants of their inclusion between a nonlinear part and loading of automatic systems of radio management with the general feedback
- Autores: Golovkov A.A.1, Golovkov V.A.1
-
Afiliações:
- Military Educational and Scientific Centre of the Air Force N.E. Zhukovsky and Y.A. Gagarin Air Force Academy (Voronezh) the Ministry of Defence of the Russian Federation
- Edição: Volume 25, Nº 2 (2022)
- Páginas: 40-50
- Seção: Articles
- URL: https://journals.rcsi.science/1810-3189/article/view/143680
- DOI: https://doi.org/10.18469/1810-3189.2022.25.2.40-50
- ID: 143680
Citar
Texto integral
Resumo
Introduction: the analysis of the known literature shows that the use of various types of matching quadripoles (reactive, resistive, complex, mixed) and the feedback circuit covering the non-linear element makes it possible to increase the area of physical feasibility of the given forms of frequency characteristics. The purpose of the work is to increase the area of physical feasibility of given forms of frequency responses by optimizing the parameters of matching mixed quadripoles and using an additional feedback circuit covering a nonlinear element and a mixed quadripole. One part of such quadripoles consists only of resistive elements, and the second – only of reactive elements. Materials and methods: theory of four-terminal networks, matrix algebra, decomposition method, method of synthesis of microwave control devices, circuit engineering method for analyzing the characteristics of radio devices. Results: Mathematical models of matching mixed quadripoles are obtained in the form of relationships between the elements of their transmission matrix and the dependences of the resistances of their two-terminals on frequency, which are optimal in terms of the criterion for providing specified forms of frequency characteristics. Conclusion: a comparative analysis of the theoretical results (frequency response and phase response of amplifiers) obtained by mathematical modeling in the MathCad system and experimental results obtained by circuit simulation in the OrCad and MicroCap systems shows their satisfactory agreement.
Texto integral
Введение
В работе [1] предложен алгоритм параметрического синтеза динамических звеньев [2] автоматических систем радиоуправления [3] в виде согласующих смешанных четырехполюсников (ССЧ), оптимальных по критерию обеспечения заданных характеристик различных усилительных звеньев с учетом наличия нелинейной части, состоящей из нелинейного элемента (НЭ) и охватывающей его обратной связи.
Цель работы состоит в расширении функциональных возможностей усилительных звеньев путем включения дополнительной цепи обратной связи (ЦОС), охватывающей и нелинейную часть и ССЧ.
Для достижения этой цели делается попытка определить минимальное количество и значения параметров ССЧ, при которых обеспечиваются заданные формы АЧХ и ФЧХ (зависимости модуля m и фазы передаточной функции H от частоты) усилительных звеньев с дополнительной общей обратной связью в одном из режимов работы НЭ (аргументы опущены):
(1)
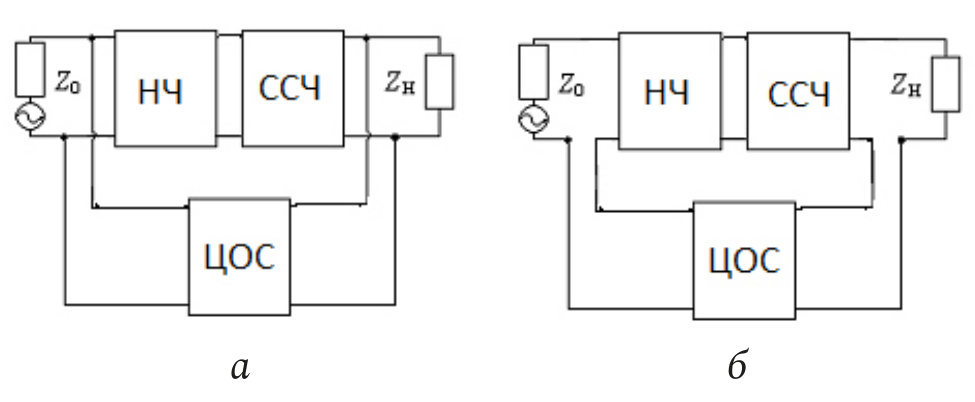
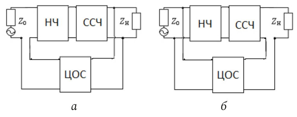
Для составления исходных уравнений, удовлетворяющих (1), выделим в явном виде нелинейную часть (НЧ), которая может быть выполнена из трехполюсного нелинейного элемента с обратной связью или без нее, цепь прямой передачи (ЦПП) из НЧ и ССЧ, а также общую ЦОС сопротивления источника сигнала и нагрузки (рис. 1, 2).
Рис. 1. Структурные схемы усилительных звеньев с параллельной по напряжению (а), последовательной по току (б) общими цепями обратной связи и ССЧ
Рис. 2. Структурные схемы усилительных звеньев с последовательной по напряжению (а), параллельной по току (б) общими цепями обратной связи и ССЧ
1. Алгоритм параметрического синтеза
Для отыскания передаточных функций исследуемых радиоустройств используем известные правила применения матриц различных параметров для описания четырехполюсников и их соединений, а также условия нормировки общей матрицы передачи узла «НЧ–ЦОС–ССЧ» [4; 5]. Тогда передаточную функцию для структуры с параллельной по напряжению ЦОС, показанной на рис. 1, а, можно записать в следующем виде:
, (2)
где
;
;
;
;
;
;
;
;
– известные зависимости комплексных элементов классической матрицы передачи НЧ от частоты; – известные зависимости элементов матрицы проводимостей ЦОС от частоты; a, b, c, d – искомые зависимости комплексных элементов классической матрицы передачи ССЧ.
Если положить , то предлагаемый алгоритм синтеза оказывается справедливым и для усилительных динамических звеньев без ЦОС [1]. При синтезе ССЧ без ЦОС и НЧ надо дополнительно принять . Если (1) означает обеспечение квазилинейного склона зависимости модуля передаточной функции от частоты, излагаемый материал применим и для синтеза высокочастотной части демодуляторов сигналов с угловой модуляцией.
Подставим (2) в (1). Получим комплексное уравнение, решение которого приводит к взаимосвязи элементов классической матрицы передачи ССЧ, оптимальной по критерию (1):
, (3)
где
;
;
;
;
;
.
При использовании последовательной по току ЦОС (рис. 1, б) передаточную функцию можно представить следующим образом:
, (4)
где
;
; ;
;
; ;
– известные зависимости элементов матрицы сопротивлений ЦОС от частоты.
Взаимосвязь между элементами классической матрицы передачи ССЧ, оптимальную по критерию (1), можно также представить в форме (3), но при следующих уточнениях:
; (5)
; ;
;
;
.
При использовании последовательной по напряжению ЦОС (рис. 2, а):
, (6)
где
;
;
;
;
;
;
; ;
– известные зависимости элементов смешанной матрицы H ЦОС от частоты.
Коэффициенты для взаимосвязи (3) между элементами классической матрицы передачи ССЧ, оптимальной по критерию (1):
; (7)
;
;
;
;
.
При использовании параллельной по току обратной связи (рис. 1, г):
, (8)
где
;
; ;
;
; ;
; ;
– известные зависимости элементов смешанной матрицы ЦОС от частоты.
Коэффициенты для взаимосвязи (3) для этого варианта:
; (9)
; ;
;
;
.
Для отыскания выражений для определения параметров типовых схем ССЧ необходимо найти элементы a, b, c, d [4; 5], выраженные через сопротивления или проводимости двухполюсников, а также коэффициенты с выбранным типом обратной связи и подставить их в (3). Затем это комплексное уравнение надо разделить на действительную и мнимую части и решить полученную таким образом систему двух алгебраических действительных уравнений относительно сопротивлений или проводимостей двух двухполюсников выбранной схемы ССЧ. В результате получаются зависимости сопротивлений резистивных и реактивных двухполюсников от частоты, оптимальные по критерию (1). Задача реализации этих частотных характеристик в ограниченной полосе частот решена в работе [4].
2. Результаты параметрического синтеза
Здесь приводятся некоторые из решений, полученных для типовых схем ССЧ при использовании варианта структурной схемы с параллельной по напряжению обратной связью (рис. 1, а). Если в качестве ССЧ используется последовательно включенные резистивный двухполюсник с сопротивлением и реактивный двухполюсник с сопротивлением (рис. 3, а), то зависимости этих сопротивлений от частоты определяются следующим образом:
; (10)
.
Рис. 3. Примеры синтезированных ССЧ с двумя двухполюсниками
ССЧ в виде параллельно включенных двухполюсников и (рис. 3, б):
; (11)
.
ССЧ в виде Г-образного соединения двухполюсников и (рис. 3, в):
; (12)
;
;
;
;
.
ССЧ в виде Г-образного соединения двухполюсников и (рис. 4, а):
; (13)
;
;
;
.
ССЧ в виде обратного Г-образного соединения двухполюсников и (рис. 4, б):
; (14)
;
;
;
.
ССЧ в виде обратного Г-образного соединения двухполюсников и (рис. 4, в):
; (15)
;
;
;
; .
Рис. 4. Примеры синтезированных ССЧ с двумя двухполюсниками (продолжение)
ССЧ в виде Т-образного соединения двухполюсников и (рис. 5, а). При выборе комбинации имеем:
; (16)
,
где
;
;
;
;
;
.
Рис. 5. Примеры синтезированных ССЧ с тремя двухполюсниками
Далее при смене сочетаний по два из общего числа двухполюсников типовых схем ССЧ всюду изменяются коэффициенты и смысл сопротивлений в (16). При выборе комбинации (рис. 5, а) надо в (16) положить , и изменить указанные коэффициенты:
;
;
;
;
;
.
При выборе комбинации (рис. 5, а) надо в (16) положить :
; ;
;
ССЧ в виде Т-образного соединения двухполюсников и (рис. 5, б). При выборе комбинации в (16) :
; (17)
;
;
;
;
.
При выборе комбинации (рис. 5, б) надо в (16) положить :
;
;
;
;
;
.
При выборе комбинации (рис. 5, б) надо в (16) положить :
;
;
;
;
;
.
ССЧ в виде Т-образного соединения двухполюсников (рис. 5, в). При этом в (16) :
; (18)
;
;
;
;
.
При выборе комбинации (рис. 5, в) надо в (16) положить :
;
;
;
;
;
.
При выборе комбинации (рис. 5, в) надо в (16) положить :
;
;
;
;
;
.
ССЧ в виде П-образного соединения двухполюсников и (рис. 6, а). При этом в (16) :
(19)
;
;
;
;
;
.
Рис. 6. Примеры синтезированных ССЧ с тремя двухполюсниками (продолжение)
При выборе комбинации (рис. 6, а) надо в (16) положить :
;
;
;
;
;
.
При выборе комбинации (рис. 6, а) надо в (16) положить :
;
;
;
;
;
.
ССЧ в виде П-образного соединения двухполюсников и (рис. 6, б). При выборе комбинации в (16) надо положить :
(20)
;
;
;
;
;
.
При выборе комбинации в (16) надо положить (рис. 6, б):
;
;
;
;
;
.
При выборе комбинации в (16) надо положить (рис. 6, б):
;
;
;
;
;
.
ССЧ в виде П-образного соединения двухполюсников и (рис. 6, в). При выборе комбинации в (16) надо положить :
(21)
;
;
;
;
;
.
При выборе комбинации (рис. 6, в) в (16) надо положить :
;
;
;
;
;
.
При выборе комбинации (рис. 6, в) в (16) надо положить :
;
;
;
;
;
.
3. Математическое и схемотехническое моделирование динамических звеньев
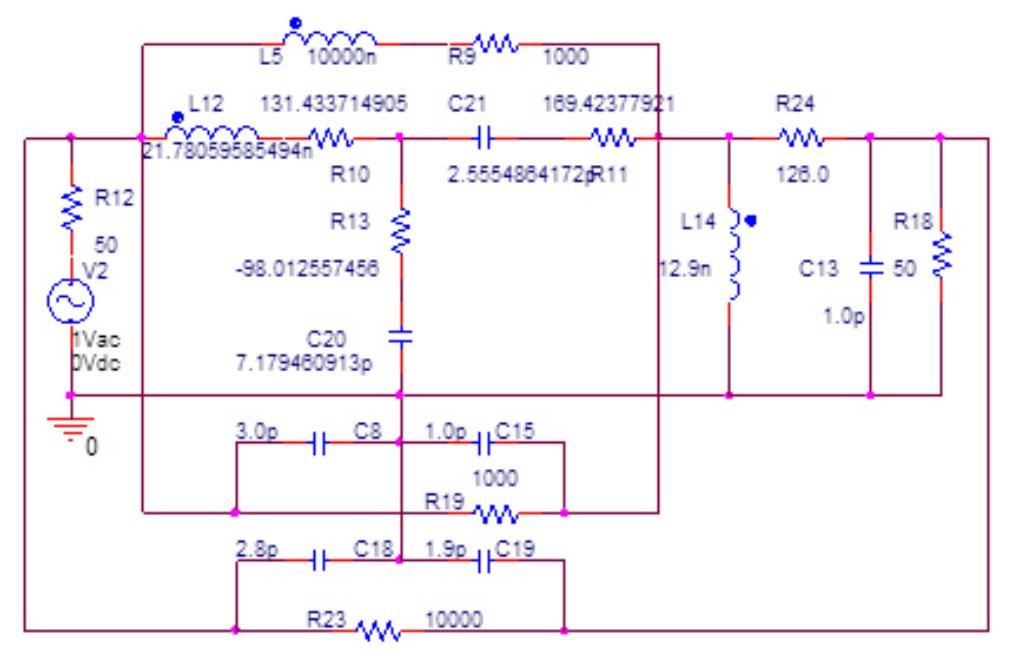
На рис. 7–10 для примера показаны результаты теоретических и экспериментальных исследований принципиальной и эквивалентной схем узкополосного усилителя, соответствующих структурной схеме рис. 1, а, в виде их частотных характеристик.
Рис. 7. Принципиальная схема узкополосного усилителя (а), соответствующая первой структурной схеме (рис. 1, а). АЧХ- и ФЧХ-усилители, полученные в системе MicroCap (б) и в системе MathCad (в), показаны на рис. 8
Рис. 8. АЧХ- и ФЧХ-усилители (рис. 7), полученные в системе MicroCap (а) и в системе MathCad (б)
Рис. 9. Эквивалентная схема (а) узкополосного усилителя (рис. 7), соответствующего первой структурной схеме (рис. 1, а). АЧХ и ФЧХ, полученные в системе OrCad, показаны на рис. 10
Рис. 10. АЧХ (а) и ФЧХ (б) эквивалентной схемы (рис. 9), полученные в системе OrCad
В качестве НЭ использован транзистор типа включенный по схеме с общей базой по высокой частоте (рис. 7, а). Схема НЧ выполнена в виде параллельно соединенных НЭ и ЦОС с П-образным соединением трех элементов . Схема общей ЦОС построена в виде П-образного соединения трех элементов . Нагрузка выполнена на элементе . Сопротивление источника сигнала сформировано с помощью элемента . Схема ССЧ собрана в виде П-образного четырехполюсника на элементах , параметры которых определялись по формулам (16), (19).
Эквивалентная схема транзистора выполнена в виде перекрытого Т-образного четырехполюсника на элементах (рис. 9).
Схема НЧ реализована в виде параллельно соединенных эквивалентной схемы нелинейного элемента и цепи обратной связи из П-образного соединения трех элементов . Схема общей ЦОС построена в виде П-образного соединения на основе трех элементов , а схема ССЧ – на основе П-образного соединения трех элементов .
Заключение
Анализ показывает, что экспериментальные (рис. 8, а) частотные характеристики (АЧХ и ФЧХ) принципиальной схемы узкополосного усилителя (рис. 7) удовлетворительно совпадают с характеристиками эквивалентной схемы (рис. 9) усилителя, полученные расчетным путем (рис. 8, б) и экспериментально (рис. 10). Резонансная частота эквивалентной схемы МГц (рис. 8, б и 10) незначительно отличается от резонансной частоты принципиальной схемы МГц (рис. 8, а). Произведение коэффициента усиления на полосу частот составляет примерно 200 МГц.
Таким образом, полученные математические модели ССЧ (10)–(21) могут быть использованы для технического проектирования различных динамических звеньев автоматических систем управления с обратной связью с заданными частотными характеристиками. Результаты можно также использовать для формирования заданных АЧХ- и ФЧХ-фильтров и квазилинейных склонов АЧХ высокочастотных частей (до фильтра нижних частот) демодуляторов сигналов с угловой модуляцией.
Sobre autores
Alexander Golovkov
Military Educational and Scientific Centre of the Air Force N.E. Zhukovsky and Y.A. Gagarin Air Force Academy (Voronezh) the Ministry of Defence of the Russian Federation
Email: valgol2595@gmail.com
ORCID ID: 0000-0001-8468-0055
Doctor of Technical Sciences, professor, honored inventor of the Russian Federation, professor of the Department of Aviation Systems and Complexes of Radio Navigation and Radio Communication, Military Educational and Scientific Centre of the Air Force N.E. Zhukovsky and Y.A. Gagarin Air Force Academy (Voronezh) the Ministry of Defence of the Russian Federation, Voronezh, Russia.
Research interests: ways and means of generating and processing signals, receiving, transmitting, protecting and destroying information.
Rússia, 54a, Staryh Bolshevikov Street, Voronezh, 394064Vladimir Golovkov
Military Educational and Scientific Centre of the Air Force N.E. Zhukovsky and Y.A. Gagarin Air Force Academy (Voronezh) the Ministry of Defence of the Russian Federation
Autor responsável pela correspondência
Email: valgol2595@gmail.com
junior scientist of the Military Educational and Scientific Centre of the Air Force N.E. Zhukovsky and Y.A. Gagarin Air Force Academy (Voronezh) the Ministry of Defence of the Russian Federation, Voronezh, Russia.
Research interests: ways and means of generating and processing signals, receiving and transmitting information.
Rússia, 54a, Staryh Bolshevikov Street, Voronezh, 394064Bibliografia
- Golovkov A.A., Golovkov V.A. Parametric synthesis of dynamic links of radio-electronic control systems for options for their inclusion between the signal source and the nonlinear part. Informatsionno-izmeritel’nye i upravljajuschie sistemy, 2019, no. 3, pp. 35–44. (In Russ.)
- Handbook of Radio Electronics. Vol. 3. Ed. by A.A. Kulikovsky. Moscow: Energija, 1970, 413 p. (In Russ.)
- Aircraft Radio Control Systems. Ed. by V.S. Verby, V.I. Merkulov. Moscow: Radiotehnika, 2014, 376 p. (In Russ.)
- Golovkov A.A., Golovkov V.A. Parametric Synthesis of Radio Engineering Devices and Systems. Voronezh: VUNTs VVS «VVA», 2018, 588 p. (In Russ.)
- Gurevich I.V. Fundamentals of Calculations of Radio Circuits (Linear Circuits with Harmonic Effects). Moscow: Svjaz’, 1975, 368 p. (In Russ.)
Arquivos suplementares












