Algorithm for parametric synthesis of cascade-connected matching mixed quadripoles according to the criterion of ensuring stationary generation mode
- 作者: Golovkov A.A.1, Golovkov V.A.1
-
隶属关系:
- Military Educational and Scientific Centre of the Air Force N.E. Zhukovsky and Y.A. Gagarin Air Force Academy (Voronezh) the Ministry of Defence of the Russian Federation
- 期: 卷 25, 编号 1 (2022)
- 页面: 45-54
- 栏目: Articles
- URL: https://journals.rcsi.science/1810-3189/article/view/143671
- DOI: https://doi.org/10.18469/1810-3189.2022.25.1.45-54
- ID: 143671
如何引用文章
全文:
详细
Introduction: the analysis of the well-known literature shows that the use of various types of four-pole devices (reactive, resistive, complex) allows to increase the area of physical feasibility of the stationary generation mode. The purpose of the work: increasing the area of physical feasibility of the stationary mode of generation by optimizing the parameters of the matching mixed four-poles. One part of such four-pole devices consists only of resistive elements, and the second part consists only of reactive elements. Materials and methods: four-pole theory, matrix algebra, decomposition method, method of synthesis of microwave control devices, immitance stability criterion. Results: mathematical models of matching mixed four-pole devices are obtained in the form of relationships between the elements of their transmission matrix and the dependencies of the resistances of their two-pole devices on the frequency, optimal according to the criterion of ensuring a stationary generation mode. Conclusion: a comparative analysis of the theoretical results (frequency response and frequency response of the autogenerator in the amplification mode) obtained by mathematical modeling in the «MathCad» system, and the experimental results obtained by circuit modeling in the «OrCad» (in the amplification mode) and «MicroCap» (in the generation mode) systems shows their satisfactory coincidence. The frequency response and frequency response in the amplification mode are similar to the amplitude and phase spectra of the generated oscillations in the generation mode.
全文:
Введение
В работах [1–4] разработаны алгоритмы параметрического синтеза согласующих реактивных, резистивных и комплексных типовых четырехполюсников, оптимальных по критерию обеспечения заданных характеристик различных радиотехнических устройств и систем, в том числе и автогенераторов. Двухполюсники первого типа четырехполюсников построены только на реактивном базисе, двухполюсники второго типа четырехполюсников ‑ только на резистивном базисе, а двухполюсники третьего типа‑ на базисе R, L, C. Показано, что изменение базиса согласующих по заданному критерию четырехполюсников изменяет область физической реализуемости выбранного критерия в пространстве исходных данных (полоса, частот, тип нелинейного элемента и нагрузки, величина и крутизна квазилинейного участка выбранной характеристики и т. д.). Поэтому интересах увеличения области физической реализуемости стационарного режима генерации автогенераторов в данной работе делается попытка разработки алгоритма параметрического синтеза согласующих смешанных четырехполюсников (ССЧ), одна часть двухполюсников которых выполнена только на резистивных элементах, а вторая часть ‑ только на реактивных элементах.
Параметрический синтез автогенераторов с вариантом расположения нелинейной части между согласующим смешанным четырехполюсником и нагрузкой
Сформируем структурные схемы, содержащие нелинейную часть (НЧ) в виде цепи прямой передачи (ЦПП) и цепи обратной связи (ЦОС), а также ССЧ, выходные сопротивления предыдущего каскада и сопротивления нагрузки (рис. 1). При выборе типовых схем четырехполюсников для ЦОС обязательно надо применять принцип регулярности [5].
Рис. 1. Структурные схемы высокочастотных частей исследуемых автогенераторов с параллельной по напряжению (а), последовательной по току (б), последовательной по напряжению (в), параллельной по току (г) цепями обратной связи и цепью прямой передачи, включенными между ССЧ и нагрузкой
Fig. 1. Structural diagrams of the high-frequency parts of the oscillators under study with parallel voltage (a), series current (b), series voltage (c), parallel current (d) feedback circuits and a direct transmission circuit connected between the SFS and the load
Для определения минимального количества и значений параметров ССЧ, при которых обеспечивается стационарный режим генерации, запишем иммитансный критерий устойчивости [6] в виде равенства нулю суммы выходного и входного сопротивлений [1] в выбранном сечении между ССЧ и НЧ:
(1)
где
– выходное сопротивление ССЧ;
– входное сопротивление НЧ; – элементы классической матрицы передачи ССЧ, – элементы классической матрицы передачи НЧ.
Левая часть уравнения (1) идентична знаменателю передаточной функции (коэффициента усиления усилителя с положительной обратной связью) автогенератора в режиме усиления (до начала стационарного режима генерации). Поэтому уравнение (1) можно считать характеристическим уравнением [7] рассматриваемых схем автогенераторов. Уравнение (1) можно также записать в виде взаимосвязи между элементами классической матрицы передачи ССЧ:
(2)
Первый вариант исследуемых автогенераторов с параллельной по напряжению ЦОС (рис. 1, а) на практике применяется наиболее часто. В этом случае:
(3)
где
– суммарные элементы матриц проводимостей ЦПП и ЦОС;
Для второго варианта исследуемых автогенераторов (рис. 1, б):
(4)
где
– суммарные элементы матриц сопротивлений ЦПП и ЦОС;
Для третьего варианта исследуемых автогенераторов (рис. 1, в):
(5)
где
– суммарные элементы смешанных матриц для ЦПП и ЦОС.
Для четвертого варианта исследуемых автогенераторов (рис. 1, г):
(6)
где
– суммарные элементы смешанных матриц ЦПП и ЦОС;
Для отыскания выражений для определения параметров типовых схем ССЧ необходимо взять известные формулы для элементов [1; 8], выраженные через проводимости или сопротивления двухполюсников, подставить их и из (3), (4), (5) или (6) в (1) или (2). Затем надо разделить между собой действительную и мнимую части полученного комплексного характеристического уравнения и решить сформированную систему двух алгебраических действительных уравнений относительно сопротивлений или проводимостей двух двухполюсников выбранной типовой схемы ССЧ. Здесь в качестве примера приводятся некоторые из решений, полученных для структурных схем, показанных на рис. 1, а, при использовании типовых схем ССЧ (рис. 2). На этом рисунке: B и X – реактивные проводимости и сопротивления двухполюсников; R –резистивные сопротивления двухполюсников. При использовании ССЧ в виде Г-образного соединения рис. 2, а) эти параметры определяются следующим образом:
(7)
Если в формулах типа (7) то здесь и далее реактивный двухполюсник реализуется емкостью f – частота), а если то ‑ индуктивностью Поэтому минимальное количество элементов ССЧ равно двум. Однако, реактивный двухполюсник может быть выполнен сколь угодно сложным. При использовании ССЧ в виде второго Г-образного соединения (рис. 2, б) можно получить, что:
(8)
Если в формулах типа (8) то здесь и далее реактивный двухполюсник реализуется емкостью а если то ‑ индуктивностью
Рис. 2. Примеры синтезированных ССЧ
Fig. 2. Examples of synthesized SFSs
При использовании ССЧ в виде обратного Г-образного звена (рис. 2, в):
(9)
При использовании ССЧ в виде второго обратного Г-образного звена (рис. 2, г):
(10)
При использовании ССЧ в виде Т-образного соединения возможны три решения (рис. 2, д):
(11)
Три решения для варианта использовании ССЧ в виде П-образного соединения (рис. 2, е):
(12)
Параметрический синтез автогенераторов с вариантом расположения согласующего смешанного четырехполюсника между нелинейной частью и нагрузкой
Для группы схем, показанных на рис. 3, характеристическое уравнение (1) удобно записать для сечения между НЧ и ССЧ. Поэтому в этом уравнении ‑ это выходное сопротивление НЧ; – входное сопротивление ССЧ:
(13)
Рис. 3. Структурные схемы высокочастотных частей исследуемых автогенераторов с параллельной по напряжению (а), последовательной по току (б) последовательной по напряжению (в), параллельной по току (г) цепями обратной связи и ССЧ, расположенным между нелинейной частью и нагрузкой
Fig. 3. Structural diagrams of the high-frequency parts of the oscillators under study with parallel voltage (a), series current (b), series voltage (c), parallel current (d) feedback circuits and SFS located between the nonlinear part and the load
Поэтому (1) с учетом (13) можно представить в виде следующей взаимосвязи между элементами классической матрицы передачи ССЧ:
(14)
Сравнение (2) и (14) показывает, что эти взаимосвязи между элементами трансформируются одна в другую путем использования следующих перестановок
Выходное сопротивление НЧ для варианта автогенератора с параллельной по напряжению ЦОС (рис. 3, а):
(15)
где
Для варианта автогенератора с последовательной по току ЦОС (рис. 3, б):
(16)
где
Для варианта автогенератора с последовательной по напряжению ЦОС (рис. 3, в):
(17)
где
Для варианта автогенератора с параллельной по току ЦОС (рис. 3, г):
(18)
где
Для отыскания выражений для определения параметров типовых схем ССЧ необходимо взять известные формулы для элементов [1; 8], выраженные через проводимости или сопротивления двухполюсников, подставить их и из (15), (16), (17) или (18) в (14). Здесь в качестве примера приводятся некоторые из решений, полученных для структурной схемы, показанной на рис. 3, а, при использовании типовых схем ССЧ (рис. 2). Если используется ССЧ в виде Г-образного соединения (рис. 2, а), то его параметры определяются по формулам:
(19)
При использовании ССЧ в виде Г-образного соединения (рис. 2, б):
(20)
При использовании ССЧ в виде обратного Г-образного соединения (рис. 2, в):
(21)
При использовании ССЧ в виде обратного Г-образного соединения (рис. 2, г):
(22)
Три решения при использовании ССЧ в виде Т-образного звена (рис. 2, д):
(23)
Три решения при использовании ССЧ в виде П-образного соединения (рис. 2, е):
(24)
Использование каскадно-включенных согласующих четырехполюсников для обеспечения режима генерации позволяет выбирать структуру и параметры ЦОС произвольно или из каких –либо других физических соображений, например, исходя из условий обеспечения реализации частотного способа измерения электрических и неэлектрических величин [1; 7]. Для этого в ЦОС необходимо включить нелинейный элемент, параметры которого изменяются при изменении измеряемой величины. Для измерения используется основная характеристика автогенератора-датчика (зависимость частоты генерации от изменения параметров нелинейного элемента, прокалиброванная в размерности измеряемой величины).
Математическое и схемотехническое моделирование автогенераторов
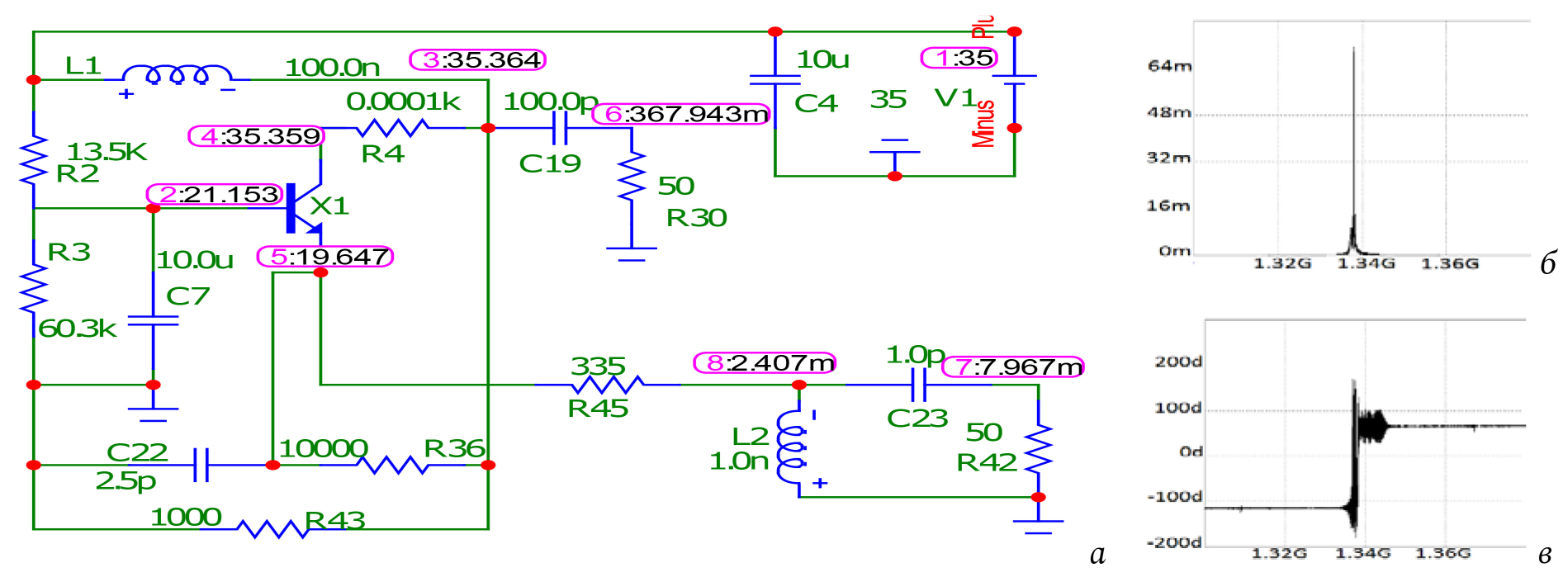
На рис. 4–6 в качестве примера показаны эквивалентная и принципиальная схемы автогенератора, соответствующие структурной схеме рис. 1, а, и их характеристики. В качестве нелинейного элемента автогенератора использован транзистор типа BFQ17PH, включенный по схеме с общей базой по высокой частоте. Нагрузка выполнена на элементе Схема ССЧ собрана в виде Т-образного четырехполюсника на элементах параметры которых определялись по формулам:
(25)
причем реактивное сопротивление реализовано емкостью сопротивление – индуктивностью сопротивление – резистором с заданным сопротивлением (рис. 6, а).
Рис. 4. Эквивалентная схема (а) автогенератора (рис. 6, а) и ее АЧХ (б) и ФЧХ (в), полученные путем схемотехнического моделирования в системе «OrCad»
Fig. 4. Equivalent circuit (a) of the self-oscillator (Fig. 6, a) and its frequency response (b) and phase response (c), obtained by circuit simulation in the «OrCad» system
Эквивалентная схема нелинейного элемента выполнена в виде перекрытого Т-образного четырехполюсника на элементах Основанием для определения параметров этой схемы является выражение (3), которое определяет входное сопротивление реальной и эквивалентной НЧ: при заданных параметрах выбранной структуры ЦОС. Физический смысл и назначение остальных элементов принципиальной и эквивалентной схем понятны из их рассмотрения.
Анализ показывает, что частотные характеристики эквивалентной схемы (рис. 4, а) автогенератора в режиме усиления, полученные экспериментально (рис. 4, б, в) и расчетным путем (рис. 5, а, б), подобны амплитудному и фазовому спектрам (рис. 6, б, в) генерируемого автогенератором (рис. 6, а) колебания с частотой МГц. При использовании автогенератора в качестве датчика чувствительный к изменению измеряемой величины нелинейный элемент можно включить, например, вместо емкости На рис. 5, в, г показаны типичные зависимости частоты и амплитуды генерируемых колебаний от изменения этой величины. Экспериментальные и теоретические характеристики удовлетворительно совпадают. При полном совпадении структуры и параметров эквивалентной и принципиальной схем в общем случае реализованные частоты генерации отличаются от заданных не более, чем на 5 %.
Рис. 5. АЧХ (а) и ФЧХ (б) эквивалентной схемы (рис. 4, а) автогенератора (рис. 6, а), полученные расчетным путем в системе «Mathcad», зависимости частоты (МГц) (в) и амплитуды (В) (г) генерируемых колебаний от емкости (пф), полученные в системе «Microcap»
Fig. 5. Frequency response (a) and phase response (b) of the equivalent circuit (Fig. 4, a) of the self-oscillator (Fig. 6, a), obtained by calculation in the «Mathcad» system, the dependences of frequency (MHz) (c) and amplitude (V) (d) generated fluctuations from capacitance (pf), obtained in the «Microcap» system
Рис. 6. Принципиальная схема автогенератора (а), типичные амплитудный (б) и фазовый (в) спектры генерируемого колебания, полученные в системе «Microcap»
Fig. 6. Schematic diagram of the self-oscillator (a), typical amplitude (b) and phase (c) spectra of the generated oscillation, obtained in the «Microcap» system
Заключение
Анализ показывает, что разработанный алгоритм параметрического синтеза ССЧ по критерию обеспечения стационарного режима генерации может быть использован для технического проектирования автогенераторов и различных датчиков на их основе для измерения электрических и неэлектрических величин, например, углов ориентации летательного аппарата при использовании магниточувствительных элементов [1]. Применение ССЧ для этой цели наряду с реактивными, резистивными и комплексными согласующими четырехполюсниками [1–4] расширяет также область физической реализуемости генерируемых колебаний с заданным спектром.
作者简介
Alexander Golovkov
Military Educational and Scientific Centre of the Air Force N.E. Zhukovsky and Y.A. Gagarin Air Force Academy (Voronezh) the Ministry of Defence of the Russian Federation
Email: vaiu@mil.ru
Doctor of Technical Sciences, professor of the Department of Aviation Systems and Radio Navigation and Radio Communication Complexes
俄罗斯联邦, SamaraVladimir Golovkov
Military Educational and Scientific Centre of the Air Force N.E. Zhukovsky and Y.A. Gagarin Air Force Academy (Voronezh) the Ministry of Defence of the Russian Federation
编辑信件的主要联系方式.
Email: valgol2595@gmail.com
俄罗斯联邦, junior researcher of the department
参考
- Golovkov A.A., Golovkov V.A. Parametric Synthesis of Radio Engineering Devices and Systems. Voronezh: VUNTs VVS «VVA», 2018, 588 p. (In Russ.)
- Golovkov A.A., Golovkov V.A. Algorithms for parametric synthesis of matching by the criterion of providing a multi-frequency regime for the generation of complex quadripoles. Nelinejnyj mir, 2016, no. 4, pp. 17–26. (In Russ.)
- Golovkov A.A., Golovkov V.A. Algorithms for parametric synthesis of self-oscillators matching according to the criterion of ensuring the stationary mode of generation of complex quadripoles in the feedback circuit. Elektromagnitnye volny i elektronnye sistemy, 2016, no. 4, pp. 20–29. (In Russ.)
- Golovkov A.A., Golovkov V.A. Algorithms for parametric synthesis of reactive and resistive two-terminal circuits matching according to the criterion of ensuring the stationary mode of generation in the feedback circuit of self-oscillators. Informatsionno-izmeritel’nye i upravljajuschie sistemy, 2016, no. 3, pp. 56–67. (In Russ.)
- Bessonov L.A. Theoretical Foundations of Electrical Engineering. Electrical Circuits. Moscow: Gardariki, 2002, 638 p. (In Russ.)
- Kulikovsky A.A. Stability of Active Linearized Circuits with Amplifying Devices of New Types. Moscow; Leningrad: Gosenergoizdat, 1962, 192 p.
- Handbook of Radio Electronics. Vol. 3. Ed. by A.A. Kulikovsky. Moscow: Energija, 1970, 413 p. (In Russ.)
- Gurevich I.V. Fundamentals of Calculations of Radio Circuits (Linear Circuits with Harmonic Effects). Moscow: Svjaz’, 1975, 368 p. (In Russ.)
补充文件








