Hindlimb Unloading Induces Apoptosis and Autophagy but Not Neurodegeneration in the Hippocampus of the Rats
- Authors: Oleynik E.A.1,2, Berezovskaya A.S.1, Kulikov A.A.1, Tyganov S.A.3, Naumova A.A.1, Chernigovskaya E.V.1, Shenkman B.S.3, Glazova M.V.1
-
Affiliations:
- Sechenov Institute of Evolutionary Physiology and Biochemistry of the Russian Academy of Sciences
- Vienna University of Technology (TU Wien)
- Institute of Biomedical Problems of the Russian Academy of Sciences
- Issue: Vol 41, No 4 (2024)
- Pages: 384-392
- Section: Articles
- URL: https://journals.rcsi.science/1027-8133/article/view/273904
- DOI: https://doi.org/10.31857/S1027813324040096
- EDN: https://elibrary.ru/EGJUFJ
- ID: 273904
Cite item
Full Text
Abstract
Physical activity is well known to have a beneficial effect on whole body functions, whereas a sedentary lifestyle contributes to the development of metabolic and other diseases and can lead to cognitive decline and increased risk of dementia. The hippocampus mainly controls cognitive performance and the hippocampal neurodegeneration is directly correlated with dementia progression. Hindlimb unloading (HU) is a widely used method to simulate microgravity in rodents and can be used as a model of mobility restriction since one of the main factors of HU is muscle disuse. Additionally, rodents show impaired learning and memory after long-term HU. Here, we explored whether HU would affect the survival or death of the hippocampal cells. Our data demonstrated that after 3-day HU, both apoptosis and autophagy were activated in the hippocampus, as evidenced by the activation of caspase 3 and 9 and an increase in the number of Cathepsin D and LC3b double-positive cells correspondently. Our data indicated that HU has no deleterious effects leading to neurodegeneration for up to 14 days. Moreover, our results also showed that the activation of autophagy during short-term HU had a protective effect, as we did not observe any cell loss or damage.
Keywords
Full Text
ВВЕДЕНИЕ1
Физическая активность – хорошо известный фактор, оказывающий благотворное влияние на функции всего организма, включая кости, мышцы, сердечно-сосудистую систему и т.д. Физические упражнения повышают экспрессию нейротрофинов в ЦНС и, таким образом, улучшают функции коры головного мозга и уровень нейрогенеза [1–3]. С другой стороны, нейротрофины/миокины вырабатываются мышцами, и их экспрессия резко повышается во время мышечной нагрузки [4, 5]. Согласно гипотезе о положительном влиянии упражнений на работу мозга, выделяемые мышцами соединения попадают в мозг и впоследствии активируют пути передачи сигнала, запускающие пластичность [6]. Действительно, один из основных нейротрофинов – нейротрофический фактор мозга (BDNF) – способен преодолевать гематоэнцефалический барьер [7], а концентрация BDNF в циркулирующей крови прямо коррелирует с уровнем BDNF в мозге [8].
Напротив, малоподвижный образ жизни способствует развитию таких заболеваний, как остеопороз, диабет 2-го типа, сердечно-сосудистые и другие заболевания [9], а также может привести к снижению когнитивных способностей и повышению риска развития деменции [10, 11]. Еще одним фактором, связанным со снижением когнитивных способностей, является госпитализация, которая даже в некритических случаях сочетает в себе такие стрессовые воздействия, как изоляция и снижение физической активности наряду с самой болезнью [12]. Длительная гиподинамия у лежачих больных и у пожилых людей также приводит к снижению когнитивных способностей [13]. Космический полет представляет собой уникальный тип стрессового фактора, который сочетает в себе психологический стресс от изоляции в небольшом пространстве и эффекты микрогравитации, радиации, изменения циркадных ритмов и многого другого [14]. Существует множество документально подтвержденных когнитивных симптомов, связанных с космическими полетами, среди которых проблемы с памятью, обучением, принятием решений и вниманием [14, 15]. Данные наземных экспериментов с разгрузкой задних конечностей (антиортостатическим вывешиванием), которая широко используется для имитации воздействия микрогравитации у грызунов, также продемонстрировали снижение способности к обучению и памяти [16]. Экспериментальная модель вывешивания сочетает в себе различные факторы, такие как изоляция и атрофия мышц, а также смещение спинномозговой жидкости к голове [17, 18]. Первые несколько дней вывешивания также сопровождаются повышением уровня кортикостерона, что указывает на острый стресс [17, 19]. С другой стороны, метод вывешивания может быть использован в качестве модели ограничения подвижности, поскольку одним из основных факторов является значительное снижение мышечной нагрузки задних конечностей и снижение двигательной активности.
Хорошо известно, что когнитивная деятельность в основном контролируется гиппокампом [20], а нейродегенерация гиппокампа напрямую коррелирует с прогрессированием деменции [21]. Соответственно, изменения в работе гиппокампа, вызванные реальной или моделируемой микрогравитацией, могут повлиять на когнитивные способности. Несмотря на то, что эта область в основном не изучена, некоторые опубликованные данные продемонстрировали различные изменения в основных нейротрансмиттерных системах гиппокампа, глутамате и ГАМК, увеличение окислительного стресса и снижение нейрогенеза [16, 22–26]. Нарушение работы клеток гиппокампа может вызывать эксайтотоксичность и последующую гибель нейронов путем апоптоза или, напротив, негативные факторы могут активировать защитные механизмы, такие как аутофагия.
Гибель нейронов может происходить различными путями, среди которых наиболее распространенным является апоптоз. Напротив, аутофагия играет важную роль в клеточном гомеостазе, очищая и перерабатывая неиспользованные или разрушенные белки и органеллы. Однако аутофагия, несмотря на свою защитную роль, может также вызывать гибель клеток [27]. Гибель нейронов в результате апоптоза или аутофагии, а также сама аутофагия, как нейропротекторный фактор, связаны со стрессом, травмами, старением, неврологическими и нейродегенеративными заболеваниями [28–30]. Кроме того, апоптоз и аутофагия тесно связаны между собой. Ингибирование аутофагии усиливает апоптоз, и, в свою очередь, активация апоптоза может активировать аутофагию для защиты клеток [27].
В настоящей работе мы исследовали, влияет ли вывешивание на выживание или гибель клеток гиппокампа. Ранее мы продемонстрировали активацию Akt-пути в гиппокампе после 3-дневного вывешивания, что означает активацию механизмов выживания клеток [26] и свидетельствует о том, что первые дни вывешивания являются своего рода повреждающим фактором, который может активировать нейропротекцию или вызвать гибель клеток. В данном исследовании мы проанализировали динамические изменения апоптоза и аутофагии в гиппокампе крыс в разные сроки вывешивания, начиная с первого дня и до двух недель. Наши данные продемонстрировали, что кратковременное воздействие приводило к активации аутофагии, в то время как более длительное воздействие не стимулировало ни апоптоз, ни аутофагию.
МЕТОДЫ ИССЛЕДОВАНИЯ
Животные. В эксперименте использовали 40 взрослых крыс-самцов линии Вистар (130–160 г), рандомизация не проводилась. Крысы были получены из сертифицированного питомника лабораторных животных Института биоорганической химии РАН (г. Пущино, Московская область) и содержались в индивидуальных клетках при свето-темновом цикле 12/12 со свободным доступом к воде и пище. Все процедуры с использованием животных проводились в соответствии с рекомендациями Федерации ассоциаций по изучению лабораторных животных и были одобрены Комитетом по биомедицинской этике Института медико-биологических проблем РАН.
Крысы были разделены на 5 групп: 1) группа С (n = 8) – контроль вивария; 2) группа 1HU (n = 8) – 1-дневная разгрузка задней конечности; 3) группа 3HU (n = 8) – 3-дневная разгрузка задней конечности; 4) группа 7HU (n = 8) – 7-дневная разгрузка задней конечности; 5) группа 14HU (n = 8) – 14-дневная разгрузка задней конечности.
За всеми экспериментальными крысами наблюдали три раза в день, следя, чтобы они не чувствовали боли или страдания. По окончании эксперимента крыс анестезировали внутрибрюшинной инъекцией водного раствора трибромэтанола (240 мг/кг; # T48402, Sigma-Aldrich) и декапитировали. Мозг 4 крыс из каждой группы фиксировали в 4% параформальдегиде для иммуногистохимического исследования. Гиппокампы остальных крыс гомогенизированы для вестерн-блот анализа (n = 4 для каждой группы).
Вестерн-блот анализ. Каждый выделенный гиппокамп взвешивали и гомогенизировали отдельно в 1.5 мл пробирке с помощью ручного гомогенизатора (# BT704, BT Lab Systems). Ткани были гомогенизированы в 10-кратном объеме лизисного буфера (20mM Tris, pH 7.5; 1mM EDTA; 1mM EGTA; 150 mM NaCl; 1% Triton X-100) с добавлением протеазных ингибиторов (#4693116001, Sigma-Aldrich) и фосфатазных ингибиторов (#4906837001, Sigma-Aldrich). Общее количество белка определяли с помощью набора Bio-Rad (bovine serum albumin standard, #5000002, Bio-Rad Laboratories Inc., Hercules, CA, USA). Равные количества белка (15 mg на линию) смешивали в равном объеме 3-кратного буфера для образцов Laemmli (4% SDS, 10% b-меркапто, 20% глицерина, 0.125 М Трис, 0.004% бромефенолового синего; pH 6.8), денатурировали при 95°C в течение 5 мин и разделяли на 10% или 12% акриламидных гелях с помощью Mini-PROTEAN tetra Handcast System (Bio-Rad). Белки из геля переносили на нитроцеллюлозную мембрану (размер пор – 0.22 µm; #sc-3718, Santa Cruz). Мембраны инкубировали в 3% обезжиренном коровьем молоке в Трис-буфере (0.1% Tween 20, 0. 2 мМ Трис, 137 мМ NaCl) в течение 30 минут, а затем инкубировали в течение ночи с первичными антителами против расщеплённых каспаз 3 (1 : 1000; #9661, Cell Signaling) и 9 (1 : 1000; #GTX86912, GeneTex), Bcl-2 (1 : 500; sc-7382, Santa Cruze), беклина-1 (1 : 500; #PD017, MBL), p62 (1 : 4000; #NBP1-48320, Novus), p53 (1:1000; #sc-98, Santa Cruz) или актина (1 : 1000; #ab3280, Abcam). Затем мембраны инкубировали со вторичными антителами против иммуноглобулинов кролика (1 : 80000; #A0545, Sigma-Aldrich) или мыши (1 : 80000; #A9044, Sigma-Aldrich), после чего проводили хемилюминесцентную детекцию с помощью субстрата SuperSignal@West Dura Extended Duration Substrate (#34075, ThermoFisher Scientific). Сигналы фиксировали с помощью ChemiDoc MP Imaging System (#12003154, Bio-Rad) и анализировали оптическую плотность специфических бэндов с помощью программы ImageJ. Сигнал каждого из белков интереса нормировали на сигнал актина.
Иммуногистохимия и морфологический анализ. Гистологические срезы (10 mm) гиппокампа тщательно промывали в PBS и после инкубации в 5% нормальной козьей сыворотке инкубировали в течение ночи при комнатной температуре с первичными антителами к катепсину D (1 : 500; #PB9048, Boster Biological Technology) и LC3b (1 : 400; #83506, Cell Signaling). Затем срезы промывали, инкубировали с вторичными антителами против иммуноглобулинов кролика (1 : 1000; AlexaFluor488 #A-11008, Invitrogen) или мыши (1 : 1000; AlexaFluor568; #A-11011, Invitrogen) с DAPI (1 : 2000; #D9542, Sigma-Aldrich) и заключали в мовиол. Дополнительно проводили реакции без первичных антител, чтобы убедиться в специфичности наблюдаемого окрашивания.
Для определения количества клеток в СА3с и гранулярном слое зубчатой извилины (DG) гиппокамп окрашивали метиленовым синим.
Анализ срезов. Анализ срезов проводили с помощью флуоресцентного микроскопа Leica DMI 6000B (Leica Microsystems GmbH) и микроскопа Zeiss Axio Imager A1 (Carl Zeiss Microscopy GmbH). Для анализа отбирали каждый 15-й срез, таким образом, для каждого животного анализировали пять срезов исследуемой зоны на каждое окрашивание. Обработка срезов в каждом эксперименте проводилась в стандартных условиях, т.е. контрольные и опытные группы в каждом эксперименте обрабатывались одновременно. Для проверки специфичности иммуномечения повторяли тот же протокол, но без добавления первичных антител, что не привело к появлению окрашивания. Анализ изображений проводился с использованием программы ImageJ (версия 6.0.). Подсчитывали общее количество окрашенных метиленовым синим и иммунопозитивных по катепсину D+LC3b клеток в пирамидальных клетках зоны СА3с гиппокампа, в слое гранулярных клеток DG и в хилусе на 10000 mm2.
Статистический анализ. Расчет размера выборки не проводился, но для иммуногистохимического и вестерн-блот анализа было взято по 4 крысы на группу для достижения статистической значимости с помощью непараметрического теста Крускала–Уоллиса.
Статистический анализ проводился с помощью непараметрического теста Крускала–Уоллиса с использованием GraphPad Prism 8.2.1. Значения считались статистически значимыми при p<0.05. На всех графиках значения выражены как медиана с интерквартильным интервалом для гистологического и иммунофлуоресцентного окрашивания, а также вестерн-блот анализа.
РЕЗУЛЬТАТЫ ИССЛЕДОВАНИЯ
Первоначально мы проанализировали, были ли повреждены клетки гиппокампа во время вывешивания. Гистохимическое окрашивание метиленовым синим не выявило никаких изменений в морфологии клеток, таких как появление пикнотических клеток (рис. 1в, г). Более того, подсчет клеток в гиппокампальной области CA3c и в гранулярном слое DG не выявил изменений в количестве клеток (рис. 1а, б). Эти данные указывают на то, что вывешивание в течение 14 дней не оказывает повреждающего воздействия, приводящего к нейродегенерации.
Рис. 1. Число клеток в зубчатой извилине и CA3c не изменилось в процессе вывешивания. Количество клеток подсчитывали в гранулярном слое зубчатой извилины (DG) (а) и в CA3c (б) после 1 (1HU), 3 (3HU), 7 (7HU) и 14 (14HU) дней вывешивания на 10000 mm2. Данные представлены как медиана ± интерквартильный интервал. в, г - репрезентативные изображения гиппокампов контрольных крыс (в) и крыс после 7-дневного вывешивания (7HU), окрашенных метиленовым синим (г). DG - гранулярный слой зубчатой извилины; CA3c - клетки поля CA3c
Согласно нашим предыдущим данным [26], в гиппокампе крыс на 3-й день вывешивания происходит активация Akt-зависимого пути выживания, что может свидетельствовать о наличии стрессовых стимулов для клеток. Соответственно, мы проанализировали экспрессию белков, связанных с апоптозом. Полученные нами данные продемонстрировали повышение уровня расщеплённых (активных) каспаз 3 и 9 после 3-дневного вывешивания (рис. 2а, б, г), что свидетельствовало об активации апоптоза и сопровождалось снижением уровня антиапоптотического белка Bcl-2 (рис. 2в, г), однако эти изменения нормализовались при более длительном воздействии (рис. 2). В то же время экспрессия проапоптотического белка р53 не изменялась (данные не показаны).
Рис. 2. Трёхдневное вывешивание привело к изменениям белков, связанных с апоптозом. Вестерн-блоттинг выявил значительное увеличение уровня расщеплённых каспаз 3 (cl-casp3) (а) и 9 (cl-casp9) (б) в гиппокампе после 3-дневного вывешивания. Напротив, уровень Bcl-2 после 3-дневного вывешивания был снижен (в). Данные представлены в условных единицах как медиана ± интерквартильный интервал. * – p < 0.05. г – репрезентативные иммуноблоты расщепленных каспаз 3 (cl-casp3) и 9 (cl-casp9), Bcl-2 и актина (actin). Для анализа активных каспаз 3 и 9 использовали бэнды 17 и 35 кДа соответственно
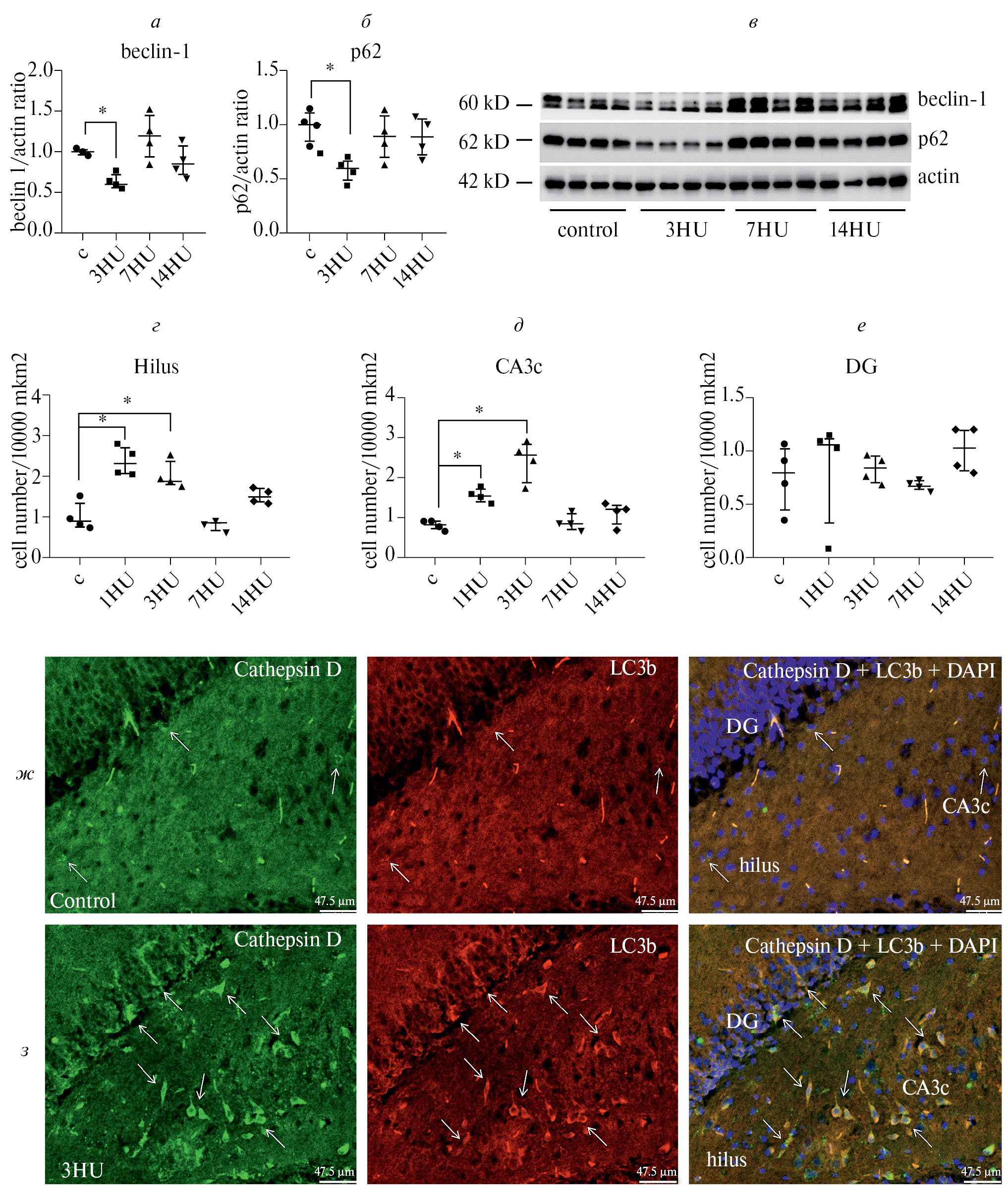
Поскольку были обнаружены некоторые признаки активации апоптоза, мы продолжили изучение механизмов выживания клеток и оценили маркеры аутофагии. Вестерн-блот анализ показал снижение p62 и беклина-1 на 3 сутки вывешивания (рис. 3а–в), что указывало на активацию аутофагии. Чтобы уточнить, где именно в гиппокампе происходит аутофагия, мы провели иммунофлуоресцентный анализ и оценили ко-локализацию катепсина D, который в основном контролирует деградацию белков в аутофагосомах, и LC3b, который является маркером аутофагосом. Полученные данные показали увеличение количества катепсин D+LC3b позитивных клеток в хилусе и CA3c после 1-го и 3-го дней вывешивания (Hilus: c vs 1HU p < 0.0001; c vs 3HU p = 0.0006. СА4: c vs 1HU p = 0.0286; c vs 3HU p = 0.0044) (рис. 3г, д, ж, з). В гранулярном слое DG количество катепсин D/LC3b-позитивных клеток не изменялось на всех анализируемых временных точках (рис. 3е, ж, з).
Рис. 3. Аутофагия активировалась в хилусе и CA3c после кратковременного вывешивания. а, б – Вестерн-блот анализ показал снижение экспрессии беклина-1 (beclin-1, a) и p62 (б) в гиппокампе. в – репрезентативные иммуноблоты беклина-1 (beclin-1), p62 и актина (actin). г-е – оценка количества катепсин D- (cathepsin D, зеленый) и LC3b- (красный) позитивных клеток в хилусе (г), CA3c (д) и гранулярном слое DG (DG). Данные представлены в виде среднего количества клеток на 10000 µm в виде медианы ± интерквартильный интервал. * – p < 0.05. ж, з – репрезентативные изображения гиппокампа контрольных (ж) крыс и (з) крыс после 3-дневного вывешивания (3HU). Стрелки указывают на катепсин D+LC3b позитивные клетки
ОБСУЖДЕНИЕ РЕЗУЛЬТАТОВ
В данной работе мы продемонстрировали значительную активацию аутофагии после кратковременного вывешивания, что подтверждается снижением p62 и появлением катепсин D/LC3b позитивных клеток в DG. p62 – хорошо известный важный игрок аутофагии, и, как было показано, экспрессия p62 снижается за счёт интенсивного лизиса содержимого аутофагосом [31]. LC3b – это белок, который необходим для формирования аутофагосомной мембраны, захвата мишени для деградации и слияния аутофагосом с лизосомой, поэтому экспрессия LC3b отражает аутофагическую активность [32]. КатепсинD является одним из основных лизосомальных ферментов [33], и, следовательно, совместная локализация катепсина D и LC3b подтверждает слияние аутофагосом с лизосомами и активацию аутофагии в клетках.
Снижение уровня беклина-1 на первый взгляд может выглядеть противоречиво, поскольку было показано, что диссоциация беклина-1 от Bcl-2 инициирует беклин-зависимую аутофагию [34, 35]. Таким образом, с одной стороны, выявленное снижение экспрессии Bcl-2 предположительно может сопутствовать снижению экспрессии беклина-1 и отражать инициацию беклин-независимой аутофагии. С другой стороны, инициация беклин-зависимой аутофагии может происходить непосредственно в начале вывешивания, и мы наблюдаем его деградацию к 3-му дню. Тем не менее, наши результаты показали, что активация аутофагии во время краткосрочной двигательной разгрузки имела защитный эффект, поскольку мы не наблюдали потери или повреждения клеток.
Активация выживания клеток подразумевает наличие некоторых стрессовых стимулов. Действительно, ранее мы показали, что в гиппокампе и миндалине у крыс после 3-дневного вывешивания, по сравнению с изолированным контролем, повышается уровень стресс-ассоциированных маркеров, таких как глюкокортикоидные рецепторы, индуцибельная NO-синтаза и Fra-1 [19]. В данном случае мы обнаружили, что не только активируются механизмы выживания клеток, но и наблюдается кратковременная активация апоптоза, подтверждающая индуцированный вывешиванием стресс. Действительно, апоптоз и аутофагия тесно связаны и частично оперируют одними и теми же белками для активации или ингибирования друг друга [27]. Например, р53 может инициировать как апоптоз, так и аутофагию [27]. Однако мы не обнаружили активации р53, в то время как инициаторная каспаза 9 и эффекторная каспаза 3 были активированы, что указывает на активацию апоптоза. В свою очередь, Bcl-2 ингибирует не только апоптоз, но и аутофагию путем физического взаимодействия с беклином-1 [27, 34, 35]. Интересно, что участие Bcl-2 в апоптозе или аутофагии зависит от его клеточной локализации: митохондриальный Bcl-2 ингибирует только апоптоз, тогда как в эндоплазматическом ретикулуме Bcl-2 подавляет аутофагию [27]. Поскольку мы не анализировали внутриклеточную локализацию Bcl-2, наблюдаемое снижение общего уровня Bcl-2 в гиппокампе после 3 дней вывешивания предположительно указывало на активацию как апоптоза, так и аутофагии.
ЗАКЛЮЧЕНИЕ
Мы продемонстрировали, что в первые дни вывешивания в гиппокампе активируются как аутофагия, так и апоптоз. Однако это не сопровождалось гибелью клеток, что позволяет предположить, что преимущественная активация аутофагии имеет защитный эффект. Мы предположили, что первоначально апоптоз был индуцирован комплексом стрессовых факторов, вызванных вывешиванием, таких как ограничение подвижности, смещение цереброспинальной жидкости и изоляция, что было выявлено нами и другими исследователями ранее [17–19]. Ранее также было показано, что вывешивание приводит к снижению способности к обучению и памяти у крыс и мышей [16]. Поскольку мы не наблюдали признаков развития нейродегенерации, ослабление когнитивных функций может быть связано со снижением нейрогенеза [23, 25].
БЛАГОДАРНОСТИ
Часть анализа была выполнена в Научно-исследовательском ресурсном центре № 441590 Института эволюционной физиологии и биохимии имени И.М. Сеченова РАН.
ИСТОЧНИК ФИНАНСИРОВАНИЯ
Данное исследование было поддержано программами Правительства РФ № 075-00264-24-00 и FMFR-2024-0032.
СОБЛЮДЕНИЕ ЭТИЧЕСКИХ НОРМ
Конфликт интересов. Авторы заявляют об отсутствии конфликта интересов.
Этическое одобрение. Все процедуры с использованием животных проводились в соответствии с рекомендациями Федерации ассоциаций по изучению лабораторных животных и были одобрены Комитетом по биомедицинской этике Института медико-биологических проблем РАН.
Вклад авторов. Концептуализация, М.В.Г. и Б.С.Ш.; методология, М.В.Г. и Б.С.Ш.; валидация, М.В.Г. и А.А.Н.; формальный анализ, Е.А.О., А.С.Б. и А.А.Н.; исследование, А.С.Б., С.A.T. и E.A.O.; обработка данных, Е.И.Ч. и А.А.Н.; визуализация, A.A.K., E.A.O. и A.С.B.; написание - подготовка первоначального проекта, рецензирование и редактирование, М.В.Г.
Доступность данных. Данные предоставляются по обоснованному запросу ответственному автору.
1 Равный вклад авторов в работу.
About the authors
E. A. Oleynik
Sechenov Institute of Evolutionary Physiology and Biochemistry of the Russian Academy of Sciences; Vienna University of Technology (TU Wien)
Email: mglazova@iephb.ru
Russian Federation, Saint Petersburg; Vienna, Austria
A. S. Berezovskaya
Sechenov Institute of Evolutionary Physiology and Biochemistry of the Russian Academy of Sciences
Email: mglazova@iephb.ru
Russian Federation, Saint Petersburg
A. A. Kulikov
Sechenov Institute of Evolutionary Physiology and Biochemistry of the Russian Academy of Sciences
Email: mglazova@iephb.ru
Russian Federation, Saint Petersburg
S. A. Tyganov
Institute of Biomedical Problems of the Russian Academy of Sciences
Email: mglazova@iephb.ru
Russian Federation, Moscow
A. A. Naumova
Sechenov Institute of Evolutionary Physiology and Biochemistry of the Russian Academy of Sciences
Email: mglazova@iephb.ru
Russian Federation, Saint Petersburg
E. V. Chernigovskaya
Sechenov Institute of Evolutionary Physiology and Biochemistry of the Russian Academy of Sciences
Email: mglazova@iephb.ru
Russian Federation, Saint Petersburg
B. S. Shenkman
Institute of Biomedical Problems of the Russian Academy of Sciences
Email: mglazova@iephb.ru
Russian Federation, Moscow
M. V. Glazova
Sechenov Institute of Evolutionary Physiology and Biochemistry of the Russian Academy of Sciences
Author for correspondence.
Email: mglazova@iephb.ru
Russian Federation, Saint Petersburg
References
- Herold F., Törpel A., Schega L., Müller N.G. // Eur. Rev. Aging Phys. Act. 2019. V. 16. P. 1–33.
- Kempermann G. // Eur. J. Neurosci. 2011. V. 33. P. 1018–1024.
- Liu P.Z., Nusslock R. // Front. Neurosci. 2018. V. 12. P. 1–6.
- Lee J.H., Jun H.S. // Front. Physiol. 2019. V. 10. P. 1–9.
- Sakuma K., Yamaguchi A. // J. Biomed. Biotechnol. 2011. V. 2011. P. 1–12.
- Delezie J., Handschin C. // Front. Neurol. 2018. Endocrine crosstalk between Skeletal muscle and the brain. V. 9. V. 1–14.
- Pan W., Banks W.A., Fasold M.B., Bluth J., Kastin A.J. // Neuropharmacology. 1998. V. 37. P. 1553–1561.
- Klein A.B., Williamson R., Santini M.A., Clemmensen C., Ettrup A., Rios M., Knudsen G.M., Aznar S. // Int. J. Neuropsychopharmacol. 2011. V. 14. P. 347–353.
- Lurati A.R. // Work Heal. Saf. 2018. V. 66. P. 285–290.
- Aichberger M.C., Busch M.A., Reischies F.M., Ströhle A., Heinz A., Rapp M.A. // GeroPsych: J. Gerontopsychology Geriatr. Psychiatry. V. 23. P. 7–15.
- Yan S., Fu W., Wang C., Mao J., Liu B., Zou L., Lv C. // Transl. Psychiatry. 2020. V. 10. P. 1–8.
- Mathews S.B., Arnold S.E., Epperson C.N. // Am. J. Geriatr. Psychiatry. 2014. V. 22. P. 465–480.
- Marusic U., Kavcic V., Pisot R., Goswami N. // Front. Physiol. 2019. V. 9. P. 1–6.
- De la Torre G. // Life. 2014. V. 4. P. 281–294.
- Casler J.G., Cook J.R. // Int. J. Cogn. Ergon. 1999. V. 3. P. 351–372.
- Wang T., Chen H., Lv K., Ji G., Zhang Y., Wang Y., Li Y., Qu L. // J. Proteomics. 2017. V. 160. P. 64–73.
- Morey-Holton E.R., Globus R.K. // J. Appl. Physiol. 2002. V. 92. P. 1367–1377.
- Qaisar R., Karim A., Elmoselhi A.B. // Acta Physiol. 2020. V. 228. P. 1–22.
- Naumova A.A., Oleynik E.A., Grigorieva Y.S., Nikolaeva S.D., Chernigovskaya E.V., Glazova M.V. // Neurol. Res. 2023. V. 45. P. 957–968.
- Lisman J., Buzsáki G., Eichenbaum H., Nadel L., Ranganath C., Redish A.D. // Nat. Neurosci. 2017. V. 20. P. 1434–1447.
- Moodley K.K., Chan D. // The Hippocampus in Neurodegenerative Disease. In: The Hippocampus in Clinical Neuroscience / Ed. Szabo K., Hennerici M.G. Front. Neurol.Neurosci, 2014. P. 95–108.
- Zhang Y., Wang Q., Chen H., Liu X., Lv K., Wang T., Wang Y., Ji G., Cao H., Kan G., Li Y., Qu L. // Biomed. Res. Int. 2018. V. 2018. P. 1–11.
- Yasuhara T., Hara K., Maki M., Matsukawa N., Fujino H., Date I., Borlongan C.V. // Neuroscience. 2007. V. 149. P. 182–191.
- Nomura S., Kami K., Kawano F., Oke Y., Nakai N., Ohira T., Fujita R., Terada M., Imaizumi K., Ohira Y. // 2012. Neurosci. Lett. V. 509. P. 76–81.
- Berezovskaya A.S., Tyganov S.A., Nikolaeva S.D., Naumova A.A., Shenkman B.S., Glazova M.V. // Life. 2021. V. 11. P. 1–8.
- Berezovskaya A.S., Tyganov S.A., Nikolaeva S.D., Naumova A.A., Merkulyeva N.S., Shenkman B.S., Glazova M.V. // Cell. Mol. Neurobiol. 2021. V. 41. P.1549–1561.
- Thorburn A. // Apoptosis. 2008. V. 13. P. 1–9.
- Nixon R.A. // Trends Neurosci. 2006. V. 29. P. 528–535.
- Fricker M., Tolkovsky A.M., Borutaite V., Coleman M., Brown G.C. // Physiol. Rev. 2018. V. 98. P. 813–880.
- Wilson R.S., Leurgans S.E., Boyle P.A., Schneider J.A., Bennett D.A. // Neurology. 2010. V. 75. P. 1070–1078.
- Shin W.H., Park J.H., Chung K.C. // BMB Rep. 2020. Neuronal Cell Death. 53. P.56–63.
- Tanida I., Ueno T., Kominami E. // Int. J. Biochem. Cell. Biol. 2004. V. 36. P. 2503–2518.
- Sevlever D., Jiang P., Yen S.H.C. // Biochemistry. 2008. V. 47. P. 9678–9687.
- Vega-Rubín-de-Celis S. // Biology (Basel). 2020. V. 9. P. 1–13
- Kang R., Zeh H.J., Lotze M.T., Tang D. // 2011. Cell. Death Differ. V. 18. 571–580.
Supplementary files





