Быстрые изменения экспрессии активной каспазы-3 и рецепторов глюкокортикоидов в клетках стриатума при нейровоспалении
- Авторы: Булыгина В.В.1, Шишкина Г.Т.1, Ланшаков Д.А.1, Калинина Т.С.1, Комышева Н.П.1, Дрозд У.С.1, Сухарева Е.В.1, Дыгало Н.Н.1
-
Учреждения:
- Федеральное государственное бюджетное научное учреждение “Федеральный исследовательский центр Институт цитологии и генетики Сибирского отделения Российской академии наук”
- Выпуск: Том 40, № 3 (2023)
- Страницы: 265-272
- Раздел: Экспериментальные работы
- URL: https://journals.rcsi.science/1027-8133/article/view/140526
- DOI: https://doi.org/10.31857/S102781332303007X
- EDN: https://elibrary.ru/YURFGY
- ID: 140526
Цитировать
Полный текст
Аннотация
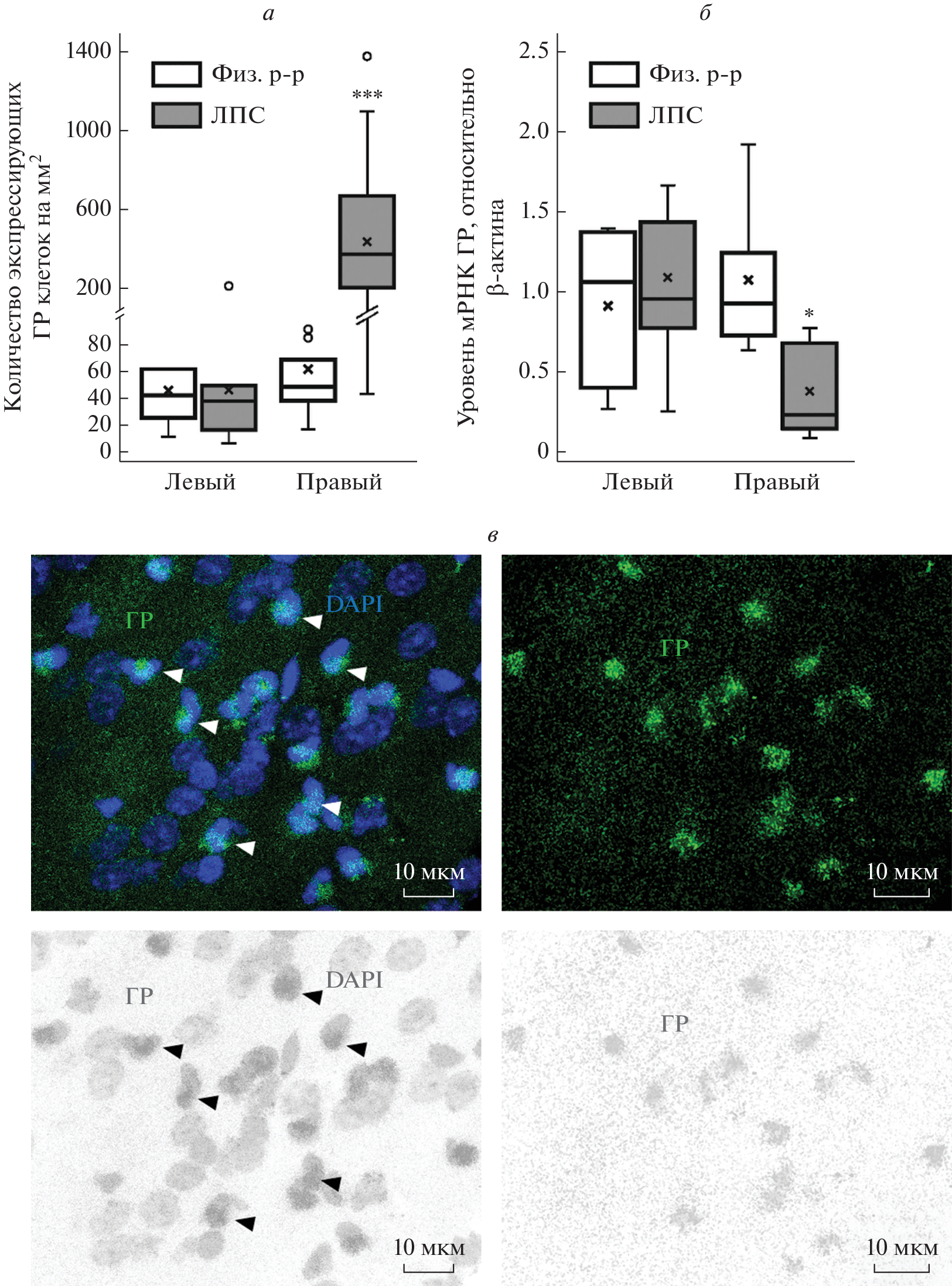
Активация микроглии – резидентных иммунных клеток центральной нервной системы, играет ключевую роль в патогенезе неврологических расстройств, индуцированных инфекциями, а также травматическими и ишемическими событиями. Понимание ответов клеток мозга, прежде всего, микроглиальных, на повреждающие воздействия может способствовать преодолению их патологических последствий. В данной работе анализировали клеточные эффекты бактериального липополисахарида (ЛПС), широко используемого в качестве провоспалительного стимула. Введение ЛПС в область правого стриатума крыс вызывало через сутки выраженный неврологический дефицит, которому в области введения ЛПС сопутствовали: увеличение числа микроглиальных клеток, повышение плотности глюкокортикоидных рецепторов (ГР) и их транслокация в ядра клеток, коэкспрессирующих исполнительную протеазу апоптоза активную каспазу-3 и ГР. Результаты свидетельствуют об острых изменениях активности микроглиальных клеток, а также экспрессии и функциональной активности ГР в ответ на бактериальный эндотоксин. Дальнейшее выяснение функциональной роли активной каспазы-3 и ГР в микроглиальных клетках на фоне провоспалительной активации может помочь в определении мишеней для ослабления симптомов неврологического расстройства.
Ключевые слова
Об авторах
В. В. Булыгина
Федеральное государственное бюджетное научное учреждение “Федеральный исследовательский центрИнститут цитологии и генетики Сибирского отделения Российской академии наук”
Email: nchjournal@gmail.com
Россия, Новосибирск
Г. Т. Шишкина
Федеральное государственное бюджетное научное учреждение “Федеральный исследовательский центрИнститут цитологии и генетики Сибирского отделения Российской академии наук”
Email: nchjournal@gmail.com
Россия, Новосибирск
Д. А. Ланшаков
Федеральное государственное бюджетное научное учреждение “Федеральный исследовательский центрИнститут цитологии и генетики Сибирского отделения Российской академии наук”
Email: nchjournal@gmail.com
Россия, Новосибирск
Т. С. Калинина
Федеральное государственное бюджетное научное учреждение “Федеральный исследовательский центрИнститут цитологии и генетики Сибирского отделения Российской академии наук”
Email: nchjournal@gmail.com
Россия, Новосибирск
Н. П. Комышева
Федеральное государственное бюджетное научное учреждение “Федеральный исследовательский центрИнститут цитологии и генетики Сибирского отделения Российской академии наук”
Email: nchjournal@gmail.com
Россия, Новосибирск
У. С. Дрозд
Федеральное государственное бюджетное научное учреждение “Федеральный исследовательский центрИнститут цитологии и генетики Сибирского отделения Российской академии наук”
Email: nchjournal@gmail.com
Россия, Новосибирск
Е. В. Сухарева
Федеральное государственное бюджетное научное учреждение “Федеральный исследовательский центрИнститут цитологии и генетики Сибирского отделения Российской академии наук”
Email: nchjournal@gmail.com
Россия, Новосибирск
Н. Н. Дыгало
Федеральное государственное бюджетное научное учреждение “Федеральный исследовательский центрИнститут цитологии и генетики Сибирского отделения Российской академии наук”
Email: nchjournal@gmail.com
Россия, Новосибирск
Список литературы
- Si Z.Z., Zou C.J., Mei X., Li X.F., Luo H., Shen Y., Hu J., Li X.X., Wu L., Liu Y. // Neural Regen. Res. 2023. V.18. № 4. P. 708–715.
- Öberg M., Fabrik I., Fabrikova D., Zehetner N., Härtlova A. // Scand. J. Immunol. 2021. V. 93. № 5.
- Schimmel S.J., Acosta S., Lozano D. // Brain Circ. 2017. V. 3. № 3. P. 135–142.
- Thiel A., Cechetto D.F., Heiss W.D., Hachinski V., Whitehead S.N. // Stroke. 2014. V. 45. № 9. P. 2825–2829.
- Shishkina G.T., Kalinina T.S., Gulyaeva N.V., Lanshakov D.A., Dygalo N.N. // Biochemistry (Mosc.). 2021. V. 86. № 6. P. 657–666.
- Kettenmann H., Hanisch U.K., Noda M., Verkhratsky A. // Physiol Rev. 2011. V. 91. № 2. P. 461–553.
- Bolshakov A.P., Tret’yakova L.V., Kvichansky A.A., Gulyaeva N.V. // Neuroinflammation. Biochemistry (Mosc.). 2021. V. 86. № 2. P. 156–167.
- Sorrells S.F., Munhoz C.D., Manley N.C., Yen S., Sapolsky R.M. // Neuroendocrinology. 2014. V. 100. № 2–3. P. 129–140.
- Carrillo-de Sauvage M.Á., Maatouk L., Arnoux I., Pasco M., Sanz Diez A., Delahaye M., Herrero M.T., Newman T.A., Calvo C.F., Audinat E., Tronche F., Vyas S. // Cell Death Differ. 2013. V. 20. № 11. P. 1546–1557.
- Hu S., Shen P., Chen B., Tian S.W., You Y. // Neuroscience Letters. 2022. V. 788. P. 136850.
- Shishkina G.T., Gulyaeva N.V., Lanshakov D.A., Kalinina T.S., Onufriev M.V., Moiseeva Y.V., Sukhareva E.V., Babenko V.N., Dygalo N.N. // Biomedicines. 2021. V. 9. № 12. P. 1840.
- Paxinos G., Watson C. // The Rat Brain in Stereotaxic Coordinates. Academic Press, 1998.
- Garcia J.H., Wagner S., Liu K.F., Hu X. // Stroke. 1995. V. 26. № 4. P. 627–635.
- Hua Y., Schallert T., Keep R.F., Wu J., Hoff J.T., Xi G. // Stroke. 2002. V. 33. № 10. P. 2478–2484.
- Дайнеко А.С., Шмонин А.А., Шумеева А.В., Коваленко Е.А., Мельникова Е.В., Власов Т.Д. // Экспериментальные исследования, 2014. V. 13. № 1. С. 68–78.
- Shi X., Bai H., Wang J., Wang J., Huang L., He M., Zheng X., Duan Z., Chen D., Zhang J., Chen X., Wang J. // Frontiers in Neurology. 2021. V. 12.
- Shmonin A., Melnikova E., Galagudza M., Vlasov T. // International Journal of Stroke. 2012. V. 9. № 6. P. 793–801.
- Lanshakov D.A., Sukhareva E.V., Kalinina T.S., Dygalo N.N. // Neurobiol. Dis. 2016. V. 91. P. 1–9.
- Bankhead P., Loughrey M.B., Fernández J.A., Dombrowski Y., McArt D.G., Dunne P.D., McQuaid S., Gray R.T., Murray L.J., Coleman H.G., James J.A., Salto-Tellez M., Hamilton P.W. // Scientific Reports. 2017. V. 7. № 1.
- Четвериков А.А. // Российский журнал когнитивной науки. 2015. V. 2. № 1. С. 41–51.
- Batista C.R.A., Gomes G.F., Candelario-Jalil E., Fiebich B.L., de Oliveira A.C.P. // International Journal of Molecular Sciences. 2019. V. 20. № 9. P. 2293.
- García-Revilla J., Herrera A.J., de Pablos R.M., Venero J.L. // J. Parkinson’s Dis. 2022. V. 12. P. S165–S182.
- Kim J.A., Kim Y.Y., Lee S.H., Jung C., Kim M.H., Kim D.Y. // Int. J. Mol. Sci. 2022. V. 23. № 13. P. 6975.
- Yu P., Zhang X., Liu N., Tang L., Peng C., Chen X. // Signal Transduction and Targeted Therapy. 2021. V. 6. № 1.
- Bahatyrevich-Kharitonik B., Medina-Guzman R., Flores-Cortes A., García-Cruzado M., Kavanagh E., Burguillos M.A. // Frontiers in Cell and Developmental Biology. 2022. V. 9.
- Burguillos M.A., Deierborg T., Kavanagh E., Persson A., Hajji N., Garcia-Quintanilla A., Cano J., Brundin P., Englund E., Venero J.L., Joseph B. // Nature. 2011. V. 472. № 7343. P. 319–324.
- Kavanagh E., Rodhe J., Burguillos M.A., Venero J.L., Joseph B. // Cell Death & Disease. 2014. V. 5. № 12. P. e1565.
- Jiang M., Qi L., Li L., Li Y. // Cell Death Discovery. 2020. V. 6. № 1.
- Sarić N., Hashimoto-Torii K., Jevtović-Todorović V., Ishibashi N. // Trends in Neurosciences. 2022. V. 45. № 6. P. 446–458.
- Brkic Z., Petrovic Z., Franic D., Mitic M., Adzic M. // Psychopharmacology (Berl.). 2016. V. 18. P. 3315–3330.
- Romeo R.D., Ali F.S., Karatsoreos I.N., Bellani R., Chhua N., Vernov M., McEwen B.S. // Neuroendocrinology. 2007. V. 87. № 3. P. 160–167.
- Noguchi T., Makino S., Matsumoto R., Nakayama S., Nishiyama M., Terada Y., Hashimoto K. // Endocrinology. 2010. V. 151. № 9. P. 4344–4355.
- Green M.R., Nottrodt R.E., Simone J.J., McCormick C.M. // Psychoneuroendocrinology. 2016. V. 73. P. 32–41.
- Molina M.L., Guerrero J., Cidlowski J.A., Gatica H., Goecke A. // J. Inflamm. 2017. V. 14. P. 22.






