Радиационная биология структурно разных генов Drosophila melanogaster. Сообщение 9. Общие закономерности и локус-специфические особенности радиомутабильности сцепленных с полом и аутосомных генов
- Авторы: Александров И.Д.1, Александрова М.В.1, Афанасьева К.П.1, Русакович А.Н.1, Харченко Н.Е.1
-
Учреждения:
- Объединенный институт ядерных исследований
- Выпуск: Том 63, № 3 (2023)
- Страницы: 229-239
- Раздел: Радиационная генетика
- URL: https://journals.rcsi.science/0869-8031/article/view/137681
- DOI: https://doi.org/10.31857/S0869803123030037
- EDN: https://elibrary.ru/XYJXLQ
- ID: 137681
Цитировать
Полный текст
Аннотация
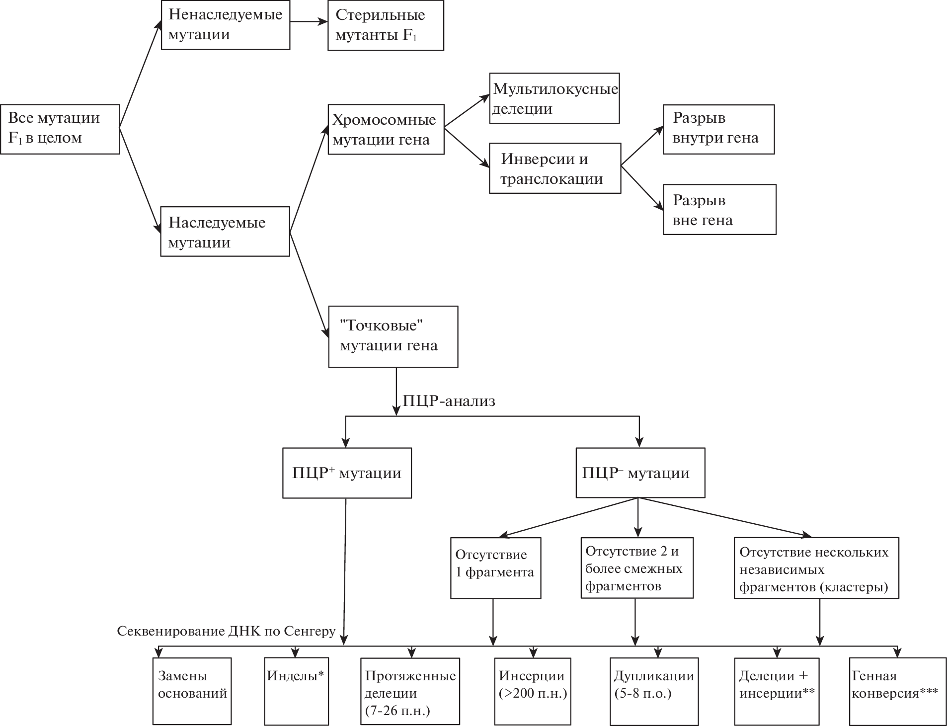
Представлены результаты широкомасштабных радиационных, генетических, цитогенетических и молекулярно-генетических исследований по изучению природы и частоты наследуемых мутаций двух сцепленных с полом и трех аутосомных генов Drosophila melanogaster после воздействия γ-излучения 60Co и моноэнергетических реакторных нейтронов с Еср = 0.85 МэВ. Установлены общие для пяти изученных генов и двух видов радиации закономерности в индукции пяти разных типов рецессивно наследуемых мутаций, которые можно объединить в два основных класса – класс хромосомных мутаций, так или иначе затрагивающих изучаемый ген (изменения, ведущие к стерильности мутантов F1, мультилокусные делеции, инверсионные или транслокационные разрывы хромосомы в районе локализации гена), и класс “точковых” мутаций гена со сложным спектром изменений ДНК, выявляемых ПЦР и секвенированием. В данном сообщении детально рассмотрены результаты классического генетического и цитогенетического анализа названных классов мутаций и проведена оценка частоты их индукции γ-излучением или нейтронами в расчете на локус на единицу дозы (1 Гр). Важным и неожиданным результатом проведенной оценки оказался тот факт, что частота “точковых” мутаций оказалась инвариантной (в среднем 1.15 Е-06/локус/Гр) для изученных генов и видов радиации в отличие от хромосомных мутаций, где наблюдается выраженная локус-специфичность для отдельных типов мутаций. При этом нейтроны в два и более раза эффективнее γ-излучения в индукции этого класса мутаций. Существенно, что средняя частота индукции “точковых” мутаций коррелирует со средней длиной кДНК этих же генов (1.62 тыс. пар нуклеотидов), но не с их средним размером (6.07 т.п.н.), показывая, что мишенью для “точковых” мутаций является, очевидно, не вся ДНК гена, а лишь информационная часть его экзонов. Обсуждается зависимость частоты хромосомных мутаций того или иного типа от положения гена на хромосоме и в трехмерном пространстве генома.
Ключевые слова
Об авторах
И. Д. Александров
Объединенный институт ядерных исследований
Автор, ответственный за переписку.
Email: a38don@jinr.ru
Россия, Дубна
М. В. Александрова
Объединенный институт ядерных исследований
Email: afanasyeva@jinr.ru
Россия, Дубна
К. П. Афанасьева
Объединенный институт ядерных исследований
Автор, ответственный за переписку.
Email: afanasyeva@jinr.ru
Россия, Дубна
А. Н. Русакович
Объединенный институт ядерных исследований
Email: afanasyeva@jinr.ru
Россия, Дубна
Н. Е. Харченко
Объединенный институт ядерных исследований
Email: afanasyeva@jinr.ru
Россия, Дубна
Список литературы
- Alexandrov I.D. Quality and frequency patterns of γ- and neutron-induced visible mutations in Drosophila spermatozoa // Mutat. Resh. 1984. V. 127. P. 123–127. https://doi.org/10.1016/0027-5107(84)90013-7
- Александров И.Д. Сравнительные механизмы радиационного микро- и макромутагенеза высших эукариот и общая теория мутаций // Радиационный мутагенез и его роль в эволюции и селекции / Под ред. В.А. Шевченко. М.: Наука, 1987. С. 18–42. [Aleksandrov I.D. Sravnitel’nye mehanizmy radiacionnogo mikro- i makromutageneza vysshih jeukariot i obshhaja teorija mutacij. Radiacionnyj mutagenez i ego rol' v jevoljucii i selekcii / Рod red. V.A. Shevchenko. M.: Nauka, 1987. P. 18–42. (In Russ.)]
- Александров И.Д., Александрова М.В., Лапидус И.Л., Кораблинова С.В. ОГЭ нейтронов деления при индукции рецессивных мутаций разного типа у Drosophila melanogaster // Радиац. биология. Радиоэкология, 2001. Т. 41. № 3. С. 245–258. [Aleksandrov I.D., Aleksandrova M.V., Lapidus I.L, Korablinova S.V. OGJe nejtronov delenija pri indukcii recessivnyh mutacij raznogo tipa u Drosophila melanogaster // Radiacionnaja biologija. Radiojekologija. 2001. V. 41. № 3. P. 245–258. (In Russ.)]
- Александрова М.В., Александров И.Д., Кораблинова С.В., Левкович Н.В. Молекулярная генетика радиационно-индуцированных хромосомных разрывов в области гена у Drosophila: “эффект положения” или мутации гена? // Радиац. биология. Радиоэкология. 2002. Т. 42. № 6. С. 588–594. [Aleksandrova M.V., Aleksandrov I.D., Korablinova S.V., Levkovich N.V. Molekuljarnaja genetika radiacionno-inducirovannyh hromosomnyh razryvov v oblasti gena u Drosophila: “jeffekt polozhenija” ili mutacii gena? // Radiacionnaja biologija. Radiojekologija 2002. V. 42. № 6. P. 588–594. (In Russ.)]
- Aleksandrova M.V., Aleksandrov I.D., Korablinova S.V., Levkovich N.V. Molecular genetics of radiation-induced chromosome exchanges in Drosophila: “position effect” or gene mutations? // Int. conf. “Genetic consequences of emergency radiation situations”. Moscow, 2002. P. 21–27.
- Александров И.Д., Афанасьева К.П., Александрова М.В., Лапидус И.Л. Радиационная биология структурно разных генов Drosophila melanogaster. Сообщение 1. Ген vestigial: Mолекулярная характеристика “точковых” мутаций // Радиац. биология. Радиоэкология. 2012. Т. 52. № 3. С. 1–14. [Aleksandrov I.D., Afanas’eva K.P., Aleksandrova M.V., Lapidus I.L. Radiacionnaja biologija strukturno raznyh genov Drosophila melanogaster. Soobshhenie 1. Gen vestigial: Moleku-ljarnaja harakteristika “tochkovyh” mutacij // Radiacionnaja biologija. Radiojekologija. 2012. V. 52. № 3. P. 1–14. (In Russ.)]
- Афанасьева К.П., Александрова М.В., Александров И.Д., Кораблинова С.В. Радиационная биология структурно разных генов Drosophila melanogaster. Сообщение 2. Ген vestigial: Mолекулярная характеристика аберрационных мутантов // Радиац. биология. Радиоэкология. 2012. Т. 52 № 4. С. 349–362. [Afanas’eva K.P., Aleksandrova M.V., Aleksandrov I.D., Korablinova S.V. Radiacionnaja biologija strukturno raznyh genov Drosophila melanogaster. Soobshhenie 2. Gen vestigial: Molekuljarnaja harakteristika aberracionnyh mutantov // Radiacionnaja biologija. Radio-jekologija. 2012. V. 52. № 4. P. 349–362. (In Russ.)]
- Александров И.Д., Намолован Л.Н., Александрова М.В. Радиационная биология структурно разных генов Drosophila melanogaster. Сообщение 3. Ген black: Oбщая и молекулярная характеристика его радиомутабильности // Радиац. биология. Радиоэкология. 2012. Т. 52. № 5. С. 1–14. [Aleksandrov I.D., Namolovan L.N., Aleksandrova M.V. Radiacionnaja biologija strukturno raznyh genov Drosophila melanogaster. Soobshhenie 3. Gen black: Obshhaja i molekuljarnaja harakteristika ego radiomutabil’nosti // Radiacionnaja biologija. Radiojekologija. 2012. V. 52. V. 5. № 1–14. (In Russ.)]
- Давкова Л.Н., Александрова М.В., Александров И.Д. Радиационная биология структурно разных генов Drosophila melanogaster. Сообщение 4. Ген black: Cеквенирование “точковых” мутантов и рекомбинационные механизмы их образования // Радиац. биология. Радиоэкология. 2013. Т. 53. № 4. С. 355–366. [Davkova L.N., Aleksandrova M.V., Aleksandrov I.D. Radiacionnaja biologija strukturno raznyh genov Drosophila melanogaster. Soobshhenie 4. Gen black: Sekvenirovanie “tochkovyh” mutantov i rekombinacionnye mehanizmy ih obrazovanija // Radiacionnaja biolo-gija. Radiojekologija. 2013. V. 53. № 4. P. 355–366. (In Russ.)]. https://doi.org/10.7868/S086980311304005X
- Давкова Л.Н., Александров И.Д., Александрова М.В. Радиационная биология структурно разных генов Drosophila melanogaster. Сообщение 5. Ген cinnabar: Oбщая и молекулярная характеристика его радиомутабильности // Радиац. биология. Радиоэкология. 2014. Т. 54. № 1. С. 5–20. [Davkova L.N., Aleksandrov I.D., Aleksandrova M.V. Radiacionnaja biologija strukturno raznyh genov Drosophila melanogaster. Soobshhenie 5. Gen cinnabar: Obshhaja i molekuljarnaja harakteristika ego radiomutabil’nosti // Radiacionnaja biologija. Radiojekologija. 2014. V. 54. № 1. P. 5–20. (In Russ.)]. https://doi.org/10.7868/S0869803114010044
- Александрова М.В., Александров И.Д. Радиационная биология структурно разных генов Drosophila melanogaster. Сообщение 6. Ген cinnabar: Cеквенирование γ- и нейтрон-индуцированных “точковых” мутаций // Радиац. биология. Радиоэкология. 2018. Т. 58. № 1. С. 15–25. [Aleksandrova M.V., Aleksandrov I.D. Radiacionnaja biologija strukturno raznyh genov Drosophila melanogaster. Soobshhenie 6. Gen cinnabar: Sekvenirovanie γ- i nejtron-inducirovannyh “tochkovyh” mutacij // Radiacionnaja biologija. Radiojekologija. 2018. V. 58. № 1. P. 15–25. (In Russ.)]. https://doi.org/10.7868/S0869803118010022
- Кравченко Е.В., Дубовик С.В., Александрова М.В., Александров И.Д. Радиационная биология структурно разных генов Drosophila melanogaster. Сообщение 7. Ген yellow: Oбщая характеристика мутабильности и ПЦР-анализ “точковых” мутаций // Радиац. биология. Радиоэкология. 2018. Т. 58. № 4. C. 341–351. [Kravchenko E.V., Dubovik S.V., Aleksandrova M.V., Aleksandrov I.D. Radiacionnaja biologija strukturno raznyh genov Drosophila melanogaster. Soobshhenie 7. Gen yellow: Obshhaja harakteristika mutabil’nosti i PCR-analiz “tochkovyh” mutacij // Radiacionnaja biologija. Radiojekologija. 2018. V. 58. № 4. P. 341–351. (In Russ.)]. https://doi.org/10.1134/S0869803118040082
- Кравченко Е.В., Русакович А.Н., Эльноамани Ф. и др. Радиационная биология структурно разных генов Drosophila melanogaster. Сообщение 8. Ген white: Общая характеристика радиомутабильности и ПЦР-анализ “точковых” мутаций // Радиац. биология. Радиоэкология. 2019 Т. 59. № 5. С. 453–464. [Kravchenko E.V., Rusakovich A.N., Jel’noamani F. et al. Radiacionnaja biologija strukturno raznyh genov Drosophila melanogaster. Soobshhenie 8. Gen white: Ob-shhaja harakteristika radiomutabil’nosti i PCR-analiz “tochkovyh” mutacij // Radiacionnaja biologija. Radiojekologija. 2019. V. 59. № 5. P. 453–464. (In Russ.)]. https://doi.org/10.1134/S0869803119050060
- Alexandrov I.D., Alexandrova M.V. Ionizing radiation and SNA changes underlying inherited recessive mutations // Int. J. Cell Sci. Mol. Biol. 2021. V. 7. P. 1. https://doi.org/10.19080/IJCSMB.2021.06.555704
- Alexandrov I.D., Alexandrova M.V., Afanasyeva K.P. The nature of radiation-induced inherited recessive gene mutations in Drosophila melanogaster // Arch. Mol. Biol. Genet. 2021. V. 1. № 1. P. 12–19. https://doi.org/10.33696/genetics.1.003
- Alexandrov I.D., Alexandrova M.V. The dose-LET-, gene-dependent patterns of DNA changes underlying the point mutations in spermatozoa of Drosophila melanogaster // Mutat. Res. Fundamental and Molecular Mechanisms of Mutagenesis. 2021. V. 823. P. 111755. https://doi.org/10.1016/j.mrfmmm.2021.111755
- Muller H.J. The nature of the genetic effects produced by radiation // Radiat. Biol. 1954. V. 1. № 1. P. 351–473.
- Luning K.G. Studies on the origin of apparent gene mutations in Drosophila melanogaster // Acta Zoologica. 1952. V. 33. № 3. P. 13–15. https://doi.org/10.1111/j.1463-6395.1952.tb00364.x
- De Serres F.J. X-ray induced specific-locus mutation in ad-3 region of two-component heterokaryons of Neurospora: vii. Genetic lesions resulting in gene/point mutations at the ad-38 locus have different dose-response relationships // Mutat. Res. Fundamental and Molecular Mechanisms of Mutagenesis. 1990. V. 232. № 2. P. 115–140. https://doi.org/10.1016/0027-5107(90)90118-n
- Ли Д.Е. Действие радиации на живые клетки. М.: Госатомиздат, 1963. 286 с. [Li D.E. Dejstvie radiacii na zhivye kletki. M.: Gosatomizdat, 1963. 286 p. (In Russ.)]
- Тимофеев-Ресовский Н.В., Иванов В.И., Корогодин В.И. Применение принципа попадания в радиобиологии. М.: Атомиздат, 1986. 226 с. [Timofeev-Resovskij N.V., Ivanov V.I., Korogodin V.I. Primenenie principa popadanija v radiobiologii. M.: Atomizdat, 1986. 226 p. (In Russ.)]
- Дубинин Н.П., Хвостова В.В., Мансурова В.В. Хромосомные аберрации, летальные мутации и их зависимость от дозы Х-лучей // Докл. AH СССР. 1941. Т. 31. № 4. С. 386–388. [Dubinin N.P., Hvostova V.V., Mansurova V.V. Hromosomnye aberracii, letal’nye mutacii i ih zavisimost' ot dozy H-luchej // Doklady Akademii Nauk SSSR. 1941. V. 31. № 4. P. 386–388. (In Russ.)]
- Бельговский М.Л. Зависимость частоты мелких перестроек хромосом у Drosophila melanogaster от дозы // Изв. АН СССР. Cерия биол. 1939. № 2. С. 159–170. [Bel’govskij M.L. Zavisimost’ chastoty melkih perestroek hromosom u Drosophila melanogaster ot doz // Izvestija AN SSSR. Serija biol. 1939. № 2. P. 159–170. (In Russ.)]
- Dauch F., Apitzsch U., Catsch A., Zimmer K.G. RBE schneller neutronen bei der Auslösung von Mutationen bei Drosophila melanogaster // Mutat. Res. Fundamental and Molecular Mechanisms of Mutagenesis. 1966. V. 3. № 3. P. 185–193. https://doi.org/10.1016/0027-5107(66)90060-1
- Wolff S. Radiation Genetic // Ann. Rev. Genet. 1967. V. 1. № 1. P. 221–244. https://doi.org/10.1146/annurev.ge.01.120167.001253
- Гептнер М.А. Зависимость мутирования определенных генов от их положения в хромосоме // Биол. журн. 1938. Т. 7. № 5–6. С. 1121–1136. [Geptner M.A. Zavisimost’ mutirovanija opredelennyh genov ot ih polozhenija v hromosome // Biologicheskij zhurnal. 1938. V. 7. № 5–6. P. 1121–1136. (In Russ.)] https://doi.org/10.1134/S0869803119050060
- Франк Г.М. Заключительные замечания. Первичные и начальные процессы биологического действия радиации / Под ред. Г.М. Франкa. М.: АН СССР, 1963. С. 271–276. [Frank G.M. Zakljuchitel’nye zamechanija. Pervichnye i nachal’nye processy biologicheskogo dejstvija radiacii / Pod red. G.M. Frank. M.: AN SSSR, 1963. P. 271–276. (In Russ.)]
- Lefevre Jr.G. Sterility, chromosome breakage, X-ray induced mutation rates and detected mutation frequencies in Drosophila melanogaster // Genetics. 1967. V. 55. № 2. P. 263–276. https://doi.org/10.1093/genetics/55.2.263
- Eeken J.C., De Jong A.W., Loos M. et al. The nature of X-ray-induced mutations in mature sperm and spermatogonial cells of Drosophila melanogaster // Mutat. Res. Fundamental and Molecular Mechanisms of Mutagenesis. 1994. V. 307. № 1. P. 201–212. https://doi.org/10.1016/0027-5107(94)90293-3
- Sawamura K., Karr T.L., Yamamoto M.-T. Genetics of hybrid inviability and sterility in Drosophila: dissection of introgression of D. simulans genes in D. melanogaster genome // Genetica. 2004. V. 120.253–260. https://doi.org/10.1023/b:gene.0000017646.11191.b0
- Alexandrov I.D., Zakharov I.A., Alexandrova M.V. The Moscow Regional Drosophila melanogaster Stock Centr // Drosophila Inform. Serv. 2004. V. 87. P. 1–22.
- Александрова М.В., Лапидус И.Л., Александров И.Д. Филимонов А.С. Радиационная цитогенетика мультилокусных делеций и принципы надхромомерной организации эухроматина эукариот // Радиац. биология. Радиоэкология. 1996. Т. 36. № 6. С. 805–813. [Alexandrova M.V., Lapidus I.L., Alexandrov I.D., Filimonov A.S. Radiacionnaja citogenetika mul’tilokusnyh delecij i principy nadhromomernoj organizacii jeuhromatina jeukariot // Radiacionnaja biologija. Radiojekologija. 1996. V. 36. № 6. P. 805–813. (In Russ.)]
- Alexandrov I., Alexandrova M.V., Korablinova S.V., Ko-rovina L.N. Spatial arrangement of the animal male germ cell genome: I. Nonrandom pattern of radiation-induced inversions involving the vestigial region in autosome 2 of Drosophila melanogaster // Adv. Mol. Biol. 2007. № 1. P. 23–39.
- Alexandrov I., Alexandrova M.V., Stepanenko V.A. et al. Spatial arrangement of the animal male germ cell genome: III. A new experimental evidence in support of the Megarosette-loop model of spatial organization of chromosomes in Drosophila sperm genome // Adv. Mol. Biol. 2008. № 1. P. 23–30.
- Александров И.Д., Александрова М.В. Молекулярная цитогенетика аберрационных разрывов при мутациях структурных генов // Докл. АН СССР. 1990. Т. 315. № 2. С. 484–487. [Alexandrov I.D., Ale-xandrova M.V. Molekuljarnaja citogenetika aberracionnyh razryvov pri mutacijah strukturnyh genov // Doklady Akad. Nauk SSSS. 1990. V. 315. № 2. P. 484–487. (In Russ.)]
- Александрова М.В., Лапидус И.Л., Зенкевич Н.С., Александров И.Д. Радиационные разрывы гена кластеризуются в интронах // Докл. PАН. 1997. Т. 354. № 2. С. 256–258. [Alexandrova M.V., Lapidus I.L., Zenkevich N.S., Alexandrov I.D. Radiacionnye razryvy gena klasterizujutsja v intronah // Doklady Akad. Nauk. 1997. V. 354. № 2. P. 256–258. (In Russ.)]
- Александров И.Д., Александрова М.В., Афанасьева К.П. Межхромосомная генная конверсия как регулярных механизм потери гетерозиготности (LOH) в ранней зиготе у Drosophila melanogaster // Доклады PAH. 2015. Т. 460. № 6. С. 1–3. [Alexandrov I.D., Alexandrova M.V., Afanas’eva K.P. Mezhhromosomnaja gennaja konversija kak reguljarnyh mehanizm poteri geterozigotnosti (LOH) v rannej zigote u Drosophila melanogaster // Doklady Akademii nauk. 2015. V. 460. № 6. P. 1–3. (In Russ.)]. https://doi.org/10.7868/S0869565215060249
- Mohrenweiserf H.W., Jones I.M. Review of the molecular characteristics of gene mutations of the germline and somatic cells of the human // Mutat. Res. Fundamental and Molecular Mechanisms of Mutagenesis. 1990. V. 231. № 1. P. 87–108. https://doi.org/10.1016/0027-5107(90)90179-8
- Sankaranarayanan K. Ionizing radiation and genetic risks I. Epidemiological, population genetic, bioche-mical and molecular aspects of Mendelian diseases // Mutat. Res. Reviews in Genetic Toxicology. 1991. V. 258. № 1. P. 3–49. https://doi.org/10.1016/0165-1110(91)90027-s
- OMIM 2021, https: //www.omim.org
- Cardon L.R., Clayton O.G., Deloukas P. et al. Genome-wide association study of 14,000 cases of seven common diseases and 3,000 shared controls // Nature. 2007. V. 447. № 7145. P. 661–678. https://doi.org/10.1038/nature05911
- HGMD 2020, http://www.hgmd.cf.ac.uk/ac.index.php






