The Monticellite-Bearing Rocks of the Krestovskaya Intrusion: the Genesis According to Melt Inclusion Study
- Authors: Panina L.I.1, Isakova A.T.1, Rokosova E.Y.1
-
Affiliations:
- Sobolev Institute of Geology and Mineralogy Siberian Branch of Russian Academy of Sciences
- Issue: Vol 31, No 1 (2023)
- Pages: 81-100
- Section: Articles
- URL: https://journals.rcsi.science/0869-5903/article/view/137139
- DOI: https://doi.org/10.31857/S0869590323010077
- EDN: https://elibrary.ru/BKTAAX
- ID: 137139
Cite item
Full Text
Abstract
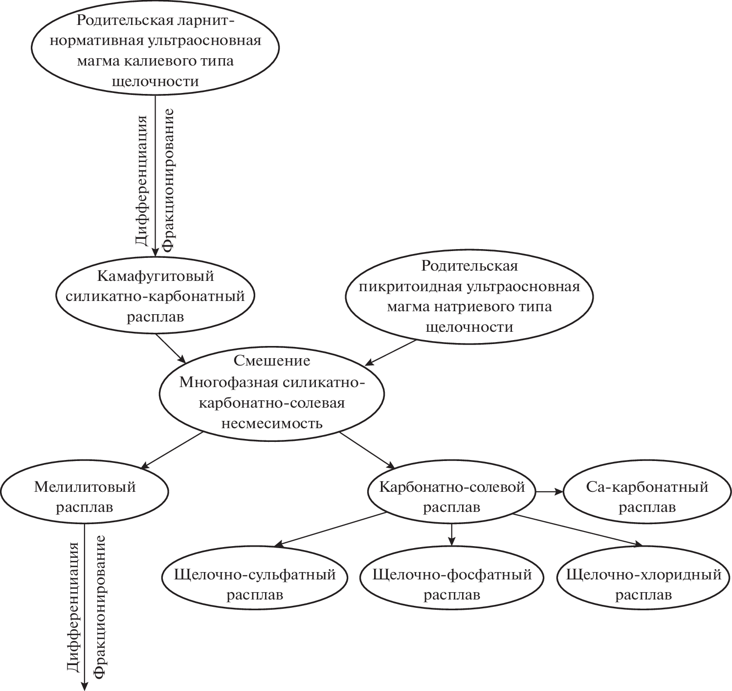
The investigation of monticellitolites and olivine-monticellite rocks from the Krestovskaya Intrusion shows that the principal minerals (olivine and monticellite) contain higher amount of MgO than same minerals in olivinites and kugdites of the Intrusion. In the studied rocks olivine contains 90–93 mol. % Fo and monticellite has 41.6–42.3 mol. % Fo whereas in olivinites and kugdites olivine and monticellite contains 86–87 mol. % Fo, and 37.2–41.2 mol. % Fo, respectively. Melt inclusion study in minerals of monticellite rocks evidenced that the monticellite rocks of the Krestovskaya Intrusion were formed due to mixing melts different in composition and volatiles: K-rich high-iron low-alumina kamafugitic melt and Na-rich high-magnesia high-alumina picritic one. Minerals crystallized at high temperatures in the following sequence: perovskite I (1250–1230°C) → perovskite II (≥1200°C) ↔ olivine (>1200°C) → monticellite (>1150°C). Perovskite I in monticellite rocks, as well as olivine in olivinites, crystallized from K-rich high-iron (Mg # = MgO/(MgO + FeO) – 0.37), low-alumina kamafugitic melt. During crystallization of late perovskite II in monticellite rocks, the melt became more magnesian (Mg# = 0.41) and richer in Na2O and Al2O3, which is intermediate in composition between kamafugite and alkali picritoid. Olivine in monticellite rocks crystallized from melts similar in composition to melilitite, having a K-rich composition with Mg # = 0.39, whereas monticellite formed from a heterogeneous high-magnesian Si-undersaturated melt, which is highly enriched with volatile components (including H2O) and salts. The crystallization of minerals was accompanied by accumulation of volatile components in the mixing melts and as a result by the further processes of silicate-carbonate liquid immiscibility under 1250–1190°C and by multiphase carbonate-salt immiscibility under below 1190°C. In the latter event, the separated carbonate melt began to decompose into simpler immiscible fractions: alkali-sulfate-carbonate, alkali-phosphate-carbonate and calcio-carbonate.
About the authors
L. I. Panina
Sobolev Institute of Geology and Mineralogy Siberian Branch of Russian Academy of Sciences
Author for correspondence.
Email: panina@igm.nsc.ru
Russia, Novosibirsk
A. T. Isakova
Sobolev Institute of Geology and Mineralogy Siberian Branch of Russian Academy of Sciences
Author for correspondence.
Email: atnikolaeva@igm.nsc.ru
Russia, Novosibirsk
E. Yu. Rokosova
Sobolev Institute of Geology and Mineralogy Siberian Branch of Russian Academy of Sciences
Author for correspondence.
Email: rokosovae@igm.nsc.ru
Russia, Novosibirsk
References
- Андреева И.А., Наумов В.Б., Коваленко В.И., Кононкова Н.Н. Фторидно-сульфатные и хлоридно-сульфатные расплавы карбонатитсодержащего комплекса Мушугай-Худук, Южная Монголия // Петрология. 1998. Т. 6. № 3. С. 307–315.
- Асавин А.М., Чесалова Е.И. Карбонатитовые провинции – вопросы пространственной однородности плюмового магматизма и его связь с LIP-провинциями // Тр. Ферсмановской научной сессии ГИ КНЦ РАН. 2018. № 15. С. 51–56. https://doi.org/10.31241/FNS.2018.15.012
- Егоров Л.С. Мелилитовые породы Маймеча-Котуйской провинции. Л.: Недра, 1969. 247 с.
- Егоров Л.С. Ийолит-карбонатитовый магматизм (на примере Маймеча-Котуйского комплекса Полярной Сибири). Л.: Недра, 1991. 260 с.
- Когарко Л.Н. Принцип полярности химической связи и его петрологическое значение // Проблемы петрологии земной коры и верхней мантии. Новосибирск: Наука, 1978. С. 222–228.
- Когарко Л.Н., Рябчиков И.Д., Кузьмин Д.В. Высокобариевая слюда в оливинитах Гулинского массива (Маймеча-Котуйская провинция, Сибирь) // Геология и геофизика. 2012. Т. 53. № 11. С. 1572–1579.
- Кухаренко А.А., Орлова М.П., Булах А.Г. и др. Каледонский комплекс ультраосновных, щелочных пород и карбонатитов Кольского полуострова и Северной Карелии. М.: Недра, 1965. 772 с.
- Михайлов М.Ю., Шацкий В.С. Силитовый нагреватель для высокотемпературной микротермокамеры // Минералогия эндогенных образований. Новосибирск: Наука, 1974. С. 109–110.
- Орлова М.П., Кухаренко А.А. Мелилиты из щелочно-ультраосновных массивов Кольского полуострова // Учен. зап. Ленингр. ун-та. № 312. Серия геол. наук. 1962. Вып. 13. С. 173–179.
- Панина Л.И., Исакова А.Т. Джерфишерит из монтичеллитовых пород Крестовской интрузии, Полярная Сибирь // Петрология. 2019. Т. 27. № 2. С. 182–199.
- Панина Л.И., Моторина И.В. Жидкостная несмесимость глубинных магм и зарождение карбонатитовых расплавов // Геохимия. 2008. № 5. С. 487–504.
- Панина Л.И. Моторина И.В. Меймечиты, щелочные пикритовые порфириты и меланефелиниты Сибири: условия кристаллизации, родоначальные магмы, источники // Геохимия. 2013. № 2. С. 122–144.
- Панина Л.И., Усольцева Л.М. Пироксениты Крестовской щелочно-ультраосновной интрузии: состав родительских магм и их источники // Геохимия. 2009. № 4. С. 378–392.
- Панина Л.И., Сазонов А.М., Усольцева Л.М. Мелилитовые и монтичеллитсодержащие породы Крестовской интрузии (Полярная Сибирь) и их генезис // Геология и геофизика. 2001. Т. 42. № 9. С. 1314–1332.
- Панина Л.И., Рокосова Е.Ю., Исакова А.Т., Толстов А.В. Лампрофиры Томторского массива – результат смешения калиевых и натриевых щелочно-базитовых магм // Петрология. 2016. Т. 24. № 6. С. 654–672.
- Панина Л.И., Исакова А.Т., Сазонов А.М. Оливиниты Крестовской интрузии – продукты кристаллизации ларнит-нормативной щелочно-ультрамафитовой магмы: данные изучения расплавных включений // Петрология. 2018. Т. 26. № 2. С. 163–177.
- Расс И.Т., Плечов П.Ю. Включения расплавов в оливинах оливин-мелилитовой породы, массив Гули, северо-запад Сибирской платформы // Докл. АН. 2000. Т. 375. № 3. С. 389–392.
- Рипп Г.С., Кобылкина О.В., Дорошкевич А.Г., Шаракшинов А.О. Позднемезозойские карбонатиты Западного Забайкалья. Улан-Удэ: Наука, Изд-во БНЦ, 2000. 230 с.
- Рябчиков И.А., Когарко Л.Н. Глубокая дифференциация щелочно-ультраосновных магм: формирование карбонатитовых расплавов // Геохимия. 2016. № 9. С. 771–779.
- Рябчиков И.Д., Когарко Л.Н., Соловова И.П. Физико-химические условия магмообразования в основании Сибирского плюма по данным исследования расплавных микровключений в меймечитах и щелочных пикритах Маймеча-Котуйской провинции // Петрология. 2009. Т. 17. № 3. С. 311–323.
- Сазонов А.М., Звягина Е.А., Леонтьев С.И. и др. Платиноносные щелочно-ультраосновные интрузии Полярной Сибири. Томск: Изд-во ИНТИ, 2001. 510 с.
- Соболев А.В., Слуцкий А.Б. Состав и условия кристаллизации исходного расплава сибирских меймечитов в связи с общей проблемой ультраосновных магм // Геология и геофизика. 1984. Т. 25. № 12. С. 97–110.
- Соболев А.В., Соболев С.В., Кузьмин Д.В. и др. Механизм образования сибирских меймечитов и природа их связи с траппами и кимберлитами // Геология и геофизика. 2009. Т. 50. № 12. С. 1293–1334.
- Соловова И.П., Гирнис А.В., Рябчиков И.Д. Включения карбонатных и силикатных расплавов в минералах щелочных базальтоидов Восточного Памира // Петрология. 1996. Т. 4. № 4. С. 339–363.
- Сук Н.И. Экспериментальное изучение силикатно-карбонатных систем // Петрология. 2009. № 9. С. 547–558.
- Энтин А. Р., Зайцев А. И., Ненашев Н. И. и др. О последовательности геологических событий, связанных с внедрением Томторского массива ультраосновных щелочных пород и карбонатитов // Геология и геофизика. 1990. Т. 31. № 12. С. 42–51.
- Brooker R.A., Hamilton D.L. Three-liquid immiscibility and the origin of carbonatites // Nature. 1990. V. 346. P. 459–462.
- Castor S.B. The Mountain Pass rare-earth carbonatite and associated ultrapotassic rocks, California // Canad. Mine-ral. 2008. V. 46. № 4. P. 779–806. https://doi.org/10.3749/canmin.46.4.779
- Chalot-Prat F., Arnold M. Immiscibility between calciocarbonatitic and silicate melts and related wall rock reactions in the upper mantle: a natural case study from Romanian mantle xenoliths // Lithos. 1999. V. 46. № 4. P. 627–659. https://doi.org/10.1016/S0024-4937(98)00067-X
- Dawson J.B., Smith J.V., Steele I.M. 1966 ash eruption of Oldoinyo Lengai: mineralogy of lapilli, and mixing of silicate and carbonate magmas // Mineral. Mag. 1992. V. 56. P. 1–16. https://doi.org/10.1180/minmag.1992.056.382.01
- Dawson J.B., Smith J.V., Steele I.M. Petrology and mineral chemistry of plutonic igneous xenoliths from the carbona-tite volcano, Oldoinyo Lengai, Tanzania // Petrology. 1995. V. 36. P. 797–826. https://doi.org/10.1093/petrology/36.3.797
- Kjarsgaard B.A., Hamilton D.L. Liquid immiscibility and the origin of alkali-poor carbonatites // Mineral. Mag. 1988. V. 52. P. 43–55. https://doi.org/10.1180/minmag.1988.052.364.04
- Kogarko L.N., Plant D.A., Henderson C.M.B., Kjarsgaard B.A. Na-rich carbonate inclusions in perovskite and calzirtite from the Guli intrusive Ca-carbonatite, Polar Siberia // Contrib. Mineral. Petrol. 1991. V. 109. P.124–129. https://doi.org/10.1007/BF00687205
- Lee W., Wyllie P.I. Liquid immiscibility in the join NaAlSiO4-NaAlSi3O8-CaCO3 at 1 GPa: implications for crystal carbonatites // J. Petrol. 1997. V. 38. № 9. P. 1113–1135. https://doi.org/10.1093/petroj/38.9.1113
- Morimoto N., Fabries J., Ferguson A.K. et al. Nomenclature of pyroxenes // Amer. Mineral. 1988. V. 73. P. 1123–1133.
- Nielsen T.F.D., Solovova I.P., Veksler I.V. Parental melts of melilitolite and origin of alkaline carbonatite: evidence from crystallized melt inclusions, Gardiner complex // Contrib. Mineral. Petrol. 1997. V. 126. P. 331–344. https://doi.org/10.1007/s004100050254
- Panina L.I. Multiphase carbonate-salt immiscibility in carbonatite melts: data on melt inclusions from the Krestovskiy massif minerals (Polar Siberia) // Contrib. Mineral. Petrol. 2005. V. 150. P. 19–36. https://doi.org/10.1134/S0016702908050029
- Panina L.I., Usoltseva L.M. Alkaline-ultrabasic mantle-derived magmas, their sources, and crystallization features: data from melt inclusion studies // Lithos. 2008. V. 103. P. 431–444. https://doi.org/10.1016/j.lithos.2007.10.009
- Sobolev N.V., Kaminsky F.V., Griffin W.L. et al. Mineral inclusions in diamond from the Sputnik kimberlite pine, Yakutia // Lithos. 1997. V. 39. P. 135–157.
- Veksler I.V., Nielsen T.F.D., Sokolov S.V. Mineralogy of crystallized melt inclusions from Gardiner and Kovdor ultramafic alkaline complexes: implications for carbonatite gene-sis // J. Petrol. 1998. V. 39. № 11–12. P. 2015–2031. https://doi.org/10.1093/petroj/39.11-12.2015
Supplementary files






