Оптические характеристики аэрозоля и содержание угарного газа в атмосфере над районами Иркутской области и Бурятии В 2010–2021 гг.
- Авторы: Родионова Н.В.1
-
Учреждения:
- Институт радиотехники и электроники им. В.А. Котельникова РАН, Фрязинский филиал
- Выпуск: № 2 (2023)
- Страницы: 3-15
- Раздел: ИСПОЛЬЗОВАНИЕ КОСМИЧЕСКОЙ ИНФОРМАЦИИ О ЗЕМЛЕ
- URL: https://journals.rcsi.science/0205-9614/article/view/136967
- DOI: https://doi.org/10.31857/S0205961423020033
- EDN: https://elibrary.ru/TCXJCB
- ID: 136967
Цитировать
Полный текст
Аннотация
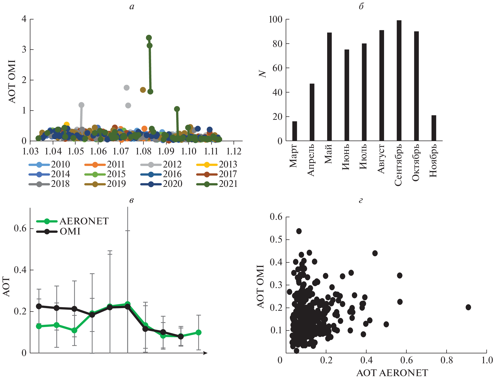
В работе определены сезонные и межгодовые вариации аэрозольной оптической толщины (АОТ) и общего содержания угарного газа в столбе атмосферы за период 2010–2021 гг. по измерениям приборов MODIS и MOPITT спутника Terra для нескольких городов Иркутской области (Иркутск, Зима, Вихоревка, Железногорск-Илимский, Усть-Кут) и Бурятии (Селенгинск и Улан-Удэ), входящих в категорию городов с высоким уровнем загрязнением атмосферы (ЗА). Для Иркутска показано уменьшение межгодового значения АОТ с 0.278 в 2012 г. до 0.14 в 2020 г. с общим отрицательным трендом. Однако в 2021 г. межгодовое значение АОТ для Иркутска выросло и составляло 0.22. Для Иркутска показан отрицательный тренд для межгодовых вариаций общего содержания СО в столбе атмосферы. При сравнении многолетних сезонных вариаций АОТ по наземным измерениям фотометром CIMEL в п. Торы (Бурятия), входящем с систему сети AERONET, и спутниковыми OMI/Aura данными отмечена близость значений АОТ для летнего и осеннего сезонов и значительное превышение АОТ по спутниковым данным над наземными измерениями для весенних месяцев. Наибольший коэффициент корреляции Спирмена между наземными и спутниковыми измерениями АОТ принадлежит 2021 г. и равен ρs = 0.64.
Об авторах
Н. В. Родионова
Институт радиотехники и электроники им. В.А. Котельникова РАН,Фрязинский филиал
Автор, ответственный за переписку.
Email: rnv1948123@yandex.ru
Московская обл., Фрязино
Список литературы
- Абдуллаев С.Ф., Маслов В.А., Назаров Б.И. Вариации параметров пылевого аэрозоля в Душанбе по данным AERONET // https://inis.iaea.org/collection/NCLCollectionStore/_Public/50/030/50030162.pdf.
- Волкова К.А., Поберовский А.В., Тимофеев Ю.М., Ионов Д.В., Holben B.N., Smirnov A., Slutsker I. Аэрозольные оптические характеристики по данным измерений солнечного фотометра CIMEL (AERONET) вблизи Санкт-Петербурга// Оптика атмосферы и океана. 2018. 31. № 6. С. 425–431. https://doi.org/10.15372/AOO20180601
- Родионова Н.В. Возможность обнаружения гарей по разновременным радарным изображениям SENTINEL 1 для районов юга Сибири в сезон весна–лето 2015 // Современные проблемы дистанционного зондирования Земли из космоса. 2016. Т. 13. № 2. С. 164–175.
- Родионова Н.В. Вариации аэрозольной оптической толщи, черного углерода, угарного газа и метана по спутниковым наблюдениям атмосферы в сезон лесных пожаров в районе Якутска в 2013–2021 гг. // Соврем. пробл. дистанц. зондир. Земли из космоса. 2022. Т. 19. № 2. С. 232–242. https://doi.org/10.21046/2070-7401-2022-19-2-232-242
- Тащилин М.А., Яковлева И.П., Сакерин С.М. Пространственно-временные вариации аэрозольной оптической толщи в Байкальском регионе// Соврем. пробл. ДДЗ из космоса. 2021. Т. 18. № 1. С. 219–226. https://doi.org/10.21046/2070-7401-2021-18-1-219-226
- Трифонова-Яковлева А. М., Чеснокова Т.Ю., Ченцов А.В., Захаров В.И., Рокотян Н.В. Сравнение содержания монооксида углерода в атмосфере по наземным и спутниковым измерениям // http://conf.rse.geosmis.ru/files/pdf/19/8814_ИКИ2021.pdf.
- Dubovik O., King M.D. A flexible inversion algorithm for retrieval of aerosol optical properties from Sun and sky radiance measurements// J. Geophys. Res. 2000. V. 105. P. 20673–20696.
- Dubovik O., Sinyuk A., Lapyonok T., Holben B.N., Mishchenko M., Yang P., Eck T.F., Volten H., Muñoz O., Veihelmann B., Wim J. van der Zande, Jean-Francois Leon, Sorokin M., Slutsker I. Application of spheroid models to account for aerosol particle nonsphericity in remote sensing of desert dust // J. Geophys. Res. 2006. V. 111. D11208. https://doi.org/10.1029/2005JD006619
- Eck T.F., Holben B.N., Reid J.S., Dubovik O., Smirnov A., O’Neill N.T., Slutsker I., Kinne S. Wavelength dependence of the optical depth of biomass burning, urban and desert dust aerosols // J. Geophys. Res. 1999. V. 104. № D24. P. 31333–31350.
- Giles D.M., Holben B.N., Eck T.F., Sinyuk A., Smirnov A., Slutsker I., Dickerson R.R., Thompson A.M., Schafer J.S. An analysis of AERONET aerosol absorption properties and classifications representative of aerosol source regions // J. Geophys. Res. 2012. V. 117. D17203. https://doi.org/10.1029/2012JD018127, 2012. 1-18.
- NASA/LARC/SD/ASDC. 2000. MOPITT Derived CO (Thermal Infrared Radiances) V008 [Data set]. NASA Langley Atmospheric Science Data Center DAAC. Retrieved from https://doi.org/10.5067/TERRA/MOPITT/MOP02T_L2.008
- Schuster G.L., Dubovik O., Holben B.N. Angstrom exponent and bimodal aerosol size distributions // J. Geophys. Res. 2006. V. 111. P. 1–14. D07207. https://doi.org/10.1029/2005JD006328.
Дополнительные файлы












