COMPUTING THE CONNECTED COMPONENTS OF THE COMPLEMENT TO THE AMOEBA OF A POLYNOMIAL IN SEVERAL COMPLEX VARIABLES
- Authors: ZHUKOV T.A.1, SADYKOV T.M.1
-
Affiliations:
- Plekhanov Russian University of Economics
- Issue: No 2 (2023)
- Pages: 36-45
- Section: COMPUTER ALGEBRA
- URL: https://journals.rcsi.science/0132-3474/article/view/137618
- DOI: https://doi.org/10.31857/S0132347423020164
- EDN: https://elibrary.ru/MHCDUI
- ID: 137618
Cite item
Full Text
Abstract
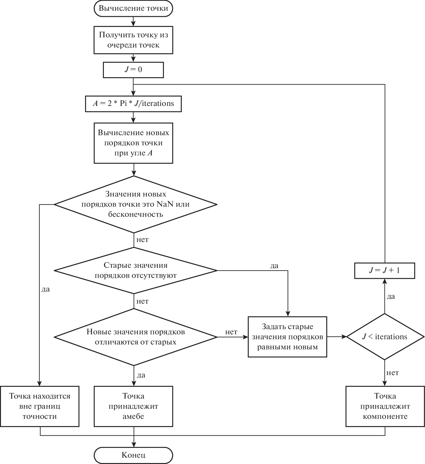
In this paper, we propose a method for computing and visualizing the amoeba of a Laurent polynomial in several complex variables, which is applicable in arbitrary dimension. The algorithms developed based on this method are implemented as a free web service (http://amoebas.ru), which enables interactive computation of amoebas for polynomials in two variables, as well as provides a set of computed amoebas and their cross-sections in higher dimensions. The correctness and running time of the proposed algorithms are tested using a set of optimal polynomials in two, three, and four variables, which are generated using Mathematica computer algebra system. The developed program code makes it possible, in particular, to generate optimal hypergeometric polynomials in an arbitrary number of variables supported in an arbitrary zonotope given by a set of generating vectors.
About the authors
T. A. ZHUKOV
Plekhanov Russian University of Economics
Email: Zhukov.TA@rea.ru
Moscow, Russia
T. M. SADYKOV
Plekhanov Russian University of Economics
Author for correspondence.
Email: Sadykov.TM@rea.ru
Moscow, Russia
References
- Абрамов С.А., Рябенко А.А., Хмельнов Д.Е. Лорановы, рациональные и гипергеометрические решения линейных -разностных систем произвольного порядка с полиномиальными коэффициентами // Программирование, 2018, No 2. С. 60–73.
- Gelfand I.M., Kapranov M.M., Zelevinsky A.V. Discriminants, resultants, and multidimensional determinants. Birkhäuser, 1994.
- Viro O. What is an amoeba? // Notices of the AMS. 2002. V. 49. Issue 8. P. 916–917.
- Cherkis S.A., Ward R.S. Moduli of monopole walls and amoebas // J. High Energy Physics. 2012. Issue 5. 90.
- Fujimori T., Nitta M., Ohta K., Sakai N., Yamazaki M. Intersecting solitons, amoeba, and tropical geometry // Physical Review D – Particles, Fields, Gravitation, and Cosmology. 2008. V. 78. Issue 10. 105004.
- Kenyon R., Okounkov A., Sheffield S. Dimers and amoebae // Ann. Math. 2006. V. 163. P. 1019–1056.
- Passare M., Pochekutov D., Tsikh A. Amoebas of complex hypersurfaces in statistical thermodynamics // Mathem. Physics, Analysis, and Geometry. 2013. V. 16. Issue 1. P. 89–108.
- Zahabi A. Quiver asymptotics and amoeba: Instantons on toric Calabi–Yau divisors // Physical Review D. 2021. V. 103. Issue 8. 086024.
- Maeda T., Nakatsu T. Amoebas and instantons // International Journal of Modern Physics A. 2007. V. 22. Issue 5. P. 937–983.
- Mikhalkin G. Real algebraic curves, the moment map and amoebas // Ann. Math. 2000. V. 151. Issue 2. P. 309–326.
- Forsberg M. Amoebas and Laurent series. 1998. Doctoral thesis presented at Royal Institute of Technology (KTH), Stockholm. ISBN 91-7170-259-8.
- Leksell M., Komorowski W. Amoeba Program: Computing and visualizing amoebas for some complex-valued bivariate expressions // http://qrf.servequake.com/amoeba/AmoebaProgram.pdf
- Rullgård H. Topics in geometry, analysis, and inverse problems. 2003. Doctoral thesis presented at Stockholm University. ISBN 91-7265-738-3. http://www.diva-portal.org/smash/get/diva2:190169/FULLTEXT01.pdf
- Theobald T. Computing amoebas // Experimental Math. 2002. V. 11. Issue 4. P. 513–526.
- Timme S. A package to compute amoebas in 2 and 3 variables // https://github.com/saschatimme/PolynomialAmoebas.jl
- Theobald T., De Wolff T. Approximating amoebas and coamoebas by sums of squares // Math. of Computation. 2015. V. 84(291). P. 455–473.
- Purbhoo K. A Nullstellensatz for amoebas // Duke Math. J. 2008. V. 141. Issue 3. P. 407–445.
- Forsgård J., Matusevich L.F., Mehlhop N., De Wolff T. Lopsided approximation of amoebas // Math. of Computation. 2018. V. 88. P. 485–500.
- Anthony E., Grant S., Gritzmann P., Rojas J.M. Polynomial-time amoeba neighborhood membership and faster localized solving // Mathematics and Visualization. 2015. V. 38. P. 255–277.
- Bogdanov D.V., Kytmanov A.A., Sadykov T.M. Algorithmic computation of polynomial amoebas // Lecture Notes in Computer Science (including subseries Lecture Notes in Artificial Intelligence and Lecture Notes in Bioinformatics). 2016. V. 9890. P. 87–100.
- Nisse M., Sadykov T.M. Amoeba-shaped polyhedral complex of an algebraic hypersurface // J. Geom. Analysis. 2019. V. 29. Issue 2. P. 1356–1368.
- Bogdanov D.V., Sadykov T.M. Hypergeometric polynomials are optimal // Math. Z. 2020. V. 296. Issue 1–2. P. 373–390.
- Forsberg M., Passare M., Tsikh A.K. Laurent determinants and arrangements of hyperplane amoebas // Adv. Math. 2000. V. 151. P. 45–70.
- Klausen R.P. Kinematic singularities of Feynman integrals and principal A-determinants // J. High Energy Physics. 2022. Issue. 2. 4.
Supplementary files







