Insulator Protein CP190 Regulates Expression оf Spermatocyte Differentiation Genes in Drosophila melanogaster Male Germline
- Authors: Romanov S.E.1,2, Shloma V.V.1, Koryakov D.E.1, Belyakin S.N.1, Lakitionov P.P.1,2
- 
							Affiliations: 
							- Institute of Molecular and Cellular Biology, Siberian Branch, Russian Academy of Sciences
- Novosibirsk State University
 
- Issue: Vol 57, No 1 (2023)
- Pages: 109-123
- Section: МОЛЕКУЛЯРНАЯ БИОЛОГИЯ КЛЕТКИ
- URL: https://journals.rcsi.science/0026-8984/article/view/138621
- DOI: https://doi.org/10.31857/S0026898423010147
- EDN: https://elibrary.ru/AWRYNA
- ID: 138621
Cite item
Full Text
Abstract
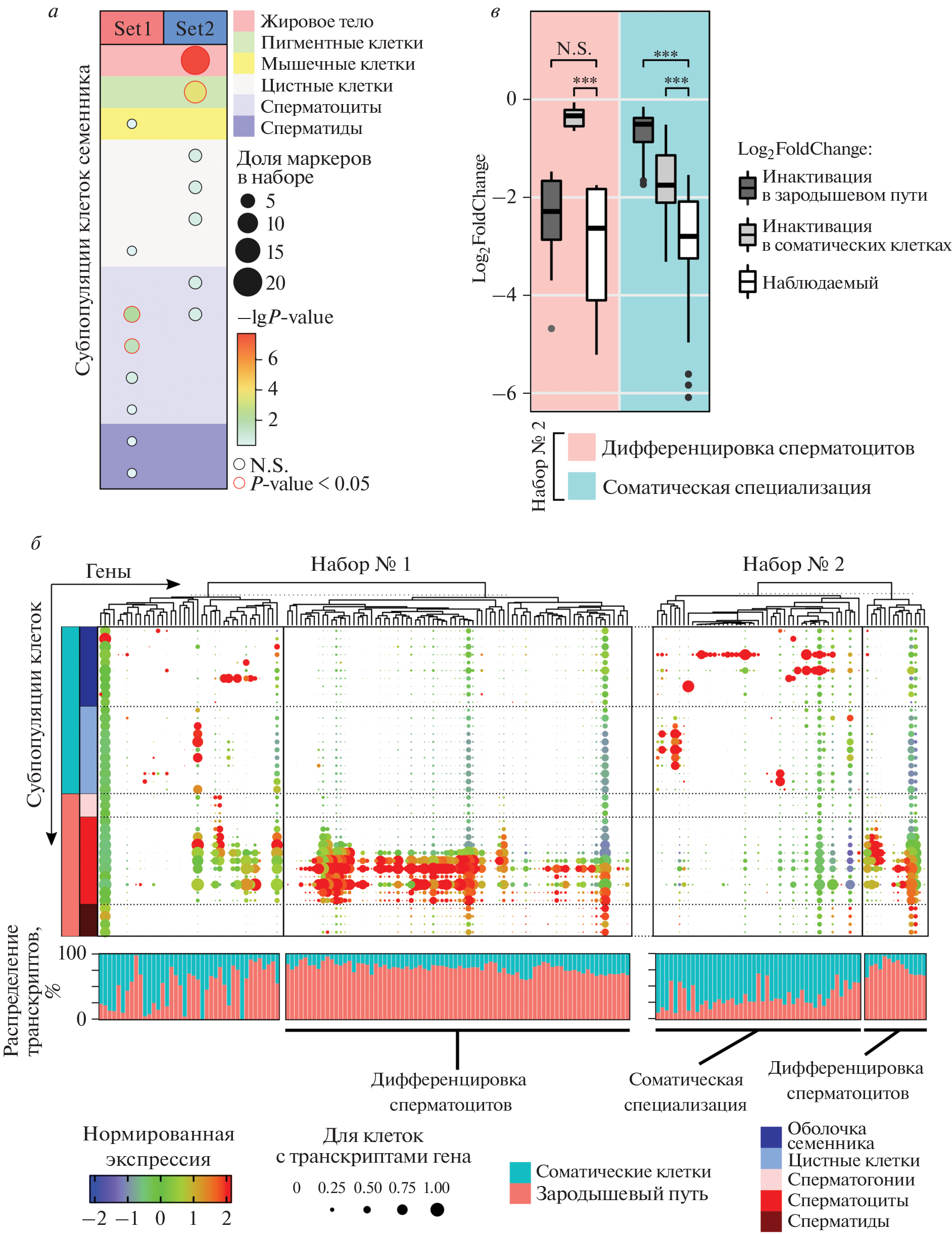
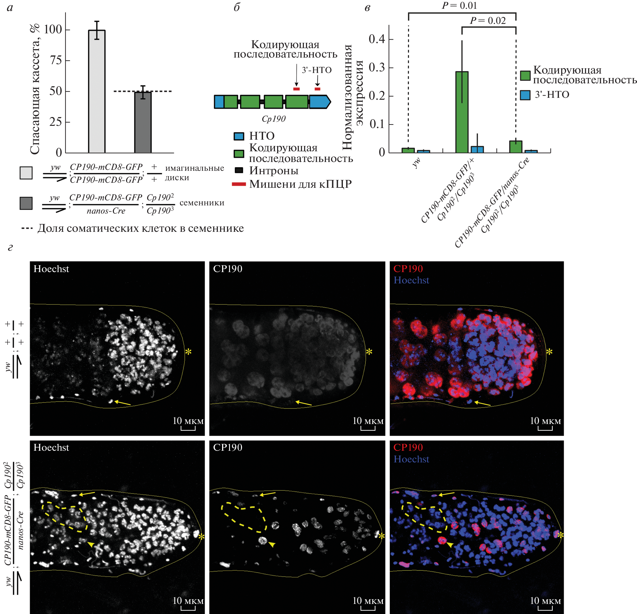
CP190 protein is one of the key components of Drosophila insulator complexes, and its study is important for understanding the mechanisms of gene regulation during cell differentiation. However, Cp190 mutants die before reaching adulthood, which significantly complicates the study of its functions in imago. To overcome this problem and to investigate the regulatory effects of CP190 in adult tissues development, we have designed a conditional rescue system for Cp190 mutants. Using Cre/loxP-mediated recombination, the rescue construct containing Cp190 coding sequence is effectively eliminated specifically in spermatocyte, allowing us to study the effect of the mutation in male germ cells. Using high-throughput transcriptome analysis we determined the function of CP190 on gene expression in germline cells. Cp190 mutation was found to have opposite effects on tissue-specific genes, which expression is repressed by CP190, and housekeeping genes, that require CP190 for activation. Mutation of Cp190 also promoted expression of a set of spermatocyte differentiation genes that are regulated by tMAC transcriptional complex. Our results indicate that the main function of CP190 in the process of spermatogenesis is the coordination of interactions between differentiation genes and their specific transcriptional activators.
Keywords
About the authors
S. E. Romanov
Institute of Molecular and Cellular Biology, Siberian Branch, Russian Academy of Sciences; Novosibirsk State University
														Email: laktionov@mcb.nsc.ru
				                					                																			                												                								Russia, 630090, Novosibirsk; Russia, 630090, Novosibirsk						
V. V. Shloma
Institute of Molecular and Cellular Biology, Siberian Branch, Russian Academy of Sciences
														Email: laktionov@mcb.nsc.ru
				                					                																			                												                								Russia, 630090, Novosibirsk						
D. E. Koryakov
Institute of Molecular and Cellular Biology, Siberian Branch, Russian Academy of Sciences
														Email: laktionov@mcb.nsc.ru
				                					                																			                												                								Russia, 630090, Novosibirsk						
S. N. Belyakin
Institute of Molecular and Cellular Biology, Siberian Branch, Russian Academy of Sciences
														Email: laktionov@mcb.nsc.ru
				                					                																			                												                								Russia, 630090, Novosibirsk						
P. P. Lakitionov
Institute of Molecular and Cellular Biology, Siberian Branch, Russian Academy of Sciences; Novosibirsk State University
							Author for correspondence.
							Email: laktionov@mcb.nsc.ru
				                					                																			                												                								Russia, 630090, Novosibirsk; Russia, 630090, Novosibirsk						
References
- Long H.K., Prescott S.L., Wysocka J. (2016) Ever-changing landscapes: transcriptional enhancers in development and evolution. Cell. 167, 1170–1187.
- Kyrchanova O., Georgiev P. (2014) Chromatin insulators and long-distance interactions in Drosophila. FEBS Lett. 588, 8–14.
- Yang J., Corces V.G. (2011) Chromatin insulators: a role in nuclear organization and gene expression. In: Advances in Cancer Res. Ed. Woude G.W. 110. London: Acad. Press, 43–76.
- Nègre N., Brown C.D., Shah P.K., Kheradpour P., Morrison C.A., Henikoff J.G., Feng X., Ahmad K., Russell S., White R.A.H., Stein L., Henikoff S., Kellis M., White K.P. (2010) A comprehensive map of insulator elements for the Drosophila genome. PLoS Genet. 6, e1000814.
- Maksimenko O., Bartkuhn M., Stakhov V., Herold M., Zolotarev N., Jox T., Buxa M.K., Kirsch R., Bonchuk A., Fedotova A., Kyrchanova O., Renkawitz R., Georgiev P. (2015) Two new insulator proteins, Pita and ZIPIC, target CP190 to chromatin. Genome Res. 25, 89–99.
- Zolotarev N., Maksimenko O., Kyrchanova O., Sokolinskaya E., Osadchiy I., Girardot C., Bonchuk A., Ciglar L., Furlong E.E.M., Georgiev P. (2017) Opbp is a new architectural/insulator protein required for ribosomal gene expression. Nucl. Acids Res. 45, 12285–12300.
- Cuartero S., Fresán U., Reina O., Planet E., Espinàs M.L. (2014) Ibf1 and Ibf2 are novel CP190-interacting proteins required for insulator function. EMBO J. 33, 637–647.
- Schwartz Y.B., Linder-Basso D., Kharchenko P.V., Tolstorukov M.Y., Kim M., Li H.-B., Gorchakov A.A., Minoda A., Shanower G., Alekseyenko A.A., Riddle N.C., Jung Y.L., Gu T., Plachetka A., Elgin S.C.R., Kuroda M.I., Park P.J., Savitsky M., Karpen G.H., Pirrotta V. (2012) Nature and function of insulator protein binding sites in the Drosophila genome. Genome Res. 22, 2188–2198.
- Kaushal A., Dorier J., Wang B., Mohana G., Taschner M., Cousin P., Waridel P., Iseli C., Semenova A., Restrepo S., Guex N., Aiden E. L., Gambetta M.C. 2022. Essential role of Cp190 in physical and regulatory boundary formation. Sci. Adv. 8, eabl8834.
- Sabirov M., Kyrchanova O., Pokholkova G.V., Bonchuk A., Klimenko N., Belova E., Zhimulev I.F., Maksimenko O., Georgiev P. (2021) Mechanism and functional role of the interaction between CP190 and the architectural protein Pita in Drosophila melanogaster. Epigenet. Chromatin. 14, 16.
- Bohla D., Herold M., Panzer I., Buxa M.K., Ali T., Demmers J., Krüger M., Scharfe M., Jarek M., Bartkuhn M., Renkawitz R. (2014) A functional insulator screen identifies NURF and dREAM components to be required for enhancer-blocking. PLoS One. 9, e107765.
- Ali T., Krüger M., Bhuju S., Jarek M., Bartkuhn M., Renkawitz R. (2017) Chromatin binding of Gcn5 in Drosophila is largely mediated by CP190. Nucl. Acids Res. 45, 2384–2395.
- Bag I., Chen S., Rosin L.F., Chen Y., Liu C.-Y., Yu G.-Y., Lei E.P. (2021) M1BP cooperates with CP190 to activate transcription at TAD borders and promote chromatin insulator activity. Nat. Commun. 12, 4170.
- Savitsky M., Kim M., Kravchuk O., Schwartz Y.B. (2016) Distinct roles of chromatin insulator proteins in control of the Drosophila bithorax complex. Genetics. 202, 601–617.
- Butcher R.D.J., Chodagam S., Basto R., Wakefield J.G., Henderson D.S., Raff J.W., Whitfield W.G.F. (2004) The Drosophila centrosome-associated protein CP190 is essential for viability but not for cell division. J. Cell Sci. 117, 1191–1199.
- Oliver D., Sheehan B., South H., Akbari O., Pai C.Y. (2010) The chromosomal association/dissociation of the chromatin insulator protein Cp190 of Drosophila melanogaster is mediated by the BTB/POZ domain and two acidic regions. BMC Cell Biol. 11, 101.
- White-Cooper H. (2010) Molecular mechanisms of gene regulation during Drosophila spermatogenesis. Reproduction. 139, 11–21.
- Laktionov P.P., Maksimov D.A., Romanov S.E., Antoshina P.A., Posukh O.V., White-Cooper H., Koryakov D.E., Belyakin S.N. (2018) Genome-wide analysis of gene regulation mechanisms during Drosophila spermatogenesis. Epigenetics Chromatin. 11, 14.
- Markstein M., Pitsouli C., Villalta C., Celniker S.E., Perrimon N. (2008) Exploiting position effects and the gypsy retrovirus insulator to engineer precisely expressed transgenes. Nat. Genet. 40, 476–483.
- Лактионов П.П., Максимов Д.А., Андреева Е.Н., Шлома В.В., Белякин С.Н. (2013) Генетическая система для мечения соматических и герминальных клеточных линий в гонадах Drosophila melanogaster. Цитология. 55, 185–189.
- Solovei I., Cremer M. (2010) 3D-FISH on cultured cells combined with immunostaining. In: Methods Mol. Biol. 659. Eds Bridger J.M., Volpi E.M. New York: Humana Press, 117–126.
- Golovnin A., Volkov I., Georgiev P. (2012) SUMO conjugation is required for the assembly of Drosophila Su(Hw) and Mod(mdg4) into insulator bodies that facilitate insulator complex formation. J. Cell Sci. 125, 2064–2074.
- Kim D., Paggi J.M., Park C., Bennett C., Salzberg S.L. (2019) Graph-based genome alignment and genotyping with HISAT2 and HISAT-genotype. Nat. Biotechnol. 37, 907–915.
- Liao Y., Smyth G.K., Shi W. (2014) FeatureCounts: an efficient general purpose program for assigning sequence reads to genomic features. Bioinformatics. 30, 923–930.
- Love M.I., Huber W., Anders S. (2014) Moderated estimation of fold change and dispersion for RNA-seq data with DESeq2. Genome Biol. 15, 550.
- Stephens M. (2016) False discovery rates: a new deal. Biostatistics. 18, 275–294.
- Ignatiadis N., Klaus B., Zaugg J.B., Huber W. (2016) Data-driven hypothesis weighting increases detection power in genome-scale multiple testing. Nat. Meth. 13, 577–580.
- Brown J.B., Boley N., Eisman R., May G.E., Stoiber M.H., Duff M.O., Booth B.W., Wen J., Park S., Suzuki A.M., Wan K.H., Yu C., Zhang D., Carlson J.W., Cherbas L., Eads B.D., Miller D., Mockaitis K., Roberts J., Davis C.A., Frise E., Hammonds A.S., Olson S., Shenker S., Sturgill D., Samsonova A.A., Weiszmann R., Robinson G., Hernandez J., Andrews J., Bickel P.J., Carninci P., Cherbas P., Gingeras T.R., Hoskins R.A., Kaufman T.C., Lai E.C., Oliver B., Perrimon N., Graveley B.R., Celniker S.E. (2014) Diversity and dynamics of the Drosophila transcriptome. Nature. 512, 393–399.
- de Hoon M.J.L., Imoto S., Nolan J., Miyano S. (2004) Open source clustering software. Bioinformatics. 20, 1453–1454.
- Jain A., Tuteja G. (2019) TissueEnrich: tissue-specific gene enrichment analysis. Bioinformatics. 35, 1966–1967.
- Li H., Janssens J., De Waegeneer M., Kolluru S.S., Davie K., Gardeux V., Saelens W., David F.P.A., Brbić M., Spanier K., Leskovec J., McLaughlin C.N., Xie Q., Jones R.C., Brueckner K., Shim J., Tattikota S.G., Schnorrer F., Rust K., Nystul T.G., Carvalho-Santos Z., Ribeiro C., Pal S., Mahadevaraju S., Przytycka T.M., Allen A.M., Goodwin S.F., Berry C.W., Fuller M.T., White-Cooper H., Matunis E.L., DiNardo S., Galenza A., O’Brien L.E., Dow J.A.T.; FCA Consortium, Jasper H., Oliver B., Perrimon N., Deplancke B., Quake S.R., Luo L., Aerts S., Agarwal D., Ahmed-Braimah Y., Arbeitman M., Ariss M.M., Augsburger J., Ayush K., Baker C.C., Banisch T., Birker K., Bodmer R., Bolival B., Brantley S.E., Brill J.A., Brown N.C., Buehner N.A., Cai X.T., Cardoso-Figueiredo R., Casares F., Chang A., Clandinin T.R., Crasta S., Desplan C., Detweiler A.M., Dhakan D.B., Donà E., Engert S., Floc’hlay S., George N., González-Segarra A.J., Groves A.K., Gumbin S., Guo Y., Harris D.E., Heifetz Y., Holtz S.L., Horns F., Hudry B., Hung R.J., Jan Y.N., Jaszczak J.S., Jefferis G.S.X.E., Karkanias J., Karr T.L., Katheder N.S., Kezos J., Kim A.A., Kim S.K., Kockel L., Konstantinides N., Kornberg T.B., Krause H.M., Labott A.T., Laturney M., Lehmann R., Leinwand S., Li J., Li J.S.S., Li K., Li K., Li L., Li T., Litovchenko M., Liu H.H., Liu Y., Lu T.C., Manning J., Mase A., Matera-Vatnick M., Matias N.R., McDonough-Goldstein C.E., McGeever A., McLachlan A.D., Moreno-Roman P., Neff N., Neville M., Ngo S., Nielsen T., O’Brien C.E., Osumi-Sutherland D., Özel M.N., Papatheodorou I., Petkovic M., Pilgrim C., Pisco A.O., Reisenman C., Sanders E.N., Dos Santos G., Scott K., Sherlekar A., Shiu P., Sims D., Sit R.V., Slaidina M., Smith H.E., Sterne G., Su Y.H., Sutton D., Tamayo M., Tan M., Tastekin I., Treiber C., Vacek D., Vogler G., Waddell S., Wang W., Wilson R.I., Wolfner M.F., Wong Y.E., Xie A., Xu J., Yamamoto S., Yan J., Yao Z., Yoda K., Zhu R., Zinzen R.P. (2022) Fly Cell Atlas: a single-nucleus transcriptomic atlas of the adult fruit fly. Science. 375, eabk2432.
- Hao Y., Hao S., Andersen-Nissen E., Mauck W.M., Zheng S., Butler A., Lee M.J., Wilk A.J., Darby C., Zager M., Hoffman P., Stoeckius M., Papalexi E., Mimitou E.P., Jain J., Srivastava A., Stuart T., Fleming L.M., Yeung B., Rogers A.J., McElrath J.M., Blish C.A., Gottardo R., Smibert P., Satija R. (2021) Integrated analysis of multimodal single-cell data. Cell. 184, 3573–3587. e29.
- Maksimov D.A., Laktionov P.P., Belyakin S.N. (2016) Data analysis algorithm for DamID-seq profiling of chromatin proteins in Drosophila melanogaster. Chromosome Res. 24(4), 481‒494.
- Akbari O.S., Oliver D., Eyer K., Pai C.-Y.Y. (2009) An entry/gateway cloning system for general expression of genes with molecular tags in Drosophila melanogaster. BMC Cell Biol. 10, 8.
- Evans C.J., Olson J.M., Ngo K.T., Kim E., Lee N.E., Kuoy E., Patananan A.N., Sitz D., Tran P., Do M.-T., Yackle K., Cespedes A., Hartenstein V., Call G.B., Banerjee U. (2009) G-TRACE: rapid Gal4-based cell lineage analysis in Drosophila. Nat. Methods. 6, 603–605.
- Pindyurin A.V., Pagie L., Kozhevnikova E.N., van Arensbergen J., van Steensel B. (2016) Inducible DamID systems for genomic mapping of chromatin proteins in Drosophila. Nucl. Acids Res. 44, 5646–5657.
- Lee T., Luo L. (2001) Mosaic analysis with a repressible cell marker (MARCM) for Drosophila neural development. Trends Neurosci. 24, 251–254.
- Hu Y., Tattikota S.G., Liu Y., Comjean A., Gao Y., Forman C., Kim G., Rodiger J., Papatheodorou I., Santos G.D., Mohr S.E., Perrimon N. (2021) DRscDB: A single-cell RNA-seq resource for data mining and data comparison across species. Comput. Struct. Biotechnol. J. 19, 2018–2026.
- Gönczy P., Matunis E., DiNardo S. (1997) bag-of-marbles and benign gonial cell neoplasm act in the germline to restrict proliferation during Drosophila spermatogenesis. Development. (Cambridge, England). 124, 4361–4371.
- Bartkuhn M., Straub T., Herold M., Herrmann M., Rathke C., Saumweber H., Gilfillan G.D., Becker P.B., Renkawitz R. (2009) Active promoters and insulators are marked by the centrosomal protein 190. EMBO J. 28, 877–888.
- Chathoth K.T., Mikheeva L.A., Crevel G., Wolfe J.C., Hunter I., Beckett-Doyle S., Cotterill S., Dai H., Harrison A., Zabet N.R. (2022) The role of insulators and transcription in 3D chromatin organization of flies. Genome Res. 32, 682–698.
- Ilyin A.A., Kononkova A.D., Golova A.V., Shloma V.V., Olenkina O.M., Nenasheva V.V., Abramov Y.A., Kotov A.A., Maksimov D.A., Laktionov P.P., Pindyurin A.V., Galitsyna A.A., Ulianov S.V., Khrameeva E.E., Gelfand M.S., Belyakin S.N., Razin S.V., Shevelyov Y.Y. (2022) Comparison of genome architecture at two stages of male germline cell differentiation in Drosophila. Nucl. Acids Res. 50, 3203–3225.
- Лактионов П.П., White-Cooper H., Максимов Д.А., Белянкин С.Н. (2014) Транскрипционный фактор Comr играет роль прямого активатора в генетической программе сперматогенеза у D. melanogaster. Молекуляр. биология. 48, 153‒165.https://doi.org/10.1134/S0026893314010087
- Lee H., Ohno K., Voskoboynik Y., Ragusano L., Martinez A., Dimova D.K. (2010) Drosophila RB proteins repress differentiation-specific genes via two different mechanisms. Mol. Cell. Biol. 30, 2563–2577.
- DeBruhl H., Wen H., Lipsick J.S. (2013) The complex containing Drosophila Myb and RB/E2F2 regulates cytokinesis in a histone H2Av-dependent manner. Mol. Cell. Biol. 33, 1809–1818.
- Korenjak M., Kwon E., Morris R.T., Anderssen E., Amzallag A., Ramaswamy S., Dyson N.J. (2014) dREAM co-operates with insulator-binding proteins and regulates expression at divergently paired genes. Nucl. Acids Res. 42, 8939–8953.
- Beall E.L., Lewis P.W., Bell M., Rocha M., Jones D.L., Botchan M.R. (2007) Discovery of tMAC: a Drosophila testis-specific meiotic arrest complex paralogous to Myb-Muv B. Genes Dev. 21, 904–919.
Supplementary files
 
				
			 
					 
						 
						 
						 
						 
				
 
  
  
  Email this article
			Email this article 






