Effect of Staphylococcus aureus Cell-Free Culture Liquid on the Structure and Biochemical Composition of Klebsiella pneumoniae and Pseudomonas aeruginosa Biofilms
- Authors: Mironova A.V.1, Fedorova M.S.1, Zakarova N.D.1, Salikhova A.R.1, Trizna E.Y.1, Kayumov A.R.1
-
Affiliations:
- Kazan (Volga Region) Federal University
- Issue: Vol 93, No 3 (2024)
- Pages: 362-367
- Section: SHORT COMMUNICATIONS
- URL: https://journals.rcsi.science/0026-3656/article/view/265075
- DOI: https://doi.org/10.31857/S0026365624030144
- ID: 265075
Cite item
Full Text
Abstract
Recently acquired data suggest that many infections are associated with formation of multispecies biofilms, in which both antibiotic sensitivity and the permeability of the extracellular matrix differ from those of monocultures. In this work, we show that addition of cell-free culture liquid of Staphylococcus aureus to the biofilms of Klebsiella pneumoniae and Pseudomonas aeruginosa increased the content of α- and β-polysaccharides in the matrix up to twofold, which in turn probably affected the biofilm structure. Increased content of the polysaccharide component was also confirmed by a significantly increased expression of the K. pneumoniae pgaA gene and of the P. aeruginosa pelA and pslA genes in the presence of S. aureus culture liquid.
Full Text
Биопленки являются сложным, структурно-организованным трехмерным сообществом бактерий, заключенным внутри полимерного матрикса, синтезированного членами этого сообщества. Внеклеточный матрикс позволяет бактериям лучше адаптироваться к изменяющимся условиям окружающей среды и поддерживать постоянство структуры (Eick, 2021).
Высокая устойчивость бактерий в биопленке к антибактериальным препаратам связана, в первую очередь, с протективными свойствами матрикса, биохимический состав которого зависит от вида бактерий, образующих биопленку, их фазы роста и условий среды (Hobley et al., 2015). В естественных условиях бактерии в основном существуют в составе смешанных сообществ, внутри которых наблюдаются разнообразные взаимодействия между микроорганизмами, от синергизма до антагонизма (Dalton et al., 2011, Radlinski et al., 2019). При синергизме в смешанном сообществе для микроорганизмов характерно повышение устойчивости к антибактериальным препаратам, значительные изменения метаболического профиля и уровня экспрессии генов, участвующих в формировании внеклеточного матрикса биопленок и проявлении вирулентности (Orazi, O’Toole, 2019; Bottery et al., 2021). Так, нами ранее было показано, что в составе двувидовых биопленок S. aureus–P. aeruginosa и S. aureus–K. pneumoniae наблюдаются изменения чувствительности бактерий по сравнению с моновидовыми сообществами, что может быть обусловлено их антагонизмом (Trizna et al., 2020, Mironova et al., 2023). При этом другие исследования показали, что проницаемость внеклеточного матрикса двувидовых биопленок для антибиотиков также изменяется по сравнению с моновидовыми сообществами, что может также быть одной из причин изменения чувствительности бактерий к антибиотикам в составе смешанных сообществ (Fedorova et al., 2022, Mironova et al., 2023). Поэтому изучение структуры биопленок, их количественного и качественного состава является фундаментальной основой для разработки рекомендаций для лечения инфекционных заболеваний, ассоциированных с образованием биопленок, в том числе смешанных (Kranjec et al., 2021). Однако механизмы этих изменений остаются малоизученными.
В данной работе мы демонстрируем влияние бесклеточной культуральной жидкости Staphylococcus aureus на биохимический состав и структуру биопленок Klebsiella pneumoniae и Pseudomonas aeruginosa.
В работе использовали штаммы Klebsiella pneumoniae (клинический изолят), Pseudomonas aeruginosa АТСС 27853, Staphylococcus aureus ATCC 29213. Для культивирования бактерий использовали питательную среду LB (Sambrook et al., 1989). Для получения бактериальных биопленок бактерии выращивали в течение 48 ч без качания при 37°C в среде BМ (Kayumov et al., 2015) (г/л): пептон — 7; глюкоза — 5; MgSO4 ‧ 7H2O — 2; CaCl2 — 0.05.
Для получения бесклеточной культуральной жидкости S. aureus выращивали в течение 24 ч в колбах объемом 100 мл при соотношении объема среды к объему колбы 1 : 7.5 на лабораторных качалках с интенсивностью качания 200 об./мин при температуре 37°C. Далее клетки отделяли центрифугированием (15 мин; 12 тыс. об./мин при 37°C); надосадочную жидкость фильтровали с помощью стерильных фильтров Minisаrt High Flow (“Sartorius”) с диаметром пор 0.22 мкм. Для того, чтобы исключить эффект голодания клеток в присутствии БКЖ, проводили подбор минимальной действующей концентрации (данные не приведены), действующей на биопленки, которая составила 12.5%.
Оценку общей биомассы биопленок осуществляли с помощью окрашивания кристаллическим фиолетовым с модификациями (Baidamshina et al., 2017). Биопленки выращивали в 24-луночных пластиковых планшетах 48 ч без качания при 37°C в BM-бульоне в лунках по 2 мл. Затем заменяли культуральную жидкость свежей питательной средой, дополненной 12.5% бесклеточной культуральной жидкостью S. aureus и продолжали инкубацию 24 ч. После удаляли культуральную жидкость из лунок, просушивали при комнатной температуре в течение 24 ч. Затем в лунки вносили 500 мкл 1% раствора кристаллического фиолетового (“Sigma-Aldrich”) в 96% этаноле и инкубировали при комнатной температуре в течение 20 мин с закрытой крышкой. Далее промывали дистиллированной водой, элюировали связавшийся краситель 96% этанолом и измеряли поглощение при длине волны 570 нм на микропланшетном ридере Tecan infinite 200 Pro (Швейцария).
Оценку содержания белков и полисахаридов проводили с помощью флуоресцентных красителей Sypro Orange (200 мг/л), ConA-TMR (500 мг/л), Calcofluor White M2R (CFW) (1 мг/мл) приобретенные в компании “Sigma-Aldrich” (США). Для этого лунки со зрелыми биопленками, обработанными бесклеточной культуральной жидкостью, однократно промывали раствором 1×PBS и добавляли красители по 100 мкл в лунку и инкубировали при 37°C в течение 15 мин, после чего раствор удаляли и лунки промывали 1×PBS. К окрашенным биопленкам вносили солевой буфер, механически соскребали, переносили в черный планшет и замеряли на микропланшетном ридере Tecan Infinite 200 Pro (Швейцария) на нужных длинах волн экситации и эмиссии. Полученные данные нормировали на общую биомассу биопленки, которую оценивали путем окрашивания кристаллическим фиолетовым.
Для оценки распределения компонентов в матриксе биопленки проводили конфокальную лазерную сканирующую микроскопию с помощью инвертированного микроскопа Olympus IX83, дополненного платформой сверхвысокого разрешения STEDYCON. Монокультуры P. aeruginosa и K. pneumoniae выращивали в 8-луночных слайдах (“Ibidi”, Германия) в статических условиях в течение 48 ч в BM-бульоне. После этого культуральную жидкость заменяли на свежую питательную среду, дополненную 12.5% культуральной жидкостью, и инкубировали в течение 24 ч. Далее удаляли культуральную жидкость, добавляли флуоресцентные красители в тех же концентрациях, как описано выше, и инкубировали в течение 15 мин при 37°C. Изображения получали с помощью системы визуализации STEDYCON smart control.
Для оценки относительной экспрессии генов синтеза полисахаридов из чашек, содержащих зрелые 12-часовые биопленки, полученные в присутствии 12.5% БКЖ, удаляли культуральную жидкость и отмывали биопленки в растворе фосфатно-солевого буфера (PBS). Выделение РНК проводили с помощью коммерческого набора diaGene (кат. № 3489) для выделения РНК из культуры клеток в соответствии с протоколом производителя с модификациями. Для этого механически соскребали биопленки в растворе фосфатно-солевого буфера (PBS) и полученную суспензию клеток осаждали центрифугированием. Затем осадок ресуспендировали в Лизис-буфере из расчета: 250 мкл буфера на 500 тыс. клеток и инкубировали во льду 15 мин. К пробам добавляли мелкодисперсное стекло и гомогенизировали на FastPrep-24 при скорости 4.0 м/с в течение 20 с в трех повторах, с охлаждением. Далее клетки осаждали центрифугированием, после чего выделение РНК проводили согласно методике, рекомендованной для набора diaGene (кат. № 3489).
Полимеразную цепную реакцию проводили с помощью амплификатора BioRad CFX96 (“BioRad”, США) с использованием Экстра-микса для обратной транскрипции и количественной ПЦР в режиме реального времени одношаговым методом (Биолабмикс, кат. № RM04–400) с использованием флуоресцентного красителя SYBR Green в условиях, рекомендованных производителем. Использовали олигонуклеотиды, специфичные для генов pgaA K. pneumoniae (for 5'CAC CTG CAG ACG СTС TСС TAT GTC3', rev 5'AAG AGG AGA TGA CCC AGC CGA TG 3') (Mironova et al., 2023), pelA и pslA P. aeruginosa (for 5'CCT TCA GCC ATC CGT TCT TCT 3', rev 5'TCG CGT ACG AAG TCG ACC TT 3') (for 5'AAG ATC AAG AAA CGC GTG GAA T 3', rev 5'TGT AGA GGT CGA ACC ACA CCG 3') (Colvin et al., 2011). Нормировку проводили по уровню экспрессии гена gyrB (for 5'GCA AAT GAA TAT GAT GCC AG 3', rev 5'GGA TAT CCA CAG GAA TTC CA 3'). Синтез олигонуклеотидов осуществлялся в компании “Евроген” (Россия).
Все эксперименты были выполнены в трех биологических повторах с тремя техническими повторами в каждом опыте. Данные были проанализированы и графически визуализированы с использованием GraphPad Prism версии 6.00 для Windows (“GraphPad Software”, США, www.graphpad.com). Количественный анализ микрофотографий проведен с помощью программы BioFilmAnalyzer, указано содержание компонентов в процентах от контроля. В каждом эксперименте сравнение с отрицательным контролем проводилось с использованием непараметрического дисперсионного критерия Крускала‒Уоллиса. Различия принимались значимыми при р < 0.05.
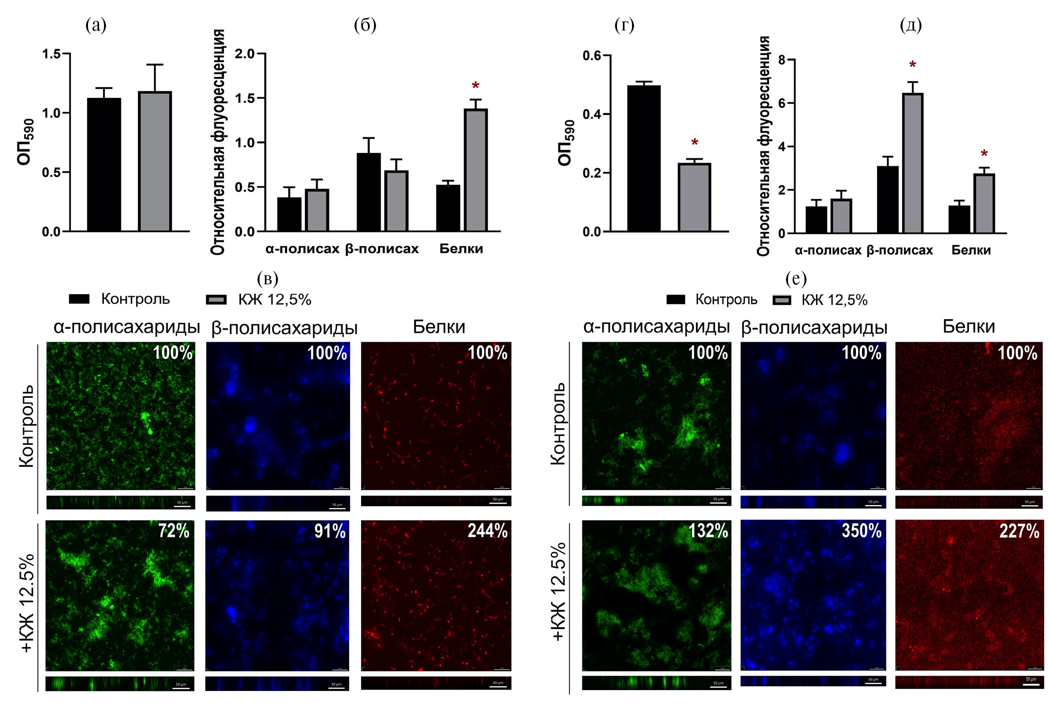
На первом этапе мы проводили оценку изменения структуры и химического состава зрелых биопленок K. pneumoniae и P. aeruginosa в присутствии БКЖ S. aureus. Для этого к зрелым биопленкам K. pneumoniae и P. aeruginosa вносили смесь БКЖ S. aureus и свежего ВМ-бульона в соотношении 1 : 8 (об./об.) и инкубировали 24 ч при 37°C без качания. В контрольные лунки вносили 0.9% NaCl, в том же объеме, что и БКЖ. После замеряли содержание α-, β- полисахаридов и белкового компонента внеклеточного матрикса, а также анализировали структуру биопленок с помощью конфокальной микроскопии.
Внесение БКЖ S. aureus к зрелой биопленке K. pneumoniae не влияло на общую биомассу (рис. 1а), однако приводило к увеличению белков более чем в 2 раза по сравнению с контрольными образцами, тогда как количество α- и β-полисахаридов значимо не изменялось (рис. 1б). Количественный анализ данных микроскопии подтвердил полученные результаты (рис. 1в).
Рис. 1. Эффект бесклеточной культуральной жидкости S. aureus на структуру и состав матрикса биопленок K. pneumoniae (а, б, в) и P. aeruginosa (г, д, е). Оценку остаточной биопленки проводили с помощью окрашивания кристаллическим фиолетовым (а, г), биохимический состав (б, д), распределение и структуру матрикса биопленок (в, е) оценивали с использованием флуоресцентных красителей ConA-TMR, Calcofluor White M2R (CFW), Sypro Orange. Количественный анализ микрофотографий проведен с помощью программы BioFilmAnalyzer, указано содержание компонентов в процентах от контроля. Метка соответствует 50 мкм
При этом на микрофотографиях видно, что в контрольных лунках α-полисахариды располагаются равномерно, в то время как в лунках, обработанных БКЖ S. aureus, этот компонент визуализируется в виде отдельных скоплений, плотных по своей структуре (рис. 1в). Вероятно, наблюдаемая картина является следствием изменения структуры биопленки, в результате чего может изменяться проницаемость внеклеточного матрикса для противомикробных препаратов, что было описано нами ранее для двувидового сообщества S. aureus– K. pneumoniae (Mironova et al., 2023).
Внесение БКЖ S. aureus к зрелой биопленке P. aeruginosa приводило к двукратному снижению всей биомассы биопленок по окрашиванию кристаллическим фиолетовым (рис. 1г). При этом анализ биохимического состава матрикса показал значительное увеличение β-полисахаридов и белков по сравнению с контрольными образцами (более чем в 2 раза) в присутствие БКЖ S. aureus, в то время как количество α-полисахаридов в составе биопленки увеличивалось незначительно (рис. 1д). Данные микроскопии также показали существенное увеличение β-полисахаридов и белков в составе внеклеточного матрикса в присутствии БКЖ. Также на микрофотографиях видно, что в присутствии БКЖ S. aureus распределение полисахаридов сохраняется неравномерным, как и в контрольных образцах (рис. 1е). Известно, что при формировании смешанной биопленки S. aureus–P. aeruginosa высокое содержание полисахаридов, продуцируемых клетками P. aeruginosa, способствует формированию пористой структуры, при этом золотистый стафилококк способен встраиваться в эти поры и повышать свою устойчивость к противомикробным препаратам (Chew et al., 2014, Trizna et al., 2020). Вероятно, повышенный синтез полисахаридов клетками P. aeruginosa в ответ на внесение БКЖ S. aureus может также приводить к формированию пористой структуры биопленок и вызывать изменения чувствительности клеток к противомикробным препаратам. Однако распределение белкового компонента в Z-срезах опытных образцов выглядит более плотным и равномерным по сравнению с контрольным образцом, что может быть связано с проникновением белков в поры, сформированные полисахаридными компонентами (рис. 1е). Таким образом, по всей видимости, БКЖ S. aureus приводит к формированию более плотной структуры биопленки P. aeruginosa, что может стать причиной снижения проницаемости внеклеточного матрикса для антибиотиков, как показано для двувидовой биопленки P. aeruginosa‒ S. aureus (Fedorova et al., 2022).
Чтобы оценить, влияет ли внесение БКЖ S. aureus на экспрессию генов, ассоциированных с образованием внеклеточного матрикса биопленок K. pneumoniae и P. aeruginosa, проводили полимеразную цепную реакцию с обратной транскрипцией. Для этого вносили культуральную жидкость золотистого стафилококка к клеткам K. pneumoniae и P. aeruginosa и инкубировали 12 ч при 37°C без качания, после чего выделяли тотальную РНК клеток и проводили полимеразную цепную реакцию.
По данным литературы, оперон pgaABCD кодирует белки, участвующие в синтезе и продукции поли-β-связанного N-ацетилглюкозамина (PNAG) у K. pneumoniae. При этом ген pgaA содержит предсказанный β-бочкообразный порин и суперспиральный домен, который опосредует белок-белковые взаимодействия, образуя секретин внешней мембраны (Itoh et al., 2008; Chen et al., 2014). На рис. 2а видно, что внесение культуральной жидкости приводило к повышению уровня экспрессии гена pgaA в клетках K. pneumoniae.
Рис. 2. Относительная экспрессия генов, кодирующих внеклеточные полисахариды биопленок K. pneumoniae (а) и P. aeruginosa (б, в) без обработки (контроль) и в присутствии культуральной жидкости золотистого стафилококка (+12% КЖ)
Вероятно, увеличение продуктов этого гена способствуют образованию плотных скоплений α-полисахаридов в структуре биопленки, которые визуализируются с помощью конфокальной микроскопии (рис. 1в).
В биопленках P. aeruginosa основными полисахаридами являются pelA и pslA, которые выполняют каркасную функцию и отвечают за формирование пор во внеклеточном матриксе (Ryder et al., 2007). Увеличение числа этих компонентов матрикса может способствовать изменению проницаемости биопленки для антимикробных препаратов, что было показано ранее (Fedorova et al., 2022). Действительно, уровень экспрессии генов pelA, pslA в клетках P. aeruginosa значительно повышался после добавления БКЖ S. aureus, что приводило к увеличению полисахаридного компонента в матриксе биопленок P. aeruginosa (рис. 2б, 2в). Вероятно, это обусловлено реакцией бактерий P. aeruginosa на стресс, обусловленный присутствием метаболитов в БКЖ S. aureus, которые способствуют гиперпродукции компонентов биопленки клетками P. aeruginosa.
Таким образом, внесение бесклеточной культуральной жидкости золотистого стафилококка способствует увеличению белков и полисахаридов в составе матрикса биопленок K. pneumoniae и P. aeruginosa до 2 раз и приводит к изменению структуры биопленки. Подобные изменения могут обеспечить повышенную или, напротив, пониженную проницаемость биопленки для противомикробных препаратов, что необходимо учитывать при разработке подходов терапии инфекций, ассоциированных с образованием биопленок K. pneumoniae и P. aeruginosa.
ФИНАНСИРОВАНИЕ РАБОТЫ
Работа выполнена при финансовой поддержке Российского научного фонда (проект № 20-64-47014).
СОБЛЮДЕНИЕ ЭТИЧЕСКИХ СТАНДАРТОВ
Настоящая статья не содержит результатов исследований с использованием животных в качестве объектов.
КОНФЛИКТ ИНТЕРЕСОВ
Авторы заявляют об отсутствии конфликта интересов.
ВКЛАД АВТОРОВ
М.А.В., Ф.М.С., З.Н.Д., С.А.Р. — экспериментальные процедуры, К.А.Р., Т.Е.Ю. — руководство работой; все авторы участвовали в написании и утверждении рукописи.
About the authors
A. V. Mironova
Kazan (Volga Region) Federal University
Email: kairatr@yandex.ru
Russian Federation, Kazan
M. S. Fedorova
Kazan (Volga Region) Federal University
Email: kairatr@yandex.ru
Russian Federation, Kazan
N. D. Zakarova
Kazan (Volga Region) Federal University
Email: kairatr@yandex.ru
Russian Federation, Kazan
A. R. Salikhova
Kazan (Volga Region) Federal University
Email: kairatr@yandex.ru
Russian Federation, Kazan
E. Yu. Trizna
Kazan (Volga Region) Federal University
Email: kairatr@yandex.ru
Russian Federation, Kazan
A. R. Kayumov
Kazan (Volga Region) Federal University
Author for correspondence.
Email: kairatr@yandex.ru
Russian Federation, Kazan
References
- Baidamshina D., Trizna E., Holyavka M. Targeting microbial biofilms using Ficin, a nonspecific plant protease // Sci. Rep. 2017. V. 7. Art. 46068.
- Bogachev M., Volkov V., Markelov O., Trizna E., Baydamshina D., Melnikov V., Zelenikhin P., Murtazina R., Sharafutdinov I., Kayumov A. Fast and simple tool for the quantification of biofilm-embedded cells sub-populations from fluorescent microscopic images // PLoS One. 2018. V. 13. Art. e0193267.
- Bottery M. J., Pitchford J. W., Friman V. P. Ecology and evolution of antimicrobial resistance in bacterial communities // ISME J. 2021. V. 15. P. 939‒948.
- Chen K. M., Chiang M. K., Wang M., Ho H. C., Lu M. C., Lai Y. C. The role of pgaC in Klebsiella pneumoniae virulence and biofilm formation // Microb. Pathog. 2014. V. 10. P. 89‒99.
- Chew S. C., Kundukad B., Seviour T., Van der Maarel J. R.C., Yang L., Rice S. A., Doyle P., Kjelleberg S. Dynamic remodeling of microbial biofilms by functionally distinct exopolysaccharides // mBio. 2014. V. 5. Art. e01536–14.
- Ciofu O., Moser C., Jensen P. Ø., Høiby N. Tolerance and resistance of microbial biofilms // Nature Rev. Microbiol. 2022. V. 20. P. 621‒635.
- Colvin K. M., Gordon V. D., Murakami K., Borlee B. R., Wozniak D. J., Wong G. C. L. The pel polysaccharide can serve a structural and protective role in the biofilm matrix of Pseudomonas aeruginosa // PLoS Pathog. 2011. V. 7. Art. e1001264.
- Dalton T., Dowd S. E., Wolcott R. D., Sun Y., Watters C., Griswold J. A., Rumbaugh K. P. An in vivo polymicrobial biofilm wound infection model to study interspecies interactions // PLoS One. 2011. V. 6. Art. e27317.
- Eick S. Biofilms. Oral Biofilms, 2020. 232 p. https://doi.org/10.1159/000510184
- Fedorova M. S., Mironova A. V., Kayumov A. R. Cell-free supernatant of Staphylococcus aureus culture increases antimicrobials susceptibility of Pseudomonas aeruginosa // Opera Medica et Physiologica. 2022. V. 9. P. 113‒120.
- Hobley L., Harkins C., MacPhee C., Stanley-Wall N. R. Giving structure to the biofilm matrix: an overview of individual strategies and emerging common themes // FEMS Microbiol. Revs. 2015. V. 39. P. 649‒669.
- Itoh Y., Rice J. D., Goller C., Pannuri A., Taylor J., Meisner J., Beveridge T. J., Preston J. F., Romeo T. Roles of pgaABCD genes in synthesis, modification, and export of the Escherichia coli biofilm adhesin poly-β-1,6-N-acetyl-D-glucosamine // J. Bacteriol. 2008. V. 190. P. 3670‒3680.
- Kayumov A., Khakimullina E., Sharafutdinov I., Trizna E., Latypova L., Lien H., Margulis A., Bogachev M., Kurbangalieva A. Inhibition of biofilm formation in Bacillus subtilis by new halogenated furanones // J. Antibiot. (Tokyo). 2015. V. 68. P. 297‒301.
- Kot B., Sytykiewicz H., Sprawka I. Expression of the biofilm-associated genes in methicillin-resistant Staphylococcus aureus in biofilm and planktonic conditions // Int. J. Mol. Sci. 2018. V. 19. Art. 3487.
- Kranjec C., Morales Angeles D., Torrissen Mårli M., Fernández L., García P., Kjos M., Diep D. B. Staphylococcal biofilms: Challenges and novel therapeutic perspectives // Antibiotics. 2021. V. 10. Art. 131.
- Mironova A. V., Karimova A. V., Bogachev M. I., Kayumov A. R., Trizna E. Y. Alterations in antibiotic susceptibility of Staphylococcus aureus and Klebsiella pneumoniae in dual species biofilms // Int. J. Mol. Sci. 2023. V. 24. Art. 8475.
- Orazi G., O’Toole G.A. “It takes a village”: mechanisms underlying antimicrobial recalcitrance of polymicrobial biofilms // J. Bacteriol. 2019. V. 202. Art. e00530–19.
- Otto M. Staphylococcal biofilms // Microbiol. Spectr. 2018. V. 6. P. 1–26. https://doi.org/10.1128/microbiolspec.GPP3-0023-2018
- Radlinski L. C., Rowe S. E., Brzozowski R., Wilkinson A. D., Huang R., Eswara P., Conlon B. P. Chemical induction of aminoglycoside uptake overcomes antibiotic tolerance and resistance in Staphylococcus aureus // Cell. Chem. Biol. 2019. V. 26. P. 1355‒1364.
- Ryder C., Byrd M., Wozniak D. J. Role of polysaccharides in Pseudomonas aeruginosa biofilm development // Curr. Opin. Microbiol. 2007. V. 10. P. 644‒648.
- Sambrook J., Fritsch E. F., Maniatis T. Molecular cloning: a laboratory manual. Cold Spring Habor Laboratory press, 1989.
- Sharma D., Misba L., Khan A. U. Antibiotics versus biofilm: an emerging battleground in microbial communities // Antimicrob. Resist. Infect. Control. 2019. V. 8. P. 1‒10. https://doi.org/10.1186/s13756-019-0533-3
- Trizna E. Y., Yarullina M. N., Baidamshina D. R., Mironova A. V., Akhatova F. S., Rozhina E., Fakhrullin R. F., Khabibrakhmanova A. M., Kurbangalieva A. R., Bogachev M. I., Kayumo, A. R. Bidirectional alterations in antibiotics susceptibility in Staphylococcus aureus‒Pseudomonas aeruginosa dual-species biofilm // Sci. Rep. 2018. V. 10. Art. 14849.
Supplementary files




