Патофизиология печеночной недостаточности
- Авторы: Брус Т.В.1, Евграфов В.А.1
-
Учреждения:
- Санкт-Петербургский государственный педиатрический медицинский университет
- Выпуск: Том 13, № 3 (2022)
- Страницы: 55-64
- Раздел: Лекция
- URL: https://journals.rcsi.science/pediatr/article/view/109759
- DOI: https://doi.org/10.17816/PED13355-64
- ID: 109759
Цитировать
Аннотация
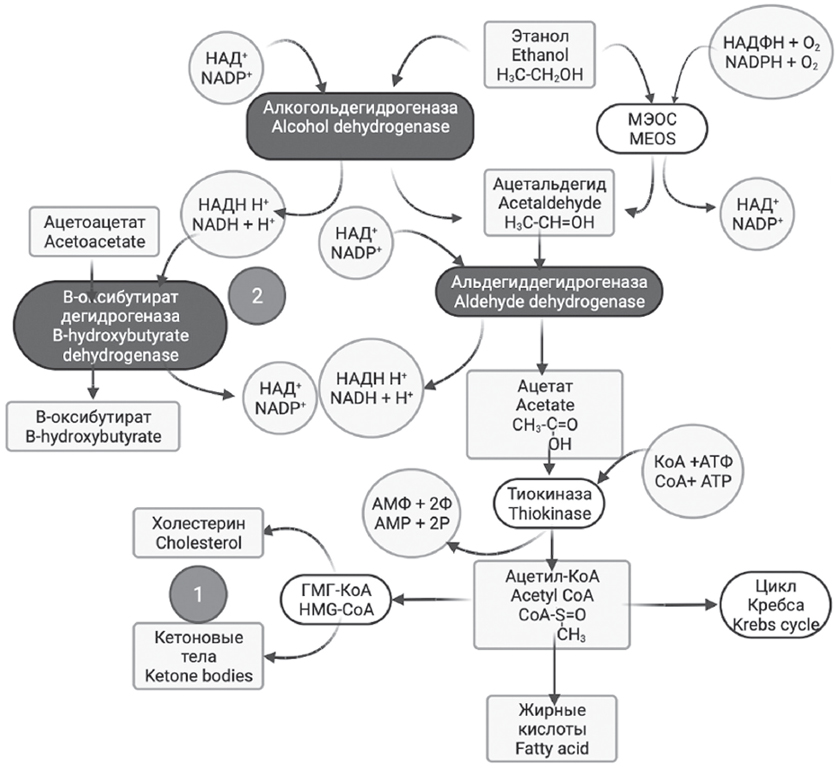
Печень — уникальный и сложно функционирующий орган, являющийся центральным в метаболизме белков, углеводов, жиров и играющий важную роль в пищеварении, кроветворении, гемокоагуляции, процессах детоксикации. Патология печени сложна и многообразна, нередко сопутствует патологии других органов. С заболеваниями печени часто сталкиваются врачи разных специальностей, и для клинициста знание патологии этого органа имеет существенное значение. В настоящее время наблюдается неуклонный рост числа пациентов с заболеваниями печени, в основном это люди трудоспособного возраста. Развитие острой и хронической печеночной патологии в подавляющем большинстве случаев сопровождается возникновением различных осложнений, вплоть до появления печеночной недостаточности.
Лекция содержит современные сведения об этиологии и патогенезе печеночной патологии. Патологические процессы в печени рассмотрены с учетом сложности ее структурно-функциональной организации. Описаны основные симптомы и синдромы патологии печени, дана их патофизиологическая оценка. Приведены современные классификации желтух, гепатитов, печеночной недостаточности.
Ключевые слова
Полный текст
Открыть статью на сайте журналаОб авторах
Татьяна Викторовна Брус
Санкт-Петербургский государственный педиатрический медицинский университет
Автор, ответственный за переписку.
Email: bant.90@mail.ru
канд. мед. наук, доцент кафедры патологической физиологии с курсом иммунопатологии
Россия, Санкт-ПетербургВладимир Аркадьевич Евграфов
Санкт-Петербургский государственный педиатрический медицинский университет
Email: psh_k@mail.ru
канд. мед. наук, доцент кафедры анестезиологии, реаниматологии и неотложной педиатрии им. профессора В.И. Гордеева
Россия, Санкт-ПетербургСписок литературы
- Брус Т.В., Пюрвеев С.С., Кравцова А.А., Балашов Л.Д. Сравнительная характеристика моделей жировой дистрофии печени различного генеза // Children’s Medicine of North-West. 2021. Т. 9, № 1. С. 66–67.
- Брус Т.В., Васильев А.Г., Пюрвеев С.С., и др. Биомоделирование жировой дистрофии печени различного генеза // OpenBio: сборник VIII Международной научно-практической конференции молодых ученых биофизиков, биотехнологов, молекулярных биологов и вирусологов. Наукоград Кольцово, 2021. С. 170–171.
- Брус Т.В., Пюрвеев С.С., Забежинский М.М., Васильева А.В. Особенности моделирования заболеваний печени различной этиологии // Forcipe. 2021. Т. 4, № 3. С. 162–163.
- Брус Т.В., Пюрвеев С.С., Васильева А.В., и др. Морфологические изменения печени при жировой дистрофии различной этиологии // Российские биомедицинские исследования. 2021. Т. 6, № 3. С. 21–26.
- Брус Т.В., Хайцев Н.В., Кравцова А.А. Дисфункция печени в патогенезе ожоговой болезни и ее коррекция сукцинатсодержащими препаратами // Педиатр. 2016. Т. 7, № 4. С. 132–141. doi: 10.17816/PED74132-141
- Васильев А.Г., Хайцев Н.В., Трашков А.П. Практикум по патофизиологии. Учебное пособие для студентов медицинских вузов. Санкт-Петербург: Фолиант, 2014. 344 с.
- Васильев А.Г., Хайцев Н.В., Бабичев А.В., и др. Нарушения микроциркуляции, тромбоз, воспаление. Санкт-Петербург: Издательство Санкт-Петербургского педиатрического университета, 2019. 28 с.
- Савченко Я.В., Сергиевская З.А., Лопатиева С.О. Неалкогольная жировая дегенерация печени у людей различных возрастных групп: современный взгляд на проблему // Университетский терапевтический вестник. 2022. Т. 4, № 1. С. 11–21.
- Строев Ю.И., Чурилов Л.П., Бельгов А.Ю., Чернова Л.А. Ожирение у подростков. Санкт-Петербург: Медкнига «ЭЛБИ», 2003. 216 с.
- Харрисон Т.Р. Внутренние болезни в 10 томах. Т. 7: Болезни органов пищеварения / под ред. Е. Браунвальда, К.Дж. Иссельбахера, Р.Г. Петерсдорфа, и др. Москва: Медицина, 1996. 720 с.
- Хендерсон Д.М. Патофизиология органов пищеварения. Санкт-Петербург: Невский диалект, 1997. 224 с.
- Åberg F., Puukka P., Salomaa V., et al. Risks of light and moderate alcohol use in fatty liver disease: follow-up of population cohorts // Hepatology. 2020. Vol. 71, No. 3. P. 835–848. doi: 10.1002/hep.30864
- Chang Y., Cho Y.K., Kim Y., et al. Nonheavy drinking and worsening of noninvasive fibrosis markers in nonalcoholic fatty liver disease: a cohort study // Hepatology. 2019. Vol. 69, No. 1. P. 64–75. doi: 10.1002/hep.30170
- Mitra S., De A., Chowdhury A. Epidemiology of non-alcoholic fatty liver diseases // Transl Gastroenterol Hepatol. 2020. Vol. 5. P. 161–166. doi: 10.21037/tgh.2019.09.08
Дополнительные файлы





