Development of an Arduino-based automatic waste sorting system
- Authors: Khasanova L.N.1, Skuratova P.N.1, Musina S.A.1
-
Affiliations:
- Ufa University of Science and Technology
- Issue: Vol 336, No 2 (2025)
- Pages: 66-78
- Section: Articles
- URL: https://journals.rcsi.science/2500-1019/article/view/284937
- DOI: https://doi.org/10.18799/24131830/2025/2/4632
- ID: 284937
Cite item
Full Text
Abstract
Relevance. Environmental pollution by waste is still one of the most pressing problems of the modern world. An important part of its solution is the proper waste sorting, which reduces its volume, as well as simplifies its processing and disposal. Automatic waste sorting reduces the use of manual labor, as well as the possibility of infecting workers. Designing an automatic classification trash can solve the problem of waste sorting already at the stage of its generation, speeding up neutralization.
Aim. Automatically recognizing the waste material and then assigning the trash to the appropriate bins will be an important step towards a more sustainable and environmentally friendly waste management system.
Methods. Development of an Arduino-based automatic waste sorting system. Using sensors, the Arduino processes the received data and sends a command to the executive device to move the waste to the appropriate container.
Results and conclusions. Two prototypes of the waste sorting system were created. The first prototype was equipped with fewer sensors, which reduced its ability to accurately distinguish between waste types. After significant improvements, the work on the second prototype was deployed. This prototype is characterized by robust electronic processing and can function productively in all weather conditions due to its carefully designed housing. Relatively high accuracy in testing shows that the proposed model can sort waste efficiently, reducing manual labor and speeding up the recycling process. It has vital scientific significance and application value.
Full Text
ВВЕДЕНИЕ
Каждый житель Земли должен понимать, что он, являясь потребителем и производителем, несет ответственность за модель своего поведения по отношению к образующимся отходам в процессе его жизнедеятельности. В статье 1 Федерального закона от 24.06.1998 г. № 89-ФЗ «Об отходах производства и потребления» отходы производства и потребления определяются следующим образом: вещества или предметы, которые образованы в процессе производства, выполнения работ, оказания услуг или в процессе потребления, которые удаляются, предназначены для удаления или подлежат удалению в соответствии с настоящим Федеральным законом». Таким образом, отходы являются элементом процесса жизнедеятельности, который невозможно рассматривать отдельно от других процессов.
По данным Росстата [1], в 2021 г. российская экономика произвела 8,5 млрд т отходов, преимущественно промышленных, которые отличаются от бытового мусора. Обычно мусором называют твердые бытовые отходы (ТБО) и твердые коммунальные отходы (ТКО), которые составляют около 50 млн т в год в России [2]. Объемы бытового мусора постоянно увеличиваются, примерно удвоившись за последние два десятилетия благодаря широкому использованию упаковочных материалов, таких как полиэтилен, пластик и бумага.
Среднестатистический житель России создает примерно 2 кубометра мусора в год, что составляет около 400 кг, или 1,1 кг в сутки. Более одной четверти от общего объема мусора приходится на пищевые отходы, бумага и картон составляют почти 20 %, а стекло – 17 % [3]. В разных странах эти соотношения значительно различаются: в Китае и Бразилии большая часть мусора состоит из пищевых отходов, в США – из бумаги, а в Великобритании – из пластика.
Во всем мире количество отходов, образующихся на человека в день, составляет в среднем 0,74 килограмма, но колеблется в широких пределах – от 0,11 до 4,54 килограмма [3]. Ежегодно образуется не менее 21 % коммунальных отходов (т. е. отходов из жилых, коммерческих и институциональных источников), которые не утилизируются экологически безопасным способом. Если нынешние темпы производства товаров и образования отходов сохранятся, то к 2050 г. общий объем ежегодных нерационально обращенных отходов во всем мире увеличится более чем в два раза.
Из анализа приведенных выше данных становится очевидным, что производство мусора коррелирует с уровнем национального дохода. Иначе говоря, в богатых странах в пересчете на душу населения его вырабатывается больше. В последние десятилетия международное сообщество сосредоточило свое внимание на вопросах устойчивого развития и преодоления экологических проблем, связанных с контролем над отходами. Таким образом, управление твердыми отходами является глобальной проблемой, которая затрагивает каждого человека и правительства разных стран в целом.
В актуальности данной проблемы можно убедиться самостоятельно, взглянув на огромное количество специальных баков для раздельного сбора отходов в городской инфраструктуре. Тем не менее данный метод решения имеет свои несовершенства. У ручного способа сортировки отходов существует такой недостаток, как человеческий фактор, который часто игнорируется в первичном разделении отходов в городской среде [4]. Большинство людей не задумываются над тем, в какой контейнер выбросить мусор, из-за чего отходы часто оказываются выброшенными «куда попало». Кроме того, гражданам, которые хотят правильно сортировать мусор, приходится тратить время на то, чтобы разобраться в данной системе. Для повышения эффективности сортировки и решения возникшей проблемы предлагается автоматизация всего цикла сортировки и переработки мусора.
ЛИТЕРАТУРНЫЙ АНАЛИЗ
Для получения данных об автоматической сортировке мусора был осуществлен систематический поиск рецензируемой литературы в базе данных Web of Science (WoS), которая является ведущей в мире базой данных цитирования и включает в себя множество авторитетных международных академических журналов по различной тематике. Темой поиска была (automatic) AND ("sorting" OR "classification") AND ("garbage" OR "waste"). Язык поиска был ограничен английским, и в него были включены рецензируемые научные статьи и обзорные журналы, опубликованные до января 2024 г. В результате было получено в общей сложности 307 публикаций.
Были использованы два метода анализа библиографической информации отобранных публикаций: библиометрический анализ и визуализация различных категорий. В рамках библиометрического анализа применялись оценка эффективности и научное картирование. Имеется много показателей для оценки продуктивности исследовательских элементов. В настоящей работе графическое представление результатов анализа ежегодной научной продукции, среднего количества цитирований в год, сотрудничества между странами и прочего были получены с помощью пакета biblioshiny в среде разработки RStudio. Сетевой анализ совпадения ключевых слов был выполнен при использовании программного инструмента VOSviewer.
Ежегодные тенденции в публикациях
В результате поиска было найдено 307 статей об автоматической сортировке мусора. В период с 1990 по 1996 гг. данная тема не была актуальной в связи с ограниченностью ресурсов того времени и сложностью реализации подобного процесса с технической точки зрения. В 1997 г. было опубликовано 5 статей, одна из которых была посвящена оценке вихретоковой технологии в качестве метода для отделения цветных металлов от смешанных потоков отходов и от предварительно отделенного упаковочного материла. С 1998 по 2011 гг. в свет было выпущено 33 публикации. В 2012 г. было зафиксировано резкое увеличение числа публикаций по данной теме: было создано 14 трудов, что заметно отличается от статистики за предыдущие годы (рис. 1, A). К сожалению, статьи не сохранили прежних темпов роста и последующие два года демонстрировали снижение. Однако начиная с 2015 г. и по сегодняшний день прослеживается стабильная тенденция повышения заинтересованности к автоматизации процесса сортировки мусора: в 2015 г. было опубликовано 7 статей, в 2022 – 59.
Рис. 1. Ежегодная научная продукция (А); среднее количество цитирований в год (Б)
Fig. 1. Annual scientific output (A); average number of citations per year (Б)
Среднее количество цитирований в год показывает флуктуацию по годам с максимальным значением в 2022 г., в то время как первый пик пришелся на 2003 г. (рис. 1, Б). Тенденция также свидетельствует об увеличении интереса к автоматической сортировке мусора как к способу решения проблемы утилизации мусора.
Географические тенденции в исследованиях
В географическом контексте ученые из Китая, Германии, Индии, Италии и Испании занимают лидирующую роль и продолжают осуществлять исследования по разработке автоматизированного процесса сортировки мусора и последующей его утилизации (рис. 2, А). За последние три десятилетия больше всего работ было опубликовано в Китае (256 статей), затем в Германии (45 статей) и Индии (37 статей), в то время как в других странах эта тема изучалась реже. По данному показателю Россия находится на 14-м месте, поскольку было создано всего 12 трудов.
Совместные исследования между странами были весьма ограниченными (рис. 2, Б). Анализ сетевых связей продемонстрировал, что Китай, Испания, США, Великобритания и Германия показали высокий уровень кооперации в работе. Данные страны являются лидерами в области научных исследований и инноваций, что обеспечивает плодотворное сотрудничество в разработке современных и наиболее эффективных способов решения экологических проблем, а также в совершенствовании уже существующих решений.
Рис. 2. Наиболее продуктивные страны по количеству публикаций, выпущенных самостоятельно (SCP) или в сотрудничестве (MCP) (А); сеть сотрудничества между странами (линии показывают сотрудничество, толщина указывает на количество статей) (Б)
Fig. 2. The most productive countries in terms of the number of publications produced independently (SCP) or in collaboration (MCP) (A); network of cooperation between countries (lines show cooperation, thickness indicates the number of articles) (Б)
Совпадение ключевых слов и тематическая карта в исследованиях
Сетевой анализ и составление тематической карты на основе ключевых слов (ключевые слова авторов и ключевые слова plus) играют важную роль в понимании изменений и возникающих тем в исследованиях. Для определения тематической структуры поля был проведен анализ совпадений ключевых слов авторов (рис. 3, A). Всего было выявлено четыре кластера, связанных с автоматической сортировкой мусора. Красный кластер является основным и содержит семь ключевых слов, обозначающих основную цель исследования, таких как «переработка», «сортировка» и «автоматическая сортировка».
Рис. 3. Совпадение ключевых слов авторов (А); совпадение ключевых слов plus (Б)
Fig. 3. Matching of the authors keywords (A); matching of the plus keywords (Б)
Зеленый сектор состоит из шести терминов, связанных с глубоким машинным обучением, синий – из пяти терминов, посвященных сверточной нейронной сети, желтый – из пяти терминов о компьютерном зрении. Наибольшая частота встречаемости приходится на термин «глубокое обучение», так как автоматическая сортировка мусора тесно связана с концепцией глубокого обучения. Это подвид машинного обучения, основанный на искусственных нейронных сетях, которые состоят из множества слоев, что позволяет им обрабатывать и анализировать сложные данные. Таким образом, глубокое обучение позволяет создавать более точные модели, позволяя системам адаптироваться к различным типам мусора и условиям работы.
Сетевой анализ с использованием ключевых слов plus выявил четыре кластера (рис. 3, Б). Основной красный (28 терминов) и зеленый (25 терминов) кластеры отражают направленность исследований на модели автоматической классификации мусора. Синий (23 термина) и желтый (6 терминов) кластеры связаны с управлением отходами в целом: «отходы», «пластик», «алюминий». Среди других часто встречающихся терминов были «классификация», «идентификация» и «спектроскопия».
Для выявления тематической структуры ключевых слов был построен двумерный график (рис. 4). Исследовательские темы, находящиеся в правом верхнем углу и характеризующиеся высокими внутренними и внешними ассоциациями, считаются основными в литературе. Таким образом, можно выделить три ключевых направления в исследованиях по данной теме.
Рис. 4. Концептуальная тематическая карта
Fig. 4. Conceptual thematic map
Первое направление сопровождается ключевыми словами «система», «управление», «распознавание». Второе направление – «отходы», «пластик», «разделение». Третье направление – «классификация», «идентификация» и «спектроскопия». Напротив, темы исследований в левом нижнем квадранте, с низкими значениями плотности и центральности, являются слабо разработанными или формирующимися темами, требующими дальнейшего развития. В этот кластер вошла тема «воздействие на окружающую среду».
ВЫВОД
Исходя из литературного анализа публикаций в базе данных Web of Science, становится очевидно, что тема автоматической сортировки и утилизации мусора является крайне актуальной. С каждым годом все больше исследований посвящается этой теме, и это неудивительно, ведь проблема мусора – одна из самых острых проблем современного мира, которая требует немедленного решения.
В настоящее время существует множество исследований, направленных на разработку новых методов автоматической сортировки мусора, начиная от использования роботов до применения инновационных технологий. Некоторые из них уже успешно применяются на практике, но еще много предстоит сделать.
Обзор существующих методов
Существуют автоматические системы для разделения твердых бытовых отходов, в которых обычно применяются два метода сортировки [5]: (1) прямая сортировка, которая использует свойства материалов для разделения, такие как магнитная восприимчивость, электропроводность или плотность материала, и (2) косвенная сортировка, которая использует датчики для обнаружения и классификации объектов по категориям вторичной переработки.
Процесс разделения может быть выполнен в двух местах:
- В месте образования отходов, где пользователь непосредственно утилизирует свои отходы. Процесс зондирования обычно проводится в камере, и собранная информация обрабатывается для отправки сигналов двигателям или исполнительным механизмам, направляющим отходы в соответствующий контейнер [6].
- В централизованном месте, где выполняются последовательные процессы считывания по мере транспортировки отходов по конвейерной ленте. Для сбора информации об отходах используются различные технологии, такие как индуктивные датчики, датчики цветовой идентификации или датчики на основе изображений. Эти данные обрабатываются для идентификации отходов и помещения их в соответствующий контейнер [7].
Многие исследователи применяли методы глубокого обучения в области управления отходами. В частности, P. Nowakowski и др. [8] использовали сверточные нейронные сети CNN и R-CNN с целью обнаружения и классификации электронного мусора, чтобы помочь компаниям, специализирующимся на сборе отходов. Группа ученых под руководством Q. Zhang [9] использовала трансферное обучение на основе DenseNet для классификации и набора данных TrashNet на макулатуру, пластик, ткань, металл и стекло с точностью, достигающей 83 %. Ning Kai и др. [10] использовали YOLO v2 как базовый сетевой модуль и интегрировали с ним модули глубокой плотности, разработав интеллектуального робота-подметальщика, способного разделять мусор на 25 подкатегорий, включая туалетную бумагу, банку, молоко и т. д., на основе формы и объема. Chen Yuchao и др. [11] предложили использовать OpenCV для реализации алгоритма разности фона: вырезать объект, который необходимо обнаружить, из изображения, а затем использовать MobileNet для разделения изображения на шприцы, кровоостанавливающие щипцы, пакеты для инфузий и перчатки.
Классификация бутылок, однако, представляет собой сложную задачу, поскольку бутылки могут иметь различные размеры, цвета, форму и степень деформации. Отраженный от поверхности бутылок свет может создавать сложности при выделении характерных признаков. Исследователи используют для классификации бутылок как методы машинного обучения, так и глубокого обучения. Y. Tachwali и др. [12] использовали химический состав и цвет для классификации пластиковых бутылок.
В работе [13] использовали Arduino UNO R3 в качестве основной платы управления и модуль распознавания цвета для реализации функции классификации. Такой метод (основанный на анализе цвета) обладает ограниченными возможностями распознавания, позволяя сортировать лишь относительно простые объекты. Автоматическая сортировка сложного мусора в этом случае затруднена. Однако можно комбинировать различные методы для повышения эффективности их работы.
В этой работе предлагается надежное решение собственного производства, простое в воспроизведении, с открытым исходным кодом. Благодаря собственной разработке система будет поддерживаться с минимальными затратами по сравнению с иностранными аналогами, обслуживание которых может быть дорогостоящим.
Предлагаемое решение
Основной идеей решения является распознавание материала отходов и реализация распределения мусора по соответствующим контейнерам на основе Arduino [14]. Преимущества использования датчиков Arduino для автоматической сортировки перед роботами заключается в следующем:
гибкость и масштабируемость: Arduino способствует созданию кастомных датчиков и обеспечивает их адаптирование под конкретные потребности сортировки мусора, что позволяет легко добавлять новые типы мусора для сортировки или изменять параметры существующих датчиков [15];
простота использования: Arduino имеет простой и интуитивно понятный интерфейс, тем самым предоставляя для широкого круга пользователей возможность легко программировать и настраивать датчики для определения и сортировки различных типов мусора [16];
низкая стоимость: Arduino является относительно недорогим и доступным решением для создания систем автоматической сортировки мусора, что существенно снижает затраты на разработку и внедрение таких систем;
возможность интеграции: Arduino может быть легко интегрирован с другими компонентами системы сортировки мусора, такими как конвейеры, роботы-манипуляторы и контрольные системы, позволяя создавать полноценные автоматические системы сортировки мусора, которые могут работать вместе с другими компонентами производственного процесса [17].
Таким образом, вышеперечисленные преимущества делают Arduino привлекательным выбором для разработки и внедрения автоматизированных систем сортировки мусора.
Работа системы
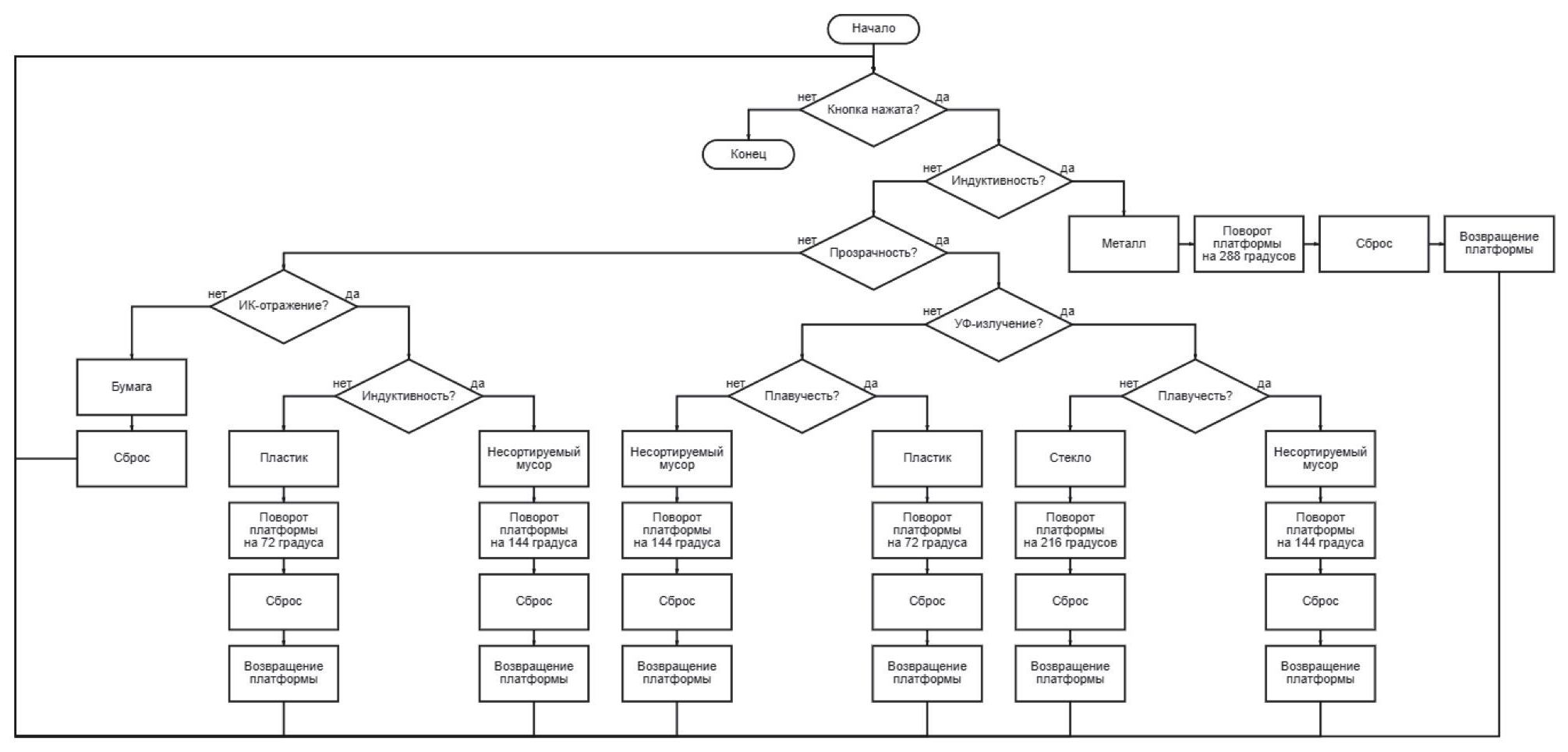
Процесс автоматической сортировки начинается с момента, когда мусор попадает в специальный бак и вызывает срабатывание кнопки. После этого запускается этап распознавания при помощи датчиков Arduino. Датчики собирают информацию о типе мусора и передают ее на микроконтроллер Arduino [18].
После идентификации мусора платформа, на которой установлены контейнеры для разных видов мусора, поворачивается на определенное количество градусов, в зависимости от типа мусора, и подставляет соответствующий контейнер для сброса мусора. Затем платформа возвращается в исходное положение, ожидая следующего цикла сортировки.
Алгоритм работы системы представлен на рис. 5.
Рис. 5. Блок-схема работы автоматической системы
Fig. 5. Block diagram of the automatic system operation
Аппаратная реализация
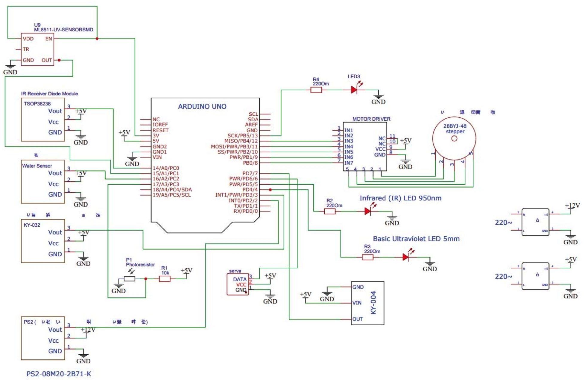
Для создания системы автоматической сортировки мусора на основе Arduino было выбрано оборудование, представленное в таблице. Система датчиков была разработана на основе анализа свойств различных материалов, таких как бумага, стекло, пластик и металл [19].
Принципиальная схема подключения датчиков представлена на рис. 6.
Рис. 6. Принципиальная схема подключения датчиков
Fig. 6. Schematic diagram of sensor connection
Таблица. Необходимое оборудование и его характеристики
Table. Required equipment and its characteristics
Оборудование Equipment | Изображение/Image | Принцип работы Operation principle | Назначение в системе Appointment in the system |
Arduino UNO | Плата микроконтроллера, которая предназначена для разработки и прототипирования различных электронных устройств Microcontroller board, which is designed for the development and prototyping of various electronic devices | Подключение датчиков Connecting sensors | |
Индуктивный Inductive | Принцип действия основан на изменении параметров магнитного поля катушки индуктивности, в зону которой попадает металлический объект Operation principle is based on changing the parameters of the magnetic field of the inductor, into the zone of which a metal object falls | Обнаружение металла среди мусора Metal detection among waste | |
Mini Photocell | Фоторезистор, изменяющий свое сопротивление в зависимости от интенсивности попадающего на него света Photoresistor that changes its resistance depending on the intensity of the light hitting it | Оценка прозрачности мусора Waste transparency assessment | |
Датчик препятствия Obstacle sensor | Устройство имеет передатчик (IR LED), излучающий инфракрасный луч частотой 38 кГц, который принимается приемником (IR receiver) на плате Device has a transmitter (IR LED) emitting an infrared beam with a frequency of 38 kHz, which is received by a receiver (IR receiver) on the board | Отличие пластика от бумаги Difference between plastic and paper | |
IR Receiver | Инфракрасный приемник содержит специальную микросхему, которая демодулирует приходящий сигнал и декодирует принимаемые данные с помощью встроенного PIN диода, предварительного усилителя и полосового фильтра/Infrared receiver contains a special chip that demodulates the incoming signal and decodes the received data using a built-in PIN diode, a preamp and a bandpass filter | ||
UV Sensor | УФ-датчик оснащен внутренним усилителем, который преобразует фототок в напряжение в зависимости от интенсивности УФ-излучения UV sensor is equipped with an internal amplifier that converts the photocurrent into voltage depending on the intensity of UV radiation | Отличие пластика от стекла Difference between plastic and glass | |
Water Level | На печатной плате датчика расположены длинные проводящие пластины и при достижении водой определенного уровня проводимость между двумя пластинами изменяется/There are long conductive plates on the sensor circuit board and when water reaches a certain level, the conductivity between the two plates changes | Оценка плавучести мусора Waste buoyancy assessment | |
Модуль тактовой кнопки KY-004 Clock button | Модуль имеет нормально разомкнутые контакты, то есть контакты замыкаются при нажатии на кнопку, а на выходе датчика появляется напряжение низкого уровня Module has normally open contacts, that is, the contacts close when the button is pressed and a low level voltage appears at the sensor output | Запуск сортировки Start sorting | |
9G Micro Servo | Сервомотор имеет встроенный потенциометр, подключенный к выходному валу. Поворачивая вал, серво изменяет напряжение на потенциометре. Плата анализирует напряжение входного сигнала и сравнивает его с напряжением потенциометра Servo motor has a built-in potentiometer connected to the output shaft. By turning the shaft, the servo changes the voltage on the potentiometer. The board analyzes the voltage of the input signal and compares it with the voltage of the potentiometer | Сброс мусора в соответствующий контейнер Dumping waste into the appropriate container | |
Small Reduction | Однополярный двигатель имеет встроенную монтажную пластину с двумя монтажными отверстиями. На оборот приходится всего 32 шага (11,25 градуса), а внутри находится 1/16 набор редукторов Unipolar motor has an integrated mounting plate with two mounting holes. There are only 32 steps per revolution (11.25 degrees), and inside there is a 1/16 set of gearboxes | Поворот контейнеров Rotating containers |
Таким образом, автоматическая система сортировки мусора представляет собой устройство, состоящее из нескольких основных компонентов:
- Бак с контейнерами. Бак является основным компонентом системы. Он состоит из нескольких контейнеров, каждый из которых предназначен для определенного вида мусора. В один контейнер сбрасывается пластик, во второй – бумага, в третий – стекло и так далее.
- Кнопка запуска сортировки. Кнопка позволяет запустить процесс сортировки мусора. Когда упавший в бак мусор зажимает кнопку, система начинает сортировать мусор по соответствующим отделениям.
- Датчики. Система оснащена датчиками, которые определяют тип мусора и отправляют информацию на контроллер.
- Контроллер. Контроллер получает информацию от датчиков и управляет работой системы. Он также обрабатывает данные о том, сколько мусора находится в каждом отделении и когда нужно заменить контейнер.
- Двигатель. Двигатель используется для поворота контейнеров, чтобы переместить в него соответствующий мусор, по сигналу контроллера.
Примерная 3D-модель автоматической системы сортировки мусора представлена на рис. 7.
Рис. 7. 3D-модель автоматической системы сортировки мусора
Fig. 7. 3D model of automatic waste sorting system
В качестве практического аспекта была создана упрощенная система автоматической сортировки мусора на основе имеющегося оборудования (рис. 8). Механизм системы работал исправно: распознав с помощью датчиков тип мусора, Arduino активировала мотор, который перемещал мусор в соответствующий контейнер.
Рис. 8. Процесс сборки автоматической системы сортировки мусора
Fig. 8. Assembly process of the automatic waste sorting system
РЕЗУЛЬТАТЫ И ОБСУЖДЕНИЕ
При подготовке этой статьи было создано два прототипа системы сортировки мусора. Первый прототип был оснащен меньшим количеством датчиков, что снижало его способность точно различать типы мусора. Кроме того, этот прототип был оборудован датчиком дыма, который требовал нагревания мусора, что является небезопасным и экологически отрицательным процессом [20].
Однако после внесения значительных улучшений была развернута работа над вторым прототипом – именно он является предметом обсуждения в данной статье. Этот прототип более точно сортирует мусор, отличается надежностью электронной обработки и может эффективно функционировать в любых погодных условиях благодаря тщательно продуманному корпусу.
Результаты обнаружения мусора
В режиме реального времени была проведена проверка механизма автоматической сортировки мусора. Это проверка состояла из 200 повторений строгого тестирования с различным типом мусора.
Первоначально система сортировки мусора была полностью функционально протестирована 100 раз. В процессе тестирования были выявлены ошибки модели в сортировке отходов: в 29 случаях модель неправильно сортировала мусор. Ошибки включали в себя: неспособность обнаружить бумажные отходы (3 раза), ошибочное определение стеклянных отходов как пластиковых (17 раз) и неверная идентификация стекла как несортируемого мусора (9 раз). Это было связано с недостаточной разработкой системы датчиков и пропуском возможных сценариев развития событий. Для исправления этой существенной проблемы тот же набор данных был протестирован повторно, на этот раз с использованием более широкой системы датчиков, которая позволила просчитать больше вариантов и улучшить точность сортировки мусора. Это изменение снизило количество неправильных сортировок с 29 до 13. Из этих 13 ошибок: в 2 случаях были ошибочно классифицированы бумажные отходы, в 7 случаях стеклянные отходы были определены как пластиковые, в 4 случаях стекло было определено как несортируемые отходы. Этот процесс тестирования продемонстрировал необходимость дальнейшего усовершенствования системы сортировки мусора.
Дальнейшее усовершенствование системы
В будущем планируется улучшение и оптимизация системы:
- Установка информационного дисплея позволит предоставить пользователям дополнительную информацию о процессе сортировки и правильном размещении отходов.
- Использование SMS для передачи данных позволит в режиме реального времени отслеживать заполненность контейнеров и состояние системы. Благодаря возможности получать уведомления о заполненных контейнерах и оперативно отправлять команды на их опустошение можно предотвратить переполнение контейнеров и повысить эффективность работы системы.
- Расширение ассортимента датчиков для распознавания поможет повысить точность и надежность системы сортировки мусора. Добавление датчиков для определения новых видов отходов или улучшение уже существующих для более точной идентификации типа мусора позволит избежать ошибок в сортировке и повысить эффективность утилизации.
ЗАКЛЮЧЕНИЕ
Данное исследование обращает внимание на остроту вопроса загрязнения окружающей среды отходами и подчеркивает необходимость их сортировки для успешной переработки и утилизации. Автоматизированная система идентификации типа мусора на базе Arduino демонстрирует сравнительно высокую степень точности и способна внести свой склад в решение этой проблемы. Углубленное изучение и совершенствование подобных технологий в состоянии значительно упростить процедуру сортировки мусора и обеспечить более эффективное его использование с точки зрения сбережения ресурсов и охраны окружающей среды.
В работе на основании литературных источников были проанализированы различные методы распознавания мусора, суть которых сводится к двум подходам. Первый, который можно назвать традиционным, основан на анализе физических свойств объекта (цвет, прозрачность, твердость, магнитная и диэлектрическая проницаемость и т. п.). Второй, более современный, основан на анализе изображения (внешний вид) мусора в различных диапазонах (видимый, инфракрасной, ультрафиолетовый) и использовании машинного зрения с обучением на основе нейросетей или подобных технологий. Первый метод более дешёвый, второй более эффективный, но требует более дорогих аппаратных и программных решений. Преимуществом второго метода является его универсальность, однако учитывая однообразность бытового мусора по его предметному составу, повышенные аппаратные требования, а также сложности с эксплуатацией (такая электроника любит чистоту и комфортную температуру), этот метод уже не кажется столь оптимальным.
Проведенный анализ показывает, что и традиционный метод можно использовать достаточно эффективно. Экспериментальные исследования авторов, приведенные в статье, подтверждают, что используемый ими простой алгоритм пошагового анализа физических свойств мусора дает достаточную для практического использования точность сортировки. Вопрос в эффективном сочетании анализируемых физических свойств объекта и порядка их проверки. А аппаратная платформа Arduino и простые датчики физических величин не требуют особых условий в эксплуатации и имеют минимальную стоимость.
About the authors
Liia N. Khasanova
Ufa University of Science and Technology
Author for correspondence.
Email: liyahasanovaa@mail.ru
ORCID iD: 0009-0006-3276-8630
Bachelor
Russian Federation, 32, Zaki Validi street, Ufa, 450076Polina N. Skuratova
Ufa University of Science and Technology
Email: polina-skuratova@list.ru
ORCID iD: 0009-0003-2318-130X
Bachelor
Russian Federation, 32, Zaki Validi street, Ufa, 450076Svetlana A. Musina
Ufa University of Science and Technology
Email: musina.sa@ugatu.su
ORCID iD: 0009-0000-1117-1049
Senior Lecturer
Russian Federation, 32, Zaki Validi street, Ufa, 450076References
- Production and consumption waste: Federal State Statistics Service. (In Russ.) Available at: https://rosstat.gov.ru/folder/11194# (accessed 1 March 2024).
- Musina S.A., Naushirvanova E.R., Yakovleva A.A. Improving the environmental safety of the meat canning plant by recycling animal waste. Problems of safety (Safety-21): materials of the III International Scientific and Practical Conference. Ufa, Ufa State Aviation Technical University Publ., 2021. Vol. 2, pp. 119–123. (In Russ.)
- Kaza S., Yao L., Bhada-Tata P., Van Woerden F. What a Waste 2.0: A Global Snapshot of Solid Waste Management to 2050. Urban Development, World Bank Publications. Washington, DC, USA, 2018. DOI: https://doi.org/10.1596/978-1-4648-1329-0
- Kostin S.V., Shamraev A.A., Yakimajnen D.S. Automatic classification and sorting of household waste. Modern high-tech technologies, 2022, no. 5-2, pp. 204–208. (In Russ.)
- Salnikova M.E., Zelinskaya E.V. Methods of sorting municipal solid waste. Innovative scientific research, 2022, no. 4-2 (18), pp. 5–15. (In Russ.)
- Zhang S., Chen Y., Yang Z., Gong H. Computer vision based two-stage waste recognition-retrieval algorithm for waste classification. Resources, Conservation and Recycling, 2021, vol. 169. DOI: https://doi.org/10.1016/j.resconrec.2021.105543.
- Gazhur A.A., Belozerov I.A. Smart container for automatic garbage sorting. Modern innovative technologies in economics, science, and education. Proc. of the V International Scientific and Practical Conference. Moscow, Plekhanov Russian University of Economics Publ., 2022. pp. 198–209. (In Russ.)
- Nowakowski P., Pamula T. Application of deep learning object classifier to improve e-waste collection planning. Waste Management, 2020, vol. 109, pp. 1–9.
- Zhang Q., Yang Q., Zhang X., Bao Q., Su J., Liu X. Waste image classification based on transfer learning and convolutional neural network. Waste Management, 2021, vol. 135, pp. 150–157.
- Kai N., Dongbo Z., Feng Y. Rubbish detection and classification of intelligent sweeping robot based on visual perception. Journal of Image and Graphics, 2019, vol. 24 (8), pp. 1358–1368.
- Yuchao C., Xiaoxiao B. Medical garbage classification system based on machine vision and deep learning. Computer Programming Skills and Maintenance, 2019, vol. 5, pp. 108–110.
- Tachwali Y., Al-Assaf Y., Al-Ali A. Automatic multistage classification system for plastic bottles recycling. Resources, Conservation and Recycling, 2007, vol. 52, pp. 266–285.
- Xiang Z., Peng X., Huanping G. Intelligent sorting trash can based on Arduino. Electronic World, 2020, vol. 4, pp. 160–161.
- Makarov A.A., Solodkov B.E. Software development for the Arduino programmable platform based on the ATMEGA 328P microcontroller. Design and technology, 2014, no. 44 (86), pp. 88–91. (In Russ.)
- Men'shikov S.V., Vashchuk E.S. Implementation of programming on the Arduino platform: ways and possibilities of using the Arduino UNO board. Modern issues of natural science and economics: proceedings of the IV International Scientific and Practical Conference. Prokopyevsk, Branch of the Gorbachev Kuzbass State Technical University Publ., 2022. pp. 256–262. (In Russ.)
- Unajbaev B.Zh., Pak V.G., Zozulya E.S. A brief overview and prospects of using the Arduino microprocessor platform in the educational process. Mechanics and technology, 2019, no. 4 (66), pp. 193–198. (In Russ.)
- Bykova A.V. Transmission of dynamic indicators from digital sensors via the Arduino NANO controller to the Arduino UNO controller. Innovative scientific research, 2021, no. 6-3 (8), pp. 264–269. (In Russ.)
- Astafev V.Yu. Capabilities of the Arduino board for obtaining information from the environment. Modern problems of geometric modeling and information technologies. Materials of the I Interregional scientific and practical Conference of teachers and students. Melitopol, Melitopol State University Publ., 2023. pp. 121–129. (In Russ.)
- Lukashik E.Ya. Using the Arduino platform to study the principle of operation of parametric sensors. Collection of materials of the Republican scientific and practical conference with international participation dedicated to the 85th anniversary of the birth of Professor Mikhail Vladimirovich Borisyuk. Grodno, Grodno State Medical University Publ., 2022. pp. 160-161. (In Russ.)
- Bagutdinov R.A. Designing a modular multi-sensor system for environmental monitoring tasks based on Arduino. Scientific Bulletin of Belgorod State University. Series: Economics. Computer science, 2019, vol. 46, no. 1, pp. 173–180. (In Russ.)
Supplementary files





















