About elasto-optic constants of linear isotropic dielectrics
- Authors: Nikitin P.A.1, Pozhar V.E.1
-
Affiliations:
- Scientific and Technological Centre of Unique Instrumentation of the Russian Academy of Sciences
- Issue: Vol 13, No 3 (2024)
- Pages: 43-48
- Section: МАТЕМАТИЧЕСКОЕ МОДЕЛИРОВАНИЕ ФИЗИЧЕСКИХ ПРОЦЕССОВ
- URL: https://journals.rcsi.science/2225-4293/article/view/294307
- DOI: https://doi.org/10.25210/jfop‑2403-ZRSDEL
- EDN: https://elibrary.ru/ZRSDEL
- ID: 294307
Cite item
Full Text
Abstract
The paper deals with the theory of photoelasticity on the example of linear isotropic dielectrics. On the basis of basic relations, an expression for the elastic-optical constant through dielectric susceptibility is derived. For three phase states of dielectrics, formulas for the calculation of the elastic-optical constant only on the basis of the value of the dielectric constant are derived. The maximum value of the elastic-optical constant in these media is estimated.
Keywords
Full Text
Введение
В современных устройствах оптической обработки информации большое распространение получило использование акустооптического эффекта. Этот эффект основан на явлении фотоупругости: ультразвуковая волна формирует в среде периодическую фазовую структуру, на которой происходит дифракция излучения. Свойства указанной структуры можно изменять, а быстродействие определяется временем, за которое звук проходит сечение светового пучка. Благодаря этому устройства, основанные на акустооптическом эффекте, лёгкие, компактные, энергоэффективные и имеют лишь электронную перестройку без механических движущихся частей, что обеспечивает их высокую надёжность.
Теория фотоупругости развита достаточно давно. Достаточно вспомнить, что само явление фотоупругости было открыто около 200 лет назад Т.И. Зеебеком и Д. Брюстером [1]. Это явление состоит в изменении показателя преломления среды при её деформации и обусловлено несколькими факторами: 1) деформация электронных оболочек молекул; 2) изменение ориентации молекул и др. Акустооптический же эффект был предсказан Бриллюэном и открыт независимо Люка и Бикаром, а также Дебаем и Сирсом, лишь относительно недавно, примерно 100 лет назад [2]. Данный эффект может быть реализован в газах, жидкостях и кристаллах. Отметим, что используемые модели отличались друг от друга по сложности, а научные коллективы работали, как правило, только с одной из указанных фаз среды. Поэтому разработанные теории отличаются как математически аппаратом, так и используемой терминологией. Так для жидкостей и газов обычно использовался «упругооптический коэффициент», равный произведению плотности среды и частной производной показателя преломления по плотности [3]. Для кристаллических же сред использовалась «упругооптическая постоянная» [4] (или иногда «фотоупругая постоянная» [5], что с лингвистической точки зрения не совсем корректно), являющаяся коэффициентом пропорциональности между безразмерной деформацией и вызванном ей изменением диэлектрической непроницаемости. Для унификации нужно выбрать одну рабочую терминологию. Устройств на основе кристаллических сред на порядок больше, чем устройств на основе жидкостей, и, кроме этого, использование кристаллических сред существенно улучшает характеристики таких устройств, а также позволяет реализовать режимы работы, недоступные при использовании жидкостей. На основании этого целесообразно использовать «упругооптическую постоянную».
Существует множество моделей, связывающих диэлектрическую проницаемость с плотностью среды и позволяющих вычислить упругооптическую постоянную. В [6] представлен первый обзор применения таких моделей к акустооптическому эффекту и сравнение с экспериментальными данными для около 100 жидкостей, а точность оценки упругооптической постоянной относительно экспериментальных значений составляла около 10%. Целью же данной работы является вывод аналитического выражения для упругооптической постоянной диэлектриков, исходя из первопринципов теории фотоупругости. Поскольку в общем виде сделать это затруднительно, то в качестве сред были выбраны газы, жидкости и твёрдые изотропные диэлектрики.
1. Теория фотоупругости
В теории фотоупругости центральное место занимает диэлектрическая непроницаемость B — величина, равная обратному значению диэлектрической проницаемости [7, 8]
, (1)
где χ — диэлектрическая восприимчивость.
Как известно, фотоупругий эффект заключается в изменении диэлектрической непроницаемости B при деформации среды [9]
, (2)
где S — относительная деформация, p — упругооптическая постоянная.
Если учесть, что относительная деформация при конечном растяжении или сжатии равна , где n — концентрация молекул, то из (1) и (2) можно получить следующее выражение для упругооптической постоянной p
, (3)
где нами был использован предельный переход от конечной деформации к бесконечно малой.
Далее будет продемонстрирован принцип расчёта χ как функции от n, а также получены аналитические соотношения.
2. Диэлектрическая восприимчивость
Согласно известной теории для линейных диэлектриков, в среде можно выделить некоторую область вокруг одной молекулы. Далее делаются следующие общие утверждения:
1) макроскопическое поле представить в виде суммы среднего поля , обусловленного наведённой поляризацией молекулы, и среднего поля остальных молекул [8]
. (4)
2) дипольный момент молекулы наводится за счёт [8]
, (5)
где — поляризуемость одной молекулы.
3) поляризация вещества P пропорциональна концентрации молекул n и дипольному моменту одной молекулы, если считать все молекулы одинаковыми [8]:
, (6)
4) поле определяется поляризацией вещества и связана с ней линейным законом
, (7)
где b — коэффициент пропорциональности, который зависит от формы молекулы (для неполярной молекулы, имеющей шарообразное облако электронов, этот коэффициент равен b = 1/3, а поляризуемость пропорциональна кубу радиуса этого облака [8]).
После нескольких несложных алгебраических преобразований можно получить следующее известное соотношение для поляризации вещества :
. (8)
Для линейных изотропных диэлектриков по определению . Поэтому диэлектрическая восприимчивость χ связана с концентрацией молекул n следующим образом (хорошо известным для b = 1/3 [10])
. (9)
Если диэлектрик является полярным, то поляризуемость одной молекулы (обозначим здесь её через ) имеет добавку, зависящую от температуры T [11]
, (10)
где — собственный дипольный момент молекулы.
Важно также отметить, что для твёрдых изотропных полярных диэлектриков поляризуемость зависит от относительной деформации S и, как следствие, от концентрации молекул n [12, 13].
3. Упругооптическая постоянная
3.1. Газы
Для газов можно считать, что . Тогда в первом приближении выражение для диэлектрической восприимчивости χ имеет вид
. (11)
Как видно, полученное соотношение является линейным, что существенно упрощает дальнейший анализ. Подставляя (11) в (3) и учитывая, что
, (12)
а также выражая из (12) через диэлектрическую проницаемость , мы приходим к соотношению для упругооптической постоянной p
. (13)
Для сильно разреженных газов диэлектрическая проницаемость близка к единице , где В этом случае в линейном приближении можно считать, что
. (14)
3.2. Жидкости
В случае жидкостей, согласно (9), зависимость диэлектрической восприимчивости χ от концентрации молекул n является принципиально нелинейной. Для расчёта упругооптической постоянной подставим (9) в (3)
. (15)
Далее перепишем уравнение (9), выразив диэлектрическую восприимчивость χ через диэлектрическую проницаемость
(16)
и, выразив из (16) через , подставим в (15)
. (17)
3.3. Твёрдые изотропные диэлектрики
Для полярных твердых изотропных диэлектриков необходимо учесть эффект изменения поляризуемости молекулы при деформации, т. е. . В этом случае выражение для упругооптической постоянной усложняется
, (18)
где — параметр деформационной поляризации, который часто используется в литературе [12, 13]
. (19)
Переходя от поляризуемости и концентрации n к диэлектрической проницаемости , приходим к следующему выражению для упругооптической постоянной
. (20)
4. Обсуждение результатов
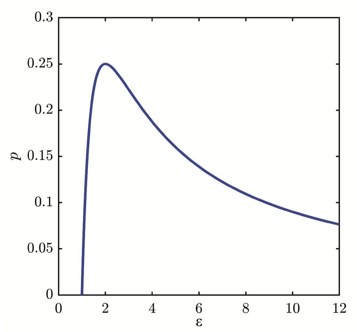
Для анализа полученных формул, построим график зависимости упругооптической постоянной p неполярных газов от диэлектрической проницаемости по формуле (13). Как видно из рис. 1, эта зависимость имеет один ярко выраженный максимум.
Положение максимума функции определяется из равенства нулю производной
. (21)
Рис. 1. Зависимость упругооптической постоянной неполярных газов от диэлектрической постоянной.
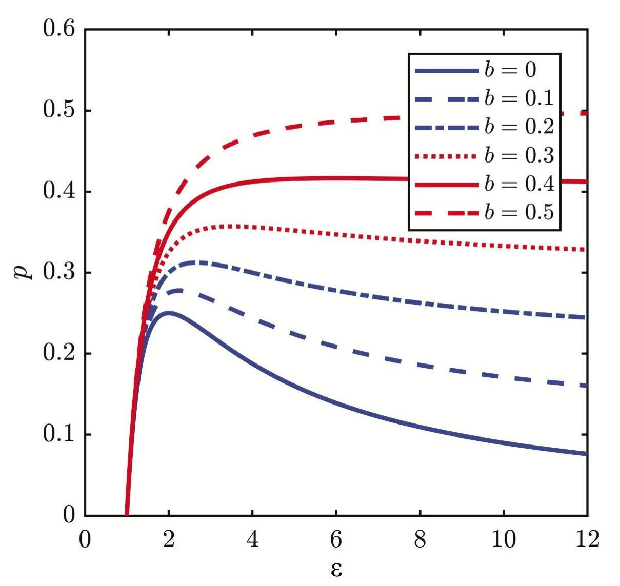
Несмотря на то, что для неполярных жидкостей формула (17) для расчёта упругооптической постоянной p сложнее, чем (13) для газов, характер зависимости качественно остаётся таким же, что видно из рис. 2. Отметим, что при b = 1/3 для шарообразных молекул формула (17) переходит в известную формулу Лорентц-Лоренца [6].
Рис. 2. Зависимость упругооптической постоянной неполярных жидкостей от диэлектрической постоянной.
Анализ показывает, что для неполярных жидкостей максимальное значение max(p) упругооптической постоянной и соответствующее ему оптимальное значение диэлектрической постоянной определяются следующими соотношениями:
. (22)
Рассмотрим более детально полученные выражения для упругооптической постоянной.
Сравнивая (17) и (13), а также (20) и (17), нетрудно выделить добавку к упругооптической постоянной жидкости относительно газов и добавку к упругооптической постоянной твёрдых изотропных диэлектриков относительно жидкостей
. (23)
Отметим, что значения деформационной поляризации полярных кристаллических диэлектриков сильно варьируются между различными кристаллами (1.1–1.3 для ZnO, ZnS и CdS [12] и 0.4–0.7 для щелочных галоидных соединений [13]), что влияет не только на абсолютное значение упругооптической постоянной p, но и на её знак.
Дадим также комментарий по поводу коэффициента b. Если молекула имеет шарообразную форму, то, как известно, b = 1/3 [8, 10]. Рассмотрим другой случай, когда молекулы имеют форму тонкой пластины и ориентированы таким образом, что для всех молекул нормаль к плоскости параллельна внешнему полю. Ориентация молекул может быть обеспечена, например, за счёт использования ультразвуковой волны. Тогда можно воспользоваться известной формулой для напряжённости поля в плоском конденсаторе и затем рассчитать коэффициент b по соотношению (7):
, (24)
где — поверхностная плотность зарядов.
Наиболее вероятно, что значения коэффициента b в обоих рассмотренных случаях являются предельными, т. е. ограничивают диапазон возможных значений. Как следует из рис. 2, чем больше значение b, тем больше максимальная упругооптическая постоянная max(p). Поэтому, подставляя b = 1/3 в формулу (22), можно оценить max(p)
, (25)
что, как следует из [6], совпадает с результатами для модели Лорентц-Лоренца, в то время как другие модели дают меньшую оценку для max(p).
Интересен тот факт, что упругооптическая постоянная p газов и жидких диэлектриков определяется только диэлектрической проницаемостью и не зависит от поляризуемости молекул . Кроме этого, из всего вышесказанного следует важный вывод о принципиальной ограниченности значения упругооптической постоянной диэлектриков. Отметим, что это утверждение справедливо только для спектральных диапазонов, в которых диэлектрическая проницаемость больше единицы . В то же время, согласно полученным формулам, в диапазоне можно получить сколь угодно большое значение упругооптической постоянной. Однако в этом нет противоречия. Дело в том, что соответствует области непрозрачности и у диэлектрической проницаемости есть значительная мнимая часть, которая не учитывается в рассматриваемой модели фотоупругости и, кроме этого, поляризуемость также резонансно зависит от длины волны излучения [14]. Тем не менее, мы считаем, что исследования в этом направлении позволили бы существенно расширить теорию фотоупругости.
Заключение
В работе продемонстрировано, как можно рассчитать упругооптическую постоянную на основании зависимости диэлектрической восприимчивости от концентрации молекул. Для трёх фаз полярных и неполярных изотропных диэлектриков получены аналитические выражения для упругооптической постоянной. Показано, что упругооптическая постоянная определяется только диэлектрической проницаемостью, а также формой молекул. Определено максимальное значение упругооптической постоянной в диапазоне прозрачности. Также выдвинута гипотеза, что исследования в диапазоне непрозрачности позволят получить важные и интересные научные результаты.
Работа выполнена при финансовой поддержке Минобрнауки России в рамках государственного задания Научно-технологического центра уникального приборостроения РАН (НТЦ УП РАН). Результаты работы получены с использованием оборудования Центра коллективного пользования НТЦ УП РАН [НТИРФ ID: 456451, https://ckp.ntcup.ru/].
About the authors
P. A. Nikitin
Scientific and Technological Centre of Unique Instrumentation of the Russian Academy of Sciences
Author for correspondence.
Email: nikitin.pavel.a@gmail.com
к. ф.- м. н., с. н. с.
Russian Federation, MoscowV. E. Pozhar
Scientific and Technological Centre of Unique Instrumentation of the Russian Academy of Sciences
Email: vitold@ntcup.ru
д. ф.- м. н., проф., зав. отд
Russian Federation, MoscowReferences
- Aben, H. On the role of T. J. Seebeck in the discovery of the photoelastic effect in glass // Proc. Estonian Acad. Sci. Eng. 2007. Vol. 13. Iss. 4. P. 283–294. doi: 10.3176/eng.2007.4.03
- Omidali, M., Mardanshahi, A., Sarestoniemi, M., Zhao, Z., Myllyla, T. Acousto-optics: recent studies and medical applications // Biosensors. 2023. Vol. 13. Iss. 2. P. 186. doi: 10.3390/bios13020186
- Uchida, N. Elastooptic coefficient of liquids determined by ultrasonic light diffraction method // Jpn. J. Appl. Phys. 1968. Vol. 7. Iss. 10. P. 1259–1266.
- Sando, D., Yang, Y., Bousquet, E., Carretero, C., Garcia, V., Fusil, S., Dolfi, D., Barthelemy, A., Ghosez, Ph., Bellaiche, L., Bibes, M. Large elasto-optic effect and reversible electrochromism in multiferroic BiFeO3 // Nat. Commun. 2016. Vol. 7. P. 10718. doi: 10.1038/ncomms10718
- Dickmann, J., Meyer, J., Gaedtke, M., Kroker, S. Temperature-dependent photo-elastic coefficient of silicon at 1550 nm // Sci. Rep. 2023. Vol. 13. P. 19455. doi: 10.1038/s41598-023-46819-0
- Nikitin, P.A., Pozhar, V.E. Evaluation of the acousto-optic figure of merit and the maximum value of the elasto-optic constant of liquids // Materials. 2024. Vol. 17. Iss. 12. P. 2810. doi: 10.3390/ma17122810
- Rouvaen, J.M., Ghazaleh, M.G., Bridoux, E., Torguet, R. On a general treatment of acousto‐optic interactions in linear anisotropic crystals // Journal of Applied Physics. 1979. Vol. 50. Iss. 8. P. 5472–5477. doi: 10.1063/1.326599
- Bottcher, C.J.F. Theory of electric polarization: Dielectrics in static fields. Amsterdam: Elsevier, 1978. 378 p.
- Narasimhamurty, T.S. Photoelastic and electro-optic properties of crystals. NY: Springer. 1981.
- Zahn, M. Electromagnetic field theory: a problem solving approach. Malabar, FL: Krieger Publishing Company, 2003. 723 p.
- Putintsev, N.M., Putintsev, D.N. The permittivity of polar dielectrics // Russ. J. Phys. Chem. 2007. Vol. 81. Iss. 4. P. 572–576. doi: 10.1134/S0036024407040127
- Dikshit, U.C., Kumar, M. Volume dependence of effective charge parameter and photoelastic behaviour of alkali halide crystals // Physica Status Solidi (b). 1992. Vol. 171. Iss. 2. P. 429–436. doi: 10.1002/pssb.2221710213
- Shanker, J., Sharma, H.P., Sharma, O.P., Sharma, J.C. Theory of the photoelastic effect in ZnO, ZnS and CdS crystals // Solid State Communications. 1977. Vol. 22. Iss. 7. P. 401–404. doi: 10.1016/0038-1098(77)90111-9
- Loiko, P., Major, A. Dispersive properties of alexandrite and beryllium hexaaluminate crystals // Opt. Mater. Express. 2016. Vol. 6. Iss. 7. P. 2177–2183. doi: 10.1364/OME.6.002177
Supplementary files





