Получение и характеристика линии эмбриональных стволовых клеток мыши с нокаутом гена иммунопротеасомы Psmb9
- Авторы: Кригер Д.В.1, Поденкова У.И.1, Кузьмин А.А.1, Аксенов Н.Д.1, Кропачева А.В.1, Зиновьева А.С.1, Селенина А.В.1, Томилин А.Н.1, Цимоха А.С.1
 - 
							Учреждения: 
							
- Институт цитологии РАН
 
 - Выпуск: Том 17, № 3 (2025)
 - Страницы: 77-87
 - Раздел: Экспериментальные статьи
 - URL: https://journals.rcsi.science/2075-8251/article/view/348467
 - DOI: https://doi.org/10.32607/actanaturae.27583
 - ID: 348467
 
Цитировать
Аннотация
Иммунопротеасомы – специализированные протеасомные комплексы, играющие ключевую роль в презентации антигенов и регуляции клеточного гомеостаза. В отличие от конститутивной 20S протеасомы, каталитические субъединицы β1, β2 и β5 в иммунопротеасоме заменяются на индуцибельные изоформы: β1i (Lmp2), β2i (Mecl-1) и β5i (Lmp7). Экспрессия генов этих субъединиц (Psmb9, Psmb10 и Psmb8) активируется под действием цитокинов, главным образом интерферона-γ. Накапливаются данные, свидетельствующие об экспрессии иммунопротеасом в эмбриональных стволовых клетках (ЭСК), однако их роль в поддержании плюрипотентности, процессах самообновления и дифференцировки не изучена. С использованием технологии CRISPR/Cas9 нами создана линия эмбриональных стволовых клеток (ЭСК) мыши с нокаутом гена Psmb9 (Psmb9KO). Клетки этой линии имеют нормальный кариотип, морфологию, пролиферативную активность и способность к образованию тератом, включающих производные всех трех зародышевых листков. Однако при дифференцировке под действием ретиноевой кислоты и интерферона-γ в клетках Psmb9KO накапливаются предшественники Mecl-1, что указывает на изменения в сборке иммунопротеасом. Кроме того, выявлено увеличение каспаза-подобной активности иммунопротеасом, что свидетельствует о включении конститутивной β1-субъединицы в состав комплекса вместо Lmp2. Показана пластичность убиквитин-протеасомной системы в поддержании протеостаза клетки за счет механизмов, компенсирующих отсутствие Lmp2. Линия Psmb9KO представляет собой удобную модель для изучения роли иммунопротеасом в регуляции протеостаза в дифференцировке на ранних этапах эмбриогенеза млекопитающих.
Ключевые слова
Полный текст
СПИСОК СОКРАЩЕНИЙ
УПС – убиквитин-протеасомная система; ЭСК – эмбриональные стволовые клетки; АФК – активные формы кислорода; CL – каспаза-подобная активность; RA – ретиноевая кислота; IFNγ – интерферон-γ.
ВВЕДЕНИЕ
Для нормального функционирования и поддержания целостности организм должен обеспечивать постоянный оборот белков внутри клеток. Клеточный протеостаз – динамическое равновесие белков в клетке – обеспечивается скоординированной работой системы синтеза белков de novo и механизмов деградации поврежденных или ненужных белков. В клетке деградация белков осуществляется преимущественно двумя системами: аутофагией и убиквитин-протеасомной системой (УПС). УПС отвечает за деградацию не менее 80% внутриклеточных белков [1]. Эта специализированная система распознает убиквитинированные белки и направляет их на расщепление в протеасоме.
Центральным элементом УПС является протеасома – мультисубъединичный белковый комплекс, который расщепляет белки на пептиды. Принято выделять несколько типов протеасомных комплексов в зависимости от состава протеолитических субъединиц и регуляторного комплекса, взаимодействующего с коровой частицей [2]. Протеасомные комплексы, содержащие коровую частицу 20S и регулятор 19S, принято называть 26S протеасомой. Коровая частица – 20S протеасома – образована сложенными друг на друга четырьмя кольцами, что придает ей бочкообразную форму. Каждое кольцо включает семь субъединиц: либо альфа (α), либо бета (β), расположенных в строгой последовательности αββα. Такое расположение колец приводит к образованию внутри протеасомы замкнутых пространств, известных как «камеры» [3]. Протеолитическое расщепление белковых субстратов, попавших в протеасому, происходит в «каталитической» камере, образованной двумя центральными β-кольцами. У эукариот протеолитической активностью обладают три субъединицы, которые принято называть β1, β2 и β5. Эти каталитические субъединицы различаются своей субстратной специфичностью. Субъединица β1 обладает способностью расщеплять пептидные связи после «кислых» аминокислотных остатков, такая активность получила название каспаза-подобной. Субъединица β2 имеет трипсиноподобную активность, она расщепляет полипептидные цепи после «основных» аминокислот. В свою очередь, β5-субъединица обладает химотрипсин-подобной активностью, гидролизуя пептидные связи после гидрофобных остатков аминокислот. Каталитическая камера полностью закрыта для внешней среды, что предотвращает случайную деградацию белков и обеспечивает специфичность процесса. N-Концевые последовательности α-субъединиц образуют ворота, ограничивающие доступ белков-субстратов в каталитическую камеру коровой частицы и открываются только при связывании с регуляторной частицей [4], что обеспечивает строгую регуляцию процесса деградации белков.
В ответ на стимуляцию клеток млекопитающих интерфероном-γ (IFNγ) индуцируется экспрессия альтернативных каталитических субъединиц, что приводит к сборке модифицированной 20S протеасомы, известной как иммунопротеасома [5]. В иммунопротеасоме конститутивные каталитические β-субъединицы (β1, β2 и β5) заменены на индуцируемые аналоги: Lmp2 (β1i), Mecl-1 (β2i) и Lmp7 (β5i). Эти замены приводят к изменению протеолитической активности протеасомного комплекса [5, 6], поскольку для субъединиц Lmp2 (β1i) и Lmp7 (β5i) характерна химотрипсин-подобная активность, для Mecl-1 (β2i) – трипсин-подобная. Иммунопротеасомы играют центральную роль в формировании пептидных антигенов для представления через MHC I [7], что делает их ключевыми участниками противовирусной [8] и противоопухолевой защиты [9]. Помимо презентации антигенов, иммунопротеасомы участвуют в регуляции протеостаза, предотвращая накопление поврежденных или неправильно свернутых белков в клетке [10, 11]. Кроме того, в процессе дифференцировки эмбриональных стволовых клеток (ЭСК) человека наблюдается постепенное снижение активности иммунопротеасом, что предполагает их участие в адаптивных изменениях клеточного состояния [12]. Показано также, что иммунопротеасомы участвуют в деградации окисленных белков, что особенно важно для поддержания целостности протеома в условиях клеточного стресса, вызванного дифференцировкой. Например, в ЭСК мыши иммунопротеасомы активируются в ответ на накопление окисленных белков, однако эта активность значительно возрастает именно в ходе дифференцировки, а не в состоянии плюрипотентности [13, 14]. Наши исследования показали, что в ЭСК мыши активация экспрессии всех трех каталитических субъединиц иммунопротеасомы происходит при выходе клеток из состояния наивной плюрипотентности [15]. Таким образом, приведенные данные свидетельствуют о том, что роль иммунопротеасом в плюрипотентных клетках может быть связана с подготовкой к дифференцировке, обеспечивая деградацию поврежденных белков и поддержание клеточного гомеостаза. Тем не менее функциональная роль иммунопротеасом в поддержании плюрипотентности и самообновления в ЭСК остается в значительной степени неизученной.
Ранее нами была получена и охарактеризована клеточная линия ЭСК мыши с нокаутом гена Psmb8, кодирующего субъединицу Lmp7 (β5i) иммунопротеасомы [16]. Чтобы детально изучить вклад отдельных каталитических субъединиц иммунопротеасомы в раннем эмбриогенезе, мы получили ЭСК мыши с нокаутом гена Psmb9, кодирующего еще одну каталитическую субъединицу иммунопротеасомы – Lmp2 (β1i). Полученные клеточные линии были генотипированы, кариотипированы и функционально охарактеризованы: определены скорость пролиферации, экспрессия маркеров плюрипотентности, уровни экспрессии Lmp7 и Mecl-1, протеолитические активности протеасом, а также способность к дифференцировке in vivo.
ЭКСПЕРИМЕНТАЛЬНАЯ ЧАСТЬ
Культивирование клеток
В работе использовали ЭСК мыши линии E14 Tg2a. Клетки культивировали при постоянной температуре 37°C во влажной атмосфере с 5% CO2. Использовали культуральную посуду, предварительно обработанную 0.1% раствором желатина (Sigma, США), и среду SL на основе Knockout DMEM (Thermo Fisher, США), дополненную 15% инактивированной эмбриональной бычьей сывороткой (HyClone, GE Healthcare Life Sciences, Великобритания), 100 Ед/мл пенициллина и 100 мг/мл стрептомицина (Thermo Fisher, США), 2 мМ L-глутамина (Thermo Fisher), 100 мкМ раствором заменимых аминокислот (Thermo Fisher), 100 мкМ β-меркаптоэтанола (Sigma, Германия) и 500 Ед/мл лейкозингибирующего фактора (LIF, получен в нашей лаборатории).
Для оценки уровня белков субъединиц иммунопротеасом клетки ЭСК дифференцировали в течение 2 дней в среде SL без LIF с добавлением 0.1 мкМ ретиноевой кислоты (RA, Sigma). Затем клетки продолжали культивировать еще сутки в среде с добавлением IFNγ (ProSpec, Израиль) в концентрации 150 Ед/мл.
Создание ЭСК мыши с нокаутом гена Psmb9
Нокаут гена Psmb9 был выполнен с использованием технологии редактирования генома CRISPR/Cas9. С помощью онлайн-инструмента Benchling (https://www.benchling.com) была подобрана последовательность гидовой РНК (gRNA: 5’-GTTTGACGGGGGTGTCGTGG-3’) для последующего клонирования в вектор pX330-U6-Chimeric_BB-CBh-hSp-Cas9 (Addgene), содержащий ген зеленого флуоресцентного белка GFP. Для получения контрольной линии ЭСК трансфицировали неспецифичной gRNA (Scrambled) [17]. Трансфекцию проводили с использованием реагента FuGene HD (Promega, США) в соответствии с инструкцией производителя. Селекцию трансфицированных клеток проводили методом сортировки при помощи S3e Cell Sorter (Bio-Rad Lab., США). Клетки подготавливали в соответствии с процедурой, описанной ранее [16]. Отсортированные клетки высевали с низкой плотностью и культивировали в течение 10–14 дней. Отобранные клоны проверяли при помощи иммуноблотинга с антителами к Lmp2 и секвенирования.
Выделение геномной ДНК и секвенирование
Геномную ДНК выделяли в соответствии с протоколом, описанным ранее [17]. Области, прилегающие к целевой последовательности gRNA, амплифицировали с помощью ПЦР, используя праймеры 5’-AACTGCAGATAACACAGTCCATC-3’ и 5’-CCAGGACCAGGAAAGACCTGG-3’, и клонировали в вектор pAL2-T («Евроген», Россия). Последующее секвенирование («Евроген») осуществляли с использованием универсального праймера M13.
Поиск потенциальных нецелевых участков (off target) для gRNA был выполнен также с помощью онлайн-инструмента Benchling. Геномные области, охватывающие эти участки, амплифицировали методом ПЦР с использованием специфичных праймеров (табл. 1) и секвенировали («Евроген»).
Таблица 1. Последовательности gRNA и потенциальных off-target-сайтов с соответствующими праймерами для амплификации выбранных участков генома
Тип  | Последовательность (5’ -> 3’)  | Score  | Хромосомный участок, подверженный разрезанию  | Праймеры (5’ -> 3’)  | 
gRNA  | GTTTGACGGGGGTGTCGTGG  | 100  | chr17:-34404735  | AACTGCAGATAACACAGTCCATC  | 
CCAGGACCAGGAAAGACCTGG  | ||||
Off-target 1  | GTGTGAAGGGGGTGTCATGG  | 0.9  | chr7:+15781982  | AAGTGCAGGTCCTCTGAAAAGAA  | 
AGAAATGGAGTAGTGTGCTCCACAA  | ||||
Off-target 2  | AGTAGACGGGGGTGTCGTGC  | 0.9  | chr16:+96466310  | CTCTTGTCTTCCTCTCCCTGT  | 
GCTTGGACCCTAGAGTGGAA  | ||||
Off-target 3  | GTCAGACTGGGGTGTCCTGG  | 0.7  | chr6:+28141384  | TCGGATCTAGGAAGCAGTCTC  | 
GCAGTAGATAGCCTGAACCTG  | ||||
Off-target 4  | TTATGACGTGAGTGTCGTGG  | 0.6  | chr14:-118326405  | AGTCTGGTCTAGAGCTGTCCTC  | 
TCCTTTGGGAGTAGGGCTATGT  | ||||
Off-target 5  | GCTGGATGGGGGTGTCTTGG  | 0.5  | chr5:+114566059  | ATAAACGGCCAAGGTCAACC  | 
TGGGAGACACAGATTCCTAAACT  | 
Кариотипирование
Метафазные пластинки были приготовлены в соответствии с процедурой, описанной ранее [18]. Микроскопический анализ препаратов проводили с использованием системы EVOS FL Auto Imaging System (Applied Biosystems, США), применяя иммерсионное масло, при ×100 увеличении. Хромосомы подсчитывали с использованием программы Fiji (ImageJ). Линию считали нормальной, если выборка содержала более 90% клеток со стандартным для мыши количеством хромосом – 40.
Определение пролиферативной активности ЭС клеток
Пролиферативную активность клеток контрольных линий (Scr) и с нокаутом гена Psmb9 (Psmb9KO) оценивали на третьи сутки после посева. Клетки пассировали в концентрации 5 × 10³ живых клеток/см². Перед подсчетом клетки трипсинизировали в растворе 0.05% трипсина/EDТА (Gibco, США), осаждали и осадок ресуспендировали в PBS, содержащем 50 мкг/мл йодида пропидия (PI). Подсчет клеток проводили на проточном цитометре Coulter EPICS XL Flow Cytometer (Beckman Coulter, США).
Иммуноцитохимическое окрашивание клеток и микроскопия
Иммуноцитохимическое окрашивание проводили в соответствии с процедурой, описанной ранее [19]. Съемку и последующий анализ изображений осуществляли при помощи системы высокопроизводительного скрининга CellVoyager CQ1 (Yokogawa Electric, Япония). Использованные первичные антитела – Nanog (1:500, Bethyl A300-397), Oct4 (1:300, Santa Cruz sc-5279), и вторичные антитела, слитые с флуофорами Alexa 488 и 568 (a-11008 и a-11004 соответственно (Invitrogen, США)).
Иммуноблотинг
Клеточные экстракты получали с использованием метода, описанного ранее [15]. Каждый образец разделяли при помощи электрофореза в 13% полиакриламидном геле, содержащем SDS, белки переносили на 0.45 мкм PVDF-мембрану в трис-глициновом буфере (Bio-Rad). После переноса мембрану инкубировали в растворе 5% обезжиренного молока в буфере PBS. Для визуализации белков мембрану инкубировали со специфичными первичными антителами в течение ночи при +4°С, а затем в течение 1 ч с соответствующими вторичными антителами. Хемилюминесценцию регистрировали с помощью системы гель-документации ChemiDoс (Bio-Rad, США). В работе использовали первичные антитела к следующим белкам: Lmp2 (1:500, Abclonal A9549), Lmp7 (1:5000, любезно предоставлены профессором, доктором Ульрике Зайферт (Prof. Dr. Ulrike Seifert), Медицинский университет Грайфсвальда (Германия), Mecl-1 (1:500, Abcam ab183506), Oct4 (1:500, Santa Cruz sc-5279), Nanog (1:500, Cell Signaling #8822), α7 (1:1000, Enzo Life Sciences PW8110), β2 (1:1000, Enzo Life Sciences PW9300), β5 (1:1000, Bethyl A303-847), Rpn1 (1:1000, ServiceBio GB113525), Rpt2 (1:1000, ServiceBio GB114427), β-Actin (1:5000, Cell Signaling #3700), а также вторичные антитела, конъюгированные с пероксидазой хрена (HRP): против кроличьих IgG (1:5000, Jackson ImmunoResearch, 111-035-003) и против мышиных IgG (1:5000, Jackson ImmunoResearch, 115-035-062).
Определение протеолитической активности протеасом
Каспаза-подобную (CL) пептидазную активность протеасом в клеточных экстрактах (~6 мкг) измеряли с использованием субстрата Z-LLE-AMC (карбоксибензил-Leu-Leu-Glu-7-амидо-4-метилкумарин) (Enzo Life Sciences, Германия) в концентрации 0.25 мМ. Реакцию проводили в буфере 50 мМ Tris-HCl (pH 7.5), содержащем 5 мМ MgCl2, 40 мМ KCl, 1 мМ DTT и 1 мМ АТР, при 37°C в течение 30 мин согласно [20]. Реакцию останавливали, добавляя равный объем 2% SDS. Активность протеасом определяли по уровню флуоресценции свободного AMC (7-амино-4-метилкумарин) с использованием флуориметра VersaFluor (Bio-Rad) при длинах волн возбуждения 340–380 нм и эмиссии 455–465 нм. Полученные значения нормировали путем вычитания фоновой флуоресценции, пересчитывали с учетом уравнивающего коэффициента (получен после определения концентрации белка в пробах), вычисляли среднее значение и стандартное отклонение.
Тератомный тест
Эксперименты выполняли на мышах BALB/c, полученных из питомника лабораторных животных Лобачевского университета (Нижний Новгород). Животных содержали в индивидуальных клетках при 12-часовом цикле свет/темнота в помещении с контролируемой температурой (22°C) с доступом к пище и воде ad libitum. Все исследования проведены в соответствии с принципами биомедицинской этики, изложенными в Хельсинкской декларации 1964 года, а также были одобрены Комиcсией по биологической безопасности и биоэтике Института цитологии РАН (Санкт-Петербург), протокол № 02/24 от 06.06.2024. Полученные ЭСК для оценки их плюрипотентных свойств вводили подкожно (2 × 106 клеток) в задние конечности мышей. Через четыре недели после инъекции мышей подвергали эвтаназии. Полученные тератомы извлекали, взвешивали, фиксировали в растворе Буэна (пикриновая кислота, насыщенный водный раствор – 75 мл; формалин, 40% водный раствор – 25 мл; ледяная уксусная кислота – 5 мл) и заливали в парафин. Из парафиновых блоков изготавливали срезы толщиной 7 мкм, которые депарафинировали, окрашивали гематоксилин-эозином (BioVitrum, Россия), проводили микроскопические исследования (EVOS FL Auto Imaging System, Applied Biosystems, США).
Статистический анализ
Все представленные изображения иммунофлуоресценции и иммуноблотинга являются репрезентативными для, как минимум, трех независимых экспериментов. При анализе образцов с использованием проточной цитометрии оценено не менее 1 × 104 клеток. Данные представлены как среднее значение ± стандартное отклонение (SD) не менее трех повторностей. Статистическую значимость определяли при уровне p <0.05 с использованием однофакторного дисперсионного анализа (ANOVA), выполненного в программе GraphPad Prism 8.
РЕЗУЛЬТАТЫ
Линии ЭСК с нокаутом гена Psmb9 (Psmb9KO) получали с использованием системы геномного редактирования CRISPR/Cas9. gRNA, нацеленную на второй экзон гена Psmb9, клонировали в плазмиду pX330-U6-Chimeric-BB-CBh-hSp-Cas9, также кодирующую зеленый флуоресцентный белок GFP. Конструкцию в клетки доставляли с помощью трансфекции, после чего GFP-положительные клетки отбирали сортировкой (см. «Экспериментальную часть»). Таким образом было отобрано более 20 клонов, в которых, согласно данным иммуноблотинга, отсутствовал белок Lmp2. При помощи TA-клонирования и секвенирования среди этих клонов были идентифицированы клоны, содержащие инделы (инсерции и/или делеции) в обоих аллелях гена Psmb9 (рис. 1А). Как и ожидалось, такие мутации вызывали сдвиг рамки считывания, что приводило к нарушению трансляции функционального белка Lmp2 (рис. 1Б). В отобранных клонах Psmb9KO ЭСК проверили пять наиболее вероятных потенциальных нецелевых (off-target) участков (табл. 1), которые могли быть модифицированы в результате неспецифического взаимодействия с gRNA. Кроме того, подсчет числа хромосом во всех отобранных клонах Psmb9KO ЭСК подтвердил, что все отобранные линии Psmb9KO ЭСК содержат 40 хромосом (рис. 1В), что соответствует нормальному кариотипу ЭСК мыши. Все анализируемые клеточные линии KO2-3, KO2-5 и KO2-15, культивируемые на покрытой желатином пластиковой подложке, не отличались по морфологическим характеристикам от контрольных клеток (Scr) (рис. 2A). Кроме того, у всех трех линий показатели пролиферации и гибели клеток in vitro были сопоставимы с показателями у контрольных линий (рис. 2Б).
Рис. 1. Подтверждение получения нокаутов ЭСК мыши по гену Psmb9. А – результаты генотипирования трех линий ЭСК с нокаутом гена Psmb9 (KO2-3, KO2-5, KO2-15). WT – последовательность второго экзона гена Psmb9 ЭСК дикого типа. Инделы выделены красным прямоугольником; del – делеция, in – инсерция. Б – оценка уровня белка Lmp2 методом иммуноблотинга в клеточных лизатах, полученных из клонов Psmb9KO и контрольных линий (Scr1–3) после дифференцировки, индуцированной обработкой RA и IFNγ (см. раздел «Экспериментальная часть»). β-Actin использован как контроль нагрузки белка. В – репрезентативные изображения метафазных пластинок клеток контрольных линий (Scr) и Psmb9KO; хромосомы окрашены DAPI. Масштабный отрезок – 10 мкм
Рис. 2. Нокаут гена Psmb9 не влияет на морфологические и пролиферативные характеристики ЭСК мыши. А – изображения культур ЭСК Psmb9KO и контрольных линий (Scr1–3). Колонии с морфологией, характерной для недифференцированных ЭСК, отмечены черными стрелками. Клетки, подвергшиеся спонтанной дифференцировке, отмечены белыми стрелками. Б – оценка пролиферативного потенциала линий Psmb9KO в сравнении с контрольными линиями (Scr). Анализ клеточной гибели проводили с использованием окрашивания йодидом пропидия (PI). Данные представлены как среднее ± стандартное отклонение (n = 3). н.д. – статистически не достоверно (однофакторный дисперсионный анализ)
Иммуноцитохимическое определение экспрессии ключевых факторов плюрипотентности, таких как Nanog, Oct4 и Sox2, не выявили изменений в окрашивании этих факторов в зависимости от уровня экспрессии гена Psmb9 (рис. 3А). Кроме того, результаты иммуноблотинга подтвердили, что потеря белка Lmp2 не влияет на уровни факторов Nanog и Oct4 (рис. 3Б).
Рис. 3. Отсутствие экспрессии гена Psmb9 не влияет на экспрессию маркеров плюрипотентности. А – анализ маркеров плюрипотентности Nanog, Oct4 и Sox2 при помощи иммуноцитохимического окрашивания; представлены репрезентативные изображения клеток контрольной линии (Scr) и Psmb9KO. Масштабный отрезок – 50 мкм. Б – иммуноблотинг клеточных лизатов, полученных из клонов Psmb9KO и контрольных линий (Scr1–3). β-Actin использован как контроль нагрузки белка
Далее мы проверили способность клеток Psmb9KO к дифференцировке in vivo в составе тератом. Размеры тератом, образованных клетками Psmb9KO, были такими же, как у тератом, образованных контрольными клетками (табл. 2, рис. 4А). Гистологический анализ показал, что как контрольные, так и Psmb9KO клетки успешно дифференцировались в производные всех трех зародышевых листков: участки ороговевшего эпителия и нейроэпителиальных розеток (эктодерма), хрящ (мезодерма) и реснитчатый эпителий (энтодерма) (рис. 4Б). Таким образом, нами успешно создана панель клеточных линий ЭСК мыши с нокаутом гена Psmb9, полезных для дальнейших исследований.
Таблица 2. Индивидуальные значения массы тератом, полученных после трансплантации мышам контрольных (Scrambled) эмбриональных стволовых клеток (ЭСК) и с нокаутом гена Psmb9 (Psmb9KO)
Группа  | Тип ЭСК  | Количество животных (n)  | Индивидуальные значения массы тератом, г  | 
Контроль  | Scrambled #1  | 4  | 1.45, 0.7, 0.55, 0.47  | 
Scrambled #2  | 4  | 0.85, 1.6, 0.86, 0.61  | |
Scrambled #3  | 4  | 1.3, 1.15, 0.39, 0.25  | |
Psmb9 KO  | KO 2-3  | 2  | 1.9, 2.35  | 
KO 2-5  | 2  | 0.69, 0.26  | |
KO 2-15  | 2  | 0.38, 0.20  | 
Рис. 4. Оценка плюрипотентных свойств in vivo линий ЭСК с нокаутом гена Psmb9 с помощью тератомного теста. А – на диаграмме представлены индивидуальные значения массы тератом, образованных контрольными клетками (Scr) и линиями Psmb9KO. Горизонтальная линия обозначает среднее значение массы тератом для каждой группы. н.д. – статистически недостоверно (однофакторный дисперсионный анализ). Б – гистологический анализ тератом, образованных Psmb9KO ЭСК. Во всех тератомах обнаружены ткани, характерные для производных трех зародышевых листков: эктодермы (ороговевающий эпителий и нейроэпителиальные розетки), мезодермы (хондробласты и хондроциты в мезенхиме) и энтодермы (дифференцирующийся энтеродермальный эпителий). Окраска гематоксилином и эозином. Масштабный отрезок – 100 мкм
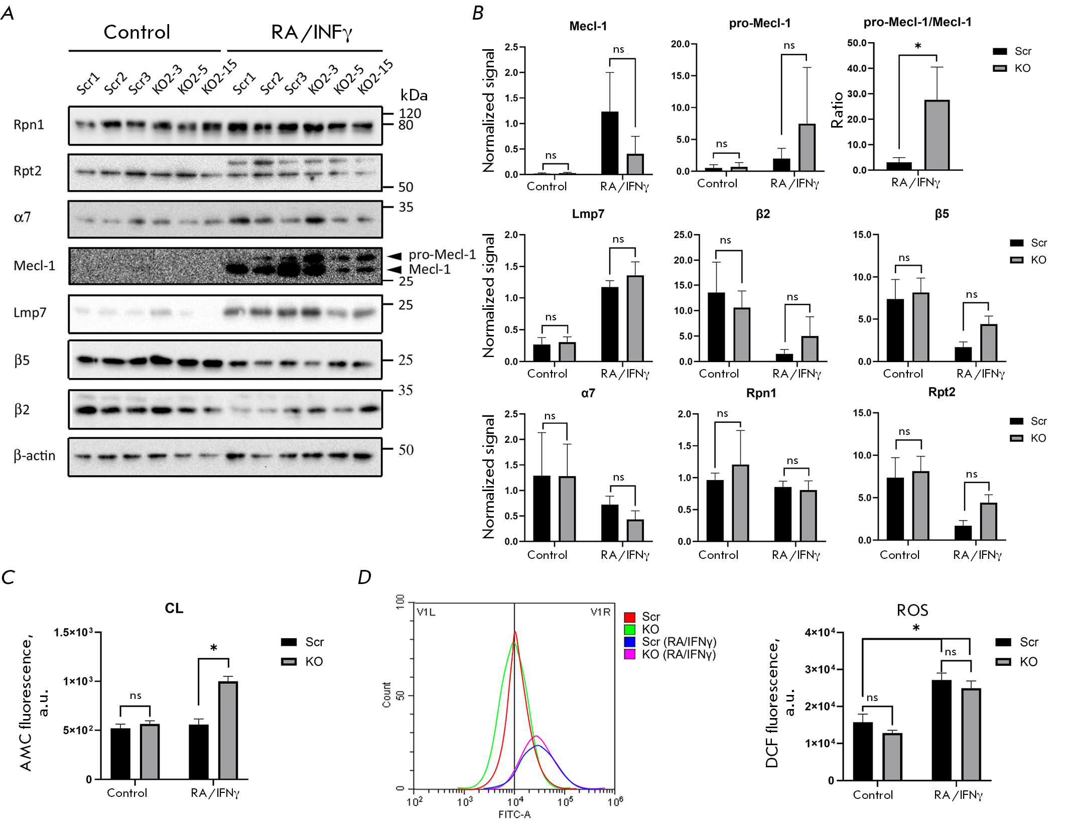
Иммуноблот-анализ экспрессии протеасомных белков в Psmb9KO ЭСК выявил отсутствие видимых изменений в уровнях субъединиц α7, β2 и β5 20S протеасомы (рис. 5А, Б). Уровни белков субъединиц регуляторной субчастицы 19S (Rpn1 и Rpt2) оставались также неизменными, что указывает на стабильность базового состава протеасомного комплекса в отсутствие продукта гена Psmb9. Не зафиксировано также значимых различий в экспрессии иммунопротеасомных субъединиц Lmp7 (β5i) и Mecl-1 (β2i) между Psmb9KO и контрольными ЭСК. В то же время в дифференцированных с помощью ретиноевой кислоты (RA) и обработанных интерфероном-γ (IFNγ) клетках Psmb9KO наблюдалась тенденция к снижению содержания зрелой формы иммунопротеасомной субъединицы Mecl-1 (β2i) и, напротив, к накоплению ее непроцессированной формы (pro-Mecl-1) по сравнению с контрольными ЭСК, однако эти различия не достигали статистической значимости (рис. 5А, Б). Тем не менее расчет соотношения уровней сигнала от прекурсорной формы pro-Mecl-1 и от зрелой формы Mecl-1 выявил достоверное накопление прекурсора в клетках с нокаутом Psmb9 по сравнению с контролем (рис. 5А, Б). Мы не имели возможности оценить уровни каталитической субъединицы β1 в клетках Psmb9KO из-за отсутствия специфических антител, поэтому проанализировали пептидазную активность 20S протеасомы в клеточных экстрактах с помощью флуорогенного субстрата, специфического для данной субъединицы, и показали, что по сравнению с контрольными клетками каспаза-подобная активность существенно возрастает в Psmb9KO ЭСК при RA-индуцированной дифференцировке и последующей обработке клеток IFNγ, что свидетельствует об увеличенной экспрессии β1-субъединицы в клетках Psmb9KO и ее встраивании в 20S протеасому вместо Lmp2, β1i (рис. 5В).
Рис. 5. Анализ функциональной активности протеасом и продукции активных форм кислорода в ЭСК мыши с нокаутом Psmb9. Клетки контрольных линий (Scr1–3) и клетки Psmb9KO ЭСК (KO2-3, 2-5 и 2-15) культивировали в среде SL. Дифференцировку индуцировали ретиноевой кислотой (RA) в течение 2 дней с последующей обработкой IFNγ в течение 1 дня. А – оценка уровней белков субъединиц конститутивных протеасом и иммунопротеасом в ЭСК с нокаутом гена Psmb9. Уровни белков в клеточных лизатах оценивали методом иммуноблотинга. β-Actin использован как контроль нагрузки белка. Б – нормализация интенсивности полос вестерн-блотинга, показанных на A, к β-актину. В – измерение каспаза-подобной активности (CL) 20S протеасомы. Г – оценка уровня активных форм кислорода (АФК). Слева приведены репрезентативные гистограммы распределения клеток по интенсивности флуоресценции в FITC-канале. Сдвиг гистограммы вправо указывает на увеличение продукции АФК в клетках. Данные представлены как среднее ± стандартное отклонение (n = 3). н.д. – статистически недостоверно; *p <0.05 (однофакторный дисперсионный анализ)
Согласно опубликованным данным, отсутствие Lmp2 в клетках мыши и крысы может способствовать развитию окислительного стресса за счет накопления активных форм кислорода (АФК) [21, 22]. Нами проведен сравнительный анализ продукции АФК в клетках с нокаутом Psmb9 и контрольных линиях. Обнаружено увеличение уровня АФК во всех исследуемых клетках, полученных в ходе RA-индуцированной дифференцировки и обработки IFNγ. Однако различий в продукции АФК, связанных с экспрессией Psmb9, не обнаружено (рис. 5Г).
ОБСУЖДЕНИЕ
Иммунопротеасомная субъединица Lmp2 (β1i), кодируемая геном Psmb9, играет важную роль во множестве процессов, связанных с иммунной защитой [23–26], поддержанием клеточного гомеостаза [10, 21, 27, 28] и развитием тканей [22, 29]. Кроме того, показано, что экспрессия Psmb9, наряду с другими субъединицами иммунопротеасомы, важна на ранних этапах эмбриогенеза млекопитающих [12]. Учитывая многообразие функций Lmp2 в клетках человека, изучение механизмов ее действия представляет большой интерес. В рамках проведенного исследования с использованием технологии CRISPR/Cas9 нами создана клеточная модель ЭСК мыши с нокаутом гена Psmb9. Полученные линии не имели нарушений в скорости роста и уровне экспрессии ключевых маркеров плюрипотентности по сравнению с контрольными линиями. Кроме того, они успешно формировали тератомы в мышах с иммунодефицитом. Гистологический анализ тератом выявил структуры, относящиеся к производным всех трех зародышевых листков, что подтверждает сохранение плюрипотентных свойств Psmb9-дефицитных ЭСК. Отсутствие экспрессии Psmb9 не вызывало изменений в уровне белков протеасом α7 и каталитических β2 и β5, а также двух других субъединиц иммунопротеасомы – Lmp7 (β5i) и Mecl-1 (β2i). Однако в дифференцированных с помощью RA и обработанных IFNγ Psmb9KO ЭСК мы наблюдали накопление прекурсорной формы Mecl-1. Это свидетельствует о том, что в ЭСК мыши иммунопротеасомы без субъединицы Lmp2 способны существовать в виде промежуточной, хотя и собирающейся с меньшей эффективностью формы, что соответствует ранее опубликованным данным [23]. Кроме того, в процессе дифференцировки Psmb9KO ЭСК увеличивалась каспаза-подобная активность 20S протеасомы. Это указывает на вероятное компенсаторное встраивание в иммунопротеасомный комплекс β1-субъединицы вместо Lmp2. Такой механизм замещения можно рассматривать как адаптивный ответ на отсутствие Lmp2, который служит для поддержания функциональной активности УПС в дифференцированных клетках, индуцированных IFNγ.
Гены Psmb9 и Psmb8, кодирующие субъединицы Lmp2 и Lmp7 соответственно, расположены в локусе главного комплекса гистосовместимости второго типа (MHC II) [30]. С момента первого их описания исследователи уделяли большое внимание изучению функций этих субъединиц в формировании иммунного ответа. Нарушение функции Lmp2 приводило к нарушению презентации антигенов [24], изменению как репертуара TCD8+-лимфоцитов [26], так и абсолютному снижению их количества у мышей [25]. Помимо роли в работе иммунной системы, иммунопротеасомы, включая Lmp2, участвуют в поддержании протеостаза и регуляции дифференцировки клеток. В условиях клеточного стресса, вызванного, например, митохондриальной дисфункцией в клетках человека, возрастает уровень Lmp2, что способствует повышению активности протеасом и снижению накопления окисленных белков [27]. Также потеря Lmp2 связана с развитием нейродегенеративных изменений при болезни Альцгеймера. Так, у мышей с нокаутом гена Psmb9 наблюдается потеря миелина, увеличение проницаемости гематоэнцефалического барьера, накопление амилоида-β и повышение уровня АФК. Эти факторы приводят к хроническому окислительному стрессу, усилению нейровоспаления и когнитивным нарушениям, что подчеркивает значение Lmp2 в поддержании нормального состояния клеток мозга [28]. Роль Lmp2 в развитии тканей показана также в исследованиях, связанных с нейрогенезом. В условиях гиперактивности комплекса mTORC1 отсутствие Lmp2 замедляет пролиферацию нейрональных предшественников, нормализуя их дифференцировку [29]. Кроме того, субъединица Lmp2 играет важную роль в дифференцировке мышечных клеток. Ингибирование иммунопротеасом в миобластах приводит к повышению уровня окисленных белков и нарушению дифференцировки миобластов [22].
Учитывая данные о роли Lmp2 в регуляции клеточного протеостаза в различных типах тканей, особый интерес представляет изучение функций иммунопротеасом в поддержании плюрипотентности ЭСК и их дифференцировке. Уникальная способность ЭСК к самообновлению и дифференцировке зависит от строго регулируемых механизмов, поддерживающих геномную стабильность и протеостаз. Под плюрипотентностью понимают способность ЭСК самообновляться и дифференцироваться в любые клеточные типы организма, за исключением некоторых внезародышевых тканей, таких как трофобласт и первичная энтодерма. Перед имплантацией эмбриона в эпибласте происходят значительные морфологические и молекулярные изменения, которые готовят клетки к развитию. Образованию постимплантационного эпибласта предшествует этап поляризации клеток эпибласта с образованием розеток и последующей люминизации эмбриона с образованием проамниотической полости [31, 32]. В этот период клетки эпибласта переходят от «наивного» состояния плюрипотентности к «праймированному», становясь готовыми к дифференцировке в экто-, мезо- и энтодерму. Этот переход включает несколько промежуточных состояний с уникальными характеристиками [33]. На сегодняшний день идентифицировано как минимум четыре различных типа плюрипотентных клеток, имеющих стабильные аналоги в условиях культивирования in vitro [33].
В ходе предыдущих исследований мы подтвердили, что экспрессия иммунопротеасом индуцируется на стадии эпибластоподобных клеток [15], достигая пика на третий день мезодермальной дифференцировки (неопубликованные данные) и постепенно снижаясь вплоть до полного исчезновения. Эпибластоподобные клетки и клетки на третий день мезодермальной дифференцировки в культуре соответствуют клеткам постимплантационного эпибласта и первичной полоски в ходе развития эмбриона мыши соответственно. Согласно открытым данным РНК-секвенирования отдельных клеток (ssRNA-seq), пик экспрессии иммунопротеасом также приходится на стадию закладывания первичной полоски [34, 35]. При формировании первичной полоски клетки эпибласта подвергаются эпителиально-мезенхимному переходу, включая изменения формы клеток в результате ремоделирования актинового цитоскелета, разрушения межклеточных контактов, деградации базальной мембраны и активации взаимодействия клеток с внеклеточным матриксом [36]. Кроме того, в этот период скорость деления клеток эпибласта сильно увеличивается. При переходе к этапу гаструляции клетки эпибласта мыши переключаются с типичного для млекопитающих клеточного цикла продолжительностью 12–14 ч на более короткий – 6–8 ч [37]. При значительных изменениях, характерных для раннего эмбрионального развития, критически важно обеспечить быструю адаптацию клеток к внутренним и внешним сигналам. Иммунопротеасомы отличаются быстрой кинетикой сборки и коротким временем полужизни [38]. Полагается, что в условиях стресса и провоспалительного сигналинга иммунопротеасомы могут более эффективно осуществлять деградацию поврежденных и полиубиквитинированных белков (см. обзор [11]). Можно предположить, что роль иммунопротеасом в раннем эмбриональном развитии заключается в предотвращении накопления ненужных и/или поврежденных белков. Однако важно отметить, что мыши с нокаутом всех трех каталитических субъединиц иммунопротеасом не имеют критических аномалий неонатального развития. Это может указывать на наличие компенсаторных механизмов, способных замещать их функции. Исследования с использованием клеток, лишенных как отдельных каталитических субъединиц иммунопротеасомы, так и всех трех, позволят уточнить роль иммунопротеасомы в поддержании протеостаза и участии в дифференцировке ЭСК.
ВЫВОДЫ
Таким образом, нами создана и охарактеризована линия ЭСК мыши с нокаутом гена Psmb9, кодирующего каталитическую субъединицу иммунопротеасомы – Lmp2 (β1i). Установлено, что отсутствие Lmp2 не влияет на морфологию и пролиферативную активность ЭСК, а также на их плюрипотентный статус. Данная клеточная линия представляет перспективный инструмент для изучения роли гена Psmb9 и иммунопротеасом в последующих этапах дифференцировки ЭСК in vitro.
Исследование выполнено за счет гранта Российского научного фонда (№ 22-14-00390). Эксперименты по секвенированию выполнены за счет средств, предоставленных в рамках соглашения 075-15-2021-1075 с Минобрнауки от 28-09-2021.
Об авторах
Д. В. Кригер
Институт цитологии РАН
							Автор, ответственный за переписку.
							Email: daryamalikova@gmail.com
				                					                																			                												                	Россия, 							Санкт-Петербург, 194064						
У. И. Поденкова
Институт цитологии РАН
														Email: daryamalikova@gmail.com
				                					                																			                												                	Россия, 							Санкт-Петербург, 194064						
А. А. Кузьмин
Институт цитологии РАН
														Email: daryamalikova@gmail.co
				                					                																			                												                	Россия, 							Санкт-Петербург, 194064						
Н. Д. Аксенов
Институт цитологии РАН
														Email: daryamalikova@gmail.com
				                					                																			                												                	Россия, 							Санкт-Петербург, 194064						
А. В. Кропачева
Институт цитологии РАН
														Email: daryamalikova@gmail.com
				                					                																			                												                	Россия, 							Санкт-Петербург, 194064						
А. С. Зиновьева
Институт цитологии РАН
														Email: daryamalikova@gmail.com
				                					                																			                												                	Россия, 							Санкт-Петербург, 194064						
А. В. Селенина
Институт цитологии РАН
														Email: daryamalikova@gmail.com
				                					                																			                												                	Россия, 							Санкт-Петербург, 194064						
А. Н. Томилин
Институт цитологии РАН
														Email: daryamalikova@gmail.com
				                					                																			                												                	Россия, 							Санкт-Петербург, 194064						
А. С. Цимоха
Институт цитологии РАН
														Email: atsimokha@incras.ru
				                					                																			                												                	Россия, 							Санкт-Петербург, 194064						
Список литературы
- Jang H.H. // J. Cancer Prev. 2018. V. 23. № 4. P. 153–161. doi: 10.15430/JCP.2018.23.4.153.
 - Abi Habib J., Lesenfants J., Vigneron N., van den Eynde B.J. // Cells. 2022. V. 11. № 3. P. 421. doi: 10.3390/cells11030421.
 - Zhang H., Zhou C., Mohammad Z., Zhao J. // bioRxiv. 2024. doi: 10.1101/2024.08.08.607236.
 - Budenholzer L., Cheng C.L., Li Y., Hochstrasser M. // J. Mol. Biol. 2017. V. 429. № 22. P. 3500–3524. doi: 10.1016/j.jmb.2017.05.027.
 - Aki M., Shimbara N., Takashina M., Akiyama K., Kagawa S., Tamura T., Tanahashi N., Yoshimura T., Tanaka K., Ichihara A. // J. Biochem. 1994. V. 115. № 2. P. 257–269. doi: 10.1093/oxfordjournals.jbchem.a124327.
 - Boes B., Hengel H., Ruppert T., Multhaup G., Koszinowski U.H., Kloetzel P.M. // J. Exp. Med. 1994. V. 179. № 3. P. 901–909. doi: 10.1084/jem.179.3.901.
 - Strehl B., Seifert U., Kruger E., Heink S., Kuckelkorn U., Kloetzel P.M. // Immunol. Rev. 2005. V. 207. № 1. P. 19–30. doi: 10.1111/j.0105-2896.2005.00308.x.
 - McCarthy M.K., Weinberg J.B. // Front. Microbiol. 2015. V. 6. № 1. P. 21. doi: 10.3389/fmicb.2015.00021.
 - Chen B., Zhu H., Yang B., Cao J. // Acta. Pharm. Sin. B. 2023. V. 13. № 5. P. 1976–1989. doi: 10.1016/j.apsb.2022.11.005.
 - Seifert U., Bialy L.P., Ebstein F., Bech-Otschir D., Voigt A., Schroter F., Prozorovski T., Lange N., Steffen J., Rieger M., et al. // Cell. 2010. V. 142. № 4. P. 613–624. doi: 10.1016/j.cell.2010.07.036.
 - Basler M., Groettrup M. // Cells. 2021. V. 10. № 11. P. 1–18. doi: 10.3390/cells10113216.
 - Atkinson S.P., Collin J., Irina N., Anyfantis G., Kyung B.K., Lako M., Armstrong L. // Stem Cells. 2012. V. 30. № 7. P. 1373–1384. doi: 10.1002/stem.1113.
 - Hernebring M., Fredriksson A., Liljevald M., Cvijovic M., Norrman K., Wiseman J., Semb H., Nystrom T. // Sci. Rep. 2013. V. 3. № 1. P. 1381. doi: 10.1038/srep01381.
 - Hernebring M., Brolen G., Aguilaniu H., Semb H., Nystrom T. // Proc. Natl. Acad. Sci. USA. 2006. V. 103. № 20. P. 7700–7705. doi: 10.1073/pnas.0510944103.
 - Kriger D., Podenkova U.I., Bakhmet E.I., Potapenko E., Ivanova E., Tomilin A.N., Tsimokha A.S. // Cells. 2024. V. 13. № 16. P. 1–13. doi: 10.3390/cells13161362.
 - Podenkova U.I., Kriger D.V., Kuznetsov A.V., Kuzmin A.A., Koltunova L.A., Yevreiskaya A., Aksenov N.D., Fokin N.P., Selenina A.V., Tomilin A.N. // Cell Tissue Biol. 2025. V. 19. № 2. P. 130–140. doi: 10.1134/S1990519X24600741.
 - Bakhmet E.I., Ponomartsev S.V., Dyban P.A., Nazarov I.B., Kuzmin A.A., Aksenov N.D., Potapenko E., Gordeev M.N., Tomilin A.N. // Cell Tissue Biol. 2020. V. 14. № 6. P. 413–418. doi: 10.1134/S1990519X20060036.
 - Gordeev M.N., Zinovyeva A.S., Petrenko E.E., Lomert E.V., Aksenov N.D., Tomilin A.N., Bakhmet E.I. // Acta Naturae. 2024. V. 16. № 4. P. 12–22. doi: 10.32607/actanaturae.27510.
 - Kriger D., Novitskaya K., Vasileva G., Lomert E., Aksenov N.D., Barlev N.A., Tentler D. // Biol. Direct. 2022. V. 17. № 1. P. 1–13. doi: 10.1186/s13062-022-00354-6.
 - Kulichkova V.A., Artamonova T.O., Zaykova J.J., Ermolaeva J.B., Khodorkovskii M.A., Barlev N.A., Tomilin A.N., Tsimokha A.S. // Mol. Biotechnol. 2015. V. 57. № 1. P. 36–44. doi: 10.1007/s12033-014-9799-0.
 - Chen X., Mao Y., Guo Y., Xiao D., Lin Z., Huang Y., Liu Y.C., Zhang X., Wang Y. // J. Transl. Med. 2023. V. 21. № 1. P. 1–16. doi: 10.1186/s12967-023-04071-0.
 - Cui Z., Hwang S.M., Gomes A.V. // Mol. Cell. Biol. 2014. V. 34. № 1. P. 96–109. doi: 10.1128/MCB.00622-13.
 - Hensley S.E., Zanker D., Dolan B.P., David A., Hickman H.D., Embry A.C., Skon C.N., Grebe K.M., Griffin T.A., Chen W., et al. // J. Immunol. 2010. V. 184. № 8. P. 4115–4122. doi: 10.4049/jimmunol.0903003.
 - Sibille C., Gould K.G., Willard-Gallo K., Thomson S., Rivett A.J., Powis S., Butcher G.W., De Baetselier P. // Curr. Biol. 1995. V. 5. № 8. P. 923–930. doi: 10.1016/s0960-9822(95)00182-5.
 - van Kaer L., Ashton-Rickardt P.G., Eichelberger M., Gaczynska M., Nagashima K., Rock K.L., Goldberg A.L., Doherty P.C., Tonegawa S. // Immunity. 1994. V. 1. № 7. P. 533–541. doi: 10.1016/1074-7613(94)90043-4.
 - Chen W., Norbury C.C., Cho Y., Yewdell J.W., Bennink J.R. // J. Exp. Med. 2001. V. 193. № 11. P. 1319–1326. doi: 10.1084/jem.193.11.1319.
 - Kim M., Serwa R.A., Samluk L., Suppanz I., Kodron A., Stepkowski T.M., Elancheliyan P., Tsegaye B., Oeljeklaus S., Wasilewski M., et al. // Nat. Commun. 2023. V. 14. № 1. P. 1–23. doi: 10.1038/s41467-023-39642-8.
 - Guo Y., Wang S., Li L., Zhang H., Chen X., Huang Z., Liu Y. // Mol. Neurobiol. 2024. V. 61. № 1. P. 28–41. doi: 10.1007/s12035-023-03564-9.
 - Choi J.H., Jo H.S., Lim S., Kim H.T., Lee K.W., Moon K.H., Ha T., Kwak S.S., Kim Y., Lee E.J., et al. // Nat. Commun. 2018. V. 9. № 1. P. 1–16. doi: 10.1038/s41467-018-04774-9.
 - Brown M.G., Driscoll J., Monaco J.J. // Nature. 1991. V. 353. № 6342. P. 355–357. doi: 10.1038/353355a0.
 - Bedzhov I., Zernicka-Goetz M. // Cell. 2014. V. 156. № 5. P. 1032–1044. doi: 10.1016/j.cell.2014.01.023.
 - Shahbazi M.N., Scialdone A., Skorupska N., Weberling A., Recher G., Zhu M., Jedrusik A., Devito L.G., Noli L., Macaulay I.C., et al. // Nature. 2017. V. 552. № 7684. P. 239–243. doi: 10.1038/nature24675.
 - Gordeev M.N., Bakhmet E.I., Tomilin A.N. // Rus. J. Devel. Biol. 2021. V. 52. № 6. P. 429–440. doi: 10.31857/s0475145021060057.
 - Kim I.S., Wu J., Rahme G.J., Battaglia S., Dixit A., Gaskell E., Chen H., Pinello L., Bernstein B.E. // Cell Rep. 2020. V. 33. № 1. P. 1–15. doi: 10.1016/j.celrep.2020.108222.
 - Mohammed H., Hernando-Herraez I., Savino A., Scialdone A., Macaulay I., Mulas C., Chandra T., Voet T., Dean W., Nichols J., et al. // Cell. Rep. 2017. V. 20. № 5. P. 1215–1228. doi: 10.1016/j.celrep.2017.07.009.
 - Kojima Y., Tam O.H., Tam P.P. // Semin. Cell. Dev. Biol. 2014. V. 34. № 1. P. 65–75. doi: 10.1016/j.semcdb.2014.06.010.
 - Snow M.H.L. // Development. 1977. V. 42. № 1. P. 293–303. doi: 10.1242/dev.42.1.293.
 - Heink S., Ludwig D., Kloetzel P.M., Kruger E. // Proc. Natl. Acad. Sci. USA. 2005. V. 102. № 26. P. 9241–9246. doi: 10.1073/pnas.0501711102.
 
Дополнительные файлы
				
			
						
					
						
						
						
									






