Evaluation of the efficiency of methane pyrolysis technology within a decision support system
- Autores: Kazarinov A.V.1, Kornilov Y.Y.1
-
Afiliações:
- Samara State Technical University
- Edição: Volume 33, Nº 2 (2025)
- Páginas: 7-27
- Seção: Information Technology and Communications
- URL: https://journals.rcsi.science/1991-8542/article/view/310314
- DOI: https://doi.org/10.14498/tech.2025.2.1
- EDN: https://elibrary.ru/UEAIWU
- ID: 310314
Citar
Texto integral
Resumo
This paper presents the development of a concept and operating algorithm for a decision support system (DSS) designed for comprehensive analysis and identification of directions for improving the methane pyrolysis process. The authors propose a modular DSS architecture whose key element is a multifactor-analysis module based on the super-efficiency Data Envelopment Analysis (DEA) model. This module evaluates and ranks various technological operating modes of methane pyrolysis. Applying DEA models enables the identification of efficient operating modes and, crucially, the pinpointing of those with the greatest potential for practical deployment owing to their technological robustness.
The study analyzes the influence of technological parameters on methane-conversion degree and hydrogen productivity in the pyrolysis process, and demonstrates how the proposed approach can rank efficient modes and generate well-grounded recommendations for their further optimization. The developed DSS can serve as an effective tool for enhancing the technological and economic efficiency of methane pyrolysis, facilitating its industrial adoption and strengthening its competitiveness as an environmentally oriented hydrogen-production method. The results contribute to the advancement of methodologies for managing complex technological systems.
Texto integral
Введение
Мировой переход к низкоуглеродной экономике требует развития технологий производства чистого водорода, который рассматривается как перспективный энергоноситель в долгосрочной стратегии энергоснабжения. Современное производство водорода (~90 млн т), на 95 % зависящее от ископаемого сырья, генерирует около 830 млн т CO2 ежегодно. По данным Международного энергетического агентства (МЭА), к 2050 году производство водорода может вырасти в 6 раз, что делает разработку низкоуглеродных методов его получения критически важной задачей [1–3].
Одним из перспективных методов генерации водорода является пиролиз метана – термическое разложение природного газа на водород и твердый углерод (C), что исключает выбросы CO2. Этот процесс получения «бирюзового» водорода объединяет экономические преимущества традиционной технологии производства водорода и экологические характеристики безуглеродных процессов. Образующийся твердый углерод является товарным продуктом, повышающим рентабельность технологии [4].
Несмотря на имеющийся существенный потенциал технологии пиролиза, она находится на опытно-промышленной стадии разработки. Ее внедрение требует оптимизации множества взаимосвязанных параметров (характеристик реактора, состава катализатора, температуры, расхода сырья и т. п.), что подчеркивается вовлеченностью в исследования крупных промышленных компаний, таких как «Газпром», BASF, Wintershall Dea, Linde и др., а также научно-исследовательских организаций [5].
Исследование, управление и оптимизация сложных технологических процессов требует применения систем поддержки принятия решений (СППР). СППР представляют собой сложные информационно-аналитические инструменты, предназначенные для повышения эффективности и надежности управления в условиях неопределенности основных параметров и их варьирования в ходе процесса. Эти системы играют важную роль в водородной энергетике, где множество факторов и параметров требуют постоянного мониторинга и оптимизации [6]. К основным функциям СППР относят:
- мониторинг и сбор данных;
- анализ и диагностику;
- прогнозирование;
- оптимизацию параметров процесса;
- поддержку принятия решений;
- формирование отчетности и визуализацию;
- организацию обратной связи и обучение системы.
Цель настоящей статьи состоит в разработке концепции СППР для оценки эффективности процесса пиролиза метана на основе применения метода анализа среды функционирования (Data Envelopment Analysis, DEA) для проведения сравнительной оценки различных технологических режимов пиролиза метана и обоснования выбора оптимальных параметров для промышленного внедрения.
Основные технологии производства водорода
Существуют различные технологии производства водорода, каждая из которых имеет свои преимущества, недостатки, ограничения в применении и уровень развития. В настоящее время основную часть в производстве водорода занимают процессы, основанные на использовании ископаемого топлива, одновременно с чем возрастает внимание к экологически безопасным и возобновляемым технологиям [7]. Ниже рассмотрены ключевые методы получения водорода и их текущее состояние.
Паровой риформинг метана (SMR) является наиболее распространенным промышленным методом получения водорода на данный момент. Процесс включает взаимодействие метана с водяным паром в условиях контакта с катализатором при температуре 800–1000 °C и давлении 2–4 МПа с образованием водорода и оксидов углерода (CO и CO2), согласно реакциям:
; (1)
. (2)
SMR позволяет получать относительно недорогой водород, однако сопровождается прямыми выбросами CO2 [8]. Для снижения эмиссий углекислого газа разрабатываются и внедряются технологии улавливания, использования и хранения CO2 (CCUS), что приводит к значительному увеличению себестоимости процесса. Таким образом, основным недостатком SMR остаются значительные выбросы CO2.
Газификация угля представляет собой процесс превращения угля в синтез-газ при высокой температуре, из которого впоследствии выделяется водород. Этот способ широко используется в странах с дешевым углем, особенно в Китае. Несмотря на это, в глобальном масштабе он применяется в меньших объемах, чем паровой риформинг метана (SMR), и считается одним из самых «грязных» по выбросам CO2. По оценкам, около 18–20 % мирового водорода производится из угля, при этом в Китае газификация угля может составлять до половины объемов производства водорода. Технологии улавливания углекислого газа (CCS) могут снижать выбросы, но их экономическая эффективность пока ограничена.
Электролиз воды основан на расщеплении молекул воды на водород и кислород под действием электрического тока, что позволяет получать водород высокой степени чистоты. При использовании электроэнергии, вырабатываемой из возобновляемых источников (ВИЭ), данный процесс становится практически безуглеродным, что формирует основу для производства так называемого «зеленого» водорода. Энергозатраты на разложение воды составляют около 286 кДж/моль H2, что делает электролиз значительно более энергоемким по сравнению с методами на основе ископаемого топлива, такими как паровой риформинг [8]. Вследствие этого себестоимость водорода, получаемого электролизом, на текущем этапе значительно превышает стоимость водорода из традиционных источников. По данным МЭА, на электролиз приходится лишь около 4 % мирового производства водорода [1–3], однако ожидается рост этой доли благодаря развитию ВИЭ, совершенствованию технологий и снижению стоимости электролизеров.
Альтернативные методы включают частичное окисление метана, пиролиз биомассы, фотохимические и биологические процессы, переработку отходов, побочное извлечение водорода из технологических газов, а также пиролиз метана, который рассматривается в качестве одного из перспективных направлений. Указанные технологии находятся на различных стадиях – от лабораторных исследований до пилотных промышленных испытаний и в настоящее время формируют лишь незначительную долю в общемировой структуре производства водорода.
Таким образом, несмотря на доминирование технологий, базирующихся на использовании ископаемого сырья, расширение доли низкоуглеродного водорода и переход к климатически нейтральным схемам его производства остаются приоритетными задачами мировой энергетической стратегии.
Технология процесса пиролиза метана
Пиролиз метана рассматривается в качестве одного из перспективных направлений получения низкоуглеродного водорода. В результате процесса пиролиза из метана образуется водород и твердый углерод:
, кДж/моль. (3)
В настоящее время данная технология не получила широкого промышленного распространения. Ключевым преимуществом пиролиза является отсутствие прямых выбросов CO2, поскольку углерод, содержащийся в метане, выделяется в твердой фазе. Благодаря этому отпадает необходимость в дорогостоящих системах улавливания и хранения CO2 (технология CCUS), применяемых для процессов парового риформинга (SMR) и газификации.
По углеродному следу пиролиз метана приближается к «зеленому» водороду, несмотря на использование ископаемого сырья – природного газа. Дополнительным преимуществом является значительно более низкая энергоемкость процесса по сравнению с электролизом: в идеальных условиях требуется около 37,5 кДж на получение 1 моль H2. Это объясняется возможностью эффективного использования избыточной возобновляемой или ядерной энергии для нагрева реактора, особенно в условиях безуглеродных энергетических систем будущего.
Важным преимуществом пиролиза является ценный побочный продукт – твердый углерод, который может использоваться в промышленности. При высоком качестве углерода его реализация может частично компенсировать издержки на производство водорода [9]. При наличии устойчивого рынка сбыта углерода пиролиз может конкурировать по себестоимости с традиционным паровым риформингом с улавливанием CO2 [10]. Кроме того, пиролиз хорошо интегрируется в существующую газовую инфраструктуру: природный газ может транспортироваться по трубопроводам до распределительных установок, где непосредственно на месте производится водород без выбросов углекислого газа [9]. Такой подход позволяет эффективно использовать имеющиеся активы газовой отрасли для постепенного перехода к водородной экономике.
С учетом вышеуказанных факторов пиролиз метана представляет собой перспективную технологию производства водорода благодаря экологическим и потенциально экономическим преимуществам [10]. Он способен обеспечить низкоуглеродный водород для трудно декарбонизируемых отраслей с использованием доступного сырья – природного газа [11]. Это делает пиролиз привлекательной альтернативой в переходный период на пути к климатической нейтральности. Производство водорода с помощью пиролиза метана соответствует российским и глобальным направлениям развития водородной энергетики [12–15].
Однако для полного раскрытия потенциала пиролизного способа генерации водорода требуется его дальнейшее технологическое развитие [16–19]. В частности, возникает необходимость в разработке эффективной системы поддержки принятия решений (СППР), способной комплексно анализировать различные режимы пиролиза и обосновывать выбор оптимальных параметров с учетом технологической эффективности и экономических затрат. Различные варианты реализации процесса пиролиза метана могут значительно отличаться по ряду технологических характеристик, что требует системного подхода к их оценке и выбору.
Алгоритм функционирования СППР
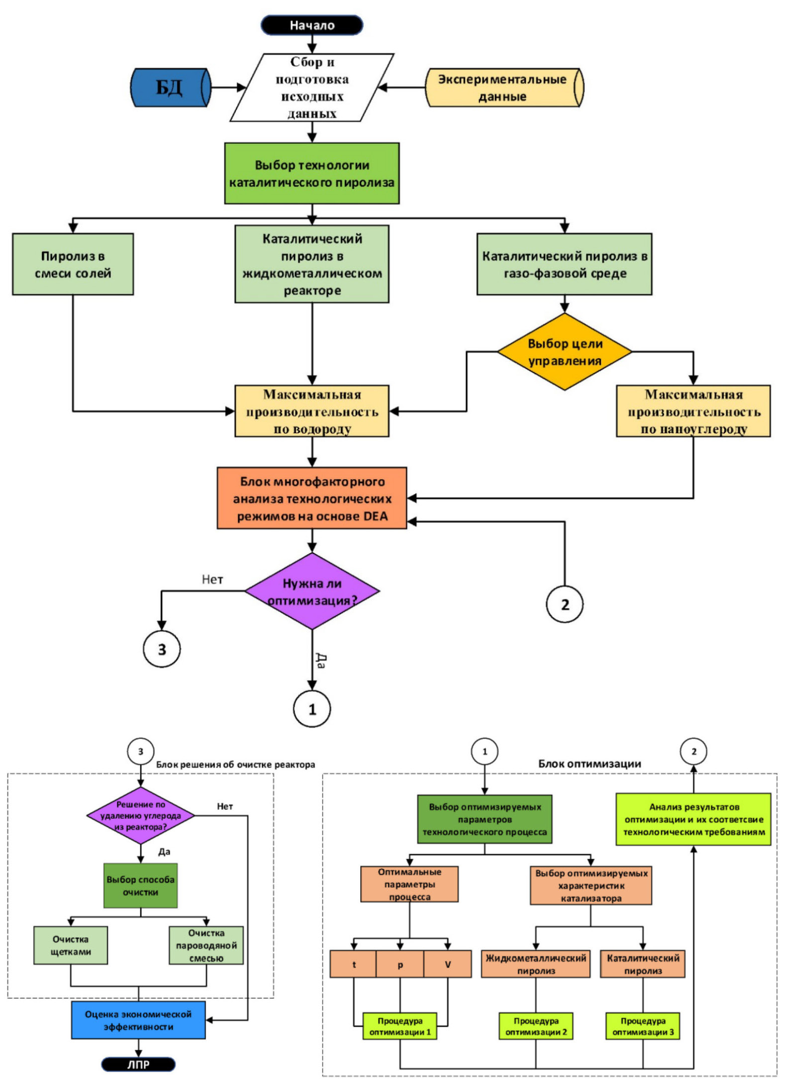
Логику функционирования СППР определяет разработанный авторами алгоритм, представленный на рис. 1. Структура алгоритма формируется совокупностью компонентов, каждый из которых реализует строго определенные функции в процессах обработки данных и формирования управленческих решений и рекомендаций. В данном разделе рассматриваются основные элементы алгоритма, их назначение и взаимосвязь, обеспечивающие эффективную работу системы.
Рис. 1. Алгоритм функционирования СППР
Блок сбора и подготовки данных играет ключевую роль в системе поддержки принятия решений (СППР) при управлении процессом пиролиза. Основная задача данного блока заключается в сборе, верификации, анализе и структурировании информации, необходимой для выбора оптимального технологического режима, повышения эффективности работы реактора и обеспечения стабильности процесса.
Данный блок формирует исходную информационную базу, которая служит основой для функционирования остальных компонентов алгоритма, снижая уровень неопределенности при принятии управленческих решений. К основным функциям блока относятся:
- сбор информации из различных источников;
- фильтрация и верификация данных;
- подготовка данных для дальнейшей обработки.
После прохождения процедур верификации структурированные данные о составе исходного сырья и параметрах процесса передаются в блок выбора технологических решений.
Блок экспериментальных данных обеспечивает сбор и обработку информации, получаемой в результате лабораторных исследований и промышленных испытаний. Такие данные используются для верификации технологических гипотез, оптимизации параметров процесса пиролиза, оценки устойчивости катализаторов к деградации и выбора наиболее эффективных режимов работы реактора.
Основная цель блока – обеспечить СППР актуальными данными, позволяющими учитывать реальные условия эксплуатации, корректировать теоретические расчеты и адаптировать технологию к нестандартным ситуациям. Информация, поступающая в данный блок, является результатом лабораторных исследований, промышленных тестов и физико-химического анализа.
Блок базы данных (БД) обеспечивает хранение, структурирование и предоставление информации, необходимой для анализа, выбора стратегий управления, настройки параметров и контроля функционирования реактора. Данный блок представляет собой централизованную базу данных, включающую исторические, теоретические и экспериментальные сведения, которые используются алгоритмом СППР для прогнозирования и корректировки условий технологического процесса.
Основные функции БД заключаются в хранении данных и управлении ими (в блок БД собирается и структурируется информация), обновлении и расширении БД (новые данные добавляются после каждого запуска процесса, а историческая информация корректируется с учетом новых экспериментов); устаревшие или ошибочные данные удаляются или заменяются актуальными.
Блок выбора технологии каталитического пиролиза предназначен для определения наиболее целесообразного метода переработки исходного сырья на основе данных, поступающих из ранее описанных блоков. Основные функции блока:
- анализ исходных данных с целью формирования различных сценариев реализации процесса, каждый из которых соответствует заданным условиям и целевым показателям;
- предоставление технологических альтернатив, включающих несколько вариантов реализации процесса пиролиза метана, с учетом их преимуществ и ограничений;
- оценка экономической эффективности посредством анализа затрат на реализацию каждого варианта, включая стоимость сырья, энергопотребление, расход катализаторов и вспомогательных материалов, что позволяет исключить наименее выгодные сценарии и сосредоточиться на технологиях, обеспечивающих максимальную производительность при минимальных издержках.
Определение цели управления непосредственно влияет на выбор технологии, параметров процесса и методов очистки конечных продуктов.
Блок выбора цели управления предназначен для задания целевых ориентиров, которых следует достичь в рамках технологического процесса, что формирует направление работы последующих модулей системы. Выбор цели управления непосредственно влияет на выбор технологии, параметров процесса и способов очистки продуктов. Одной из основных функций блока является определение целей управления, в качестве которых могут рассматриваться:
- максимизация производительности по целевому продукту (водороду либо углеродным материалам высокой добавленной стоимости);
- минимизация удельных эксплуатационных затрат (энергопотребления, расхода сырья);
- оптимизация по комплексному технико-экономическому критерию.
Выбор конкретного критерия формирует вектор оптимизации и предопределяет характер рекомендаций, генерируемых СППР.
Блок многофакторного анализа технологических режимов с использованием метода анализа среды функционирования (DEA) обеспечивает комплексную оценку эффективности процесса пиролиза метана. Данный метод применяется для сравнительной оценки множества альтернативных технологических решений на основе совокупности параметров, характеризующих их работу. Использование метода DEA позволяет выявить эффективные технологические сценарии, определить потенциал повышения результативности менее эффективных вариантов, а также обосновать выбор оптимальных решений с позиций ресурсосбережения, экологической устойчивости и экономической целесообразности.
Метод DEA базируется на решении задач линейного программирования, что обеспечивает получение относительных количественных оценок эффективности анализируемых объектов. Применение данного подхода дает возможность осуществлять многофакторный сравнительный анализ сложных технологических процессов, характеризующихся широким спектром разнородных количественных показателей, без необходимости априорного задания весовых коэффициентов, что делает его особенно востребованным в задачах оптимизации режимов пиролиза метана.
Блок оптимизации выполняет функцию анализа текущих параметров процесса и определения необходимости их последующей оптимизации для достижения поставленных целей управления. Решения, принимаемые на данном этапе, существенно влияют на работу всей системы, поскольку задают выбор режима оптимизации, направления корректировки параметров и инициируют процедуры их оптимизации.
К основным функциям блока оптимизации относятся:
- анализ текущих параметров процесса и проверка их соответствия установленным целевым функциям;
- сравнение фактических значений параметров с оптимальными или нормативными значениями, а также оценка степени их отклонения от заданных показателей;
- принятие решения о необходимости оптимизации на основании анализа отклонений и оценки эффективности с точки зрения ресурсных затрат и инициализация процедур оптимизации.
Необходимо отдельно отметить, что предусмотренный в рамках функционирования блока вызов процедур оптимизации различных параметров процесса, основанный на результатах многофакторного анализа, позволяет повышать эффективность работы технологической системы. Оптимизационные подходы реализуются как на этапе выявления наилучших сценариев, так и при последующей корректировке параметров для достижения заданных целевых показателей.
Блок очистки реактора от углеродных отложений предназначен для анализа состояния реактора и формирования сигналов о необходимости удаления углеродных отложений, которые могут накапливаться на стенках реактора, поверхности катализатора или в жидкометаллической среде. Подобные отложения приводят к снижению эффективности процесса и могут вызывать загрязнение системы. Перед принятием решения о проведении очистки в данном блоке осуществляется сбор и анализ данных о степени коксообразования и состоянии катализатора, включая информацию, получаемую на основе показаний газоанализатора. Если на основе проведенного анализа установлена необходимость удаления углерода, система формирует рекомендации по выбору методов очистки, предлагая механические или химические подходы, каждый из которых обладает своими технологическими преимуществами и ограничениями. Таким образом, блок формирует рекомендации по своевременному вмешательству в технологический процесс, предоставляя обоснованный выбор способа очистки в зависимости от характера отложений и состояния оборудования.
Блок оценки экономической эффективности отвечает за проведение анализа финансовой целесообразности выбранной технологии и режимов работы процесса. Основная задача данного блока заключается в оценке степени экономической эффективности конкретного способа реализации технологии пиролиза исходя из соотношения затрат и прогнозируемой прибыли, а также в предоставлении данных для принятия окончательного решения лицом, принимающим решение (ЛПР), относительно продолжения или корректировки технологического режима.
Перед проведением расчетов в блок поступает информация, собранная на предыдущих этапах алгоритма. На основе этих данных осуществляется вычисление показателей затрат на сырье, энергоресурсы, катализаторы и процедуры очистки, а также сопоставление их с ожидаемой выручкой от реализации целевых продуктов: водорода и углеродных материалов c высокой добавленной стоимостью. После расчетов проводится анализ полученных результатов. Если процесс демонстрирует достаточную экономическую эффективность, то система переходит к завершающему этапу работы. В случае выявления неэффективности предлагаются варианты повторного расчета или корректировки параметров. Итоговая экономическая оценка служит основанием для ЛПР о признании выбранного режима экономически эффективным, его оперативной корректировке или возврате к предыдущим блокам алгоритма с целью поиска более выгодной технологической альтернативы.
Блок многофакторного анализа на основе DEA-метода
Блок многофакторного анализа является ключевым компонентом разработанной СППР, предназначенным для оценки относительной эффективности различных технологических режимов или конфигураций процесса пиролиза метана. В качестве основного инструмента анализа в данном блоке используется метод анализа среды функционирования (анг. Data Envelopment Analysis – DEA).
DEA-метод. Согласно DEA-методу, оценка эффективности f одномерного объекта сравнения, представляющего DMU (с англ. Decision Making Unit – единица принятия решения) с одним входом X и одним выходом Y, может быть найдена как отношение положительного результата функционирования объекта Y к затраченному на достижение этого результата ресурсу X [20]:
. (4)
Оценка эффективности f одномерных производственных объектов сравнения, рассчитываемая на основе выражения (4), принимает исключительно положительные значения в интервале от 0 до 1. Метод DEA позволяет распространить соотношение (4) на случай многомерных объектов, что позволяет формировать сравнительные показатели эффективности DMU, характеризуемых вектором входных параметров X и вектором выходных параметров Y, путем сопоставления достигнутых результатов с затраченными на это ресурсами [21]. Рассмотрим произвольный многомерный объект сравнения, который имеет m входов и k выходов, как представлено на рис. 2.
Рис. 2. Многомерный объект сравнения
В качестве входных параметров X1, X2, …, Xm рассматриваются разнообразные задействованные в осуществлении производственно-технологического процесса ресурсы. Они могут характеризовать материальные, технологические, информационные, трудовые, сырьевые, капитальные и другие ресурсы. Входные параметры подбираются так, чтобы уменьшение каждого из них увеличивало показатель суммарной эффективности f. Повышение затрат приводит к снижению эффективности анализируемых объектов сравнения, поэтому для них всегда выполняется условие
, . (5)
В качестве выходных параметров Y1, Y2, …, Yk можно принять различные показатели, которые характеризуют разнообразные аспекты результатов деятельности: производственно-технологические (объем и качество конечной продукции, надежность, долговечность), экономические (прибыль, доход, рентабельность), рыночные (емкость рынка, число связей с контрагентами), управленческие (устойчивость, управляемость), экологические (чистота производств) и другие. Выходные параметры могут иметь существенно отличающиеся между собой значения, быть несвязанными и несопоставимыми, разнородными по смыслу и единицам измерения.
Выходные параметры выбираются таким образом, чтобы каждый из них отражал положительный вклад в общий показатель эффективности f. При этом необходимо, чтобы выходные параметры имели численные значения и увеличение любого из Yi приводило к росту совокупного показателя эффективности f:
, . (6)
В соответствии с моделью CCR метода DEA численное значение показателя эффективности f для каждого из N объектов определяется путем максимизации f на множестве значений весовых коэффициентов u, v, принадлежащих области определения G. Задача определения для j-го объекта сравнения оценки обобщенного показателя сравнительной эффективности fj и соответствующих весовых коэффициентов uij и vlj формулируется следующим образом:
(7)
при наличии ограничений:
, , (8)
где uij и vlj – весовые коэффициенты, характеризующие относительный вклад каждого из выходных и входных параметров в общий показатель эффективности.
Система соотношений (7) и (8) представляет собой N задач математического программирования (ЗМП), решение которых позволяет вычислить относительные показатели эффективности fj для каждого из N объектов сравнения в виде численных оценок, ранжированных на единичном интервале [0, 1], а также определить соответствующие весовые коэффициенты uij и vlj (, ) в функционале (7) [20–22].
Модель Super-efficiency (суперэффективности, сокращенно SE) применяется в случаях, когда несколько сравниваемых объектов находятся на границе эффективности, т. е. получают оценки эффективности , и требуется определить наилучший объект сравнения в анализируемой группе. Для этого применяется подход, основанный на модели SE DEA-метода, суть которого заключается в исключении из ограничений (8) эффективных объектов с оценкой, равной единице.
Формулировка ЗМП на основе модели SE для получения сравнительных оценок эффективности объектов аналогична базовой CCR модели, однако в данном случае задача определения эффективности объектов сравнения сводится к максимизации показателя эффективности при исключении из рассмотрения указанных выше ограничений:
; (9)
, . (10)
Результатом решения ЗМП (9) и (10) являются сравнительные оценки, принадлежащие интервалу . При этом объект сравнения, получивший максимальную оценку эффективности, может считаться наилучшим в группе сравнения при заданных условиях. Неэффективные по базовой модели CCR объекты с оценкой менее 1 сохраняют свои сравнительные оценки и в модели SE [23].
Обоснование использования DEAх-метода в СППР. Ключевым преимуществом метода DEA является отсутствие необходимости заранее задавать функциональную зависимость между входами и выходами. Наиболее эффективным оказывается применение DEA-метода в задачах, в которых зависимость обобщенного критерия эффективности от частных показателей или параметров либо неизвестна, либо носит слишком сложный или нелинейный характер.
DEA-модели позволяют использовать одновременно множество входных и выходных параметров, выраженных в различных единицах измерения, без необходимости их предварительного нормирования или агрегирования. При этом оценка эффективности формируется на основе сравнения с «лучшими вариантами», то есть с наиболее эффективными DMU, которые формируют эффективную границу.
DEA-метод также характеризуется высокой степенью наглядности и интерпретируемости, что делает его удобным, эффективным и универсальным инструментом для комплексной количественной оценки эффективности в тех случаях, когда объекты исследования [24]:
- работают в идентичных условиях;
- потребляют множество различных ресурсов;
- производят несколько различных результатов;
- имеют слабую или неизвестную зависимость между входами и выходами.
Задачи блока многофакторного анализа. Основная задача данного расчетного блока СППР, основанного на решении ЗМП, сформулированных в соответствии с моделями DEA-метода, заключается в проведении сравнительной оценки относительной технической эффективности различных технологических режимов или экспериментальных условий (DMU) реализации процесса пиролиза метана. Это позволяет системе предоставлять пользователю обоснованные рекомендации и технологические решения.
Для иллюстрации функциональных возможностей СППР рассмотрим следующую формализацию задачи сравнения. На основе экспериментальных данных, где каждый замер, характеризующийся уникальными значениями входных и выходных параметров, трактуется как отдельная единица принятия решений (DMU), расчетный модуль DEA, интегрированный в состав СППР, должен реализовать следующие функции:
- оценить относительную эффективность каждого DMU и выполнить их ранжирование по степени эффективности;
- идентифицировать наиболее эффективные DMU, которые могут быть использованы в качестве ориентиров для наименее эффективных объектов;
- используя модель суперэффективности, выявить лидирующие DMU среди наиболее эффективных вариантов;
- для неэффективных DMU определить величину отклонения от эталонных показателей и обозначить потенциальные направления оптимизации;
- рассчитать целевые значения входных и выходных параметров, на основе которых формируются конкретные рекомендации по корректировке режимов функционирования процесса.
Выполнение перечисленных функций в составе СППР обеспечивает не только автоматизированную классификацию экспериментальных или промышленных условий по их относительной эффективности, но и формирование для пользователя научно обоснованных рекомендаций, направленных на потенциальную оптимизацию процесса пиролиза метана с целью повышения его производительности и снижения ресурсоемкости. Таким образом, результаты сравнительной количественной оценки, осуществляемой расчетным модулем на основе DEА-анализа, формируют информационную основу для поддержки принятия управленческих решений, касающихся выбора наиболее перспективных технологических режимов.
Реализация расчетного модуля блока многофакторного анализа. Для реализации расчетного блока СППР, основанного на методе DEA, используются данные, полученные в ходе серии лабораторных экспериментов по пиролизу метана. Блок оперирует актуальными данными, поступающими из блока сбора и подготовки исходных данных.
Каждый замер в течение серии экспериментов характеризуется набором технологических данных. Совокупность таких замеров формирует исходный массив данных, представленных в виде табл. 1, где строки соответствуют отдельным DMU, а столбцы – измеренным значениям технологических параметров.
На основе представленных данных формируется набор входных (затрачиваемые ресурсы) и выходных (результаты процесса) параметров, отвечающих условиям (5), (6) при формировании оценки эффективности. Этот этап является важнейшим этапом DEA-анализа. Для процесса пиролиза метана в зависимости от конкретной цели анализа могут быть выбраны параметры, представленные в табл. 2.
На основе представленных данных формулируется задача математического программирования, лежащая в основе метода DEA. Имеющиеся данные позволяют сформулировать задачу многофакторного анализа влияния технологических параметров процессов пиролиза метана на показатели эффективности процесса пиролиза метана как ЗМП. Входные и выходные параметры представлены на рис. 3.
Таблица 1. Экспериментальные данные для блока сбора и подготовки данных
Состав и вес катализатора | № замера | Температура в зоне реакции, °C | Давление в зоне реакции, атм. | Расход метана, л/ч | Время эксп., мин | СН4, % | Н2, % | Конверсия CH4, % |
82 Ni/8 Cu/10 Al2O3, 100 мг | 1 | 650 | 3 | 10 | 0 | 85.1 | 15,01 | 14,09 |
2 | 650 | 3 | 10 | 15 | 86.2 | 15,05 | 13,08 | |
3 | 650 | 3 | 10 | 30 | 85.9 | 15,07 | 14,1 | |
… | … | … | … | … | … | … | … | … |
90 Ni/10 Al2O3, 100 мг | 544 | 750 | 3 | 10 | 120 | 53,7 | 43,3 | 46,3 |
545 | 750 | 3 | 10 | 135 | 37,4 | 58,8 | 62,6 | |
546 | 750 | 3 | 10 | 150 | 37,8 | 58,3 | 62,2 |
Таблица 2. Формирование набора входных и выходных параметров для DEA-анализа
№ | Наименование параметра | Обозначение / единица измерения | Тип параметра | Обозначение параметра |
1 | Температура в реакционной зоне | °C | Вход | X1 |
2 | Давление в реакционной зоне | атм | Вход | X2 |
3 | Расход метана | л/ч | Вход | X3 |
4 | Время эксперимента | мин | Вход | X4 |
5 | Цена катализатора | руб/кг | Вход | X5 |
6 | Масса катализатора | г | Вход | X6 |
7 | Конверсия CH4 | % | Выход | Y1 |
8 | Выход H2 на 1 г катализатора | (л/ч)/г | Выход | Y2 |
Рис. 3. Многофакторный анализ процесса пиролиза метана
После того как блок многофакторного анализа СППР выполнил DEA-анализ, система представляет пользователю результаты в наглядном виде и сопровождает их интерпретацией. На рис. 4 представлены оценки эффективности, полученные на основе решения ЗМП (9), (10).
Рис. 4. Пример получения оценок эффективности
После получения оценок эффективности система поддержки принятия решений (СППР) приступает к выполнению комплекса действий, направленных на их последующий анализ и выработку рекомендаций для принятия решений.
Ранжирование режимов по эффективности. После расчета DEA-оценок в блоке многофакторного анализа СППР формируется ранжированный список экспериментальных режимов (DMU). Наивысший уровень эффективности продемонстрировал DMU184, для которого значение оценки по модели SE составляет 1,73. Это означает, что данный режим является наиболее эффективным среди анализируемых объектов и классифицируется системой как оптимальный.
Следующим по уровню эффективности является DMU149 с оценкой 1,33, что дает основание рассматривать его как высокоэффективный. DMU 184 и 149 сохраняются в системе как эталонные, их входные и выходные параметры (X1-X5, Y1-Y2) используются в качестве ориентиров для последующих сравнений, расчетов и рекомендаций. Результаты сравнительного анализа показывают, что оба режима демонстрируют высокий уровень эффективности, однако при режиме DMU184 достигаются лучшие показатели при меньшем времени реакции, что может быть обусловлено более высокой активностью применяемого катализатора. Это позволяет сформировать обоснованные предпосылки для выделения предпочтительного типа катализатора и оптимальных технологических условий, которые могут быть использованы как при масштабировании процесса, так и при разработке стандартных технологических регламентов.
Анализ неэффективных режимов и формирование рекомендаций по их совершенствованию. Для DMU, характеризующихся низкими значениями показателей эффективности, осуществляется анализ степени отклонения от эталонной эффективной границы. Например, режим DMU68 получил оценку 0,09, что значительно ниже границы эффективности. Даже после оптимизации вероятность достичь границы эффективности остается крайне низкой, поэтому пользователю рекомендуется исключить режим из дальнейшего рассмотрения. В подобных случаях система классифицирует данный технологический режим как неэффективный и формирует рекомендации по пересмотру ключевых параметров процесса, включая выбор катализатора и условий проведения реакции. Для повышения эффективности DMU68 система предлагает ориентироваться на технологические показатели режимов DMU149 и DMU184, а также рассматривает возможность замены используемого катализатора. При выявлении устойчиво низких показателей эффективности для всех DMU, связанных с определенным видом катализатора, алгоритм расчетного блока формирует соответствующее предупреждение, акцентируя внимание пользователя на данном аспекте. Окончательное решение относительно корректирующих действий принимается пользователем СППР.
СППР также рассчитывает целевые значения входных параметров для повышения эффективности недостаточно результативных режимов. Например, если текущая температура процесса (X₁) составляет 550 °C, система может рекомендовать ее увеличение до °C, ориентируясь на значение температуры в эталонных режимах, при условии сохранения остальных параметров на неизменном уровне, если они уже соответствуют целевым значениям.
В другом случае, например для DMU23 с оценкой 0,85, потенциал повышения эффективности составляет около 15 %, что указывает на высокую близость к границе эффективности и техническую реализуемость предложенных мер по совершенствованию режима.
Сравнительный анализ технологий. При наличии в базе данных других типов пиролиза метана (например, плазменного пиролиза или пиролиза в расплавах солей), СППР может выполнять сравнительный анализ технологий при условии сопоставимости входных и выходных параметров. Расчетный блок DEA формирует обобщенные оценки и позволяет пользователю определить, какая из технологий демонстрирует более высокую эффективность в рамках установленных критериев оценки эффективности.
Визуализация результатов и взаимодействие с ЛПР. Результаты анализа, выполняемого расчетным модулем, могут быть представлены в виде таблиц, графиков распределения значений эффективности или в другом виде, например в виде диаграмм с отображением минимальных, максимальных и средних оценок и т. д. СППР предоставляет пользователю интерактивный интерфейс, позволяющий выбирать конкретные DMU для детального просмотра их характеристик, проводить сопоставление параметров с эталонными режимами, моделировать сценарии изменения технологических условий и получать рекомендации по оптимизации процессов.
Формирование рекомендаций и направлений для дальнейших исследований. Анализ параметров наиболее эффективных режимов, выполняемый СППР, позволяет выявить ключевые сочетания факторов, влияющих на результат, например повышенные температуры при умеренном расходе метана, оптимальное соотношение массы катализатора и времени реакции или более низкие температуры, обеспечивающие длительную эффективную работу катализатора, как показано в работе [25].
При использовании СППР для планирования экспериментов система способна выявить области параметров, для которых граница эффективности еще не достигнута или которые недостаточно охвачены в текущей выборке. Это создает предпосылки для целенаправленного планирования новых серий экспериментов, ориентированных на достижение максимальной эффективности.
Расчетный блок СППР, реализующий метод DEA, не только обеспечивает количественную оценку эффективности, но и формирует конкретные, интерпретируемые и практически применимые рекомендации. В рамках функционирования системы пользователь получает возможность определить:
- какие текущие режимы работы являются наиболее эффективными;
- какова степень неэффективности альтернативных режимов относительно эталонных показателей;
- за счет каких изменений каких входных параметров можно повысить эффективность;
- какие технологические режимы служат ориентиром для оптимизации;
- какие варианты реализации технологии пиролиза демонстрируют более высокую эффективность;
- какой тип катализатора является предпочтительным для достижения целевых показателей.
Таким образом, применение метода DEA, реализованного в составе СППР, позволяет получить научное обоснование для принятия технических решений, направленных на повышение эффективности и устойчивости процессов пиролиза метана.
Выводы
Проведенное исследование посвящено разработке алгоритма СППР для анализа и оптимизации сложного, многофакторного процесса пиролиза метана – перспективной технологии производства низкоуглеродного водорода и ценного углерода.
В ходе проведенного исследования обоснована актуальность разработки системы поддержки принятия решений (СППР) для решения задач оптимизации процесса пиролиза метана в условиях глобального энергетического перехода и усиливающихся требований к декарбонизации промышленности. Показано, что высокая степень сложности данного процесса, обусловленная значительным числом управляемых и возмущающих параметров, а также необходимостью нахождения технологических компромиссов, предопределяет целесообразность применения специализированных интеллектуальных инструментов поддержки принятия решений.
В рамках работы определены ключевые технологические параметры, оказывающие существенное влияние на эффективность протекания процесса пиролиза. Разработана концепция СППР, включающая совокупность функциональных блоков, подробно описаны задачи каждого из них и логика их взаимосвязи. В качестве методологической основы расчетного модуля блока многофакторного анализа обоснован выбор метода DEA, обладающего существенными преимуществами для сравнительной оценки группы объектов.
Описано применение модели суперэффективности DEA-метода для формулировки ЗМП с целью анализа относительной эффективности экспериментальных технологических режимов, полученных в лабораторных условиях. Показано, что использование данного подхода позволяет не только выявлять неэффективные режимы и формировать целевые значения параметров для их последующей корректировки, но и осуществлять ранжирование эффективных решений, выделяя тем самым наиболее результативные режимы для последующего тиражирования и масштабирования.
Разработанная СППР, которая может быть использована как в научных исследованиях, так и на этапах опытно-промышленной эксплуатации, представляет универсальный инструмент многофакторного анализа, способный значительно повысить технологическую и экономическую эффективность процесса пиролиза метана, способствуя его интеграции в структуру перспективной водородной энергетики.
Sobre autores
Artyom Kazarinov
Samara State Technical University
Autor responsável pela correspondência
Email: artemrus987@gmail.com
Postgraduate Student, Dept. of Management and System Analysis of Thermal Power and Sociotechnical Complexes
Rússia, 244, Molodogvardeyskaya str., Samara, 443100Yaroslav Kornilov
Samara State Technical University
Email: yaroslav260801@gmail.com
Master, Dept. of Management and System Analysis of Thermal Power and Sociotechnical Complexes
Rússia, 244, Molodogvardeyskaya str., Samara, 443100Bibliografia
- International Energy Agency (IEA). Global Hydrogen Review 2024. Paris, 2024. URL: https://www.iea.org/reports/global-hydrogen-review-2024.
- Kazarinov A.V., Derevyanov M.Yu., Pleshivtseva Yu.E. Klassifikaciya i analiz lokalizacii proektov po proizvodstvu vodoroda [Classification and Analysis of the Localization of Hydrogen-Production Projects] // Sistemy analiza i obrabotki dannyh. 2022. № 4(88). P. 31–48. doi: 10.17212/2782-2001-2022-4-31-48. (In Russian)
- Kazarinov A.V., Derevyanov M.Yu., Pleshivtseva Yu.E. Analiz razvitiya nizkouglerodnyh tekhnologij po proizvodstvu vodoroda [Analysis of the Development of Low-Carbon Technologies for Hydrogen Production] // Izvestiya vuzov. Severo-Kavkazskij region. Tekhnicheskie nauki. 2023. № 2. P. 45–56. (In Russian)
- Hofbauer P. et al. Methane Pyrolysis in a Liquid Metal Bubble Column Reactor for CO₂-Free Production of Hydrogen // Energies. 2023. Vol. 16, № 20. P. 7058. doi: 10.3390/en16207058.
- Gazprom. Chistyj vodorod iz prirodnogo gaza [Clean Hydrogen from Natural Gas]. 2020. URL: https://www.gazprom.ru/press/news/reports/2020/pure-hydrogen. (In Russian)
- Blyumin S.L., Shuikova I.A. Modeli i metody prinyatiya reshenij v usloviyah neopredelennosti [Models and Methods of Decision-Making under Uncertainty]. Lipeck: LGTU, 2001. 210 p. (In Russian)
- Tenti E., Morales R. et al. Hydrogen from renewable power: Technology outlook for the energy transition. Irena, 2018. 76 p.
- Ghosh A., Balsara V. Hydrogen production using advanced reactors by steam methane reforming: A review // Frontiers in Thermal Engineering. 2023. Vol. 3. P. 112–125. doi: 10.3389/fther.2023.1143987.
- Hosseini S., Farsi M., et al. Methane pyrolysis for hydrogen production: Navigating the path to a net zero future // Energy & Environmental Science. 2025. Vol. 18. P. 45–67.
- Upadhyay G., Kim H.-M. et al. Assessment of Greenhouse Gas Emissions from Hydrogen Production Processes: Turquoise Hydrogen vs. Steam Methane Reforming // Energies. 2022. Vol. 15, № 22. P. 8679. doi: 10.3390/en15228679.
- Kudinov I.V., Kosareva E.A., Dolgikh V.D. et al. Hydrogen Production by Thermocatalytic Decomposition of Methane: Current Achievements (Review) // Petroleum Chemistry 65. 2025. P. 10–34. doi: 10.1134/S0965544124080176.
- Pravitelstvo Rossijskoj Federacii. Koncepciya razvitiya vodorodnoj energetiki v Rossijskoj Federacii [Concept for the Development of Hydrogen Energy in the Russian Federation. Government of the Russian Federation]. M., 2021. 32 p. (In Russian)
- Pravitelstvo Rossijskoj Federacii. Rasporyazhenie ot 09.06.2020 № 1523-r «Ob utverzhdenii Energeticheskoj strategii Rossijskoj Federacii na period do 2035 goda» [Government of the Russian Federation. Directive No. 1523-r of 9 June 2020 “On Approving the Energy Strategy of the Russian Federation up to 2035”]. M., 2024. (In Russian)
- Vivanco-Martín B., Iranzo A. Analysis of the European Strategy for Hydrogen: A Comprehensive Review // Energies. 2023. Vol. 16, № 9. P. 3866. doi: 10.3390/en16093866. EDN: EMADGS.
- U.S. Department of Energy. U.S. National Clean Hydrogen Strategy and Roadmap. Washington, 2023. 89 p.
- Kudinov I.V., Velikanova Yu.V., Nenashev M. V. et al. Methane Pyrolysis in Molten Media for Hydrogen Production: A Review. Petroleum Chemistry. 63(5). 2023. P. 627–639. doi: 10.31857/S0028242123050015.
- Preston J., Liu L. et al. Solid carbon co-products from hydrogen production by methane pyrolysis: Current understandings and recent progress // Carbon. 2023. Vol. 210. P. 45–60.
- Dolgikh V., Pashin A. Experimental research of the process of methane pyrolysis in a layer of liquid tin aiming to get hydrogen // IOP Conference Series: Earth and Environmental Science. 2022. Vol. 1070. P. 012017. doi: 10.1088/1755-1315/1070/1/012017.
- Kudinov I.V., Pimenov A.A. et al. A theoretical and experimental study on hydrodynamics, heat exchange and diffusion during methane pyrolysis in a layer of molten tin // International Journal of Hydrogen Energy. 2021. Vol. 46, № 12. P. 8765–8778. doi: 10.1016/j.ijhydene.2020.12.138.
- Charnes A., Cooper W.W., Rhodes E. Measuring the efficiency of decision making units // European Journal of Operational Research. 1978. Vol. 2, № 6. P. 429–444. doi: 10.1016/0377-2217(78)90138-8.
- Charnes A., Cooper W.W., Lewin A.Y., Seiford L.M. Data Envelopment Analysis: Theory, Methodology, and Applications. Dordrecht: Springer, 1994. 513 p.
- Banker R.D., Charnes A., Cooper W.W. Some models for estimating technical and scale inefficiencies in Data Envelopment Analysis // Management Science. 1984. Vol. 30, № 9. P. 1078–1092. doi: 10.1287/mnsc.30.9.1078.
- Chen Y., Du J. Super-Efficiency in Data Envelopment Analysis // Data Envelopment Analysis: International Series in Operations Research & Management Science / Ed. J. Zhu. Boston: Springer, 2015. Vol. 221. P. 381–414. doi: 10.1007/978-1-4899-7553-9_14.
- Pleshivtseva Y., Rapoport E., Nacke B. et al. Design and control of electrotechnological systems: A multi-objective optimization approach // The International Journal for Computation and Mathematics in Electrical and Electronic Engineering. 2019. Vol. 39, № 1. P. 239–247. doi: 10.1108/COMPEL-11-2019-0454.
- Kazarinov A.V. Sravnitelnyj analiz effektivnosti tekhnologii kataliticheskogo piroliza metana dlya proizvodstva vodoroda na osnove DEA metoda [Comparative Efficiency Analysis of Catalytic Methane-Pyrolysis Technology for Hydrogen Production Using the DEA Method] // Vestnik Samarskogo gosudarstvennogo tekhnicheskogo universiteta. Seriya: Tekhnicheskie nauk». 2024. V. 32. № 3. P. 46–62. doi: 10.14498/tech.2024.3.4. (In Russian)
Arquivos suplementares






