Разработка программного обеспечения информационно-измерительных систем для частотного анализа бинарно-квантованных сигналов
- Авторы: Машков А.В.1
-
Учреждения:
- Самарский государственный технический университет
- Выпуск: Том 31, № 3 (2023)
- Страницы: 69-82
- Раздел: Электроника, фотоника, приборостроение и связь
- URL: https://journals.rcsi.science/1991-8542/article/view/253767
- DOI: https://doi.org/10.14498/tech.2023.3.5
- ID: 253767
Цитировать
Полный текст
Аннотация
Рассматривается методика и шаблон проектирования комплекса структурно, функционально, информационно и метрологически совместимых программных модулей, реализующих алгоритмы вычисления оценок спектральной плотности мощности (СПМ) на основе бинарно-знакового аналого-стохастического квантования с пониженной мультипликативной сложностью. Алгоритмическое обеспечение позволяет вычислять оценки СПМ методом усредненных модифицированных периодограмм и коррелограммным методом с использованием временных корреляционных окон на основе дискретно-временного представления бинарно-знакового аналого-стохастического квантования. Данный подход позволил вычислить операции интегрирования аналитически. Это исключает методическую погрешность, вызванную выполнением этих операций в цифровом виде. Кроме того, операции умножения вырождаются в процедуры, которые в основном требуют выполнения арифметических операций суммирования и вычитания значений интегральных преобразований весовых оконных функций, что существенно снижает трудоемкость оценивания СПМ.
Полный текст
Введение
Одной из актуальных задач анализа сигналов является оценка их частотного состава. При этом в таких областях, как вибродиагностика, акустика, управление динамическими объектами, диагностика технического состояния и неразрушающий контроль сложных систем, требуется анализ частотного состава сложных многокомпонентных сигналов. Сложные многокомпонентные сигналы характеризуются наличием случайной составляющей и представляют собой конечную смесь зашумленных узкополосных составляющих локально распределенных в пределах широкого диапазона частот. Это приводит к тому, что одним из основных направлений прикладных и научных исследований в области информационно-измерительных технологий является разработка высокопроизводительных вычислительных алгоритмов с учетом разработки на их основе метрологически значимого программного обеспечения (ПО), которое может быть использовано в составе комплексного ПО ИИС для частотного анализа сложных многокомпонентных сигналов. В ходе разработки таких алгоритмов следует учитывать, что они станут основой построения метрологически значимого ПО, которое будет использоваться в составе комплексного ПО информационно-измерительной системы (ИИС) для частотного анализа сложных многокомпонентных сигналов.
Основная часть
В процессе частотного анализа сложных многокомпонентных сигналов используются статистические методы обработки результатов наблюдения их текущих реализаций и находится оценка спектральной плотности мощности (СПМ). Одними из основных и наиболее применяемых на практике методов оценивания СПМ являются периодограммный и коррелограммный методы [1]. При этом с целью улучшения статистических характеристик получаемых оценок СПМ применяют оконные функции [2, 3].
Оценка СПМ, вычисляемая периодограммным методом с применением оконной функции, получила название модифицированной периодограммной оценки СПМ и в аналоговом виде вычисляется следующим образом [1]:
Ŝxx(ƒ, T) = (1)
где – центрированная реализация анализируемого сигнала; T – длительность реализации сигнала, подлежащего обработке; w(t) – весовая оконная функция; U – средняя мощность оконной функции.
Для получения статистически устойчивой оценки периодограммным методом осуществляется вычисление оценок СПМ по нескольким сегментам реализации сигнала с последующим их усреднением. В результате имеем [1]:
Ŝxx(ƒ, T) = (2)
где M – число сегментов, которые могут перекрываться [3], а Ŝxx(m, ƒ, T) – оценка СПМ, вычисленная для m-го сегмента согласно (1).
Вычисление оценки СПМ Ŝxx(ƒ) согласно (2) получило название усредненной модифицированной периодограммной оценки СПМ.
В свою очередь, для вычисления оценки СПМ коррелограммным методом в аналоговом виде имеем:
Ŝxx(ƒ) = (3)
где Ŝxx(τ) – оценка корреляционной функции (КФ) анализируемого сигнала.
В настоящее время преимущественно используется цифровой подход к реализации алгоритмов для оценки СПМ. Вычисление оценки СПМ периодограммным (1) и коррелограммным (3) методами в дискретном виде соответственно осуществляется следующим образом [1]:
Ŝxx(fk,N) = (4)
Ŝxx(fk,N) = (5)
где N – количество отсчетов в каждом сегменте.
Однако при классическом подходе к цифровому оцениванию СПМ априори предполагается, что обработке подвергаются данные, полученные в результате равномерной дискретизации и многоуровневого квантования реализации сигнала. Вследствие этого переход от аналоговой формы к цифровым алгоритмам вычисления оценок СПМ приводит к необходимости вычисления большого количества операций умножения. В случае периодограммного метода приходится осуществлять операции перемножения отсчетов реализации сигнала с отсчетами оконной функции и вычислять дискретные косинус- и синус-преобразования. В случае коррелограммного метода осуществляются операции перемножения отсчетов оценки КФ с отсчетами функции корреляционного окна и вычисляется дискретное косинус-преобразование.
При классическом подходе к разработке алгоритмов цифровой обработки сигналов не учитывается роль аналого-цифрового преобразования как первичного преобразования, которое может обеспечить предварительную обработку сигналов с последующим упрощением вычислительных процедур. Использование специального вида аналого-цифрового преобразования открывает возможность для разработки экономичного в вычислительном отношении (с пониженной мультипликативной сложностью) алгоритмического обеспечения частотного анализа. Одним из перспективных направлений первичного цифрового преобразования сигналов является бинарно-знаковое аналого-стохастическое квантование [4, 5].
Специфика применения бинарно-знакового аналого-стохастического квантования заключается в том, что при переходе к цифровым алгоритмам операции интегрирования вычисляются аналитически. В результате сокращается общее число операций цифрового умножения.
Результат бинарно-знакового аналого-стохастического квантования сигнала представляется в виде значений +1 и –1 [6, 7]:
z (t) = (6)
В (5) – вспомогательный рандомизирующий сигнал, значения которого выбираются с учетом выполнения неравенства
(7)
где оператор sup(…) предполагает выбор наибольшего по абсолютному значению из xinf и xsup.
Вспомогательный сигнал ξ(t) имеет равномерный закон распределения, и его изменение перекрывает диапазон возможных значений полезного сигнала.
В [8–11] показано, что с учетом специфики формирования результата бинарно-знакового аналого-стохастического квантования z(t) его можно рассматривать как непрерывный во времени сигнал. В вязи с этим вычисление для m-го сегмента z(m, t) модифицированной периодограммной оценки СПМ Ŝxx(ƒ) будет осуществляться следующим образом [12]:
Ŝxx(m,ƒ,T) = (8)
Результат бинарно-знакового аналого-стохастического квантования принимает значения +1 и –1. Поэтому интегралы в (8) вычисляются аналитически. С учетом этого получены следующие соотношения:
(9)
(10)
где z(tH,m) – начальное значение для m-го сегмента z(m, t), tj,m – моменты времени смены значений сегмента z(m, t), r(m) – число значений отсчетов моментов времени tj,m для m-го сегмента z(m, t), а Wcos и Wsin– результаты косинус- и синус-преобразований оконной функции w(t).
Соотношения (8), (9) и (10) позволяют вычислить оценки СПМ методом усредненных модифицированных периодограмм. Особенностью реализации этих соотношений является то, что в их основе лежит выполнение логических операций и простых арифметических операций, связанных с суммированием и вычитанием дискретных значений оконных функций, а операции умножения практически отсутствуют. При этом вычисление косинус- и синус-интегральных преобразований от оконных функций осуществляется аналитически.
При вычислении коррелограммной оценки СПМ обработке подвергаются два параллельно сформированных результата знакового преобразования z1(t) и z2(t) с использованием двух вспомогательных сигналов ξ1(t) и ξ2(t) . Оценка КФ будет иметь вид [13]
Ŝxx(τ) = (11)
С учетом (11) оценка СПМ (3) будет равна
Ŝxx(f) = (12)
где h(τ) – функция корреляционного окна.
Значения z1(t) равны +1 и –1, их смена происходит в моменты времени . В начальный момент времени анализа имеем . С учетом этого в (12) интеграл по времени t вычисляется аналитически. В свою очередь по времени задержки τ осуществим равномерную дискретизацию с шагом Δτ. Тогда коррелограммная оценка СПМ вычисляется следующим образом [14]:
Ŝxx(kΔf) = (13)
(14)
Q(t,f) = (15)
В (15) Q(t,f) представляет собой результат интегрального косинус-преобразования Фурье функции корреляционного окна h(t).
Применение бинарно-знакового аналого-стохастического квантования для вычисления оценок СПМ коррелограммным методом с использованием временных корреляционных окон позволило осуществить аналитическое вычисление интеграла от функции корреляционного окна. При этом в отличие от классических алгоритмов, реализующих коррелограммный метод, не требуется предварительно вычислять оценки КФ, а достаточно знать только оценки двух ее значений и . Все это приводит к упрощению в вычислительном отношении получения коррелограммной оценки СПМ [12].
На основе соотношений (8)–(10) и (12)–(15) разработано метрологически значимое ПО для вычисления оценок СПМ методом усредненных модифицированных периодограмм и коррелограммным методом [15]. В процессе разработки использованы методологии и интегрированные среды, обеспечивающие выполнение комплекса взаимосвязанных работ по созданию программных модулей и позволяющие реализовать метрологически значимое ПО с учетом набора общих и специальных требований к ПО.
К общим относятся требования к структуре ПО, к влиянию ПО на метрологические характеристики ИИС, к защите ПО и исходных данных. К специальным относятся требования к разделению ПО и требования, предусматривающие технологии масштабирования ПО, расширения и модификации модулей, вычислительных процедур загрузки, обработки и хранения исходных данных, которые вызывают изменения метрологически значимой части ПО [16, 17].
Для удовлетворения предъявляемых требований был сделан выбор в пользу компонентно-ориентированного подхода, который определил структуру метрологически значимого ПО в виде совокупности метрологически независимых программных модулей с возможностью их комплексирования и параллельного выполнения вычислительных процедур получения оценок СПМ. Назначение и функциональные возможности модулей были логически разделены на уровни представления и обработки измерительных данных. На этой структуре уровень представления соответствует метрологически незначимой части ПО, позволяющий работать в диалоговом режиме, управлять измерительными компонентами и отвечает за графическое представление исходных данных и результата спектрального анализа. Уровень обработки данных соответствует метрологически значимой части ПО и содержит программные компоненты реализации алгоритмов вычисления оценок СПМ.
Модульная парадигма организации структуры ПО позволила удовлетворить требованию о недопустимости искажающего воздействия на метрологически значимые его части через интерфейс пользователя и интерфейс передачи данных.
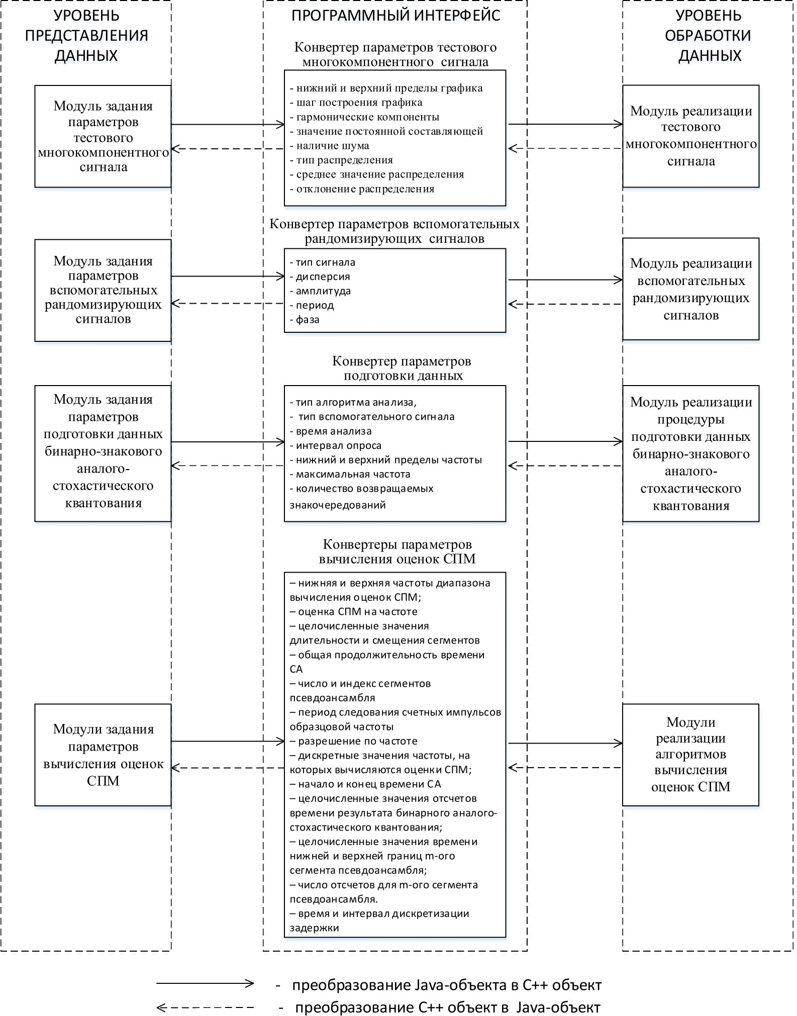
Основным требованием, предъявляемым к прикладному ПО ИИС, является гибкость в предоставлении, поддержке и модификации программных компонент. Это позволяет осуществлять их комплексирование и создавать мобильные, интегрированные программные структуры. На рис. 1 показана структурная схема метрологически значимого ПО в виде взаимодействия модулей и организации обмена данными между ними.
Уровень представления реализован на строго типизированном объектно-ориентированном языке программирования Java, а уровень обработки, хранения и передачи измерительной информации – на статически типизированном языке программирования общего назначения С++. Использование языка Java обеспечило создание программных конструкций с возможностью повторного использования с минимальными модификациями или без них на самых различных компьютерных платформах, что повышает мобильность метрологически значимого ПО. Так как при цифровой обработке сигналов периодически используется четко определенный набор математических инструментов с небольшими вариациями параметров, то модульность C++ имеет значительные преимущества в программировании приложений цифровой обработки сигналов. Структуры данных C++ позволяют разрабатывать подпрограммы и объекты внешних библиотек, которые можно использовать в качестве строительных блоков ИИС. Также C++ предоставляет широкий набор средств параллельной и многопоточной обработки больших массивов данных, что позволяет повысить производительность выполнения измерительных процедур [18]. Интеграция и обмен данными между взаимодействующими модулями, написанными на различных языках программирования, осуществляется через программный интерфейс, который представляет собой конвертор обработки данных между программными компонентами уровней представления и обработки данных.
Модули метрологически значимого ПО, представленные на рис. 1, реализованы в виде классов-контейнеров. Каждый класс-контейнер содержит классы, которые реализуют соответствующую логику и функциональность модулей. В таблице показано соответствие программных модулей и классов-контейнеров метрологически значимого ПО.
Рис. 1. Структура взаимодействия модулей метрологически значимой и незначимой частей ПО через конвертер обработки данных
Состав классов-контейнеров и их функциональное назначение
Модули ПО | Классы-контейнеры | Функциональное назначение |
Модули задания параметров и реализации модели тестового многокомпонентного сигнала | QuantumBridge | Осуществляет загрузку нативных библиотек для запуска кода под управлением виртуальной машины Java, реализованной на языке С++ |
JNIRandomProcessModel | Загрузка и передача общих параметров модели тестового многокомпонентного сигнала | |
JNIRandomProcessComponent | Обработка параметров гармонических составляющих тестового многокомпонентного сигнала | |
Модуль задания параметров и реализации процедуры подготовки данных бинарно-знакового аналого-стохастического квантования | JNIExcelProcessData | Загрузка и передача общих параметров об анализируемом реальном сигнале из внешних накопителей |
JNIExcelProcessComponent | Обработка служебной информации об анализируемом реальном сигнале | |
JNIExcelSeriesResearch | Формирование параметров для спектрального анализа анализируемого реального сигнала | |
JNIExcelSeriesComponent | Обработка и передача результатов спектрального анализа анализируемого реального сигнала | |
Модули задания параметров и реализации алгоритмов вычисления оценок СПМ | JNIFourierData | Задание параметров и реализация вычислительных процедур алгоритмов получения оценок СПМ |
На рис. 2 приведена диаграмма взаимодействия классов-контейнеров модулей в процессе вызова управляющих процедур и обмена информацией между модулями метрологически значимого ПО.
Рис. 2. Диаграмма взаимодействия классов-контейнеров метрологически значимого ПО
Как было сказано выше, вычислительная эффективность алгоритмов вычисления оценок СПМ периодограммным и коррелограммным методами основывается на использовании результатов бинарно-знакового аналого-стохастического квантования. Разработанное ПО предоставляет возможность использовать в вычислениях данные результатов аналого-стохастического квантования, полученных либо в ходе процедур имитации такого квантования, либо непосредственно с блока бинарно-знакового аналого-стохастического преобразователя. Варианты получения данных результатов бинарно-знакового аналого-стохастического квантования определяют тип режима функционирования метрологически значимого ПО: тестовые испытания ПО или штатный режим функционирования ПО. Режим тестовых испытаний позволяет оценить метрологические свойства алгоритмов вычисления оценок СПМ, а штатный режим функционирования позволяет работать в режиме реального времени, обрабатывая реальные сигналы.
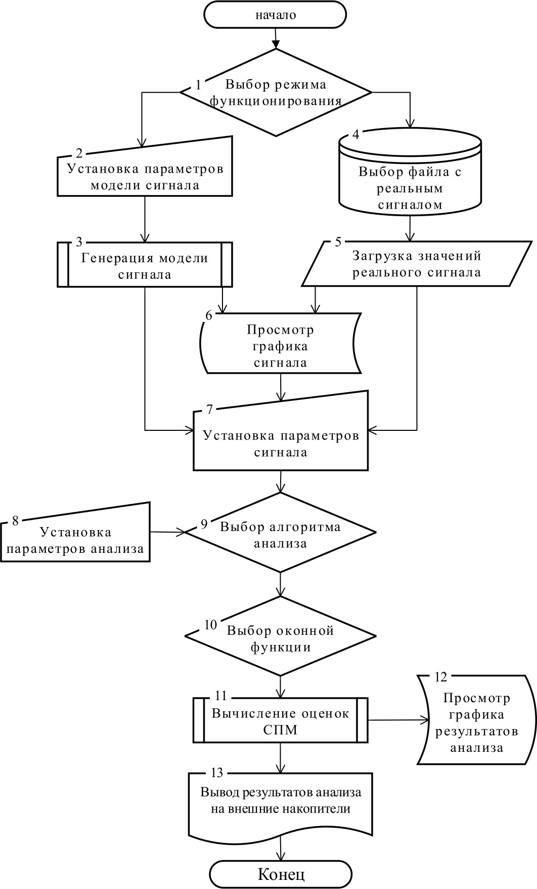
Логика управления программой в режимах тестовых испытаний и штатного функционирования, последовательность команд вызова процедур ввода, обработки, анализа результатов и хранения информации показаны на рис. 3.
Рис. 3. Схема алгоритма работы метрологически значимого ПО
После запуска приложения осуществляется выбор режима функционирования (Блок 1). Для модели сигнала необходимо задать гармонические компоненты и их параметры: амплитуду, частоту и фазу (Блок 2). Опционально можно задать параметры шума сигнала. Этап генерации модели сигнала (Блок 3) может быть инициирован во время просмотра графика сигнала (Блок 6) по запросу «Просмотреть», а также во время вычисления оценок СПМ (Блок 11). Генерация координат модели сигнала (Блок 3) происходит параллельно для отдельных его фрагментов. Так, например, первая и вторая половины графика будут вычислены на разных процессорах, что позволит повысить быстродействие. Для реального сигнала необходимо выбрать файл с данными в формате *.csv или *.xlsx (Блок 4). После загрузки реального сигнала (Блок 5) можно просмотреть загруженные данные в виде графика (Блок 6). Далее производится установка параметров вспомогательного сигнала (Блок 7). Для вспомогательного сигнала необходимо ввести амплитуду, частоту и фазу. Подсчет координат графика будет аналогично произведен параллельно для каждой его части. После установки параметров анализа (Блок 8) можно произвести сам анализ введенного сигнала по выбранному алгоритму (Блок 9). Затем необходимо выбрать оконную функцию (Блок 10). Некоторые фрагменты алгоритма, такие как подсчет разницы введенного и вспомогательного сигнала, последовательно независимые массивы данных, подсчет результирующих амплитуд, фазовых спектров и нормированных величин, производятся параллельно. После выполнения процедуры вычисления оценок СПМ (Блок 11) можно просмотреть график результатов анализа (Блок 12), который аналогично модели сигнала вычисляется параллельно, и сохранить результаты на внешние накопители (Блок 13). Выходными данными программы являются дискретные значения оценки спектральной плотности мощности, а также их нормированные значения в относительных единицах и децибелах. Для вывода результатов вычислений используются табличные и графические способы.
Заключение
Процедура первичного аналого-цифрового преобразования рассматривается как одна из основных процедур цифровой обработки сигналов, которая обеспечивает предварительную обработку и определяет все последующее исследование частотного состава сложных многокомпонентных сигналов. В соответствии с этим в качестве первичного преобразования используется бинарно-знаковое аналого-стохастическое квантование, т. к. оно позволяет аналитически вычислить интегральные операции в процессе перехода от аналоговой формы к цифровым алгоритмам. Благодаря этому свойству полученные выше математические соотношения обеспечивают существенное сокращение операций умножения, что уменьшает вычислительную сложность алгоритмов для вычисления периодограммных и коррелограммных оценок СПМ. На основе синтезированных алгоритмов разработано метрологически значимое ПО, которое может быть использовано в составе комплексного ИИС для частотного анализа сложных многокомпонентных сигналов. Компонентно-ориентированная парадигма и разделение метрологически значимой и незначимой частей ПО на отдельные уровни абстракции позволили реализовать метрологически значимое ПО в виде совокупности метрологически совместимых программных модулей с возможностью их комплексирования, модификации и повторного использования. Модульный подход существенно расширяет возможности для создания мобильных, интегрированных программных структур в составе комплексного ПО ИИС, ориентированного на проведение частотного анализа в условиях ограничения по времени обработки, в таких областях, как акустика, гидролокация, вибродиагностика и неразрушающий контроль и др.
Об авторах
Андрей Валерьевич Машков
Самарский государственный технический университет
Автор, ответственный за переписку.
Email: mavstu@list.ru
старший преподаватель кафедры «Информационные технологии»
Россия, 443100, Самара, ул. Молодогвардейская, 244Список литературы
- Marpl Jr.S.L. Digital Spectral Analysis: With Applications. Englewood Cliffs, New Jersey, Prentice Hall, 1987. 492 p.
- Дворкович В.П., Дворкович А.В. Оконные функции для гармонического анализа сигналов. М.: Техносфера, 2014. 112 с.
- Prabhu K.M. Window Functions and Their Applications in Signal Processing. CRC Press, 2013. 382 p.
- Belinsky A.A. Spectral Analysis of Relativistic Operators // Hardcover – October 15, 2010.
- 200 p.
- Горбунов Ю.Н., Лобанов Б. С., Куликов Г.В. Введение в стохастическую радиолокацию: учебное пособие для вузов. М.: Горячая линия – Телеком, 2015. 376 с.
- Max J. Methodes et techniques de traitement du signal et applications aux mesures physiques. Vol. 1. Principes generaux et methodes classiques. Paris: Masson, 1996. XXVII. 355 p.
- Мирский Г.Я. Характеристики стохастической взаимосвязи и их измерения. М.: Энергоиздат, 1982. 320 с.
- Якимов В.Н. Математическое представление потоков дискретного знакового преобразования непрерывных сигналов // Вестник Самарского государственного технического университета. Серия: Технические науки. 2000. № 8. С. 190–192.
- Якимов В.Н. Цифровой комплексный статистический анализ на основе знакового представления случайных процессов // Известия Самарского научного центра Российской академии наук. 2016. Т. 18. № 4–7. С. 1346–1353.
- Якимов В.Н. Цифровой гармонический анализ многокомпонентных случайных процессов // Измерительная техника. 2006. № 4. С. 22–26.
- Якимов В.Н., Машков А.В. Знаковый алгоритм анализа спектра амплитуд и восстановления гармонических составляющих сигналов в условиях присутствия некоррелированных фоновых шумов // Научное приборостроение. 2017. Т. 27. № 2. С. 83–90.
- Якимов В.Н., Машков А.В., Горбачев О.В. Цифровой гармонический анализ на основе метода усреднения Фурье-преобразования псевдоансамбля сегментов знакового сигнала // Цифровая обработка сигналов. 2016. № 2. С. 31–34.
- Якимов В.Н., Машков А.В. Алгоритм вычисления оценки спектральной плотности мощности на основе обработки знаковых сигналов с использованием временных весовых функций // Цифровая обработка сигналов. 2016. № 4. С. 3–8.
- Якимов В.Н., Машков А.В. Цифровое оценивание моментов корреляционной функции на основе знакового аналого-стохастического квантования случайного процесса // Измерительная техника. 2016. № 1. С. 11–13.
- Якимов В.Н., Машков А.В., Желонкин А.В. Специализированное программное обеспечение измерительной системы для оперативного оценивания спектрального состава многокомпонентных процессов // Программные продукты и системы. 2019. Т. 32. № 1. С. 159–166.
- ГОСТ 8.654-2015 Требования к программному обеспечению средств измерения. Введ. 2015-04-28. М.: Стандартинформ, 2015. 8 с.
- ГОСТ 8.596-2002 Метрологическое обеспечение измерительных систем. Введ. 2003-03-01. М.: Стандартинформ, 2003. 10 с.
- Bloch J. Effective Java. Third Edition, Addison-Wesley Professional, 2018. 412 p.
Дополнительные файлы





