Информационное и алгоритмическое обеспечение обработки и анализа нормативных документов в сфере информационной безопасности в автоматизированной информационной системе
- Авторы: Чеканов И.Р.1, Кузнецов А.С.1
-
Учреждения:
- Российский государственный социальный университет
- Выпуск: Том 26, № 6 (2024)
- Страницы: 146-157
- Раздел: Информатика и информационные процессы
- Статья получена: 02.03.2025
- Статья одобрена: 02.03.2025
- Статья опубликована: 15.12.2024
- URL: https://journals.rcsi.science/1991-6639/article/view/282106
- DOI: https://doi.org/10.35330/1991-6639-2024-26-6-146-157
- EDN: https://elibrary.ru/FXNFBO
- ID: 282106
Цитировать
Полный текст
Аннотация
В данной научной статье рассмотрены вопросы, касающиеся разработки информационного и алгоритмического обеспечения процессов предварительной обработки и анализа нормативных документов в области информационной безопасности. Проведен системный анализ предметной области. С позиций системного подхода и структурного анализа рассмотрены процессы обработки и анализа нормативно-технической документации в области информационной безопасности. Выделены группы составляющих подпроцессов работы с нормативными документами. Построен комплекс информационных моделей детализации составляющих функциональных подпроцессов обработки и анализа нормативной документации в предметной области информационной безопасности. Выполнено построение обобщенной информационной модели процессов обработки и анализа нормативных документов по информационной безопасности с целью их актуализации в информационной базе данных с последующей генерацией отчетной документации. Приведено функциональное формализованное описание составляющих подпроцессов идентификации и сбора документов, классификации и систематизации документации, ввода документов в информационную базу данных, актуализации данных по информационной безопасности и генерации отчетной документации для лиц, принимающих решения. Представлено в виде блок-схемы алгоритмическое обеспечение работы пользователя с автоматизированной информационной системой. Предложенные подходы представляют собой динамическую модель информационной поддержки процессов подготовки, выработки, выбора и принятия управляющих решений.
Полный текст
Введение
Важнейшей частью цифровизации общества и применения информационных технологий в современном мире является обеспечение информационной безопасности (ИБ)1. Регламентируемые основы представлены фундаментальными нормативными и законодательными актами указанной области, такими как: Федеральный закон от 27 июля 2006 г. № 149-ФЗ «Об информации, информационных технологиях и о защите информации», Федеральный закон от 27 июля 2006 г. №152 «О персональных данных», Федеральный закон от 26 июля 2017 г. № 187 «О критической информационной инфраструктуре» и др.
Важной самостоятельной задачей является оценка всего перечня законодательных актов, затрагивающих область ИБ, однако согласно проведенным исследованиям [1] их количество превышает 400 документов. Большое разнообразие документационного обеспечения в области ИБ диктует необходимость создания системного описания процессов их обработки, анализа и классификации. Разработка эффективных механизмов и инструментов управления информационной безопасностью является актуальной научной задачей и требует системного подхода в анализе нормативно-правовой документации и применения методов формализации, в том числе в части совершенствования управления процессами обработки и анализа нормативных документов. Эффективное организационное управление невозможно без постоянного мониторинга и актуализации нормативно-правовой базы, что задает высокие требования к информационно-аналитическому сопровождению данных [2].
Целью работы является разработка информационного и алгоритмического обеспечения процессов предварительной обработки и анализа нормативных документов в области информационной безопасности.
В процессе проведения данного исследования были поставлены следующие задачи:
- Провести системный анализ предметной области и выделить основные группы подпроцессов работы с нормативными документами.
- Разработать комплекс информационных моделей, детализирующих функциональные подпроцессы обработки и анализа нормативной документации.
- Построить обобщенную информационную модель, формализующую процессы обработки и анализа нормативных документов рассматриваемой области.
- Разработать функциональное формализованное описание составляющих подпроцессов идентификации и сбора документов, классификации и систематизации документации, ввода документов в информационную базу данных, актуализации данных по информационной безопасности и генерации отчетной документации.
- Разработать структурно-функциональную графическую блок-схему алгоритма работы пользователя с автоматизированной информационной системой управления информацией в сфере информационной безопасности.
Объектом исследования являются процессы обработки и анализа нормативной документации в области информационной безопасности, основанные на методах системного анализа. Предметом исследования выступает визуальное представление процессов работы с нормативными документами в области ИБ в виде информационных моделей детализации функциональных подпроцессов и алгоритмическое обеспечение процессов предварительной обработки и анализа нормативных документов по ИБ.
Основная часть.
Вербальная модель предметной области
Профессиональная деятельность специалистов в области информационной безопасности построена на общих правилах решения типовых процедур с использованием законодательной и нормативной базы – документационного обеспечения [3].
Основными опорными документами для работы являются: международные нормативные правовые акты (НПА), федеральные законы, указы Президента, постановления Правительства, акты министерств и ведомств, стандарты в области ИБ (ГОСТы), законы субъектов РФ, НПА Банка России, стандарты Банка, а также документы, носящие рекомендательный характер, и судебная практика.
Специалисту требуется классифицировать поставленную задачу по направлениям ИБ, предполагающим определенный пакет документов, можно выделить следующие основные группы:
- «Информация».
- «Защита информации».
- «Аудит».
- «Контроль».
- «Управление».
- «Угрозы».
Каждое направление содержит различное количество подгрупп и опорных документов, определяемых в соответствии с поставленной задачей.
Таким образом, процессы анализа, поиска и подбора документов, выявление приоритетных из числа отобранных и относящихся к решаемой задаче и являются целью автоматизации со стороны разрабатываемого программного обеспечения [4].
Экспертная информационно-аналитическая система (ЭИАС) представляет собой программную инструментальную среду для работы с документами в области информационной безопасности [5].
Основными задачами оператора являются систематизация подготовленного набора документов, регулярная актуализация и создание классификаторов для каждого документа, входящего в базу данных (БД) системы. В качестве классификаторов обычно выступают группы и подгруппы, выделяемые экспертами ИБ из заданного перечня, а также набор ключевых слов, составляемый при анализе документа [6].
Пользователю предоставлена возможность поиска с применением вычисления мер сходства запроса и набора ключевых семантических данных документа (расстояние Левенштейна) [7], с индексацией ключевых слов элементов БД и отражением наиболее подходящих элементов в соответствии с поставленным запросом пользователя [8].
Информационное обеспечение процессов предварительной обработки и анализа документов в области ИБ
Для более подробной детализации процессов предварительной обработки, анализа и классификации входящих документов в области ИБ на основе принципов системного подхода и структурного анализа были построены информационные модели формализации данных процедур. Построенный комплекс информационных моделей включает в себя описание функциональных процедур предобработки, анализа, классификации и записи в информационную БД документов в области ИБ.
На рис. 1 представлена обобщенная информационная модель предварительной обработки документов в области ИБ в автоматизированной информационной системе. Входной поток информации представлен набором документационного обеспечения законодательной и нормативной базы в области ИБ. Управляющие воздействия продиктованы регламентами и политиками регулирования процесса пополнения информационной базы данных нормативных документов (ИБД НД).
Рис. 1. Обобщенная информационная модель предварительной обработки документов в области ИБ в ЭИАС
Fig. 1. Generalized information model of preliminary document processingin the field of information security in the EIAS
Процесс реализуется конкретным исполнителем – экспертом в области ИБ с применением ЭИАС, взаимодействие осуществляется через разработанный интерфейс системы. Выходная информация процесса актуализации НД в области ИБ представлена выходными стрелками: это обновленная база данных НД в области ИБ, а также процессы формирования отчетной документации о работе ЭИАС.
Для конкретизации подпроцессов обработки и анализа НД в области ИБ была выполнена функциональная декомпозиция обобщенной информационной модели предварительной обработки документов по ИБ в АИС. Данная контекстная диаграмма представлена на рис. 2.
В ходе выполнения функциональной декомпозиции было четыре составляющих подпроцесса: идентификация и сбор документов по ИБ; классификация и систематизация документов по ИБ; ввод документов по ИБ в информационную базу данных; актуализация информационной базы данных – документационного обеспечения ИБ. Каждая стадия реализуется отдельным конкретным исполнителем процесса – специалистом по ИБ.
Рис. 2. Декомпозиция обобщенной функциональной диаграммы – функциональные подпроцессы работы с документами в области ИБ в ЭИАС
Fig. 2. Decomposition of the generalized functional diagram – functional subprocesses of working with documents in the field of information security in the EIAS
Управление данными подпроцессами реализовано на основе регламентов и политик пополнения ИБД, методов систематизации, технических регламентов работы с ИБД. На выходе имеется обновленная ИБД системы документационного обеспечения ИБ, а также система генерации отчетных документов для лиц, принимающих решения.
Алгоритмическое обеспечение процессов обработки и анализа документов по ИБ пользователем в ЭИАС
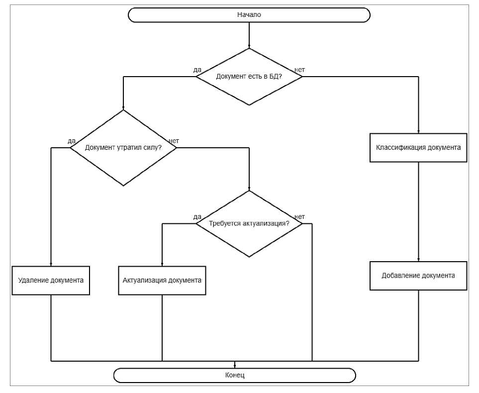
Предложенное информационное обеспечение в виде комплекса информационных моделей процессов работы с НД в области ИБ в ходе функциональной декомпозиции обобщенной информационной модели регламентировало перечень технических процессов, что позволило создать алгоритмическое обеспечение процессов предварительной обработки, анализа и актуализации документов в области ИБ пользователем ЭИАС. Предложенное алгоритмическое обеспечение в виде блок-схемы представлено на рис. 3.
На начальном этапе производится анализ поступающего документа на предмет наличия в информационной базе данных ЭИАС. В случае наличия подобного документа в базе данных производится проверка на актуальность его действия. Документ вносится в информационную БД только в том случае, если выявлена потребность в актуализации данных. Если подобный документ отсутствует в ИБД, вначале в ЭИАС выполняется процедура его классификации и затем добавления (записи) в ИБД.
Рис. 3. Блок-схема алгоритма предварительной обработки и анализа документов в области ИБ
Fig. 3. Block diagram of the algorithm for preliminary processing and analysis of documents in the field of information security
Алгоритм обработки документов в экспертной информационно-аналитической системе состоит из последовательных этапов, обеспечивающих эффективное управление [9, 10] и актуализацию базы данных:
- Сопоставительный анализ
На первом этапе происходит процесс сопоставления нового документа с уже имеющимися элементами базы данных. Это позволяет определить, существует ли данный документ в системе и какие дальнейшие действия необходимы.
- Обработка отсутствующего документа
Если документ отсутствует в базе:
Производится классификация: документ соотносится к определенному направлению в области ИБ.
Присваиваются семантические значения: каждому добавляемому документу определяется перечень ключевых слов, используемый для дальнейшей работы алгоритма поиска ЭИАС.
- Добавление документа
После классификации и присвоения семантических значений новый документ добавляется в базу данных, что расширяет ее содержимое и улучшает качество информации.
- Обработка существующего документа
Если документ уже есть в базе:
Проверка действительности: сначала проверяется, является ли закон действующим и не утратил ли он силу.
Удаление: если документ утратил силу, он удаляется из базы данных для поддержания актуальности информации.
Актуализация: если документ остается действующим, проводится проверка на необходимость его актуализации. При необходимости осуществляется обновление информации в базе.
Таким образом, алгоритм обеспечивает не только добавление новых документов, но и поддержание актуальности уже существующих элементов БД, что является ключевым для эффективного функционирования ЭИАС.
Разработанное информационное и алгоритмическое обеспечение процессов обработки, анализа, актуализации и систематизации нормативных документов по ИБ послужило основой для создания ЭИАС «Фемида» [11]. Данная информационно-аналитическая система представляет собой программный инструмент информационной поддержки рабочих процессов, что позволяет пользователю эффективно управлять потоками электронных документов по ИБ на основе систематизации знаний и опыта экспертов в области ИБ [12]. Визуальный интерфейс ЭИАС представлен на рис. 4.
Рис. 4. Главная страница ЭИАС «Фемида»
Fig. 4. Main page of the EIAS Themis
Данная ЭИАС позволяет работать с нормативными документами в области ИБ на различных иерархических уровнях нормативно-правовых актов и региона правоприменения, а также значительно упрощает процессы работы с документами по ИБ для различных групп пользователей, не являющихся экспертами в данной предметной области.
Заключение
В научной работе предложен комплекс информационных моделей процессов предварительной обработки, анализа и классификации нормативных документов в области информационной безопасности, по сути представляющий собой цифровой прототип – результат системного описания предметной области документооборота в сфере ИБ. Созданное информационное и алгоритмическое обеспечение системного анализа электронного документооборота было использовано для создания структуры и рабочего прототипа в виде программного обеспечения группы процессов обработки, анализа, актуализации и систематизации – электронной автоматизированной информационной системы работы с документационным обеспечением ИБ.
Рассмотренные в статье подходы к описанию комплекса процессов работы с документами в области информационной безопасности являются инструментами организации высокоэффективного управления и контроля цепочки процессов в автоматизированной информационной системе на основе системного подхода и структурного анализа.
1ISO/IEC 27002:2022, Information security, cybersecurity and privacy protection – Information security controls, https://www.iso.org/standard/75652.html
Об авторах
И. Р. Чеканов
Российский государственный социальный университет
Email: cartmen98@yandex.ru
ORCID iD: 0000-0002-3656-265X
SPIN-код: 6993-8756
аспирант факультета политических и социальных технологий, кафедра информационных технологий, искусственного интеллекта и общественно-социальных технологий цифрового общества
Россия, 129226, Москва, ул. Вильгельма Пика, 4, cтр. 1А. С. Кузнецов
Российский государственный социальный университет
Автор, ответственный за переписку.
Email: askgoogle@internet.ru
ORCID iD: 0000-0003-1569-4765
SPIN-код: 8442-7210
канд. тех. наук, доцент кафедры информационных технологий, искусственного интеллекта и общественно-социальных технологий цифрового общества
Россия, 129226, Москва, ул. Вильгельма Пика, 4, cтр. 1Список литературы
- Чеканов И. Р., Краснов А. Е. Анализ семантических элементов базы данных экспертной системы для работы с законодательными и нормативными документами в области информационной безопасности // Проблемы управления безопасностью сложных систем: материалы XXX международной конференции, Москва, 14 декабря 2022 года. Институт проблем управления им. В. А. Трапезникова РАН, 2022. С. 221–225. DOI: 10.25728/ iccss.2022.68.92.031
- Кисиогло Т. В., Медведева О. С. Разработка и повышение эффективности экспертных систем в организации // Экономика и бизнес: теория и практика. 2022. № 11-1(93). С. 185–190. doi: 10.24412/2411-0450-2022-11-1-185-190
- Набатов А. Н., Веденяпин И. Э. К вопросу применения различных методологий проектирования информационных систем: онтологический подход к проектированию // Вестник Уфимского государственного авиационного технического университета. 2022. Т. 26. № 3(97). С. 24–35. doi: 10.54708/19926502_2022_2639724
- Mamakas D., Tsotsi P., Androutsopoulos I., Chalkidis I. Processing long legal documents with pre-trained transformers: Modding LegalBERT and Longformer // NLLP 2022 – Natural Legal Language Processing Workshop 2022, Proceedings of the Workshop. 2022
- Марков А. К., Семеночкин Д. О., Кравец А. Г., Яновский Т. А. Сравнительный анализ применяемых технологий обработки естественного языка для улучшения качества классификации цифровых документов // International Journal of Open Information Technologies. 2024. Т. 12. № 3. С. 66–77. EDN: TUBOSI
- Потемкин С. Б., Кедрова Г. Е. Семантическое расстояние между предложениями на основе модифицированного расстояния Левенштейна // Когнитивные исследования на современном этапе: материалы Всероссийской конференции с международным участием по когнитивной науке, Архангельск, 19–22 ноября 2018 года. Архангельск: Северный, 2018. С. 246–249. EDN: VTGOMF
- Kadhim A.I. An evaluation of preprocessing techniques for text classification // International Journal of Computer Science and Information Security (IJCSIS). 2018. Т. 16. № 6. С. 22–32.
- Пашков Н. Н., Дрозд В. Г. Анализ рисков информационной безопасности и оценка эффективности систем защиты информации на предприятии // Современные научные исследования и инновации. 2020. № 1(105). С. 3. EDN: DWGGTA
- Свидетельство о государственной регистрации программы для ЭВМ № 2023667310 Российская Федерация. Фемида: № 2023665111 : заявл. 19.07.2023 : опубл. 14.08.2023 / И. Р. Чеканов. EDN: THQUVI.
- Кузнецов А. С., Краснов А. Е. Информационное обеспечение импульсного управления устойчивостью систем информационной безопасности // Вестник РГГУ. Серия: Информатика. Информационная безопасность. Математика. 2024. № 2. С. 99–108. doi: 10.28995/2686-679X-2024-2-99-108
- Краснов А. Е., Кузнецов А. С., Смирнов В. М. Модель импульсного управления устойчивостью системы информационной безопасности // Вестник РГГУ. Серия: Информатика. Информационная безопасность. Математика. 2024. № 1. С. 80–90. doi: 10.28995/2686-679X-2024-1-80-90
- Смирнов Н. Н., Кузнецов А. С. Информационное обеспечение процессов обработки данных устройств интернета вещей в автоматизированной информационной системе экомониторинга // Известия Кабардино-Балкарского научного центра РАН. 2024. Т. 26. № 3. С. 92–102. doi: 10.35330/1991-6639-2024-26-3-92-102
Дополнительные файлы








