Алгоритм интерпретации натурного эксперимента на сегменте сети связи специального назначения
- Авторы: Попов А.В.1
-
Учреждения:
- ФГКОУ ВО «Воронежский институт МВД России»
- Выпуск: Том 18, № 4 (2022)
- Страницы: 133-144
- Раздел: 1.2/1.2.2 Математическое моделирование и информационные технологии (технические науки)
- URL: https://journals.rcsi.science/1816-9228/article/view/253689
- DOI: https://doi.org/10.18822/byusu202204133-144
- ID: 253689
Цитировать
Полный текст
Аннотация
Предмет исследования: возможность использования выявленной в ходе проведенного натурного эксперимента взаимосвязи между показателями эффективности и оценками конфликтности организационно-технических систем на примере сети связи для определения степени конфликтности их состояний.
Цель исследования: необходимость разработки методов, позволяющих классифицировать исследуемые состояния систем по степени конфликтности, основываясь на показателях их эффективности.
Объекты исследования: математические модели сети связи специального назначения, учитывающие конфликтные отношения между элементами таких организационно-технических систем.
Методы исследования: используется метод системного анализа, сопряженный с выделением типов отношений между элементами исследуемых систем с точки зрения теории конфликтов; метод натурного эксперимента на сегменте сети связи специального назначения, на основе которого осуществляется анализ полученных данных и выявленных зависимостей.
Результаты исследования: приведены описательные модели состояний, в которых могут находиться такие системы с присущими им показателями эффективности; разработан алгоритм интерпретации, включающий в себя базу знаний, сформированную в ходе натурного эксперимента, выявившего взаимосвязь между показателями эффективности систем и оценками конфликтности их графовых моделей. Приведен пример работы алгоритма на одной из конфигураций сети связи, рассмотренной в ходе натурного эксперимента, из которого видно, каким образом может осуществляться классификация состояний систем по степени конфликтности.
Ключевые слова
Полный текст
Введение
В органах внутренних дел основным координационным звеном, с помощью которого осуществляется взаимодействие между подразделениями полиции, а также коммуникация с другими органами государственной власти, организациями и гражданами, являются сети и системы связи специального назначения (СС СН) [1]. Наряду с необходимостью обеспечения надежного и бесперебойного информационного обмена по СС СН, возникает задача разработки методов анализа и оптимизации функционирования СС СН на основе системного подхода.
Рассмотрение СС СН как целостной системы, включающей в себя организационные (пользователи) и технические (каналообразующее оборудование и линии связи) элементы, позволяет задать множество отношений между элементами, тем самым охарактеризовать ее структуру.
В ряде исследований [2–6], направленных на исследование структурных особенностей сетей связи и их сегментов, используются различные подходы при моделировании таких сетей и реализуемых в них процессов. Таким образом, были разработаны:
- методы анализа особенностей построения и функционирования СС СН;
- метод синтеза структур сложноразветвленных сетей связи с оценкой их надежности и живучести, основанный на использовании линейного функционала связности;
- двухуровневая математическая модель сети связи с учетом ее социально-технических особенностей с перечнем критериев, позволяющих оценить качество функционирования сети связи;
- численная модель оптимизации распределительного уровня;
- метод синтеза на основе векторного критерия;
- метод синтеза сетевых структур при обеспечении требований устойчивости;
- методы моделирования процессов функционирования узлов коммутации;
- метод оптимизации пропускной способности каналов передачи сетей связи следующего поколения
- и др.
Несмотря на широкую проработанность области исследования сетей связи, в вышеперечисленных работах не учитывается характер отношений между организационными и техническими элементами, входящими в их состав.
Особенности СС СН могут быть учтены на основе математического и концептуально-понятийного аппарата теории конфликтов, выделяющей три базовых типа отношений: сотрудничество, противоречие и безразличие. Результаты исследований, связанных с использованием положений теории конфликта при системном анализе в различных предметных областях, отражены в работах В.В. Сысоева, В.А. Светлова, В.В. Алексеева, В.В. Меньших, О.В. Пьянкова, Ю.С. Сербулова, В.И. Новосельцева, Д.Б. Десятова и др. В работах авторов исследуются конфликтные отношения между элементами в социальных [7, 8], производственно-экономических [9, 10], социально-технических [11, 12] и других [13–15] системах.
Применительно к СС СН отметим, что каждый ее элемент обладает «полезностью», т. е. некоторой качественной или количественной характеристикой, определяющей степень достижения цели элемента. В силу того, что при организации и эксплуатации СС СН возникают процессы, которые по-разному влияют на полезности отдельных элементов (повышают или понижают). Так, если между элементами системы возникает некоторый процесс, в ходе реализации которого полезности обоих пропорционально возрастают или убывают, то делается вывод о том, что между элементами существует отношение сотрудничества. При обратно пропорциональной динамике полезностей элементов считается, что между элементами существует отношение противоречия.
На основе ряда исследований [16–18] на сегменте СС СН был проведен натурный эксперимент, направленный на выявление взаимосвязи между показателями эффективности сети и оценками конфликтности, рассчитываемыми по ее графовой модели. Поскольку искомая взаимосвязь была выявлена, в настоящей работе ставится задача интерпретации результатов проводимого натурного эксперимента, т. е. разработки алгоритма, позволяющего определить степень конфликтности исследуемого состояния системы, основываясь на ее показателях эффективности.
Результаты и обсуждение
Рассмотрим сегмент СС СН, включающий в себя двух пользователей (элементы и ) и три сетевых коммутатора (). Схема такой сети представлена на рисунке 1.
Рисунок 1 – Схема локальной сети связи
Состояние такой системы можно задать тройкой множеств, т. е. , где – множество элементов системы; – множество воздействий элементов друг на друга (в рассматриваемой системе в основном под воздействиями будем понимать процессы эксплуатации коммутаторов и передачи данных), реализуемых элементами; – множество функций полезности между элементами [19].
В данном случае будет являться исходным (базовым) состоянием системы, целью которой является обеспечение обмена данными между пользователями. В реальной физической системе это состояние, как и любое другое, обладает рядом показателей, определяющих его эффективность. В исследуемой предметной области под показателями эффективности системы будем понимать множество показателей , а эффективность состояния системы оценивать функцией .
В процессе своего функционирования СС СН претерпевает структурные изменения, заключающиеся в увеличении или уменьшении количества элементов в системе, а также совокупности взаимных воздействий между ними. Вследствие изменения структуры системы, меняется состояние, в котором она находится. Таким образом, жизненный цикл системы включает в себя поэтапные переходы из одного состояния в другое, графически он будет иметь следующий вид (рисунок 2):
Рисунок 2 – Процесс переходов состояний системы
В зависимости от изменения структуры системы и перехода в другое состояния, ее эффективность также может как повыситься, так и понизиться. Наряду с этим основная задача лиц, принимающих решения (ЛПР), заключается в том, чтобы определить степень конфликтности текущего состояния системы, классифицировать его и оценить, какие структурные изменения в модели системы будут способствовать повышению ее эффективности.
Для автоматизации процессов, направленных на определение конфликтности СС СН и их дальнейшей классификации, целесообразно перейти от реальных систем к их моделям в виде взвешенных знаковых орграфов, учитывающих типы отношений между элементами системы и силу взаимных воздействий элементов друг на друга [20]. Таким образом, для каждого состояния системы можно построить графовую модель системы , где – множество вершин графа, соответствующих элементам системы; – множество дуг графа, соответствующих процессам, реализуемых между элементами системы; – множество знаков дуг, определяющих тип отношения между элементами (сотрудничество между элементами имеет положительный знак, противоречие – отрицательный); – множество весовых коэффициентов влияний элементов друг на друга. С помощью такой графовой модели системы, можно оценить ее конфликтность с помощью оценок , рассмотренных в работах [19, 21–23].
Разработка алгоритма
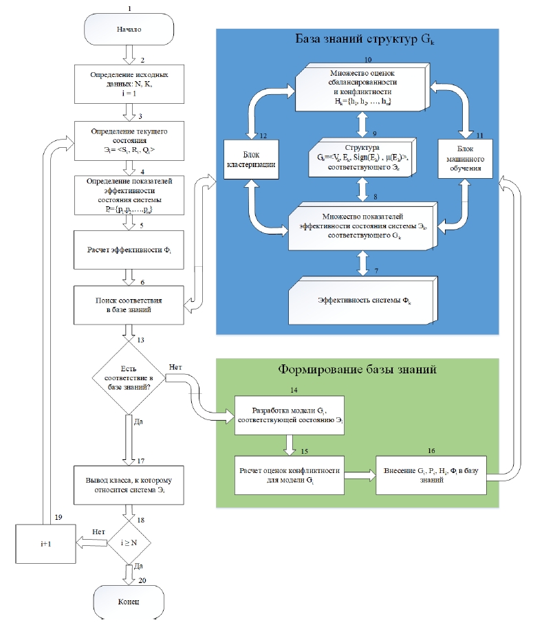
Поскольку при исследовании текущего состояния системы ЛПР необходимо оценить, является ли оно конфликтным, разработаем алгоритм, позволяющий интерпретировать результаты натурного эксперимента (далее – алгоритм). Блок-схема алгоритма представлена на рисунке 3.
Рисунок 3 – Блок-схема алгоритма интерпретации результатов натурного эксперимента
Приведем описание разработанного алгоритма. В блоке 2 задаются исходные данные, включающие в себя количество состояний систем , подлежащих анализу; количество классов , к которым могут быть отнесены исследуемые состояния систем; индекс текущего состояния системы . В блоке 3 определяются структурно-параметрические свойства -го состояния системы, т. е. тройка множеств . Далее в блоке 4 определяются показатели эффективности -го состояния с использованием специализированного программного обеспечения, предназначенного для мониторинга сетей, такого как Zabbix [24], PRTG Network Monitor [25] и др. После расчета эффективности системы (блок 5) осуществляется взаимодействие с базой знаний (блок 6). Процедура поиска соответствия в базе знаний (блок 13) заключается в нахождении в базе знаний состояния , удовлетворяющего условию:
если положить, что – вектора, то будет соответствовать при:
(1)
где , – расстояния между векторами; , , – заданные значения необходимой точности.
Сформированная в процессе натурного эксперимента на сегменте СС СН база знаний содержит:
- рассчитанные значения для каждого -го состояния системы, которое было рассмотрено в ходе эксперимента (блок 7);
- множество показателей эффективности каждого -го состояния, т. е. множество (блок 8);
- графовую модель каждого -го состояния (блок 9);
- множество оценок конфликтности (блок 10);
- блок машинного обучения (блок 11);
- блок кластеризации (блок 12).
Отметим, что в блоке 9 для повышения точности оценки осуществляется постоянная обработка данных, например, с использованием методов машинного обучения.
Блок 12 служит для того, чтобы классифицировать то или иное состояние по степени конфликтности. Для этого используются встроенные алгоритмы кластеризации данных [26], поступающих в базу знаний структур. В качестве примера представим результаты кластеризации, полученные в ходе формирования базы знаний и обработки выходных данных натурного эксперимента.
Поскольку в ходе натурного эксперимента были рассмотрены 63 различных состояния систем , то для каждого из этих состояний были построены модели и рассчитаны значения элементов множеств и .
В первую очередь в рамках исследования осуществлялась кластеризация состояний на основе элементов множества (т. е. по эффективности систем). Результат кластеризации представлен на рисунке 4.
Рисунок 4 – Кластерный анализ систем на основе показателей эффективности
Из рисунка 4 видно, что на верхнем уровне, где евклидово расстояние объединения составляет от 8 до 10, выделено 2 основных кластера. К первому из них относились системы, в которых отсутствуют нарушители, либо их деятельность подавляется администраторами СС СН. Второй кластер содержит системы, содержащие нарушителей деятельность которых не пресекается, либо пресекается не в полной мере, что является результатом слабой эффективности таких систем.
Следующим этапом исследования являлась кластеризация систем по оценкам конфликтности (элементам множества ), результатом которой являлось выделение более конфликтных и менее конфликтных состояний систем. Результаты представлены на рисунке 5.
Рисунок 5 – Кластерный анализ систем на основе оценок конфликтности
При сравнении результатов, представленных на рисунках 5 и 6, можно прийти к выводу о том, что в основном модели систем, обладающих высокой эффективностью, отнесены к классу бесконфликтных, а модели систем с низкой эффективностью – к классу конфликтных.
Результаты кластерного анализа при объединении множеств и представлены на рисунке 6.
Рисунок 6 – Кластерный анализ при
Таким образом, заданное в блоке 2 количество классов будет определять необходимое значение евклидового расстояния, на котором выделено соответствующее количество кластеров.
Возвращаясь к блоку 13 алгоритма, отметим, что если текущее состояние системы найдено в базе знаний, то выводятся данных о принадлежности этого состояния к какому-либо классу. После чего осуществляется проверка выхода за диапазон проводимого исследования (блок 18). При выходе за его границы, алгоритм завершается (блок 20), иначе осуществляется переход к -му состоянию системы (блок 19).
Если при обращении к базе знаний состояние системы не было найдено, для него вручную разрабатывается графовая модель (блок 14), для которой впоследствии рассчитываются значения оценок конфликтности (блок 15). Далее весь набор данных, описывающих -е состояние заносится в базу знаний (блок 16), после чего осуществляется переход к блоку 6.
Необходимо отметить, что при большом объеме базы знаний предложенный алгоритм позволит классифицировать то или иное состояние системы на предмет его конфликтности без построения его модели, а лишь на основе его показателей эффективности.
Апробация алгоритма
Как было описано выше, в ходе натурного эксперимента были смоделированы 63 различных состояния такой системы, как сегмент СС СН. Для этого изменялась конфигурация ЛВС, появлялись нарушители, осуществляющие DDoS-атаку и препятствующие нормальному функционированию сети связи, а также администраторы СС СН, оказывающие противодействие нарушителям.
В качестве примера рассмотрим СС СН с подключением девяти нарушителей. Схема такой сети представлена на рисунке 7.
Рисунок 7 – Схема сети с подключением нарушителей
Рассмотрим работу алгоритма на примере такой системы.
Шаг 1. Пусть необходимо исследовать только одну систему и определить, к какому из двух классов она относится (конфликтная или бесконфликтная). Тогда набор входных параметров будет иметь вид: .
Шаг 2. Далее описываем систему тройкой множеств , где ( – пользователи, – коммутаторы, – нарушители).
Шаг 3. Определяем показатели эффективности такой системы с путем мониторинга численных значений скорости и времени передачи данных, а также загрузки центральных процессоров персональных компьютеров пользователей использованием программного обеспечения PRTG Network Monitor. К показателям будут относится:
, где – скорость передачи данных пользователем; – пропускная способность канала связи.
где – время передачи сообщения пользователем; – минимальное время передачи сообщения, определяемое по формуле:
где – объем сообщения;
, где – загрузка центрального процессора пользователя, подвергающегося DDoS-атаке.
Для состояния было рассчитано: ; ; В.
Шаг 4. Исходя из выбранных показателей эффективности, представим функцию в мультипликативной форме:
.
Шаг 5. Обратившись к базе знаний, определяем, есть ли в ней система, соответствующая полученному значению . Поскольку в ходе натурного эксперимента такая конфигурация сети была рассмотрена и соответствует состоянию с индексом 24, переходим к шагу, классификации.
Шаг 6. Поскольку состояние обладает высокой степенью конфликтности, о чем свидетельствует его позиция (рисунок 8), а соответствует , формулируем вывод о том, что также является одним из наиболее конфликтных и наименее эффективных.
Рисунок 8 – Оценка текущего состояния
Заключение и выводы
Таким образом, с помощью предложенного алгоритма, зная численные значения показателей эффективности таких систем, как СС СН, можно осуществить классификацию с точки зрения их конфликтности. Возникающие погрешности при отнесении состояния системы к тому или иному классу минимизируются путем расширения базы знаний и добавления в нее новых моделей таких систем и расчета их оценок конфликтности. В дальнейшем при наличии большого набора моделей будет возможно осуществлять поиск наименее конфликтных состояний систем, оценивать их достижимость из текущего состояния и разрабатывать пути перехода, т. е. способы модернизации системы, направленные на повышение ее эффективности.
Об авторах
Алексей Вячеславович Попов
ФГКОУ ВО «Воронежский институт МВД России»
Автор, ответственный за переписку.
Email: Alex_std_ex@mail.ru
адъюнкт
Россия, ВоронежСписок литературы
- О связи : Федеральный закон от 7 июля 2003 г. № 126-ФЗ. – Текст : электронный // КонсультантПлюс. – URL: https://www.consultant.ru/document/cons_doc_LAW_43224/ (дата обращения: 01.11.2022).
- Кобляков, А. В. Оптимизация структуры сети передачи данных с помощью многоуров-невой декомпозиции : автореферат диссертации на соискание ученой степени кандидата технических наук : 05.12.13 / А. В. Кобляков. – Уфа, 2008. – 19 с. – Текст : непосредственный.
- Сычев, К. И. Модели и методы исследования процессов функционирования и оптимизации построения сетей связи следующего поколения (Next Generation Network) : автореферат диссертации на соискание ученой степени кандидата технических наук : 05.12.13 / К. И. Сычев. – Москва, 2009. – 37 с. – Текст : непосредственный.
- Гилязов, Р. Л. Математическое моделирование и многокритериальная оптимизация мультисервисных сетей связи с учетом нечетких предпочтений пользователей : автореферат диссертации на соискание ученой степени кандидата технических наук : 05.13.18 / Р. Л. Гилязов. – Москва, 2009. – 19 с. – Текст : непосредственный.
- Кулешов, И. А. Анализ методов моделирования сетей связи / И. А. Кулешов, М. А. Дуплинский, Ю. А. Малахов. – Текст : непосредственный // Информатика, телекоммуникации и управление, 2010. – № 2. – С. 148–152.
- Пылинский, М. В. Особенности моделирования сети связи специального назначения / М. В. Пылинский. – Текст : непосредственный // Известия Тульского государственного университета. Технические науки. – 2018. – № 10. – С. 483–490.
- Саати, Т. Л. Математические модели конфликтных ситуаций / Т. Л. Саати. – Москва : Советское радио, 1977. – 304 с. – Текст : непосредственный.
- Светлов, В. А. Управление конфликтом. Новые технологии принятия решений в конфликтных ситуациях : учебное пособие / В. А. Светлов. – Саратов : Ай Пи Эр Медиа, 2019. – 136 c. – Текст : непосредственный.
- Сербулов, Ю. С. Модели анализа конкурентного ресурсного взаимодействия производственно-экономических систем : монография / Ю. С. Сербулов, Д. В. Сысоев, Е. В. Чернышова. – Воронеж : Научная книга, 2011. – 136 с. – Текст : непосредственный.
- Моделирование информационно-аналитической деятельности производственно-экономических систем в условиях ресурсного конфликта : монография / Д. А. Глухов [и др.]. – Воронеж, 2013. – 180 с. – Текст : непосредственный.
- Меньших, В. В. Структурная адаптация систем управления / В. В. Меньших, В. В. Сысоев. – Москва : ИПРЖР, 2002. – 150 с. – Текст : непосредственный.
- Сысоев, В. В. Конфликт. Сотрудничество. Независимость. Системное взаимодействие в структурно-параметрическом представлении / В. В. Сысоев. – Москва : Московская академия экономики и права, 1999. – 151 с. – Текст : непосредственный.
- Новосельцев, В. И. Системная конфликтология / В. И. Новосельцев. – Воронеж : Кварта, 2001. – 176 с. – Текст : непосредственный.
- Десятов, Д. Б. Теория конфликта : монография / Д. Б. Десятов, В. И. Новосельцев. – Воронеж : Научная книга, 2008. – 346 с. – Текст : непосредственный.
- Баркалов, С. А. Математическое моделирование конфликтов в социально-экономических системах : монография / С. А. Баркалов, В. И. Новосельцев, Н. В. Санина. – Воронеж : Научная книга, 2017. – 246 с. – Текст : непосредственный.
- Попов, А. В. Модель взаимодействия между элементами эрготехнической системы на примере сети связи специального назначения / А. В. Попов. – Текст : непосредственный // Математические методы в технологиях и технике. – 2022. – № 3. – С. 48–51.
- Попов, А. В. Математическое моделирование функционирования сегмента сети связи при наличии конфликтного элемента / А. В. Попов. – Текст : непосредственный // Уравнения в частных производных и смежные проблемы (PDERT’22) : сборник материалов Международной конференции (Белгород, 15–19 июля 2022 г.) / под редакцией В. Б. Васильева, И. С. Ломова. – Белгород : ИД БелГУ, 2022. – С. 115–118.
- Попов, А. В. Условия и порядок проведения натурного эксперимента на сегменте сети связи специального назначения / А. В. Попов. – Текст : непосредственный // Актуальные вопросы эксплуатации систем охраны и защищенных телекоммуникационных систем : сборник материалов Всероссийской научно-практической конференции. – Воронеж, 2022.
- Попов, А. В. Декомпозиционный подход к построению модели эрготехнической системы на примере сети связи специального назначения / А. В. Попов. – Текст : непосредственный // Инфокоммуникационные технологии. – 2022. – № 1. – С. 8–17.
- Кристофидес, Н. Теория графов. Алгоритмический подход / Н. Кристофидес. – Москва : Мир, 1978. – 427 с. – Текст : непосредственный.
- Попов, А. В. Исследование структурных и конфликтных свойств систем с использованием знаковых графов / А. В. Попов. – Текст : непосредственный // Актуальные проблемы прикладной математики, информатики и механики : сборник трудов Международной научной конференции (г. Воронеж, 11-13 ноября 2019 г.). – Воронеж, 2020. – С. 1050–1055.
- Пьянков, О. В. Математическое моделирование информационно-аналитических систем органов внутренних дел : монография / О. В. Пьянков. – Текст : непосредственный // Воронеж : Воронежский институт МВД России, 2013. – 132 с. – Текст : непосредственный.
- Компьютерная поддержка сложных организационно-технических систем / В. В. Борисов [и др.]. – Москва : Горячая линия – Телеком, 2002. – 154 с. – Текст : непосредственный.
- Zabbix : [сайт]. – URL: https://www.zabbix.com/ru (дата обращения 30.10.2022). – Текст : непосредственный.
- Paessler : the Monitoring Express. – URL: https://www.paessler.com/ru/prtg (дата обращения 30.10.2022).
- Боровиков, В. Statistica. Искусство анализа данных на компьютере: для профессионалов / В. Боровиков. – 2-е издание. – Санкт-Петербург : Питер, 2003. – 688 с. – Текст : непосредственный.
Дополнительные файлы










