Mass Transfer from a Drop in Fall into the Fluid Thickness
- Authors: Il’inykh A.Y.1, Chashechkin Y.D.1
-
Affiliations:
- Ishlinsky Institute for Problems in Mechanics
- Issue: No 1 (2023)
- Pages: 54-68
- Section: Articles
- URL: https://journals.rcsi.science/1024-7084/article/view/135052
- DOI: https://doi.org/10.31857/S056852812260031X
- EDN: https://elibrary.ru/AIAZGN
- ID: 135052
Cite item
Full Text
Abstract
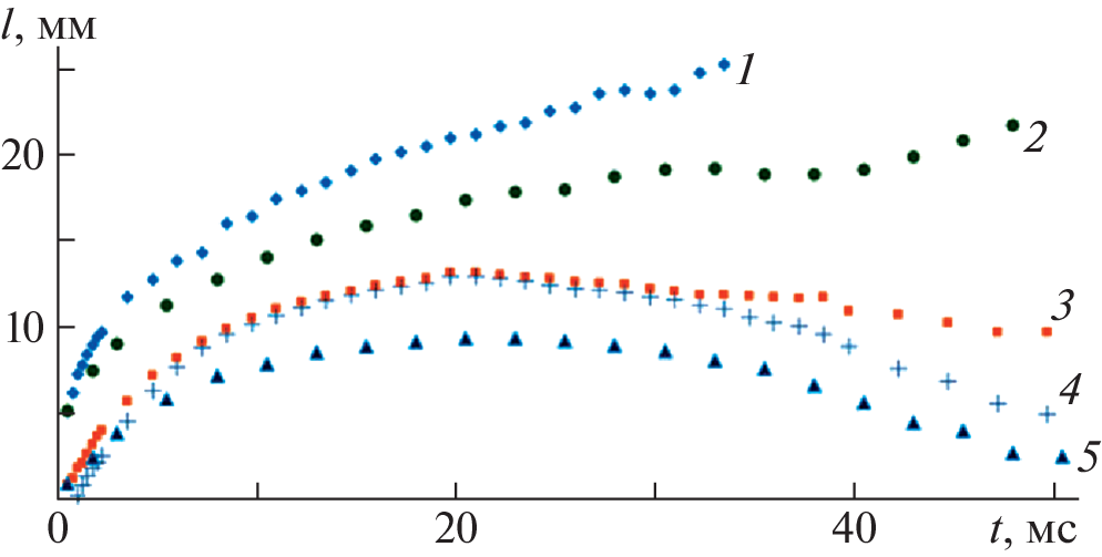
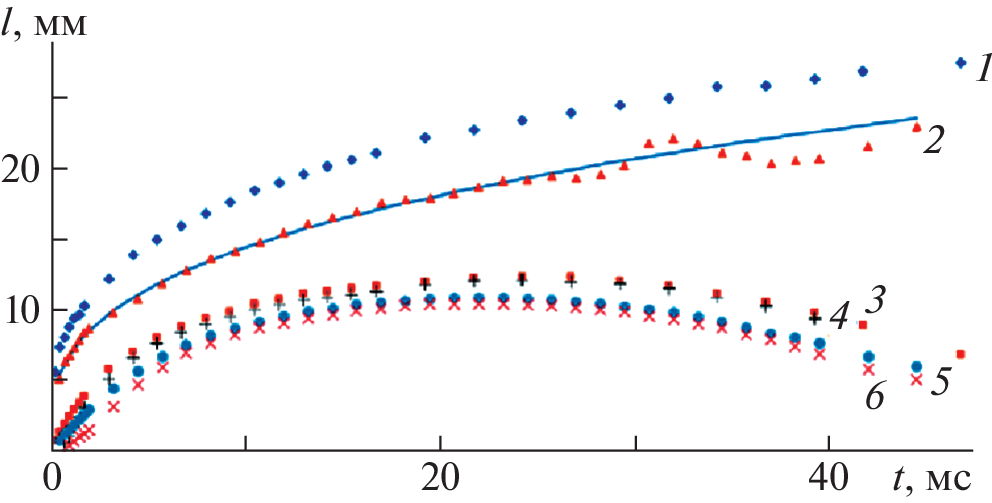
High-speed videorecording is used to trace the fine structure evolution in the case of freely falling drop matter propagation beneath the deformed surface of a fluid, initially at rest. The coalescence of a water drop with ammonium rhodanide solution and drops of sodium chloride solution, sodium carbonate, and ink with water is studied. In the initial stage of the coalescence process occurring in the impact regime with rapid cavity formation the drop loses the continuity. Short thin jetlets penetrating the cavity bottom are visualized for the first time. The earlier-observed drop disintegration into thin fibers that form linear or reticular structures on the cavity and crown surfaces is confirmed.
The jetlets that contain the drop matter merge gradually and form an intermediate fibrous layer embracing the cavity; this layer possesses a well-defined outer boundary. As the cavity enlarges, the intermediate layer homogenizes and becomes thinner. Further on, in the process of cavity collapse new fiber groups are formed in the target fluid; they penetrate the cavity boundary beneath the grid nodes. In the experiments performed the fibrous layer embracing the primary cavity was observable, when a fluid of greater density (ink, sodium carbonate, or sodium chloride solution drops) intruded into a less dense medium (water) or when a fluid of smaller density (water droplets) was introduced
into a heavier fluid (ammonium rhodanide solution). The fibrous shell of the primary cavity becomes thicker with increase in the drop velocity.
Keywords
About the authors
A. Yu. Il’inykh
Ishlinsky Institute for Problems in Mechanics
Email: ilynykh@ipmnet.ru
Moscow, 119526 Russia
Yu. D. Chashechkin
Ishlinsky Institute for Problems in Mechanics
Author for correspondence.
Email: chakin@ipmnet.ru
Moscow, 119526 Russia
References
- Rogers V.B. On the formation of rotating rings by air and liquids under certain condition of discharge // Am. J. Sci. Arts. Second Ser. 1858. V. 26. P. 246–258.
- Worthington A.M. On impact with a liquid surface // Proc. R. Soc. London. 1882. V. 34. Is. 2. P. 217–230.
- Thomson J.J., Newall H.F. On the formation of vortex rings by drops falling into liquids, and some allied phenomena // Proc. R. Soc. London. 1885. V. 29. P. 417–436.
- Thompson D.W. On Growth and Form. 1992. Dover reprint of 1942 / 2nd ed. (1st ed., 1917).
- Степанова Е.В., Чашечкин Ю.Д. Перенос маркера в составном вихре // Изв. РАН. МЖГ. 2010. № 6. Р. 12–29.
- Степанова Е.В., Чаплина Т.О., Трофимова М.В., Чашечкин Ю.Д. Структурная устойчивость процесса переноса вещества из компактного пятна в составном вихре // Изв. РАН. ФАО. 2012. Т. 48. № 5. С. 578–590.
- Чашечкин Ю.Д. Перенос вещества окрашенной капли в слое жидкости с бегущими плоскими гравитационно-капиллярными волнами // Изв. РАН. ФАО. 2022. Т. 58. № 2. С. 218–229.
- Чашечкин Ю.Д., Ильиных А.Ю. Множественные выбросы брызг при ударе капли // Доклады РАН. 2020. Т. 494. С. 42–46.
- Michon G.J., Josserand C., Séon T. Jet dynamics post drop impact on a deep pool // Phys. Rev. Fluids. 2017. V. 2 (2). P. 023601.
- Чашечкин Ю.Д. Визуализация тонкой структуры возмущений поверхности жидкости течениями, вызванными упавшей каплей // ПММ. 2019. Т. 83. № 3. С. 403–412.
- Zhu G.-Z., Li Z.-H., Fu D-Y. Experiments on ring wave packet generated by water drop // Chinese Sci. Bull. 2008. V. 53. № 11. P. 1634–1638.
- Чашечкин Ю.Д. Пакеты капиллярных и акустических волн импакта капли // Вестник МГТУ им. Н.Э. Баумана. Сер. Естеств. науки. 2021. № 1 (94). С. 73–92.
- Li E.Q., Thoraval M.-J., Marston J.O., Thoroddsen S.T. Early azimuthal instability during drop impact // J. Fluid Mech. 2018. V. 848. P. 821–835.
- Ильиных А.Ю., Чашечкин Ю.Д. Тонкая структура картины растекания свободно падающей капли в покоящейся жидкости // Изв. РАН. МЖГ. 2021. № 4. С. 3–8.
- Berberović E., van Hinsberg N.P., Jakirlić S., Roisman I.V., Tropea C. Drop impact onto a liquid layer of finite thickness: Dynamics of the cavity evolution // Phys. Rev. E. 2009. V. 79, 036306.
- Чашечкин Ю.Д., Ильиных А.Ю. Задержка формирования каверны в интрузивном режиме слияния свободно падающей капли с принимающей жидкостью // Докл. РАН. 2021. Т. 496. С. 34–39.
- Чашечкин Ю.Д. Эволюция тонкоструктурного распределения вещества свободно падающей капли в смешивающихся жидкостях // Изв. РАН. ФАО. 2019. Т. 55. № 3. С. 67–77.
- Чашечкин Ю.Д., Ильиных А.Ю. Формирование системы наклонных петель в течениях импакта капли // Докл. РАН. 2021. Т. 499. С. 39–48.
- Chashechkin Y.D. Foundations of engineering mathematics applied for fluid flows // Axioms. 2021. V. 10. Iss. 4. 286.
- Гиббс Дж. В. О равновесии гетерогенных веществ. Термодинамические работы. М.–Л.: ГИТТЛ, 1950.
- Feistel R. Thermodynamic properties of seawater, ice and humid air: TEOS-10, before and beyond // Ocean. Sci. 2018. V.14. P. 471–502.
- Эйзенберг Д., Кауцман В. Структура и свойства воды. Л-д: ГИМИЗ, 1975. 280 с.
- Маленков Г.Г. Структура и динамика жидкой воды // ЖСХ. 2006. Т. 47, Приложение. C. S5–S35.
- Teschke O., de Souza E.F. Water molecule clusters measured at water/air interfaces using atomic force microscopy // Phys. Chem. Chem. Phys. 2005. V. 7 (22). P. 3856–3865.
- Бункин Н.Ф., Индукаев К.В., Игнатьев П.С. Спонтанная самоорганизация газовых микропузырей в жидкости // ЖЭТФ. 2007. Т. 131 (3). С. 539–555.
- УИУ “ГФК ИПМех РАН”: http://www.ipmnet.ru/uniqequip/gfk/#equip.
Supplementary files









