New Data on Planktonic Foraminifera and Ostracods of the Barremian(?)–Aptian of Eastern Crimea: Stratigraphy and Paleoecology
- Authors: Karpuk M.S.1, 1
-
Affiliations:
- Geological Institute of Russian Academy of Sciences
- Issue: Vol 31, No 2 (2023)
- Pages: 101-120
- Section: Articles
- URL: https://journals.rcsi.science/0869-592X/article/view/138314
- DOI: https://doi.org/10.31857/S0869592X23020023
- EDN: https://elibrary.ru/NUMIWX
- ID: 138314
Cite item
Full Text
Abstract
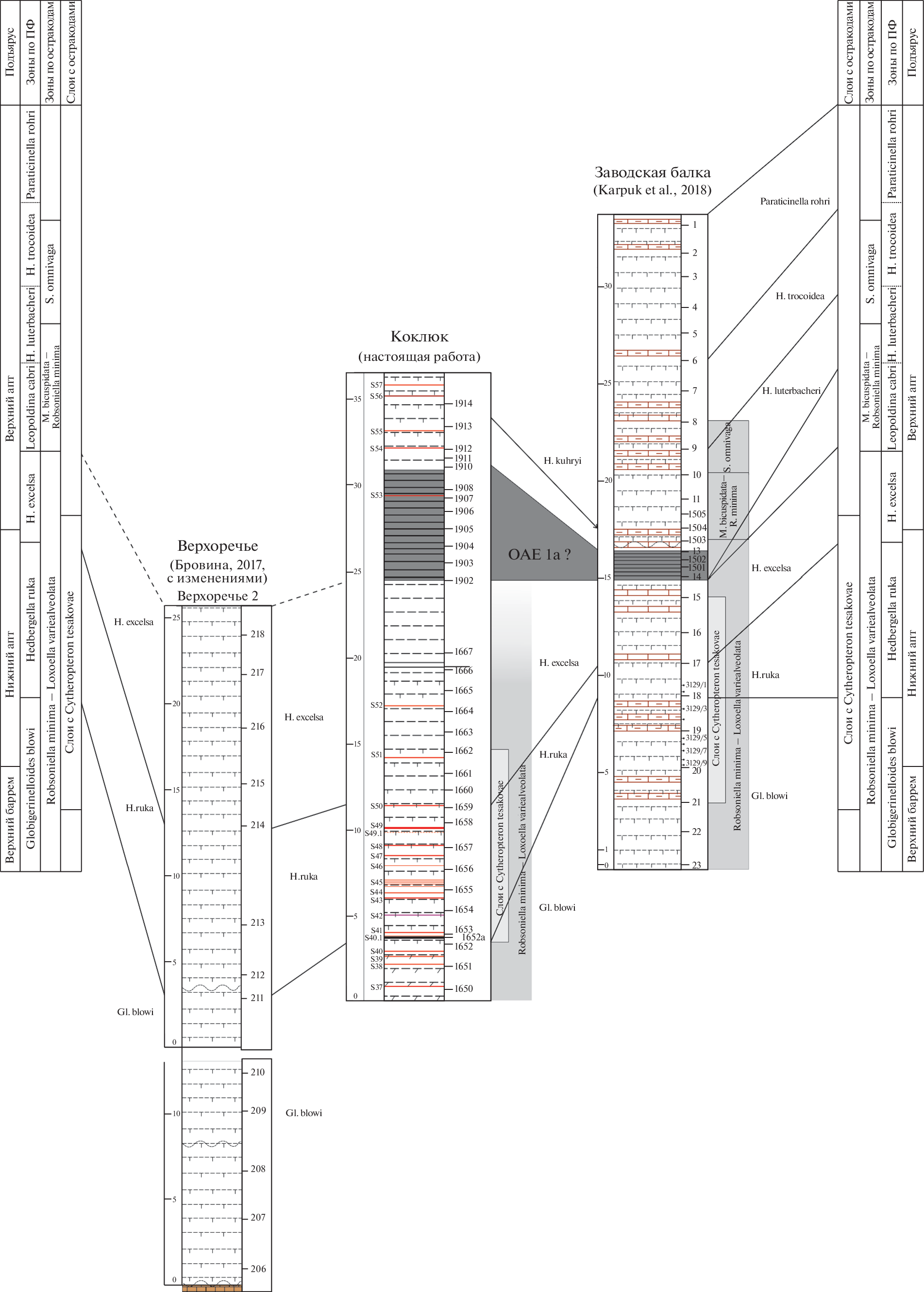
Planktonic foraminifera and ostracods of the upper Barremian (?)–lower Aptian of the Kokluk section (Eastern Crimea) are studied. Three interval-zones are established based on foraminifera: Globigerinelloides blowi, Hedbergella ruka and H. excelsa. Beds with H. ruka are described as a zone. Based on ostracods, Robsoniella minima–Loxoella variealveolata Zone and Beds with Cytheropteron tesakovae are determined. An interval possibly corresponding to OAE 1a is ascertained. Species C. tesakovae is described as new. The Kokluk section is correlated with coeval sections Verkhorechie (South-Western Crimea) and Zavodskaya balka (Eastern Crimea). Paleoecological analyses of the Kokluk section is made.
About the authors
M. S. Karpuk
Geological Institute of Russian Academy of Sciences
Author for correspondence.
Email: maria.s.karpuk@gmail.com
Russia, Moscow
Email: maria.s.karpuk@gmail.com
References
- Аркадьев В.В. Расчленение на свиты берриасских отложений Горного Крыма // Вестник СПб. ун-та. Сер. 7. Геология. География. 2007. № 2. С. 27–43.
- Аркадьев В.В. Новые данные об аммонитах рода Paraulacosphinctes из верхнего титона Горного Крыма // Стратиграфия. Геол. корреляция. 2011. Т. 19. № 2. С. 120–124.
- Аркадьев В.В. Аммониты зоны Boissieri верхнего берриаса из разреза “Заводская балка” (Феодосия, восточный Крым) // Геология Крыма. Ред. Аркадьев В.В. Ученые записки кафедры осадочной геологии. 2021. Вып. 3. С. 71–80.
- Аркадьев В.В., Барабошкин Е.Ю., Гужиков А.Ю., Барабошкин Е.Е., Шурекова О.В., Савельева Ю.Н. Зона Tirnovellaoccitanica (Берриас) восточного Крыма // Меловая система России и ближнего зарубежья: проблемы стратиграфии и палеогеографии. Материалы IX Всероссийского совещания, Белгород, 2018. Белгород: Политера, 2018. С. 32–38.
- Аркадьев В.В., Лескано М., Кончейро А., Гужиков А.Ю., Барабошкин Е.Ю. Известковый нанопланктон и магнитостратиграфия титона–берриаса восточного Крыма (Феодосийский район) // Меловая система России и ближнего зарубежья: проблемы стратиграфии и палеогеографии. Материалы Десятого Всероссийского совещания, Магадан, 20–25 сент. 2020 г. Ред. Барабошкин Е.Ю., Гужиков А.Ю. Магадан: ОАО “МАОБТИ”, 2020. С. 18–21.
- Барабошкин Е.Ю., Гужиков А.Ю., Муттерлоуз Й., Ямпольская О.Б., Пименов М.В., Гаврилов С.С. Новые данные о стратиграфии баррем-аптских отложений Горного Крыма в связи с обнаружением аналога хрона М0 в разрезе с. Верхоречье // Вестник Моск. ун-та. Сер. 4. Геология. 2004. № 1. С. 10–20.
- Барабошкин Е.Ю., Аркадьев В.В., Гужиков А.Ю., Барабошкин Е.Е. Зона Tirnovellaoccitanica берриаса в районе Феодосии (восточный Крым) // Вестник Моск. ун-та. Сер. 4. Геология. 2019. № 1. С. 26–37.
- Богданова Т.Н., Квантолиани И.В. Новые берриасские аммониты Крыма // Бюлл. МОИП. Отд. геол. 1983. Т. 58. Вып. 3. С. 70–82.
- Богданова Т.Н., Лобачева С.В., Прозоровский В.А., Фаворская Т.А. О расчленении берриасского яруса горного Крыма // Вест. ЛГУ. Сер. геол. и геогр. 1981. Вып. 1. С. 5–14.
- Бровина Е.А. Проблемы биостратиграфии верхнего баррема и апта Крыма по планктонным фораминиферам // Стратиграфия. Геол. корреляция. 2017. Т. 25. № 5. С. 41–57.
- Бровина Е.А., Карпук М.С., Щербинина Е.А., Тесакова Е.М. Стратиграфия аптских отложений бассейна р. Альмы (Юго-Западный Крым) на основе новых микропалеонтологических данных // Бюлл. МОИП. Отд. геол. 2017. № 6. С. 26–42.
- Горбачик Т.Н. Юрские и раннемеловые планктонные фораминиферы юга СССР. М.: Наука, 1986. 239 с.
- Горбачик Т.Н., Янин Б.Т. Апт-альбские отложения междуречья Альма–Салгир (Крым) и их расчленение по фораминиферам // Вестник Моск. ун-та. Сер. 4. Геология. 1972. № 2. С. 64–72.
- Грищенко В.А., Шурекова О.В. Магнитостратиграфия и диноцисты нижнего мела г. Коклюк (восточный Крым) // Меловая система России и ближнего зарубежья: проблемы стратиграфии и палеогеографии. Материалы Десятого Всероссийского совещания, Магадан, 20–25 сент. 2020 г. Ред. Барабошкин Е.Ю., Гужиков А.Ю. Магадан: ОАО “МАОБТИ”, 2020. С. 72–75.
- Гужиков А.Ю., Аркадьев В.В., Барабошкин Е.Ю., Багаева М.И., Пискунов В.К., Рудько С.В., Перминов В.А., Маникин А.Г. Новые седиментологические, био- и магнитостратиграфические данные по пограничному юрскому–меловому интервалу Восточного Крыма (г. Феодосия) // Стратиграфия. Геол. корреляция. 2012. Т. 20. № 3. С. 35–71.
- Друщиц В.В., Янин Б.Т. Новое расчленение нижнемеловых отложений по р. Бельбек (Крым) // Научн. докл. высшей школы. геол.-геогр. науки. 1958. № 1. С. 172–175.
- Карпук М.С. Остракоды верхнего баррема–апта Горного Крыма: стратиграфическое значение и палеоэкология. Дисс. … канд. геол.-мин. наук. М.: ГИН РАН, 2016а. 320 с.
- Карпук М.С. Биостратиграфия верхнего баррема–апта Горного Крыма по остракодам // Меловая система России и ближнего зарубежья: проблемы стратиграфии и палеогеографии. Сб. науч. трудов Восьмого Всероссийского совещания. Симферополь: Издательский Дом “Черноморпресс”, 2016б. С. 142–145.
- Карпук М.С. Новые данные по остракодам и планктонным фораминиферам из баррем-аптских отложений восточного Крыма // Проблемы региональной геологии Северной Евразии. Материалы конференции. М.: Парадигма, 2022. С. 37–40.
- Карпук М.С., Тесакова Е.М. Стратиграфия нижнего мела Крыма по остракодам // Меловая система России и ближнего зарубежья: проблемы стратиграфии и палеогеографии. Материалы Шестого Всеросcийского совещания. Геленджик: КубГУ, 2012. С. 161–164.
- Карпук М.С., Тесакова Е.М. Новые остракоды семейства Cytheruridae G. Mueller из баррема–альба Юго-Западного Крыма // Палеонтол. журн. 2013. № 6. С. 29–36.
- Карпук М.С., Тесакова Е.М. Новые остракоды семейств Loxoconchidae и Trachyleberididae из баррема–альба Юго-Западного Крыма // Палеонтол. журн. 2014. № 2. С. 77–80.
- Карпук М.С., Щербинина Е.А. Новые данные по остракодам и наннопланктону из баррем-аптских отложений Восточного Крыма // Материалы XXI Междунар. научн. конф. (школы) по морской геологии, 2015. М.: ИО РАН, 2015. Т. 1. С. 145–148.
- Кванталиани И.В., Лысенко Н.И. Новые данные о берриасе центральной части Горного Крыма // Сообщения АН Груз. ССР. 1978. Т. 89. № 1. С. 121–124.
- Кванталиани И.В., Лысенко Н.И. К вопросу зонального расчленения берриаса Крыма // Сообщения АН Груз. ССР. 1979. Т. 94. № 3. С. 629–632.
- Кузнецова З.В. Представители остракод из семейств Cytheridea и Paradoxostomidae в меловых и нижнетретичных отложениях Азербайджана // Сборник научно-технической информации. Вопросы геологии и геофизики. Сер. Нефтедобывающая промышленность. 1962. Вып. 1. С. 30–50.
- Лысенко Н.И., Янин Б.Т. Биостратиграфическая характеристика типового разреза верхней юры и нижнего мела Центрального Крыма // Изв. АН СССР. Сер. геол. 1979. № 6. С. 70–80.
- Матвеев А.В. Известковый наннопланктон мела южного склона Украинского щита и его южного обрамления. Дисс. … канд. геол.-мин. наук. Харьков: ХНУ, 2016. 380 с.
- Муратов М.В. Геология СССР. Т. 8. Крым. Ч .1. Геология. М., 1969.
- Николаева И.А., Андреев Ю.Н. Надсемейство Cytheracea Baird, 1850 // Практическое руководство по микрофауне. Т. 7. Остракоды мезозоя. СПб.: Изд-во ВСЕГЕИ, 1999. С. 53–62.
- Нил Дж.В. Остракоды из нижнего валанжина Центрального Крыма // Палеонтол. журн. 1966. № 1. С. 87–100.
- Раченская Л.П. Семейства Bairdiidae и Cytherellidae (остракоды) как индикаторы условий, существовавших в берриасском и валанжинском бассейнах Крыма // Вестник МГУ. Сер. Геология. 1968а. № 5. С. 104–106.
- Раченская Л.П. Онтогенетическое развитие некоторых нижнемеловых остракод Крыма // Московская городская конференция молодых ученых-геологов, посвященная 50-летию ВЛКСМ. Тез. докл. Москва, 1968б. Вып. 1. Секция геологии и полезных ископаемых. С. 6–7.
- Раченская Л.П. Проявление полового диморфизма на раковинах рода Bairdia // Бюлл. МОИП. Отд. геол. 1969а. № 4. С. 150–151.
- Раченская Л.П. Остракоды берриаса и валанжина Крыма, их морфологические особенности и стратиграфическое значение // IV Научная конференция геологического факультета. Тез. докл. М.: МГУ, 1969б. С. 166–169.
- Раченская Л.П. Остракоды берриаса и валанжина Крыма. Автореф. дисс. … канд. геол.-мин. наук. М.: МГУ, 1970. 30 с.
- Савельева Ю.Н., Тесакова Е.М. Новые данные об аптских остракодах Крыма // Эволюция жизни на Земле. Материалы IV Международного симпозиума, 10–12 ноября 2010 г. Отв. ред. Подобина В.М. Томск: ТМЛ-Пресс, 2010. С. 408–411.
- Савельева Ю.Н., Шурекова О.В. Первые данные о готеривских остракодах и диноцистах юго-западного Крыма // Вестник СПб. ун-та. Сер. 7. 2014. Вып. 2. С. 32–56.
- Тесакова Е.М., Раченская Л.П. Новые остракоды (Crustacea, Ostracoda) рода Costacythere Gründel из берриаса Центрального Крыма // Палеонтол. журн. 1996а. № 3. С. 62–68.
- Тесакова Е.М., Раченская Л.П. Новые остракоды (Crustacea, Ostracoda) родов Bairdia M’Coy, Neocythere Mertens, Macrodentina Martin, Hechticythere Gründel, Cypridea Bosquet из берриаса Центрального Крыма // Палеонтол. журн. 1996б. № 4. С. 48–54.
- Шурекова О.В., Савельева Ю.Н. Диноцисты и остракоды готерив-аптских отложений разреза Верхоречье (Юго-Западный Крым) // Меловая система России и ближнего зарубежья: проблемы стратиграфии и палеогеографии. Сб. научных трудов. Симферополь: Издательский Дом “Черноморпресс”, 2016. С. 289–291.
- Щербинина Е.А., Логинов М.А. Наннопланктон и стратиграфия нижнемеловых отложений Юго-Западного Крыма // Тр. XV Всеросc. микропалеонтологического совещания. Геленджик: КубГУ, 2012. С. 324–327.
- Ямпольская О.Б., Барабошкин Е.Ю., Гужиков А.Ю., Пименов М.В., Никульшин А.С. Палеомагнитный разрез нижнего мела Юго-Западного Крыма // Вестник Моск. ун-та. Сер. 4. Геол. 2006. № 1. С. 3–15.
- Янин Б.Т. О соотношении общих и местных стратиграфических подразделений нижнего мела Юго-Западного Крыма (междуречье Качи–Бодрака) // Вестник Моск. ун-та. Сер. 4. Геология. 1997. № 3. С. 29–36.
- Arkadiev V.V. The first record of a late Tithonian ammonite in the Feodosiya section of Eastern Crimea // Paleontol. J. 2004. V. 38. № 3. P. 265–267.
- Arkadiev V.V., Grishchenko V.A., GuzhikovA.Yu., Manikin A.G., Savelieva Yu.N., Feodorova A.A., Shurekova O.V. Ammonites and magnetostratigraphy of the Berriasian–Valanginian boundary deposits from eastern Crimea // Geologica Carpathica. 2017. V. 68. № 6. P. 505–516.
- Arkadiev V., Guzhikov A., Baraboshkin E., Savelieva J., Feodorova A., Shurekova O., Platonov E., Manikin A. Biostratigraphy and magnetostratigraphy of the upper Tithonian–Berriasian of the Crimean Mountains // Cretaceous Res. 2018. V. 87. P. 5–41.
- BouDagher–Fadel M.K., Banner F.T., Whittaker J.E. The Early evolutionary history of planktonic foraminifera. N.Y.: Chapman and Hall, 1997.
- Coccioni R., Luciani V. Planktonic foraminifera and environmental changes across the Bonarelli Event (OAE2, latest Cenomanian) in its type area: a high resolution study from the Tethyan reference Bottaccione section (Gubbio, central Italy) // J. Foraminiferal Res. 2004. № 34. P. 109– 129.
- Coccioni R., Luciani V. Planktonic foraminifers across the Bonarelli Event (OAE2, latest Cenomanian): the Italian record // Palaeogeogr. Palaeoclimatol. Palaeoecol. 2005. V. 224. P. 167–185.
- Coccioni R., Luciani V., Masili A. Cretaceous oceanic anoxic events and radially elongated chambered planktonic foraminifera: paleoecological and paleoceanographic implications // Palaeogeogr. Palaeoclimatol. Palaeoecol. 2006. V. 235. P. 66–92
- Coccioni R., Premoli Silva I., Marsili A., Verga D. First radiation of Cretaceous planktonic foraminifera with radially elongate chambers at Angles (Southeastern France) and biostratigraphic implications // Rev. Micropaleontol. 2007. V. 50. P. 215–224.
- Cogley J.G., Aikman M. The insoluble residue test for abundance of carbonate // Earth Surface Processes and Landforms. 1997. V. 22. P. 1053–1059.
- Gale A.S., Mutterlose J., Batenburg S. The Cretaceous Period // The Geologic Time Scale. Vol. 2. Amsterdam: Elsevier, 2020. P. 1023–1086.
- Guzhikov A., Bagayeva M., Arkadiev V. Magnetostratigraphy of the Upper Berriasian “ZavodskayaBalka” section (East Crimea, Feodosiya) // Volumina Jurassica. 2014. V. XII. № 1. P. 175–184.
- Horne D.J. Ostracoda // Microfossils. Eds. Armstrong H.A., Brasier M.D. Blackwell Publishing Ltd, 2005. P. 453–464.
- Karpuk M. Relative depth reconstruction method using marine ostracods: a case-study from the upper Barremian–Aptian of the Crimean Mountains // Cretaceous Res. 2021. V. 120. 104719.
- Karpuk M.S., Shcherbinina E.A., Brovina E.A., Aleksandrova G.N., Guzhikov A.Yu., Shchepetova E.V., Tesakova E.M. Integrated stratigraphy of the Upper Barremian–Aptian sediments from the south-eastern Crimea // Geologica Carpathica. 2018. V. 69. № 5. P. 498–511. https://doi.org/10.1515/geoca-2018-0029
- Moullade M., Tronchetti G., Granier B., Bornemann A., Kuhnt W., Lorenzen J. High-resolution integrated stratigraphy of the OAE1a and enclosing strata from core drillings in the Bedoulian stratotype (Roquefort-La Bedoule, SE France) // Cretaceous Res. 2015. V. 56. P. 119–140.
- Ogg J.G., Hinnov L.A. Chapter 27. Cretaceous // The Geologic Time Scale. Amsterdam: Elsevier, 2012. P. 793–853.
- Premoli Silva I., Sliter W.V. Cretaceous paleoceanography: evidence from planktonic foraminiferal evolution // Evolution of the Cretaceous Ocean–Climate System. Eds. Barrera E., Johnson C.C. Geol. Soc. Am. Spec. Pap. 1999. V. 332. P. 301–328.
Supplementary files










