Klyshko method for analog photodetectors and absolute measurement of photon numbers
- Authors: Prudkovsky P.A.1, Safronenkov D.A.1, Kitaeva G.K.1
-
Affiliations:
- Lomonosov Moscow State University
- Issue: Vol 88, No 6 (2024)
- Pages: 909-916
- Section: Quantum Optics and Coherent Spectroscopy
- URL: https://journals.rcsi.science/0367-6765/article/view/276174
- DOI: https://doi.org/10.31857/S0367676524060106
- EDN: https://elibrary.ru/PHFBOE
- ID: 276174
Cite item
Full Text
Abstract
A modification of the Klyshko method for absolute calibration of analog photodetectors is considered. It is shown that the photocurrent distribution of an analog detector can be approximated by convolution of the Poisson distribution of the number of photoelectrons with a function describing single photopulses, while the number of photons incident on the detector can be determined from the statistical properties of biphoton radiation. The ratio of the number of photoelectrons to the number of photons gives the efficiency of an analog photodetector, which can be used for measuring the intensity of radiation incident on the detector in units of photon numbers.
Full Text
ВВЕДЕНИЕ
Хорошо известно, что бифотонное излучение, возникающее при параметрическом рассеянии (ПР) света, имеет множество различных применений. Одно из таких применений — метод безэталонного измерения квантовой эффективности счетных фотодетекторов, предложенный Д. Н. Клышко в 1980 году [1]. Идея метода основана на том, что в бифотонном излучении фотоны появляются всегда парами. Поэтому если два фотодетектора, регистрирующие такое излучение, работают в режиме счета фотонов, то есть выдают фотоимпульс каждый раз, когда на фотокатоде детектора поглощается фотон, часто будут происходить «совпадения», когда на выходе обоих фотодетекторов одновременно появляется по фотоимпульсу. При этом отношение скорости счета совпадений к скорости счета фотоимпульсов одного из фотодетекторов будет равно квантовой эффективности второго фотодетектора — вероятности того, что фотодетектор выдаст фотоотсчет при попадании на него фотона. Возможность практического применения метода Клышко для измерения квантовой эффективности счетных фотодетекторов была тщательно исследована в работах [2, 3].
Однако во многих случаях фотодетекторы выдают не отдельные фотоотсчеты, а аналоговый фототок, пропорциональный интенсивности падающего на него излучения. Возможность использования свойств бифотонного излучения для безэталонной калибровки аналоговых фотодетекторов обсуждалась неоднократно [4—8]. Однако по большей части в этих работах под аналоговыми понимались счетные детекторы, работающие в режиме регистрации интенсивного излучения, когда отдельные фотоимпульсы перекрываются. В то же время многие фотодетекторы в принципе не способны работать в режиме счета фотонов. В случае слабого излучения амплитуды отдельных фотоимпульсов таких фотодетекторов сильно флуктуируют, и отличить их от шумовых импульсов практически невозможно. И если в видимом диапазоне в наше время хватает детекторов, способных работать в режиме счета фотонов, то в среднем и дальнем ИК и, конечно же, в терагерцовом диапазоне большинство существующих фотодетекторов являются аналоговыми.
С другой стороны, процесс фотодетектирования принципиально дискретен. Как бы ни был устроен фототок, зарегистрированное число фотонов описывается полуклассической формулой Манделя и, в случае излучения с постоянной интенсивностью, должно иметь пуассоновское распределение. По этой причине флуктуации фототока детектора вызваны как флуктуациями амплитуды отдельных фотоимпульсов, так и пуассоновскими флуктуациями их числа. При некоторых условиях статистическая обработка распределений величин фототока позволяет разделить эти два источника флуктуаций и определить среднее значение пуассоновского распределения числа одиночных фотоимпульсов. Возможность деконволюции распределений величин фототока аналоговых фотодетекторов исходно была показана на примере фотоэлектронных умножителей (ФЭУ), используемых в сцинтилляционных счетчиках, предназначенных для регистрации элементарных частиц [9—12]. Последние годы аналогичная процедура стала применяться к более широкому классу фотодетекторов [13—18], включая детекторы на основе сверхпроводящих элементов.
В данной работе будут по очереди рассмотрены две задачи — определение среднего числа фотоимпульсов из статистического анализа распределений фототока, и среднего числа фотонов, падающих на детектор, из свойств бифотонного излучения. Соотношение между этими двумя величинами, полученными в одних и тех же условиях, дает возможность определения для аналогового фотодетектора величины, аналогичной квантовой эффективности счетных детекторов, позволяющей в дальнейшем измерять интенсивность падающего на этот детектор излучения в абсолютных единицах чисел фотонов.
АППРОКСИМАЦИЯ РАСПРЕДЕЛЕНИЙ ФОТОТОКА
Рассмотрим сначала задачу о деконволюции распределений величин фототока аналогового фотодетектора, в качестве которого в нашей работе использовался фотоэлектронный умножитель (ФЭУ) H7422-20 Hamamatsu. Экспериментальная схема показана на рис. 1. Излучение диодного лазера на длине волны 405 нм падало на нелинейный кристалл трибората висмута (BiBO), в котором происходило ПР типа I. Коллинеарное бифотонное излучение делилось пополам на светоделителе и попадало на два фотодетектора. Интенсивность излучения, попадавшего на детекторы, зависела от мощности излучения лазера накачки. Число регистрируемых продольных мод определялось шириной узкополосных фильтров в обоих каналах детектирования. Одним из детекторов был упомянутый выше ФЭУ, в качестве второго, вспомогательного фотодетектора использовался лавинный фотодиод (ЛФД) с модулем Laser Components COUNT NIR, генерирующий стандартизированные фотоимпульсы в формате TTL. При необходимости ФЭУ можно было заменять вторым ЛФД. Электронный блок регистрации мог работать как в аналоговом режиме с измерением средних за время строба величин фототоков обоих детекторов, так и в счетном режиме с измерением скорости счета фотоимпульсов и их совпадений.
Рис. 1. Схема экспериментальной установки: 1 — диодный лазер с длиной волны 405 нм; 2 — изолятор Фарадея; 3 — полуволновая пластинка; 4 — коротковолновый фильтр (450 нм); 5, 11 — кварцевые линзы; 6 — нелинейный кристалл BiBO; 7 — длинноволновый фильтр (600 нм); 8 — светоделитель; 9, 10 — узкополосные фильтры (800 ± 10 и 840 ± 40 нм), 12, 13 — многомодовое оптоволокно (62.5 и 50 мкм); 14, 15 — фотодетекторы; 16 — электронный блок регистрации
Средний за время строба ts = 900 нс фототок каждого из фотодетекторов измерялся многократно при одной и той же мощности накачки. На рис. 2а показаны распределения значений фототока ЛФД при различных значениях мощности излучения лазера. Видно, что они состоят из отдельных пиков, соответствующих регистрации различного числа одиночных фотоимпульсов. По соотношению их высот несложно определить пуассоновское среднее число фотоимпульсов, которое должно быть равно произведению числа попавших на фотодетектор за это время фотонов на квантовую эффективность ЛФД.
Рис. 2. Распределения среднего значения фототокалавинного фотодетектора (а) и фотоэлектронного умножителя (б), полученные при различных значениях мощности излучения лазера накачки: 0 (1); 1.2 (2); 3.46 мВт (3)
В то же время распределения фототока ФЭУ на рис. 2б выглядят совсем иначе. Они имеют форму единого широкого пика, положение максимума которого постепенно смещается по мере увеличения падающей на детектор интенсивности излучения. Для описания этих распределений будем предполагать, что амплитуда одиночного фотоимпульса ФЭУ — случайная величина, распределение которой описывается гауссовой функцией
, (1)
где I — измеряемый фототок, а I0 и D — среднее значение и дисперсия этого распределения. Вообще говоря, в ряде работ [10, 12, 18] обсуждались более сложные функции для описания распределений амплитуд однофотонных импульсов, однако и их можно приближенно описывать гауссовой функцией. Если за время строба детектор выдал n одиночных фотоимпульсов, то распределение суммарного фототока имеет вид свертки n одинаковых распределений (1), то есть PG (I, nI0, nD).
Каждый фотоимпульс ФЭУ соответствует отдельному электрону, который появился на входе динодной системы ФЭУ и усилился в ней. Число фотоэлектронов, возникших на фотокатоде ФЭУ, как и в случае ЛФД, описывается пуассоновским распределением. Однако связь среднего числа возникших фотоимпульсов с числом попавших на ФЭУ фотонов может быть более нетривиальной. Процесс размножения электронов на каждом диноде, вообще говоря, также описывается пуассоновским распределением. С какого-то момента электронов становится достаточно много, чтоб описывать их единым зарядом, дальнейшее усиление которого приводит к формированию макроскопического фотоимпульса, характеризуемого формулой (1). Однако при размножении фотоэлектрона на входном диноде вторичных электронов еще совсем немного, а энергия и время пролета до следующего динода у них может различаться. Поэтому дальнейшее размножение этих вторичных электронов может проходить по отдельности и приводить к формированию нескольких фотоимпульсов. Это означает, что для аналогового ФЭУ величина, аналогичная квантовой эффективности, вообще говоря, может превышать единицу — если она равна произведению исходной вероятности поглощения фотона на коэффициент размножения фотоэлектрона на ранних этапах усиления в динодной системе ФЭУ.
Кроме того, помимо фотоимпульсов, на выходе ФЭУ присутствует темновой шум, связанный как со случайным возникновением электронов внутри динодной системы, так и с шумами системы регистрации. В результате функцию распределения среднего фототока на выходе ФЭУ можно описать следующей формулой:
, (2)
где A — пуассоновское среднее числа фотоимпульсов, а в фигурных скобках стоит свертка гауссовой функции, соответствующей регистрации n одиночных фотоимпульсов, с функцией B(I), описывающей распределение темновых шумов ФЭУ. Распределение темновых шумов B(I) соответствует распределению на рис. 2б при нулевой мощности лазера накачки. Оказалось, что эта функция хорошо аппроксимируется суммой двух гауссиан:
. (3)
Поэтому полная функция, которой мы аппроксимировали распределения фототока ФЭУ, имела вид
, (4)
где C — общий нормировочный множитель. Параметры C1, I1, D1, I2, D2 определялись из аппроксимации распределения темнового шума ФЭУ формулой (3) и далее фиксировались. После этого распределения фототока ФЭУ при различных мощностях лазера накачки аппроксимировались формулой (4), как показано на рис. 3. В результате определялись значения среднего числа фотоимпульсов A, а также среднего значения I0 и дисперсии D одиночного фотоимпульса. Результаты аппроксимации показаны в таблице 1.
Рис. 3. Результат аппроксимации распределения фототока ФЭУ при значении мощности излучения лазера накачки P = 1.2 мВт. Отдельно показан вклад в полное распределение функций, соответствующих регистрации различного числа одиночных фотоотсчетов
Таблица 1. Результаты аппроксимации распределений фототока ФЭУ при различных мощностях лазера накачки формулой (4), а также числа фотонов a, падающих на ФЭУ за время измерения ts, полученные путем измерения корреляционной функции интенсивностей рассеянного излучения двумя счетными детекторами
P, мВт | A | I0 | D | a |
1.2 | 5.3 ± 0.6 | 51 ± 6 | 872 ± 220 | 0.36 ± 0.03 |
1.5 | 6.2 ± 0.9 | 51 ± 8 | 873 ± 278 | 0.45 ± 0.04 |
1.8 | 8.1 ± 2.0 | 52 ± 13 | 849 ± 462 | 0.53 ± 0.04 |
2.5 | 10.9 ± 5.2 | 52 ± 26 | 829 ± 960 | 0.73 ± 0.06 |
2.6 | 11.7 ± 7.0 | 52 ± 33 | 815 ± 1212 | 0.76 ± 0.06 |
3.0 | 13.1 ± 8.5 | 52 ± 36 | 800 ± 1347 | 0.87 ± 0.07 |
3.5 | 15.2 ± 1.2 | 53 ± 4 | 792 ± 164 | 1.02 ± 0.08 |
Как и следовало ожидать, параметры, характеризующие ФЭУ — среднее значение и дисперсия одиночного фотоимпульса — практически неизменны. Формальная погрешность их определения в ходе аппроксимации экспериментальных данных с помощью выражения (4) в некоторых случаях оказывается достаточно большой, однако разброс значений, полученных таким образом при различных мощностях лазера накачки, намного меньше этой погрешности. Например, среднее значение фототока I0 = 51.9 ± 0.2. Это говорит о том, что точность определения этих параметров существенно выше, а величина полученной в процессе аппроксимации погрешности связана лишь с малой глубиной минимума минимизируемой функции невязки. В то же время среднее число фотоимпульсов растет пропорционально мощности лазера накачки и может быть использовано для калибровки эффективности ФЭУ.
ИЗМЕРЕНИЕ ЧИСЛА ФОТОНОВ
Перейдем теперь ко второй задаче, необходимой для процедуры калибровки фотодетектора — определению числа падающих на него фотонов. Как известно из общей теории ПР [19], если два детектора регистрируют одинаковое число m сопряженных сигнальных и холостых мод рассеянного излучения, то нормированная корреляционная функция интенсивностей равна
, (5)
где усреднение проводится за время измерения, а b — среднее число фотонов в одной моде рассеяния, зависящее от коэффициента параметрического преобразования. Число продольных регистрируемых мод равно произведению времени измерения на спектральную ширину регистрируемого излучения m|| = tsΔω, а число поперечных мод зависит от угловой апертуры детекторов. Обычно m >> 1, поэтому в случае спонтанного ПР величина (g2 – 1)–1 равна числу фотонов, попавших на каждый из детекторов за время измерения. Для измерения g2 можно использовать как средние значения фототока, измеренные аналоговыми фотодетекторами, так и скорости счета фотоотсчетов, полученные с помощью счетных детекторов. В последнем случае в блок регистрации обычно добавляют схему совпадений, выдающую отсчет, если с обоих детекторов в течение малого времени совпадений пришло по фотоотсчету.
Однако при измерении корреляционной функции приходится учитывать ряд экспериментальных тонкостей. Во-первых, непросто обеспечить полное соответствие сопряженных мод, регистрируемых детекторами в сигнальном и холостом каналах. Это связано не только со сложностями юстировки, но и с тем, что собственными модами бифотонного излучения являются, вообще говоря, не плоские волны, а моды Шмидта, имеющие нетривиальную угловую зависимость [20]. В работе [3] было указано, что для калибровки детектора в сигнальном канале достаточно, чтоб он регистрировал заведомо больше мод, чем регистрирует детектор в холостом канале. Именно поэтому в нашей экспериментальной схеме ширина выделяемого спектрального диапазона и толщина оптоволокна в сигнальном канале больше, чем в холостом. Во-вторых, при использовании счетных детекторов следует учитывать, что у них есть мертвое время, в течение которого они не способны зарегистрировать второй фотон. Это означает, что, если есть заметная вероятность попадания на счетный детектор двух фотонов одновременно, выражение для корреляционной функции должно быть скорректировано. В-третьих, в нашем случае использовалось коллинеарное ПР типа I, при котором и сигнальное, и холостое излучение имеют близкие частоты, одинаковую поляризацию, падают на один и тот же светоделитель и делятся на нем пополам. Поэтому нужно учитывать вероятность того, что оба фотона из бифотонной пары попадут на один и тот же фотодетектор. Далее мы рассмотрим, как выражение для числа падающих на детектор фотонов следует скорректировать с учетом этих соображений.
Случай 1. Аналоговый и счетный детекторы
Пусть в нашей экспериментальной схеме в первом канале находится аналоговый детектор, который может зарегистрировать фотоны из m1 пар сопряженных мод сигнального и холостого излучения. Если аналоговый фотодетектор зарегистрировал n фотонов, то его фототок в среднем равен ni0, где i0 — средний фототок, соответствующий регистрации одного фотона. Однако при вычислении корреляционной функции (5) величина i0 в числителе и знаменателе сократится. Поэтому можно сразу обсуждать величину регистрируемого фототока аналогового детектора в единицах чисел фотонов.
При этом счетный детектор во втором канале регистрирует фотоны из меньшего числа m2 пар сопряженных мод, которые являются подмножеством мод, регистрируемых первым детектором. Во втором канале также можно было бы поместить аналоговый детектор, однако использование счетного детектора позволяет уменьшить шумы и тем самым увеличить точность измерений.
Так как в нашей схеме бифотонные пары попадают на один и тот же светоделитель, в половине случаев оба фотона попадают на один детектор и поэтому не дают вклада в корреляционную функцию. Если бы детекторы были способны регистрировать любое число фотонов, то превышение корреляционной функции над единицей было бы просто в два раза меньше, чем в обычном случае (5). Однако при одновременном попадании двух или более фотонов на счетный детектор он выдаст лишь один фотоотсчет. Потеря остальных фотонов при этом описывается неунитарной операцией, поэтому далее будем описывать процесс детектирования на полуклассическом языке. Влияние специфики счетных детекторов на скорость счета фотонов при регистрации одной моды бифотонного излучения рассматривалась в схеме с коллинеарным спонтанным ПР типа I в работе [21] и в схеме по регистрации провала Хонга—Оу—Манделя в работах [22, 23].
Рассмотрим единственную пару сопряженных сигнальной и холостой мод рассеянного излучения, падающих на светоделитель с коэффициентом пропускания T. Если в этой паре мод 2N фотонов, то вероятность того, что светоделитель пропустит в первый канал детектирования n фотонов, определяется биномиальным распределением , где R = 1 − T — коэффициент отражения светоделителя. Из этих n фотонов аналоговый детектор в первом канале с квантовой эффективностью η1 зарегистрирует в среднем η1n фотонов. При этом счетный детектор во втором канале с квантовой эффективностью η2, на который падает 2N − n фотонов, зарегистрирует один из них с вероятностью . Усредняя эти выражения по биномиальному распределению P2N(n), получаем среднее число фотонов, зарегистрированных детекторами в первом и втором каналах, а также их корреляционную функцию:
(6)
Согласно [19] рассеянное излучение в одной моде ПР имеет тепловую статистику, а число фотонов описывается геометрическим распределением . Усредняя выражения (6) по этому распределению и учитывая большое число независимо регистрируемых пар мод m1 в первом канале и m2 во втором, получаем
(7)
Отсюда находим выражение для нормированной корреляционной функции:
. (8)
Это выражение существенно отличается от выражения (5) для g2 в случае независимой регистрации сигнальных и холостых мод. Даже в случае спонтанного ПР, когда вторая дробь обращается в единицу, из выражения
(9)
нельзя получить точное значение числа падающих фотонов m1b. Впрочем, в случае небольшой квантовой эффективности счетного детектора η2 ошибка может быть достаточно мала.
Случай 2. Два счетных детектора
Из приведенных выше формул видно, что с увеличением числа регистрируемых мод отличие g2 от единицы, а значит, и точность определения числа фотонов, падает. Учитывая, что число продольных мод пропорционально времени измерения, это время следовало бы делать как можно более коротким. Проще всего этого добиться, используя два счетных детектора и схему совпадений, выдающую отсчет, если импульсы с двух детекторов попали в один и тот же малый интервал времени, определяемый схемой совпадений. В этом случае именно это время совпадений и играет роль времени измерений.
По этой причине в нашей экспериментальной схеме на рис. 1 для измерения числа фотонов мы заменяли аналоговый ФЭУ на второй счетный ЛФД, который регистрировал точно те же моды рассеянного излучения, что и ФЭУ. Импульсы с обоих ЛФД попадали на схему совпадений, время совпадений которой было равно τs = 8 нс, тогда как их мертвое время было существенно больше. При этом число продольных мод m|| = τsΔω по-прежнему было много больше единицы. Это означает, что наши счетные детекторы регистрировали не более одного фотона из большого числа мод. Рассмотрим, чему будет равна величина нормированной корреляционной функции при этих условиях.
Пусть на светоделитель падает M1 пар фотонов в m1 парах мод. Любой из этих фотонов может быть зарегистрирован детектором в первом канале, если светоделитель пропустит его туда. Однако второй детектор может регистрировать фотоны из меньшего числа пар мод m2, в которых находится только M2 < M1 пар фотонов. Учитывая биномиальное распределение числа фотонов между первым и вторым каналом и квантовые эффективности обоих детекторов, получаем вероятность регистрации фотона в каждом из каналов и их корреляционную функцию:
(10)
Хотя в одной моде ПР статистика фотонов описывается геометрическим распределением, при одновременной регистрации большого числа мод статистика фотонов становится пуассоновской. Поэтому полученные выражения следует усреднить по распределению чисел фотонов . Средние значения этих распределений связаны с ранее использовавшимися параметрами соотношениями a1 = m1b и a2 = m2b. В результате усреднения получаем следующие выражения:
(11)
Несмотря на громоздкость этих выражений, их смысл достаточно ясен. Если среднее число регистрируемых фотонов велико и a1, a2 >> 1, то за время совпадений почти наверняка будет отсчет на каждом из детекторов, так как экспоненты становятся пренебрежимо малы. Если же среднее число регистрируемых фотонов много меньше единицы, то выражения (11) упрощаются к виду
(12)
Отметим, что требование a1 = mb1 << 1 сильнее, чем просто требование спонтанного режима ПР — необходимо, чтоб малым было суммарное число фотонов в большом числе мод.
В случае одинакового числа регистрируемых мод a1 = a2 и выражения (12) сводятся к полученным в работе [21]. В этом случае из этих трех соотношений можно найти среднее число регистрируемых фотонов и квантовые эффективности детекторов. Однако в случае различного числа мод это невозможно. С другой стороны, нормированная корреляционная функция имеет вид
. (13)
Как и в предыдущем случае, найти из этого выражения точное число фотонов, падающих на детектор в первом канале, нельзя, однако при условии малых значений квантовых эффективностей детекторов его можно найти приближенно: a1 ≈ 1/ 2 (g2 −1). Более того, эту оценку можно использовать для того, чтоб найти квантовую эффективность детекторов и уточнить выражение для числа фотонов. Используя (13) и первое из выражений (12), получаем
(14)
Здесь учтено, что оба ЛФД имеют примерно одинаковую квантовую эффективность, а светоделитель делит падающее излучение пополам, поэтому Tη1 ≈ Rη2.
КАЛИБРОВКА АНАЛОГОВОГО ДЕТЕКТОРА
Таким образом, измерение нормированной корреляционной функции интенсивностей бифотонного излучения с помощью двух счетных детекторов и схемы совпадений позволяет в нашем случае с помощью формул (14) определить среднее число фотонов a1, попадающих в первый канал детектирования за время совпадений τs. Для того чтобы получить число фотонов, падавших на ФЭУ за время измерения ts, следует умножить a1 на отношение этих времен, а также на отдельно измеренный коэффициент пропускания оптического тракта между нелинейным кристаллом и фотодетектором в первом канале. В нашей установке коэффициент пропускания составил K = 0.39. Полученное таким образом число фотонов a = Ka1ts / τs при различных значениях мощности излучения лазера накачки показано в последнем столбце таблицы 1.
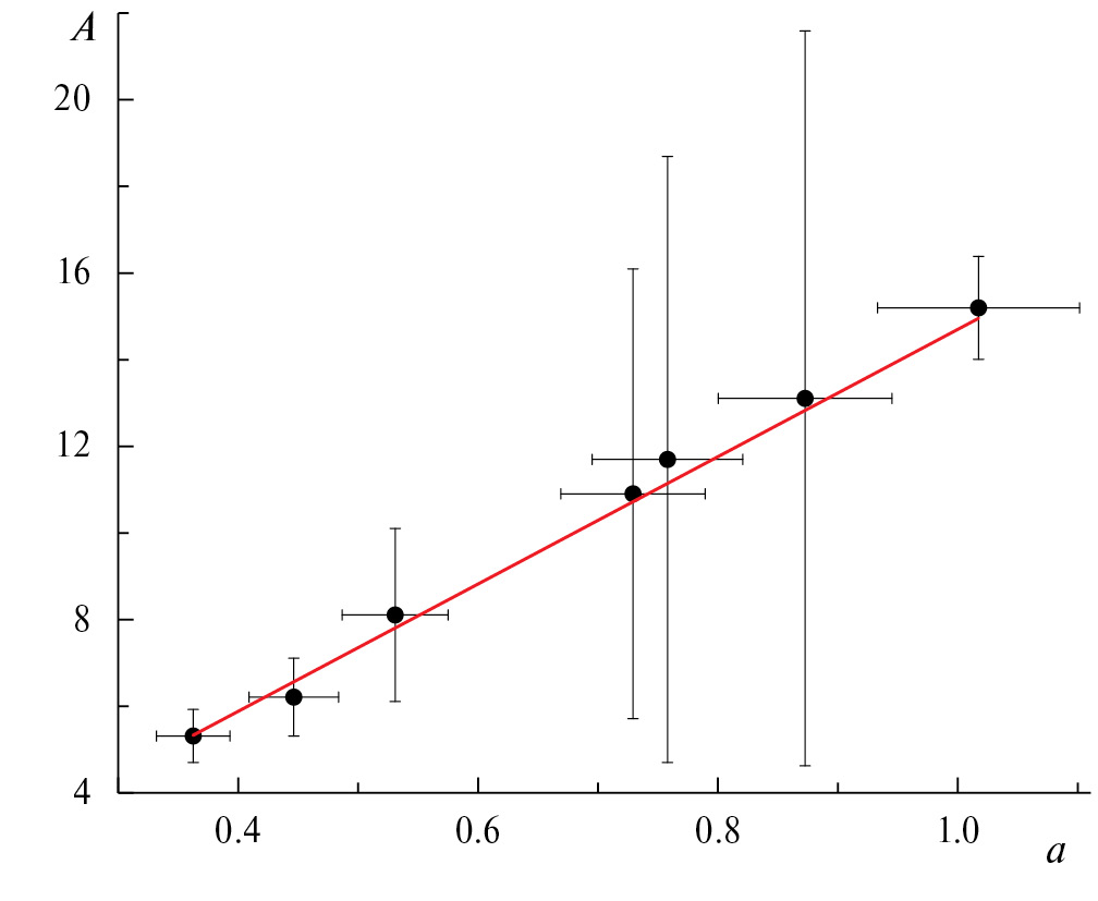
На рис. 4 показана зависимость числа одиночных фотоимпульсов ФЭУ, полученных из аппроксимации распределений фототока, от числа фотонов, падавших на ФЭУ. Как и следовало ожидать, эти две величины связаны линейной зависимостью A = ηFa, где коэффициент пропорциональности ηF = 14.7 ± 0.5. Он оказался больше единицы, что означает, что поглощение одного фотона приводит к возникновению нескольких независимых фотоимпульсов в динодной системе ФЭУ. Именно эта величина играет роль эффективности аналогового ФЭУ и может быть использована для измерения интенсивности падающего на него излучения в единицах чисел фотонов.
Рис. 4. Зависимость числа A одиночных фотоотсчетов ФЭУ, полученных из аппроксимации распределений значений фототока формулой (4), от числа a фотонов, падающих на ФЭУ, полученного путем измерения нормированной корреляционной функции рассеянного излучения (точки), и результат ее аппроксимации линейной зависимостью (сплошная линия)
Для проверки полученной в результате калибровки эффективности ФЭУ был проведен дополнительный эксперимент, в котором мы освещали ФЭУ светом обычной лампы накаливания, пропущенным через узкополосный фильтр. Среднее число фотоимпульсов при этом определялось как отношение среднего значения фототока к полученной ранее амплитуде одиночного фотоимпульса ФЭУ I0 и оказалось равным A = 4.3 ± 0.2. В качестве альтернативного метода получения среднего числа фотоимпульсов можно было бы снова аппроксимировать распределение значений фототока формулой (4). Среднее число фотонов, попадающих на ФЭУ за время измерения, может быть найдено как отношение среднего числа фотоимпульсов к полученной нами эффективности ФЭУ A/ηF = 0.29 ± 0.01, что соответствует скорости счета фотонов (325 ± 11) × 103 с−1. Независимое измерение скорости счета фотонов с помощью прокалиброванного счетного детектора дало значение (318 ± 1) × 103 с−1, то есть отлично соответствует полученному результату.
ЗАКЛЮЧЕНИЕ
Таким образом, корреляционные свойства бифотонного излучения позволяют измерить число фотонов, падающих на фотодетектор, а распределения значений его фототока содержат информацию о среднем числе одиночных фотоимпульсов, из которых он состоит. Объединение этих величин позволило нам определить эффективность аналогового фотодетектора. Эта эффективность является характеристикой фотодетектора, позволяющей измерять падающую на него интенсивность в единицах чисел фотонов.
Тем самым была показана возможность модификации метода Клышко, изначально предназначенного для абсолютной калибровки только однофотонных счетных детекторов, для калибровки фотодетекторов аналогового типа. Безусловно, данный метод имеет меньшую общность, чем исходный. Во-первых, не всегда возможно в процессе аппроксимации распределений значений фототока выделить из них пуассоновский вклад, связанный с дискретностью фотодетектирования. Это возможно лишь в определенном динамическом диапазоне, и только при условии, что слабые сигналы фотодетектора не «тонут» в темновых шумах. Во-вторых, в отличие от квантовой эффективности счетных детекторов, определяемая в результате предложенного метода эффективность аналогового фотодетектирования не дает информации о вероятности регистрации единичных фотонов — только некоторую интегральную характеристику, связанную как с процессом поглощения фотонов на фотокатоде, так и с размножением фотоэлектронов на ранних этапах усиления в динодной системе ФЭУ. Тем не менее возможность безэталонной калибровки аналоговых фотодетекторов может оказаться полезной в тех случаях, когда использование счетных детекторов по тем или иным причинам невозможно.
Исследование выполнено при поддержке Российского научного фонда (проекта № 22-12-00055).
About the authors
P. A. Prudkovsky
Lomonosov Moscow State University
Author for correspondence.
Email: vysogota@gmail.com
Russian Federation, Moscow
D. A. Safronenkov
Lomonosov Moscow State University
Email: vysogota@gmail.com
Russian Federation, Moscow
G. Kh. Kitaeva
Lomonosov Moscow State University
Email: vysogota@gmail.com
Russian Federation, Moscow
References
- Клышко Д.Н. // Квант. электроника. 1980. Т. 7. № 9. С. 1932; Klyshko D.N. // Sov. J. Quantum Electron. 1980. V. 10. № 9. P. 1112.
- Малыгин А.А., Пенин А.Н., Сергиенко А.В. // Письма в ЖЭТФ. 1981. Т. 33. № 10. С. 493; Malygin A.A., Penin A.N., Sergienko A.V. // JETP Lett. 1981. V. 33. No. 10. P. 477.
- Polyakov S.V., Migdall A.L. // Opt. Express. 2007. V. 15. No. 4. P. 1390.
- Исхаков Т.Ш., Лопаева Е.Д., Пенин А.Н. и др. // Письма в ЖЭТФ. 2008. Т. 88. № 10. С. 757; Iskhakov T.S., Lopaeva E.D., Penin A.N. et al. // JETP Lett. 2008. V. 88. No. 10. P. 660.
- Brida G., Genovese M., Ruo-Berchera I. et al. // J. Opt. Soc. Amer. B. 2006. V. 23. No. 10. P. 2185.
- Brida G., Chekhova M., Genovese M., Ruo-Berchera I. // Opt. Express. 2008. V. 16. No. 17. P. 12550.
- Brida G., Chekhova M., Genovese M. et al. // J. Mod. Optics. 2009. V. 56. No. 2—3. P. 401.
- Avella A., Ruo-Berchera I., Degiovanni I.P. et al. // Opt. Letters. 2016. V. 41. No. 8. P. 1841.
- Chirikov-Zorin I., Fedorko I., Menzione A. et al. // Nucl. Instrum. Meth. Phys. Res. A. 2001. V. 456. P. 310.
- Dossi R., Ianni A., Ranucci G., Smirnov O. Ju. // Nucl. Instrum. Meth. Phys. Res. A. 2000. V. 451. P. 623.
- Degtiarenko P. // Nucl. Instrum. Meth. Phys. Res. A. 2017. V. 872. P. 1.
- Takahashi M., Inome Y., Yoshii S. et al. // Nucl. Instrum. Meth. Phys. Res. A. 2018. V. 894. P. 1.
- Cahall C., Nicolich K.L., Islam N.T. et al. // Optica. 2017. V. 4. No. 12. P. 1534.
- Endo M., Sonoyama T., Matsuyama M. et al. // Opt. Express. 2021. V. 29. P. 11728.
- Prudkovskii P., Leontyev A., Kuznetsov K., Kitaeva G. // Sensors. 2021. V. 21. P. 4964.
- Prudkovskii P.A., Safronenkov D.A., Kitaeva G.Kh. // Opt. Letters. 2022. V. 47. № 18. P. 4842.
- Sempere-Llagostera S., Thekkadath G.S., Patel R.B. et al. // Opt. Express. 2022. V. 30. P. 3138.
- Kalousis L.N. // J. Instrumentation. 2023. V. 18. P. 07016.
- Клышко Д.Н. Фотоны и нелинейная оптика. Москва: Наука, 1980.
- Федоров М.В. // Изв. РАН. Cер. физ. 2016. Т. 80. № 7. С. 830; Fedorov M.V. // Bull. Russ. Acad. Sci. Phys. 2016. V. 80. No. 7. P. 755.
- Arahata M., Mukai Y., Cao B. et al // J. Opt. Soc. Amer. B. 2021. V. 38. No. 6. P. 1934.
- Resch K.J., Lundeen J.S., Steinberg A.M. // Phys. Rev. A. 2001. V. 63. Art. No. 020102(R).
- Kim Y.-H., Grice W.P. // Phys. Rev. A. 2003. V. 67. Art. No. 065802.
Supplementary files







