Overexpression of Brain-Derived Neurotrophic Factor (BDNF) in the Frontal Cortex Enhances Social Interest in BTBR Mice, a Model of Autism
- Authors: Kaminskaya Y.P.1, Ilchibaeva T.V.1, Shcherbakova A.I.1, Allayarova E.R.1, Popova N.K.1, Naumenko V.S.1, Tsybko A.S.1
-
Affiliations:
- Federal Research Center Institute of Cytology and Genetics, Siberian Branch of the Russian Academy of Sciences
- Issue: Vol 89, No 8 (2024)
- Pages: 1451-1461
- Section: Articles
- URL: https://journals.rcsi.science/0320-9725/article/view/277414
- DOI: https://doi.org/10.31857/S0320972524080087
- EDN: https://elibrary.ru/KDSGKX
- ID: 277414
Cite item
Full Text
Abstract
A large body of evidence implicates brain-derived neurotrophic factor (BDNF) in the pathogenesis of autism spectrum disorders (ASD). A number of studies have noted BDNF deficiency in the hippocampus and frontal cortex of BTBR mice, which are a model of autism. We have previously shown that induction of BDNF overexpression in the hippocampus of BTBR mice reduces anxiety and the severity of stereotypic behavior, but does not affect social interest. In the present study, we induced BDNF overexpression in frontal cortical neurons of BTBR mice using an adeno-associated viral vector. We found a significant increase in social interest in the three-chamber social test in animals from the experimental group. At the same time, no changes were revealed in stereotypy, exploratory and anxiety-like behavior, as well as novel object recognition. Thus, we have shown for the first time that the BDNF in the frontal cortex is critically important for the expression of social interest in BTBR mice, since compensation for its deficiency in this structure eliminates the autism-like disorder of social behavior characteristic for these animals.
Full Text
Принятые сокращения: РАС – расстройства аутистического спектра; AAV – аденоассоциированный вирусный вектор; BDNF – нейротрофический фактор мозга; BTBR – линия мышей BTBR T+ Itpr3tf/J, представляющая собой модель идиопатического РАС; EGFP – зелёный флуоресцентный белок; SNP – однонуклеотидный полиморфизм.
ВВЕДЕНИЕ
Расстройства аутистического спектра (РАС) – группа патологических состояний, сопровождающихся нарушением социальной коммуникации и стереотипным поведением. Возникновение РАС связывают в первую очередь с нарушением развития нервной системы. Было показано, что страдающие РАС дети имеют целый ряд нейроанатомических отличий [1]. Атипичная траектория развития мозга отражается также на микроструктурной организации – нарушается формирование кортикальных колонок и формирование функциональных связей, то есть коннективность в целом [2].
Патофизиология аутизма сложна и не обусловливается одной аномалией развития или одним молекулярным каскадом. На данный момент известны сотни генов, ассоциированных с РАС [3], однако среди них можно выделить определённые функциональные группы: гены и сигнальные пути, связанные с синаптогенезом, миграцией нейронов и аксональным наведением, а также с ремоделированием хроматина [4]. Нарушение работы этих генов связано с дефектами формирования, развития и функционирования нейрональных сетей.
Нейротрофические факторы играют одну из центральных ролей в процессах нейропластичности и неизбежно участвуют в регуляции как нормального, так и патологического поведения [5]. Особого внимания в контексте РАС заслуживает нейротрофический фактор мозга (BDNF). Во-первых, BDNF играет ключевую роль в росте аксонов и дендритов [6]. Во-вторых, BDNF участвует не только в контроле выживания и дифференцировки различных популяций нейронов развивающегося мозга, но также и в формировании и пластичности синаптических связей [6].
На связь BDNF и аутизма указывают многочисленные исследования уровня BDNF в сыворотке пациентов с РАС, в ходе которых было показано его повышение по сравнению с нейротипичными пациентами. Эти исследования были обобщены в систематических обзорах и мета-анализах [7, 8]. Однако известно, что на уровень BDNF в сыворотке может влиять множество факторов, таких как: физические нагрузки [9], состояние микробиоты [10], гормональный статус и циркадные ритмы [11], поэтому такие данные требуют тщательного анализа. Поскольку количество работ, оценивающих уровень BDNF непосредственно в ЦНС, остаётся весьма ограниченным, на первый план выходят исследования на животных моделях РАС. На данный момент наиболее распространены: модель синдрома ломкой X-хромосомы – нокаут Fmr1, модель синдрома Ретта – нокаут Mecp2, вальпроатная модель РАС, а также линия мышей BTBR T+ Itpr3tf/J (BTBR) – представляющая собой модель идиопатического РАС [12, 13]. Для всех вышеперечисленных моделей характерны изменения BDNF-сигналинга [14]. Прямое или опосредованное увеличение BDNF способствовало нормализации поведенческого фенотипа у животных с нокаутом Fmr1 [15]. Животные с нокаутом Mecp2 характеризуются прогрессивным снижением уровня BDNF, а также нарушением секреции и транспорта BDNF. Мыши линии BTBR демонстрируют более комплексное нарушение поведения, и у них также установлен сниженный уровень белка BDNF и его рецепторов [16–18].
Ранее на мышах BTBR нами были проведены эксперименты с внутрижелудочковым введением рекомбинантного BDNF и сверхэкспрессией BDNF в гиппокампе, вызванной при помощи аденоассоциированного вирусного вектора [19]. Введение рекомбинантного белка BDNF не смогло повлиять на аутистическое поведение, в то время как сверхэкспрессия BDNF в гиппокампе значительно уменьшала стереотипное поведение и тревожность. Вероятно, функциональные эффекты BDNF в разных структурах мозга не однородны, о чём, например, свидетельствует разнонаправленное изменение уровня экспрессии BDNF в миндалине, гиппокампе и префронтальной коре в ответ на формирование памяти о страхе [20]. Таким образом, данное исследование является логическим продолжением предшествующих работ, и его задачей является оценить влияние сверхэкспрессии BDNF во фронтальной коре на поведение мышей линии BTBR.
МАТЕРИАЛЫ И МЕТОДЫ
Плазмиды. С помощью праймеров (табл. 1), содержащих сайты распознавания эндонуклеаз рестрикции BamHI и AgeI мы синтезировали ген Bdnf мыши, используя мышиную кДНК в качестве матрицы. Полученную последовательность обрабатывали эндонуклеазами рестрикции BamHI и AgeI («New England Biolabs», США) и лигировали в вектор pAAV-Syn-EGFP для экспрессии под контролем синапсинового промотора. Ген Bdnf содержал стоп-кодон для получения функциональной формы BDNF без зелёного флуоресцентного белка (EGFP) на С-конце. Данный стоп-кодон тем не менее позволяет экспрессироваться EGFP в достаточном для контроля эффективности экспрессии плазмиды в нейронах млекопитающих количестве. В качестве контроля использовали плазмиду, несущую только ген, кодирующий EGFP. Все этапы клонирования проверены секвенированием по Сэнгеру, которое было проведено на базе ЦКП «Геномика» СО РАН.
Таблица 1. Характеристика праймеров, используемых в работе
Ген | Нуклеотидная последовательность 5′→3′ | Температура отжига, °C | Длина ПЦР продукта, п.н. |
Bdnf (плазмида) | F: tagctGGATCCccaccatgttccaccaggtgagaagag R: tagctACCGGTctatcttccccttttaatggtcagtg | 62 | 774 |
Bdnf | F: tacctggatgccgcaaacat R: tgcttcagttggcctttgga | 60 | 191 |
Ngfr | F: acaacacccagcacccagga R: cacaaccacagcagccaaga | 62 | 145 |
Ntrk2 | F: cattcactgtgagaggcaacc R: atcagggtgtagtctccgttatt | 60 | 175 |
rPol2 | F: tgtgacaactccatacaatgc R: ctctcttagtgaatttgcgtact | 60 | 194 |
Клеточная культура и трансфекция. Клетки HEK 293FT # PTA-5077 («ATCC», США) использовали для получения векторов рекомбинантного аденоассоциированного вируса. Линию клеток поддерживали в среде DMEM, содержащей 10% FBS («Sigma-Aldrich», США) и 100 ед./мл пенициллина/стрептомицина («Sigma-Aldrich»), при 37 °C в атмосфере 5% CO2. Клетки пассировали при конфлюентности не менее 70%, и культуральную среду обновляли каждые 2–3 дня.
Создание аденоассоциированных вирусных векторов (AAV). Упаковку pAAV-Syn-BDNF-EGFP и pAAV-Syn-EGFP в капсиды проводили путём котрансфекции с плазмидами AAV-DJ и pHelper («Cell Biolabs Inc.», США) в HEK-клетки. Вирусные частицы собирали через 48 ч, согласно протоколу, описанному Grimm et al. [21]. Количество полученных вирусных частиц определяли методом количественной ПЦР (кПЦР), как было описано ранее [22].
Экспериментальные животные. Исследования проводились на самцах мышей инбредной линии BTBR T+ Itpr3tf/J (BTBR) (источник: Jackson Laboratory, 2015). Животных (вес – 26 ± 1 г) содержали в стандартных условиях SPF-вивария ИЦиГ СО РАН при искусственном 14-часовом освещении и свободном доступе к сбалансированному корму и воде. Мышей содержали группами по 4–5 особей в клетках системы OptiMICE («Animal Care Systems», США), за 2 дня до тестирования поведения животных рассаживали в отдельные клетки того же размера для снятия группового эффекта.
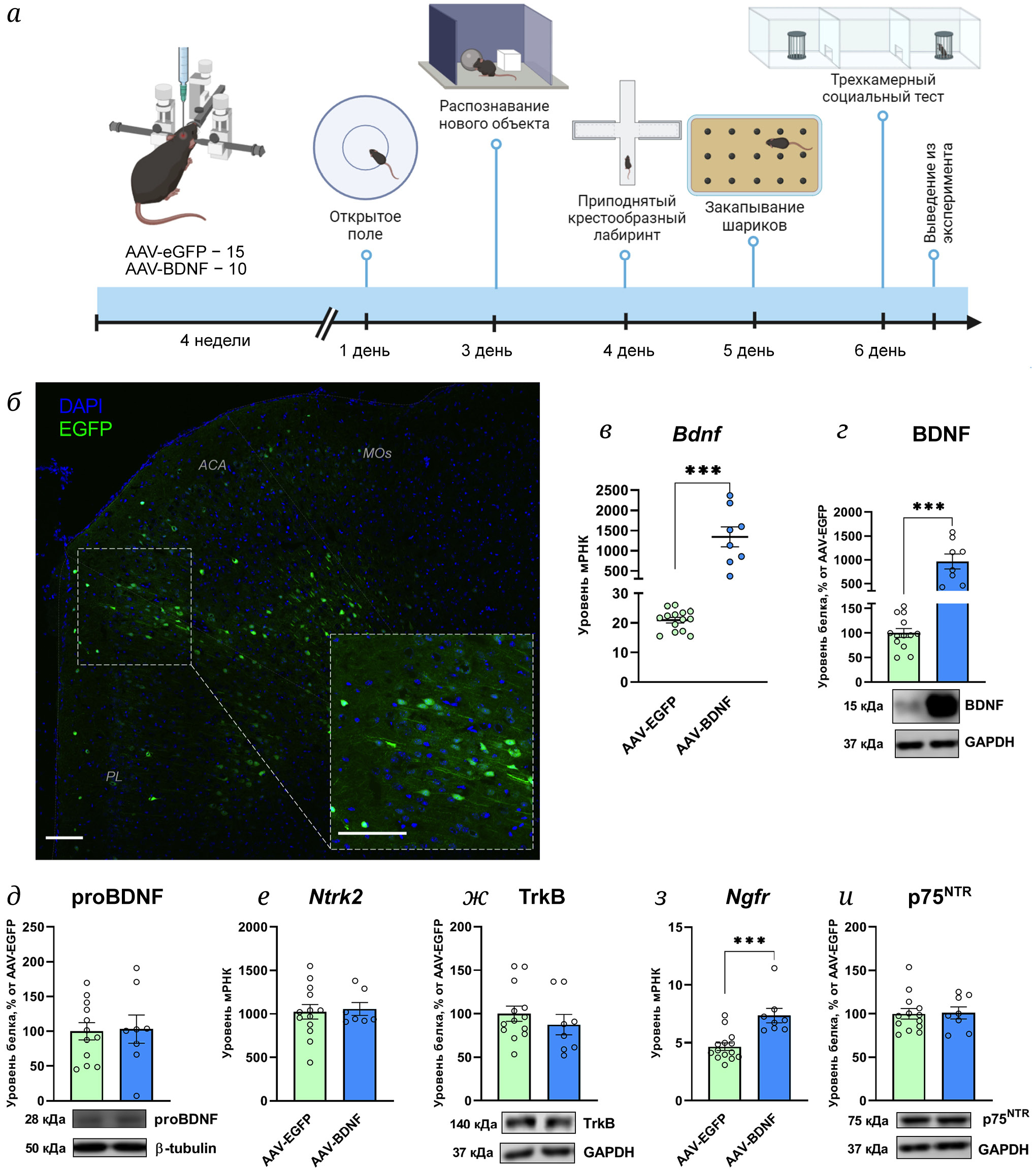
В 2-месячном возрасте животным осуществляли инъекцию AAV, кодирующего BDNF (AAV-BDNF, n = 12) или зелёный флуоресцентный белок (EGFP) (AAV-EGFP, n = 15). Спустя 4 недели с момента укола были проведены поведенческие тесты (рис 1, а). На момент начала тестирования в группе AAV-BDNF n = 10. Мыши были выведены из эксперимента через 24 ч после окончания поведенческих тестов. Животных умерщвляли углекислым газом. Мозг был извлечён на льду, образцы фронтальной коры были выделены в соответствии с онлайн-атласом мышиного мозга (https://scalablebrainatlas.incf.org/mouse/ABA_v3), заморожены в жидком азоте и хранились при температуре –80 °C до процедур выделения РНК или белка.
Стереотаксическое введение во фронтальную кору. Перед проведением процедуры животных наркотизировали смесью 2,2,2-трибромэтанола и 2-метил-2-бутанола. С помощью стереотаксической установки («TSE Systems», Германия) вирусные частицы (0,5 мкл), разведённые в 1× PBS до концентрации 109 вирусных частиц в мкл, вводили билатерально в область лобной коры, согласно координатам онлайн-атласа: AP: +1,5 мм, ML: ±0,5 мм, DV: 2,0 мм (https://labs.gaidi.ca/ mouse-brain-atlas/?ml=0.5&ap=%2B1.5&dv=2).
Поведенческие тесты. За исключением трёхкамерного социального теста, в котором использовалось по 8 животных, размер выборки в остальных тестах составлял 12 и 10 животных для групп AAV-EGFP и AAV-BDNF соответственно.
Тест «открытое поле». Двигательная активность оценивалась в тесте «открытое поле». Тестирование проводилось по стандартному протоколу, описанному ранее [19]. Для покадрового анализа видеопотока использовалось оригинальное программное обеспечение EthoStudio [23]. Общий пройденный путь, исследованная площадь арены и время в центре измерялись автоматически. Количество вертикальных стоек как мера исследовательского поведения оценивалось вручную.
Тест «приподнятый крестообразный лабиринт». Для оценки тревожности и двигательной активности мышей применялся тест «приподнятый крестообразный лабиринт». Устройство установки и протокол тестирования повторяли те, что использовались в предыдущей работе [19]. С помощью оригинального программного обеспечения «EthoStudio» фиксировались следующие показатели: время пребывания в открытых и закрытых рукавах, а также время пребывания в центре лабиринта, исследованная площадь рукавов. Число выглядываний из закрытого рукава и свешивания с края арены подсчитывали вручную.
Тест «закапывание шариков». Для оценки стереотипного поведения применялся тест «закапывание шариков» по следующему протоколу: в клетку на подстил толщиной 4 см раскладывали 18 шариков из стекла (d = 1,0 см), после чего в клетку с шариками помещали мышь на 30 мин. По окончании теста мышь возвращали в домашнюю клетку и подсчитывали, какое количество шариков и в какой степени (менее ½; или более ½) были закопаны [24].
Для трёхкамерного социального теста животное помещали в прямоугольную непрозрачную клетку (60 × 40 × 40 см) с тремя сообщающимися отсеками (OpenScience, Россия). На первом (ознакомительном) этапе мышь сажали в центральный отсек и в течение 10 мин животное могло свободно исследовать все отсеки. На втором этапе мышь располагалась в центральном отсеке, а в боковые камеры помещали новый объект и другую мышь. Каждому тестируемому животному давали возможность исследовать все 3 камеры в течение 10 мин. Время пребывания в каждой камере и время обнюхивания (носом к клетке на расстоянии менее 2 см) регистрировали с помощью программного обеспечения «EthoStudio». Индекс социального предпочтения рассчитывали как разницу во времени взаимодействия с новой мышью и новым объектом, делённую на общее время, проведённое в двух боковых камерах или обнюхивая цели.
Тест «распознавание нового объекта» проводили в классической арене, где на равном от стенок расстоянии помещали объекты [25]. В первый (тренировочный) день тестируемым животным предъявлялись 2 одинаковых объекта. Для устранения предпочтения животными тех или иных характеристик объектов половине мышей каждой группы предъявлялся объект X, а другой половине – объект Y. Животных помещали по одному на арену, где они могли свободно взаимодействовать с объектами в течение 5 мин. В день тестирования на арену помещали один из старых предметов вместе с новым, незнакомым животному, после чего также предоставляли 5 мин на исследование объектов. Время взаимодействия с новыми и старыми объектами записывали вручную в «EthoStudio». Регистрировали следующие взаимодействия с предметом: обнюхивание (расстояние от носа менее 1 см) и стойки с опорой на предмет. Индекс дискриминации рассчитывался как d = d1/e1, где d1 – время, потраченное на изучение нового объекта, минус время, потраченное на изучение знакомого объекта, а e1 – общее время исследования во время изучения двух идентичных объектов.
Количественная ОТ-ПЦР. Суммарную РНК выделяли с помощью ExtractRNA («Евроген», Россия), обрабатывали ДНКазой без РНКазной активности (RNase free DNase, 1000 о.е./мл; «Promega», США) в соответствии с протоколами производителей. РНК разводили водой до концентрации 0,125 мкг/мкл. На основе полученной общей РНК синтезировали кДНК. ПЦР проводили на амплификаторе LightCycler 480 System («Roche», Швейцария). кДНК (1 мкл) смешивали с 19 мкл смеси Master mix («Синтол», Россия), приготовленной согласно инструкции производителя. Праймеры, используемые для амплификации кДНК исследуемых генов, представлены в табл. 1. Серия разведений геномной ДНК (0,0625, 0,125, 0,25, 0,5, 1, 2, 4, 8, 16, 32, 64 и 128 нг/мкл) была амплифицирована одновременно и была использована как внешний стандарт для построения калибровочной кривой. Калибровочная кривая была построена автоматически программным обеспечением LightCycler 480 («Roche Applied Science»). Экспрессию генов представляли как отношение количества копий кДНК анализируемого гена к 100 копиям гена rPol2, выполняющего функцию внутреннего стандарта [26, 27].
Вестерн-блот-анализ. Для определения уровня общего белка образцы ткани гомогенизировали в 300 мкл лизирующего буфера, содержащего 100 мМ Tris-HCl (pH 8,4), 300 мМ NaCl, 4 мМ EDTA, 0,2% (w/v) Triton X-100; 1мМ NaVO4, 2 мМ PMSF, 1 мМ смеси ингибиторов протеаз («Sigma-Aldrich»). Гомогенат инкубировали на льду 60 мин и центрифугировали (12 000 g, 15 мин) с последующим отбором супернатанта. Количество общего белка было измерено по методу BCA с использованием коммерческого набора Pierce BCA Protein Assay Kit («Thermo Fisher Scientific Inc.», США). Пробы разводили до концентрации 1500 мкг/мл с помощью 2-кратного буфера Лэммли и хранили при температуре –20 °С. Проводили термическую обработку проб для денатурации белка (5 мин, 95 °С). Экстракты белка (15 мкг на дорожку) разделяли с помощью 10%-ного разделяющего SDS-PAGE. Затем белки переносили на нитроцеллюлозную мембрану («Bio-Rad Laboratories Inc.», США) с помощью системы для полусухого электроблоттинга Trans-Blot Turbo Transfer System («Bio-Rad Laboratories Inc»).
Для иммунодетекции белка мембрану блокировали 5%-ным сухим обезжиренным молоком, разведённом в буфере TBS-T (Tris Bufferd Saline, «Bio-Rad Laboratories Inc.») с добавлением 0,05% (v/v) Tween 20, в течение часа при комнатной температуре и инкубировали с первичными антителами при 4 °C в течение ночи (табл. 2).
Таблица 2. Характеристика антител, используемых в работе
Белок | Первичные антитела | Вторичные антитела: разведение, шифр производителя | |
разведение | шифр производителя | ||
BDNF | 1 : 1000 | Ab108319 («Abcam», Великобритания) | против кролика; разведение 1 : 10 000; G-21234 («Invitrogen», США) |
proBdnf | 1 : 200 | Sc-65514 («Santa Cruz», США) | |
TrkB | 1 : 500 | Ab 18987 («Abcam») | |
p75NTR | 1 : 500 | Ab38335(«Abcam») | |
GAPDH | 1 : 5000 | HC301-01(«TransGen Biotech», КНР) | против мыши; разведение 1 : 30 000; ab6728 («Abcam») |
После первичных антител мембрану отмывали 5 раз по 5 мин буфером TBS-T и инкубировали со вторичными поликлональными антителами (табл. 2), конъюгированными с пероксидазой хрена, при комнатной температуре в течение часа. Затем мембрану снова отмывали 5 раз по 5 мин буфером TBS-T.
Связанные антитела визуализировали с помощью Clarity Western ECL («Bio-Rad Laboratories Inc»), в соответствии с инструкцией производителя, и сканера C-Digit Blot Scanner («Li-Cor», США). Для каждой мембраны проводилось измерение конститутивного белка GAPDH в качестве внутреннего стандарта для дальнейшей нормировки. Экспрессия белка выражалась в относительных единицах. Плотность бендов определялась с помощью денситометрии для количественной оценки содержания белка при помощи программы Image Studio Lite 5.2.
Микроскопия срезов мозга. Два животных из группы AAV-BDNF и одно животное из группы AAV-EGFP транскардиально перфузировали фосфатно-солевым буфером (PBS) и 4%-ным раствором параформальдегида. Мозг извлекали и постфиксировали 4%-ным параформальдегидом на 6 ч, затем погружали в 30%-ный раствор сахарозы в PBS на 2 дня. Последовательные срезы толщиной 10 мкм делали в криостате («Thermo Scientific», США). Ядра клеток окрашивали раствором бис-бензимида (краситель Hoechst 33258 (5 мкг/мл в PBS); «Sigma-Aldrich»). Срезы помещали в монтирующую среду с DAPI (ab104139, «Abcam») для последующего микроскопического анализа с использованием конфокального микроскопа Olympus IX83P2ZF («Olympus Corp.», Япония).
Статистическая обработка результатов. Перед началом эксперимента мы осуществили предопределение размера выборки. Основываясь на предыдущих исследованиях (в особенности социального поведения в «трёхкамерном социальном тесте»), нами была выбрана сила эффекта, равная 1,4. При α = 0,05 и минимально приемлемой мощности, равной 80%, оптимальный размер выборки был равен 8 животным. Соответствие выборки нормальному распределению проверяли с помощью тестов Д’Агостини–Пирсона и Колмогорова–Смирнова. Для выявления и исключения выбросов из выборки использовался Q-критерий Диксона. После проверки на соответствие нормальному распределению данные обрабатывались с помощью t-критерия Стьюдента или U-критерия Манна–Уитни. Статистический анализ данных проводился с помощью программы GraphpPad prism 9.1.0, анализ мощности выборки выполнили с помощью программы G*Power. Все значения представлены как m ± SEM.
РЕЗУЛЬТАТЫ И ОБСУЖДЕНИЕ
Инъекция AAV-ВDNF вызвала повышение уровня мРНК Bdnf более чем в 60 раз (t = 7,17; df = 20; p < 0,0001; рис. 1, в). Вестерн-блот-анализ также показал, что уровень белка BDNF во фронтальной коре экспериментальных животных значительно повысился (t = 7,10; df = 19; p < 0,0001; рис. 1, г). Однако уровень проформы (proBDNF) не изменился (рис. 1, д).
Рис. 1. Индукция сверхэкспрессии BDNF в гиппокампе мышей BTBR. а – Дизайн эксперимента. б – Репрезентативная микрофотография среза мозга мышей линии BTBR после инъекции AAV-EGFP. Видны области фронтальной коры и отдельные нейроны, экпрессирующие зелёный флуоресцентный белок. Размерная шкала – 50 мкм. ACA – область опоясывающей коры; PL – прелимбическая область; Mos – вторичная моторная область. в – Уровень экспрессии гена Bdnf; г – уровень белка зрелой формы BDNF; д – уровень белка проформы BDNF во фронтальной коре мышей BTBR, получивших инъекцию AAV-EGFP и AAV-BDNF. Уровень экспрессии рецепторов к BDNF: Ntrk2 (е) и Ngfr (з), и уровни соответствующих белков TrkB (ж) и p75NTR (и) во фронтальной коре мышей линии BTBR после инъекции AAV-EGFP и AAV-BDNF. Уровни мРНК (б, д и ж) представлены как число копий кДНК целевого гена, отнесённое на 100 копиям кДНК rPol2. На графиках (в, г, е и з) приведены количественная оценка интенсивности хемилюминесцентного сигнала и результат иммуноблота на мембране. Уровни белка представлены в относительных единицах, нормализованных на уровень соответствующего GAPDH и представлены как процент от контроля. Данные представлены как m ± SEM. *** p <0,001 – для группы AAV-BDNF относительно группы AAV-EGFP
Индукция сверхэкспрессии BDNF во фронтальной коре мышей BTBR привела к значимому повышению уровня мРНК Ngfr (t = 4,22; df = 20; p = 0,0004; рис. 1, з), но не отразилась на уровне кодируемого им белка p75NTR (рис. 1, з). В то же время не было обнаружено эффекта на экспрессию Ntrk2 и уровень белка TrkB (рис. 1, е и ж). Интересно, что в нашей предыдущей работе [19], при индукции сверхэкспрессии BDNF в гиппокампе мышей BTBR было обнаружено увеличение уровня белка proBDNF. Однако если уровень зрелой формы вырос 10-кратно, уровень proBDNF вырос не более чем на 50%. Таким образом, не столь удивительно, что во фронтальной коре мы не наблюдали никакой разницы в уровне proBDNF после индукции сверхэкспрессии BDNF. Такому очевидному разобщению между уровнем проформы и зрелым белком BDNF, вероятно, имеется объяснение. Одним из важнейших ферментов, осуществляющих расщепление proBDNF, является матриксная металлопротеиназа 9 (MMP-9), при этом BDNF сам стимулирует транскрипцию данного белка [28]. Можно предположить, что в условиях сверхэкспрессии BDNF через MMP-9 может многократно повысить эффективность расщепление proBDNF по механизму положительной обратной связи, практически не оставляя проформы в свободном виде. Однако данное предположение требует дополнительных исследований.
Сверхэкспрессия ВDNF не повлияла на двигательную активность, исследовательское и тревожное поведение в тестах «открытое поле» и «приподнятый крестообразный лабиринт». Индекс дискриминации и общее время исследования объектов в тесте «распознавание нового объекта» не отличались у животных групп AAV-EGFP и AAV-BDNF, это свидетельствует о том, что сверхэкспрессия BDNF не повлияла на распознавание объектов и неофобию (табл. 3). Также не было выявлено эффекта сверхэкспрессии BDNF в коре на стереотипию. Ранее нами было показано, что сверхэкспрессия BDNF в гиппокампе мышей BTBR оказывала анксиолитический эффект, а также уменьшала стереотипное поведение [19], аналогичные данные были получены и на крысиной модели РАС [29].
Таблица 3. Результаты поведенческих тестов
Характеристика | AAV-EGFP | AAV-BDNF |
Тест «открытое поле» | ||
Время в центре арены, % | 17,63 ± 2,43 | 16,89 ± 2,43 |
Исследованная площадь арены, % | 97,37 ± 0,48 | 95,81 ± 1,44 |
Путь, м | 34,02 ± 2,55 | 32,89 ± 2,78 |
Вертикальные стойки, число | 11,00 ± 1,14 | 8,5 ± 1,3 |
Тест «приподнятый крестообразный лабиринт» | ||
Время в открытых рукавах, % | 47,12 ± 4,58 | 56,67 ± 2,76 |
Исследованная площадь открытых рукавов, % | 78,79 ± 6,02 | 90,95 ± 1,58 |
Время в закрытых рукавах, % | 35,45 ± 3,48 | 30,78 ± 2,39 |
Исследованная область закрытых рукавов, % | 82,47 ± 0,91 | 85,52 ± 1,26 |
Путь, м | 9,22 ± 0,60 | 10,20 ± 0,52 |
Свешивания с края платформы, число | 55,80 ± 6,87 | 40,70 ± 2,64 |
Тест «закапывание шариков» | ||
Закопанные шарики более ½ | 6,87 ± 0,96 | 8,5 ± 1,28 |
Закопанные шарики менее ½ | 11,13 ± 0,96 | 9,5 ± 1,28 |
Тест «распознавание нового объекта» | ||
Общее время исследования, с | 17,48 ± 3,16 | 17,80 ± 4,29 |
Индекс дискриминации | 0,14 ± 0,60 | 0,25 ± 0,16 |
Сверхэкспрессия BDNF в коре привела к увеличению индекса социального предпочтения (t = 3,72; df = 13; p = 0,0026; рис. 2) в «трёхкамерном социальном тесте». Кроме того, животные из группы AAV-BDNF достоверно больше времени тратили на исследование социального объекта (t = 5,77; df = 13; p < 0,0001; рис. 2). Примечательно, что при центральном введении BDNF и интрагиппокампальной инъекции AAV-BDNF такого эффекта в аналогичном тесте не наблюдалось [19]. Таким образом, можно заключить, что BDNF во фронтальной коре мышей BTBR специфически регулирует распознавание и/или предпочтение социального объекта.
Рис. 2. Эффект сверхэкспрессии BDNF во фронтальной коре мышей BTBR на поведение в «трёхкамерном социальном тесте»: а – индекс социального предпочтения; б – время исследования социального объекта. Данные представлены как m ± SEM. ** p < 0,01 и *** p < 0,001 – для животных группы AAV-BDNF по сравнению с AAV-EGFP
Патогенез расстройств аутистического спектра до сих пор является горячей темой для дискуссий, однако некоторые факты неизменно указывают на значительный вклад BDNF в ключевые процессы, затронутые при РАС. Данные, свидетельствующие о повышенном уровне BDNF у пациентов с РАС непосредственно в ЦНС ограничены лишь несколькими публикациями [30, 31]. Кроме того, недостаточная специфичность метода ИФА, применяемого при оценке уровня BDNF post-mortem, может показать ложно-повышенный уровень нейротрофина за счёт proBDNF. Так, в исследовании post-mortem уровня BDNF в веретенообразной извилине пациентов с РАС методом ИФА было показано увеличение BDNF, однако последующий вестерн-блот-анализ выявил, что оно было связано с proBDNF [32]. Таким образом, несмотря на показанное ранее увеличение содержания BDNF в сыворотке и некоторых данных post-mortem о повышенном уровне BDNF в базальных отделах переднего мозга [30, 31], соотнести их друг с другом достаточно сложно.
Вместе с тем данные, полученные на животных, в большей степени свидетельствуют о вкладе транскрипционной дисрегуляции, недостаточной биодоступности BDNF и нарушении его сигналинга в развитие социальных дефицитов. Таковые наблюдаются у мышей, экспрессирующих сплайсированную форму кальций-зависимого активатора секреции (CADPS2), которая вызывает снижение высвобождения BDNF [33]. Сплайсированная форма CADPS2 также встречается у пациентов с РАС [34]. Распространённый однонуклеотидный полиморфизм (SNP) Val66Met в гене BDNF человека снижает BDNF-сигналинг, зависящий от активности, не изменяя базальный уровень BDNF. Мыши-носители Met-аллеля демонстрируют снижение индекса социального предпочтения [35].
В исследовании Li et al. [36] было показано, что проекционный путь орбито-фронтальная кора–базолатеральная миндалина модулирует социальное поведение как у людей-обладателей SNP Val66Met в гене BDNF, так и у мышей с аналогичным аллелем. Авторами была выдвинута гипотеза о том, что существует временное окно, благодаря которому дефицит BDNF может иметь решающее значение в формировании нарушений социального поведения. Более того, с помощью сверхэкспрессии BDNF в медиальной орбито-фронтальной коре молодых мышей удалось восстановить длительность социальных контактов мышей BDNFMet|Met до уровня мышей дикого типа (BDNFVal|Val). Однако в данной работе сверхэкспрессия осуществлялась во всех типах клеток за счёт CMV-промотора.
Для мышей BTBR неоднократно сообщалось о снижении экспрессии BDNF в гиппокампе и коре головного мозга [16–18]. При этом в работе Jasien et al. [16] показано снижение в коре уровня именно зрелой формы BDNF, но в недавнем исследовании Bove et al. [37] подобного снижения продемонстрировано не было. Стоит, однако, отметить, что в работе Bove et al. [37] не приведены данные о транскрипции гена Bdnf и уровне proBDNF. Примечательно, что в исследовании Scattoni et al. [38] обработка BDNF срезов гиппокампа мышей BTBR не могла индуцировать фасилитацию, что авторы связали со сниженной экспрессией рецептора TrkB. Также было показано, что экспрессия TrkB снижена и во фронтальной коре [16]. Именно нарушением сигналинга можно было бы объяснить обнаруженное нами ранее отсутствие эффекта от центральной инъекции рекомбинантного белка BDNF [19]. Таким образом, социальный дефицит у мышей BTBR можно связать, хотя бы отчасти, с недостаточным процессингом и сигналингом BDNF во фронтальной коре. Вероятно, индукция сверхэкспрессии именно нейронального BDNF позволила нам компенсировать не только дефицит зрелой формы нейротрофина, но и преодолеть также ограничения, наложенные недостатком рецепторов TrkB.
Настоящее исследование, показывающее улучшение социального поведения на мышах линии BTBR в ответ на индукцию сверхэкспрессии BDNF в нейронах фронтальной коры, согласуется с вышеупомянутыми данными о роли BDNF в регуляции социального поведения. В контексте предшествующих работ с введением AAV-BDNF в гиппокамп и введении рекомбинантного BDNF [19] можно также сказать, что дефицит BDNF именно во фронтальной коре и лимбической системе вносит вклад в патогенез РАС. Также данная работа подчёркивает важность разработки терапевтических стратегий при РАС, направленных на BDNF-систему.
Вклад авторов. Я.П. Каминская – проведение экспериментов, анализ результатов, написание текста; Т.В. Ильчибаева – создание вирусных конструктов, микроскопия; А.И. Щербакова – проведение экспериментов; Э.Р. Аллаярова – проведение экспериментов; Н.К. Попова – финансирование работы; В.С. Науменко – редактирование текста статьи, общее руководство проектом; А.С. Цыбко – концепция, проведение экспериментов, редактирование текста статьи.
Финансирование. Работа выполнена при финансовой поддержке Российского научного фонда (грант № 22-15-00028). Содержание животных было поддержано бюджетным проектом № FWNR-2022-0023.
Благодарности. Исследование было осуществлено на базе Центра генетических ресурсов лабораторных животных Института цитологии и генетики Сибирского отделения Российской академии наук (ИЦиГ СО РАН), поддержанного Министерством науки и высшего образования России (уникальный идентификационный номер проекта: RFMEFI62119X0023).
Конфликт интересов. Авторы заявляют об отсутствии конфликта интересов.
Соблюдение этических норм. Все экспериментальные процедуры были проведены в соответствии с международными правилами обращения с животными (Guide for the Care and Use of Laboratory Animals, the Eighth Edition, Committee for the Update of the Guide for the Care and Use of Laboratory Animals; National Research Council © 2020 National Academy of Sciences (USA)) и одобрены этическим комитетом ИЦиГ СО РАН (заключение № 116 от 27 января 2022 г.).
About the authors
Y. P. Kaminskaya
Federal Research Center Institute of Cytology and Genetics, Siberian Branch of the Russian Academy of Sciences
Email: antoncybko@mail.ru
Russian Federation, 630090 Novosibirsk
T. V. Ilchibaeva
Federal Research Center Institute of Cytology and Genetics, Siberian Branch of the Russian Academy of Sciences
Email: antoncybko@mail.ru
Russian Federation, 630090 Novosibirsk
A. I. Shcherbakova
Federal Research Center Institute of Cytology and Genetics, Siberian Branch of the Russian Academy of Sciences
Email: antoncybko@mail.ru
Russian Federation, 630090 Novosibirsk
E. R. Allayarova
Federal Research Center Institute of Cytology and Genetics, Siberian Branch of the Russian Academy of Sciences
Email: antoncybko@mail.ru
Russian Federation, 630090 Novosibirsk
N. K. Popova
Federal Research Center Institute of Cytology and Genetics, Siberian Branch of the Russian Academy of Sciences
Email: antoncybko@mail.ru
Russian Federation, 630090 Novosibirsk
V. S. Naumenko
Federal Research Center Institute of Cytology and Genetics, Siberian Branch of the Russian Academy of Sciences
Email: antoncybko@mail.ru
Russian Federation, 630090 Novosibirsk
A. S. Tsybko
Federal Research Center Institute of Cytology and Genetics, Siberian Branch of the Russian Academy of Sciences
Author for correspondence.
Email: antoncybko@mail.ru
Russian Federation, 630090 Novosibirsk
References
- Donovan, A. P. A., and Basson, M. A. (2017) The neuroanatomy of autism – a developmental perspective, J. Anatomy, 230, 4-15, https://doi.org/10.1111/joa.12542.
- Kana, R. K., Libero, L. E., and Moore, M. S. (2011) Disrupted cortical connectivity theory as an explanatory model for autism spectrum disorders, Phys. Life Rev., 8, 410-437, https://doi.org/10.1016/j.plrev.2011.10.001.
- Vorstman, J. A. S. S., Parr, J. R., Moreno-De-Luca, D., Anney, R. J. L. L., Nurnberger, J. I., and Hallmayer, J. F. (2017) Autism genetics: opportunities and challenges for clinical translation, Nat. Rev. Genet., 18, 362-376, https://doi.org/10.1038/nrg.2017.4.
- Kisaretova, P., Tsybko, A., Bondar, N., and Reshetnikov, V. (2023) Molecular abnormalities in BTBR mice and their relevance to schizophrenia and autism spectrum disorders: an overview of transcriptomic and proteomic studies, Biomedicines, 11, 289, https://doi.org/10.3390/biomedicines11020289.
- Popova, N. K., Ilchibaeva, T. V., and Naumenko, V. S. (2017) Neurotrophic factors (BDNF and GDNF) and the serotonergic system of the brain, Biochemistry (Moscow), 82, 308-317, https://doi.org/10.1134/S0006297917030099.
- Leal, G., Comprido, D., and Duarte, C. B. (2014) BDNF-induced local protein synthesis and synaptic plasticity, Neuropharmacology, 76, 639-656, https://doi.org/10.1016/J.NEUROPHARM.2013.04.005.
- Liu, S. H., Shi, X. J., Fan, F. C., and Cheng, Y. (2021) Peripheral blood neurotrophic factor levels in children with autism spectrum disorder: a meta-analysis, Sci. Rep., 11, 15, https://doi.org/10.1038/s41598-020-79080-w.
- Saghazadeh, A., and Rezaei, N. (2017) Brain-derived neurotrophic factor levels in autism: a systematic review and meta-analysis, J. Autism Dev. Disord., 47, 1018-1029, https://doi.org/10.1007/s10803-016-3024-x.
- Szuhany, K. L., Bugatti, M., and Otto, M. W. (2015) A meta-analytic review of the effects of exercise on brain-derived neurotrophic factor, J. Psychiatric Res., 60, 56-64, https://doi.org/10.1016/J.JPSYCHIRES.2014.10.003.
- Bercik, P., Denou, E., Collins, J., Jackson, W., Lu, J., Jury, J., Deng, Y., Blennerhassett, P., Macri, J., McCoy, K. D., Verdu, E. F., and Collins, S. M. (2011) The intestinal microbiota affect central levels of brain-derived neurotropic factor and behavior in mice, Gastroenterology, 141, 599-609, https://doi.org/10.1053/j.gastro.2011.04.052.
- Begliuomini, S., Lenzi, E., Ninni, F., Casarosa, E., Merlini, S., Pluchino, N., Valentino, V., Luisi, S., Luisi, M., Genazzaniet, A. R. (2008) Plasma brain-derived neurotrophic factor daily variations in men: correlation with cortisol circadian rhythm, J. Endocrinology, 197, 429-435, https://doi.org/10.1677/JOE-07-0376.
- Ergaz, Z., Weinstein-Fudim, L., and Ornoy, A. (2016) Genetic and non-genetic animal models for autism spectrum disorders (ASD), Reproduct. Toxicol., 64, 116-140, https://doi.org/10.1016/j.reprotox.2016.04.024.
- Meyza, K. Z., and Blanchard, D. C. (2017) The BTBR mouse model of idiopathic autism – current view on mechanisms, Neurosci. Biobehav. Rev., 76, 99-110, https://doi.org/10.1016/j.neubiorev.2016.12.037.
- Reim, D., and Schmeisser, M. J. (2017) Neurotrophic factors in mouse models of autism spectrum disorder: focus on BDNF and IGF-1, Adv. Anat. Embryol. Cell Biol., 224, 121-134, https://doi.org/10.1007/978-3-319-52498-6_7.
- Sun, M.-K., Hongpaisan, J., and Alkon, D. L. (2016) Rescue of synaptic phenotypes and spatial memory in young fragile X mice, J. Pharmacol. Exp. Ther., 357, 300-310, https://doi.org/10.1124/jpet.115.231100.
- Jasien, J. M., Daimon, C. M., Wang, R., Shapiro, B. K., Martin, B., and Maudsley, S. (2014) The effects of aging on the BTBR mouse model of autism spectrum disorder, Front. Aging Neurosci., 6, 225, https://doi.org/10.3389/fnagi.2014.00225.
- Daimon, C. M., Jasien, J. M., Wood, W. H., Zhang, Y., Becker, K. G., Silverman, J. L., Crawley, J. N., Martin, B., and Maudsley, S. (2015) Hippocampal transcriptomic and proteomic alterations in the BTBR mouse model of autism spectrum disorder, Front. Physiol., 6, 324, https://doi.org/10.3389/fphys.2015.00324.
- Stephenson, D. T., O’Neill, S. M., Narayan, S., Tiwari, A., Arnold, E., Samaroo, H. D., Du, F., Ring, R. H., Campbell, B., Pletcher, M., Vaidya, V. A., and Mortonet, D. (2011) Histopathologic characterization of the BTBR mouse model of autistic-like behavior reveals selective changes in neurodevelopmental proteins and adult hippocampal neurogenesis, Mol. Autism, 2, 7, https://doi.org/10.1186/2040-2392-2-7.
- Ilchibaeva, T., Tsybko, A., Lipnitskaya, M., Eremin, D., Milutinovich, K., Naumenko, V., Popova, N. K. (2023) Brain-derived neurotrophic factor (BDNF) in mechanisms of autistic-like behavior in BTBR mice: crosstalk with the dopaminergic brain system, Biomedicines, 11, 1482, https://doi.org/10.3390/biomedicines11051482.
- Kataoka, T., Fuchikami, M., Nojima, S., Nagashima, N., Araki, M., Omura, J., Miyagi, T., Okamoto, Y., and Morinobu, S. (2019) Combined brain-derived neurotrophic factor with extinction training alleviate impaired fear extinction in an animal model of post-traumatic stress disorder, Genes Brain Behav., 18, e12520, https://doi.org/10.1111/gbb.12520.
- Grimm, D., Kay, M. A., and Kleinschmidt, J. A. (2003) Helper virus-free, optically controllable, and two-plasmid-based production of adeno-associated virus vectors of serotypes 1 to 6, Mol. Ther., 7, 839-850, https://doi.org/10.1016/S1525-0016(03)00095-9.
- Rodnyy, A. Y., Kondaurova, E. M., Bazovkina, D. V., Kulikova, E. A., Ilchibaeva, T. V., Kovetskaya, A. I., Baraboshkina, I. A., Bazhenova, E. Yu., Popova, N. K., and Naumenko, V. S. (2022) Serotonin 5-HT7 receptor overexpression in the raphe nuclei area produces antidepressive effect and affects brain serotonin system in male mice, J. Neurosci. Res., 100, 1506-1523, https://doi.org/10.1002/jnr.25055.
- Kulikov, A. V, Tikhonova, M. A., and Kulikov, V. A. (2008) Automated measurement of spatial preference in the open field test with transmitted lighting, J. Neurosci. Methods, 170, 345-351, https://doi.org/10.1016/j.jneumeth.2008.01.024.
- Deacon, R. M. J. (2006) Digging and marble burying in mice: simple methods for in vivo identification of biological impacts, Nat. Protocols, 1, 122-124, https://doi.org/10.1038/nprot.2006.20.
- Lueptow, L. M. (2017) Novel object recognition test for the investigation of learning and memory in mice, J. Visual. Exp., 55718, https://doi.org/10.3791/55718.
- Kulikov, A. V., Naumenko, V. S., Voronova, I. P., Tikhonova, M. A., and Popova, N. K. (2005) Quantitative RT-PCR assay of 5-HT1A and 5-HT2A serotonin receptor mRNAs using genomic DNA as an external standard, J. Neurosci. Methods, 141, 97-101, https://doi.org/10.1016/J.JNEUMETH.2004.06.005.
- Naumenko, V. S., Osipova, D. V, Kostina, E. V., and Kulikov, A. V. (2008) Utilization of a two-standard system in real-time PCR for quantification of gene expression in the brain, J. Neurosci. Methods, 170, 197-203, https://doi.org/10.1016/j.jneumeth.2008.01.008.
- Kuzniewska, B., Rejmak, E., Malik, A. R., Jaworski, J., Kaczmarek, L., and Kalita, K. (2013) Brain-derived neurotrophic factor induces matrix metalloproteinase 9 expression in neurons via the serum response factor/c-Fos pathway, Mol. Cell. Biol., 33, 2149-2162, https://doi.org/10.1128/MCB.00008-13.
- Bahi, A. (2017) Hippocampal BDNF overexpression or microR124a silencing reduces anxiety- and autism-like behaviors in rats, Behav. Brain Res., 326, 281-290, https://doi.org/10.1016/j.bbr.2017.03.010.
- Perry, E. K., Lee, M. L. W., Martin-Ruiz, C. M., Court, J. A., Volsen, S. G., Merrit, J. E., Folly, E., Iversen, P. E., Bauman, M. L., Perry, R. H., and Wenket, G. L. (2001) Cholinergic activity in autism: abnormalities in the cerebral cortex and basal forebrain, Am. J. Psychiatry, 158, 1058-1066, https://doi.org/0.1176/appi.ajp.158.7.1058.
- Maussion, G., Moalic, J. M., Simonneau, M., Gorwood, P., and Ramoz, N. (2019) Increased expression of BDNF mRNA in the frontal cortex of autistic patients, Behav. Brain Res., 359, 903-909, https://doi.org/10.1016/j.bbr.2018.06.023.
- Garcia, K. L. P., Yu, G., Nicolini, C., Michalski, B., Garzon, D. J., Chiu, V. S., Tongiorgi, E., Szatmari, P., and Fahnestocket, M. (2012) Altered balance of proteolytic isoforms of pro-brain-derived neurotrophic factor in autism, J. Neuropathol. Exp. Neurol., 71, 289-297, https://doi.org/10.1097/NEN.0b013e31824b27e4.
- Sadakata, T., Shinoda, Y., Oka, M., Sekine, Y., Sato, Y., Saruta, C., Miwa, H., Tanaka, M., Itohara, S., and Furuichiet, T. (2012) Reduced axonal localization of a Caps2 splice variant impairs axonal release of BDNF and causes autistic-like behavior in mice, Proc. Natl. Acad. Sci. USA, 109, 21104-21109, https://doi.org/10.1073/pnas.1210055109.
- Sadakata, T., Yoshikawa, T., Furuichi, T., Washida, M., Iwayama, Y., Shoji, S., Sato, Y., Ohkura, T., Katoh-Semba, R., Nakajima, M., Sekine, Y., Tanaka, M., Nakamura, K., Iwata, Y., Tsuchiya, K. J., Mori, N., Detera-Wadleigh, S. D., Ichikawa, H., Itohara, S., Yoshikawa, T., and Furuichiet, T. (2007) Autistic-like phenotypes in Cadps2-knockout mice and aberrant CADPS2 splicing in autistic patients, J. Clin. Invest., 117, 931-943, https://doi.org/10.1172/JCI29031.
- Ma, K., Taylor, C., Williamson, M., Newton, S. S., and Qin, L. (2023) Diminished activity-dependent BDNF signaling differentially causes autism-like behavioral deficits in male and female mice, Front. Psychiatry, 14, 1182472, https://doi.org/10.3389/fpsyt.2023.1182472.
- Li, A., Jing, D., Dellarco, D. V., Hall, B. S., Yang, R., Heilberg, R. T., Huang, C., Liston, C., Casey, B. J., and Leeet, F. S. (2021) Role of BDNF in the development of an OFC-amygdala circuit regulating sociability in mouse and human, Mol. Psychiatry, 26, 955-973, https://doi.org/10.1038/s41380-019-0422-4.
- Bove, M., Palmieri, M. A., Santoro, M., Agosti, L. P., Gaetani, S., Romano, A., Dimonte, S., Costantino, G., Sikora, V., Tucci, P., Schiavone, S., Morgese, M. G., and Trabace, L. (2024) Amygdalar neurotransmission alterations in the BTBR mice model of idiopathic autism. Translat. Psychiatry, 14, 193, https://doi.org/10.1038/s41398-024-02905-z.
- Scattoni, M. L., Martire, A., Cartocci, G., Ferrante, A., and Ricceri, L. (2013) Reduced social interaction, behavioural flexibility and BDNF signalling in the BTBR T+ tf/J strain, a mouse model of autism, Behav. Brain Res., 251, https://doi.org/10.1016/j.bbr.2012.12.028.
Supplementary files




