Влияние дозозависимого ингибирования протеинкиназы mTOR на уровень белков аутофаголизосомной системы и альфа-синуклеина в первичной культуре макрофагов периферической крови человека и клеточной линии нейробластомы SH-SY5Y – оценка перспективы терапии болезни Паркинсона
- Авторы: Безрукова А.И.1,2, Башарова К.С.1, Байдакова Г.В.3, Захарова Е.Ю.3, Пчелина С.Н.1,2, Усенко Т.С.1,2
-
Учреждения:
- Петербургский институт ядерной физики им. Б.П. Константинова НИЦ «Курчатовский институт»
- Первый Санкт-Петербургский государственный медицинский университет им. акад. И.П. Павлова
- Медико-генетический научный центр им. акад. Н.П. Бочкова
- Выпуск: Том 89, № 7 (2024)
- Страницы: 1248-1262
- Раздел: Статьи
- URL: https://journals.rcsi.science/0320-9725/article/view/276376
- DOI: https://doi.org/10.31857/S0320972524070085
- EDN: https://elibrary.ru/WMTQWO
- ID: 276376
Цитировать
Полный текст
Аннотация
В настоящее время молекулярные механизмы распространенного нейродегенеративного заболевания болезни Паркинсона (БП) неизвестны, и, как следствие, на сегодняшний день не существует нейропротекторных препаратов, способных остановить или замедлить процесс гибели нейронов. Цель данного исследования заключалась в оценке перспективности использования в качестве потенциальной мишени для терапии БП молекулы mTOR путем изучения влияния ингибирования киназной активности mTOR в различных концентрациях на параметры клетки, нарушение которых ассоциировано с развитием БП. Исследование было выполнено на первичной культуре макрофагов периферической крови неврологически здоровых индивидуумов и клеточной линии нейробластомы SH-SY5Y. В результате нами впервые было показано, что ингибирование mTOR веществом Торин 1 только при концентрации 100 нМ влияет на уровень фермента глюкоцереброзидазы (GCase), кодируемого геном GBA1, мутации в котором являются фактором высокого риска БП, а также приводит к снижению патологической фосфорилированной формы белка альфа-синуклеина (Ser129), увеличению его стабильной тетрамерной формы при отсутствии изменения активности лизосомных ферментов и концентрации лизосфинголипидов. Ингибирование протеинкиназы mTOR может быть перспективным подходом для разработки терапии БП, в частности GBA1-ассоциированной БП.
Полный текст
Принятые сокращения: БП – болезнь Паркинсона; сБП – спорадическая БП; ИПСК – индуцированные плюрипотентные стволовые клетки; ASMase – кислая сфингомиелиназа; GBA1-БП – БП, ассоциированная с мутациями в гене GBA1; GCase – глюкоцереброзидаза; GLA – альфа-галактозидаза; HexSph – гексазилсфингозин; LysoGb3 – лизоглоботриаозилсфингозин; LysoSM – лизосфингомиелин.
ВВЕДЕНИЕ
Болезнь Паркинсона (БП) – это одно из наиболее распространенных нейродегенеративных заболеваний, которое характеризуется гибелью дофаминергических нейронов в черной субстанции головного мозга, накоплением и агрегацией белка альфа-синуклеина [1]. Точные молекулярные механизмы БП остаются неизвестными, и, как следствие, на сегодняшний день не существует нейропротекторных препаратов, способных остановить или замедлить процесс нейродегенерации. Исследования последних лет указывают на вовлеченность в молекулярные механизмы БП таких процессов, как нейровоспаление, митохондриальная дисфункция, нарушение липидного гомеостаза, стресс эндоплазматического ретикулума и нарушение аутофаголизосомной системы [2, 3]. Однако именно нарушение аутофагии, посредством которой деградирует около половины белка альфа-синуклеина в клетке, сегодня рассматривается как ключевое звено в патогенезе БП [4–6]. Таким образом, одним из перспективных подходов для терапии БП может стать регуляция процессов аутофагии, а именно регуляция пути PI3K/AKT/mTOR [7, 8]. Ранее нами и другими авторами было выявлено нарушение пути PI3K/AKT/mTOR как при спорадической форме БП (сБП), так и при БП с известной этиологией, в частности, одной из самых распространенных форм – БП, ассоциированной с мутациями в гене GBA1 (GBA1-БП) [9–14]. Так, нами в ходе анализа транскриптома на пациент-специфичных клетках пациентов с GBA1-БП и мышиной модели с индукцией паркинсонизма с дисфункцией лизосомного фермента глюкоцереброзидазы (GCase) было выявлено изменение экспрессии генов, регулируемых сигнальным каскадом PI3K/AKT/mTOR [9, 10]. Мутации в гене GBA1, кодирующем GCase, являются фактором высокого генетического риска БП и приводят к снижению активности и уровня GCase как в гомозиготном, так и в гетерозиготном состояниях [15, 16]. В свою очередь, при воздействии ингибиторами киназной активности mTOR на сигнальный каскад PI3K/AKT/mTOR было показано улучшение клиренса альфа-синуклеина на клеточных и мышиных моделях сБП и GBA1-БП [12, 17, 18]. Однако необходимо отметить, что как гипер-, так и гипоактивация mTOR может приводить к дисфункции лизосом и последующей гибели клеток [19]. Поэтому важно поддерживать баланс между активацией передачи сигналов mTOR и лизосомной функцией. Таким образом, цель исследования заключалась в оценке дозозависимого влияния ингибирования киназной активности mTOR Торином 1 на параметры клетки, изменение которых ассоциировано с БП, а именно на активность лизосомных ферментов и концентрацию лизосфинголипидов, степень аутофагии, уровень белка альфа-синуклеина и GCase в первичной культуре макрофагов периферической крови неврологически здоровых индивидуумов и клеточной линии нейробластомы SH-SY5Y. Первичная культура макрофагов периферической крови и клеточная линия нейробластомы SH-SY5Y в качестве объекта исследования были выбраны ввиду того, что данные подходы широко используются нами и другими исследователями как для скрининга новых потенциальных препаратов, разрабатываемых для терапии нейродегенеративных заболеваний, так и для изучения молекулярных механизмов заболеваний, в частности, GBA1-БП [20–22]. В качестве ингибитора киназной активности mTOR был выбран Торин 1, так как ранее он показал свою эффективность в отношении снижения уровня фосфорилированного белка альфа-синуклеина (Ser129) и восстановления работы аутофаголизосомной системы на пациент-специфичных клетках пациентов, являющихся биаллельными носителями мутаций в гене GBA1 (с болезнью Гоше), а также пациентов с GBA1-БП [12, 23].
МАТЕРИАЛЫ И МЕТОДЫ
Характеристика групп, включенных в исследование. В исследование было включено 6 неврологически здоровых индивидуумов (2 мужчины, 4 женщины, средний возраст – 30,3 ± 5,9 лет), которые наблюдались в консультативно-диагностическом центре Первого Санкт-Петербургского государственного медицинского университета им. акад. И.П. Павлова.
Культивирование первичной культуры макрофагов периферической крови. Первичная культура макрофагов периферической крови была получена по протоколу, описанному нами ранее, из мононуклеарной фракции, выделенной из цельной крови каждого индивидуума [21, 24, 25]. На 4-е сутки к первичной культуре макрофагов был добавлен селективный ингибитор протеинкиназы mTOR Торин 1 («Abcam», США) в различных концентрациях (25, 50, 100, 200 нМ), выявленных по результатам оценки выживаемости, с последующим культивированием в течение 24 ч.
Культивирование клеточной линии нейробластомы SH-SY5Y. Клеточная линия нейробластомы SH-SY5Y, подаренная коллегами из Института цитологии РАН, Санкт-Петербург (д.б.н. Казначеева Е.В.), культивировалась в питательной среде DMEM («Биолот», Россия) с добавлением 10% эмбриональной бычьей сыворотки («Биолот») и 1% антибиотика гентамицина («Биолот») в течение 4 суток при 37 °С в атмосфере 5% СО2. Для данного исследования клеточная линия нейробластомы SH-SY5Y была использована после не более семи пассажей. Дифференцировку клеточной линии SH-SY5Y проводили по протоколу, описанному ранее [26]. На 9-е сутки культивирования к клеточной линии нейробластомы SH-SY5Y был добавлен селективный ингибитор протеинкиназы mTOR Торин 1 в различных концентрациях (25, 50, 100, 200 нМ), выявленных по результатам оценки выживаемости, с последующим культивированием в течение 24 ч. Каждый эксперимент был выполнен в трех независимых повторах.
Оценка выживаемости первичной культуры макрофагов периферической крови и клеточной линии нейробластомы SH-SY5Y в присутствии ингибитора протеинкиназы mTOR. Первичную культуру макрофагов периферической крови и клеточную линию нейробластомы SH-SY5Y (1 × 104 клеток/200 мкл питательной среды) культивировали в 96-луночном планшете («Servicebio, Китай) при 37 °С в атмосфере 5% СО2 в течение 5 суток и 10 суток соответственно по методу, описанному выше, с последующим добавлением Торина 1 в различных концентрациях (25, 50, 100, 150, 200, 250, 300, 400 нМ) и культивированием в течение 24 ч в тех же условиях. Оценку выживаемости проводили в соответствии с ранее описанным протоколом [27]. Для каждой концентрации эксперименты были выполнены в трех повторах.
Оценка интенсивности процесса аутофагии методом иммунофлуоресценции. Первичную культуру макрофагов периферической крови и клеточную линию нейробластомы SH-SY5Y в присутствии Торина 1 в различных концентрациях, выявленных по результатам оценки выживаемости, и без ингибитора инкубировали в течение 30 мин в присутствии LysoTracker-Red DND-99 («Thermo Scientific», США); далее, клетки были зафиксированы с использованием 4%-ного параформальдегида («Sigma-Aldrich», США) в течение 30 мин, отмыты в фосфатно-солевом буфере («Росмедбио», Россия) в течение 10 мин, после чего инкубированы в 1%-ном бычьем сывороточном альбумине («Биолот») в течение 30 мин. Далее, препараты окрашены первичными антителами LC3B («ABclonal», США; A19665; 1 : 500) в течение 60 мин и вторичными антителами, конъюгированными с флуоресцентной меткой Alexa Fluor 488 («Jacsson ImmunoResearch Laboratories», США; 1 : 400), в течение 60 мин. Детекцию полученных результатов проводили на конфокальном микроскопе Leica TCS-SP5 («Leica Microsystem GmbH», Германия). Полученные результаты проанализированы с использованием программы Fiji (версия 2.14.0/1.54f).
Определение уровня белков фосфорилированной формы mTOR, GCase, альфа-синуклеина и LC3B методом вестерн-блота. Количество общего белка определяли с использованием набора Pierce BCA Protein Assay kit («Thermo Scientific», Литва). Равные количества белка разделены на электрофорезе в полиакриламидном геле (20%-ный SDS-PAGE – для белка LC3B, 12%-ный SDS-PAGE – для остальных белков) и перенесены на поливинилиденфторидную мембрану («Bio-Rad», США). Измерение уровня белков фосфорилированной формы mTOR (Ser2448), GCase, альфа-синуклеина (фосфорилированная (Ser129), мономерная и тетрамерная формы), LC3B в первичной культуре макрофагов периферической группы неврологически здоровых индивидуумов и клеточной линии нейробластомы SH-SY5Y в присутствии ингибитора протеинкиназы mTOR в различных концентрациях и без ингибитора проводилось с использованием соответствующих «первичных антител» в разведении 1 : 1000: Phospho-mTOR-S2448, «ABclonal», AP0094, США; Glucosylceramidase beta (GBA), «ABclonal», A8420; Phospho-α-Synuclein (Ser129) (D1R1R), «Cell Signal», #23706, США; anti-alpha-synuclein oligomeric, «Sigma», ABN2265, США; LC3B, «ABclonal», A19665 и «вторичных антител» (goat anti-rabbit HRP conjugate, «Abcam», ab6721, Великобритания; 1 : 5000), конъюгированных с пероксидазой. Окраска «вторичных антител» производилась системой для детекции Clarity Western ECL Blotting Substrate («Bio-Rad»). Количество исследуемого белка нормировано на соответствующие показатели для референсного белка GAPDH («ABclonal», AC036; 1 : 15 000). Для каждого белка эксперименты были выполнены в трех повторах. Результаты вестерн-блота проанализированы с использованием программы Fiji (версия 2.14.0/1.54f).
Оценка активности лизосомных ферментов и концентрации лизосфинголипидов. Оценку ферментативной активности лизосомных ферментов (GCase, альфа-галактозидаза (GLA) и сфингомиелиназа (ASMase)) и концентрации соответствующих субстратов (гексазилсфингозин (HexSph) – смесь гликозилсфингозина и галактозилсфингозина; лизосфингомиелин (LysoSM) и лизоглоботриаозилсфингозин (LysoGb3)) проводили методом высокоэффективной жидкостной хроматографии с тандемной масс-спектрометрией в первичной культуре макрофагов периферической крови неврологически здоровых индивидуумов и клеточной линии нейробластомы SH-SY5Y в присутствии Торина 1 в различных концентрациях и без него по протоколу, описанному нами ранее [24, 28–30]. Все измерения были выполнены в трех повторах.
Статистика. Статистическая обработка выполнена с использованием встроенных и предустановленных пакетов «R» (версия 4.3.2) (https://cran.r-project.org/bin/windows/base/). Оценка нормальности полученных вариационных рядов была проведена по методу Шапиро–Уилка. Для оценки различий между группами использовали парный тест Вилкоксона. Значения p < 0,05 считали статистически значимыми. Клинические характеристики представлены в виде среднего значения ± стандартное отклонение, экспериментальные значения – медиана (мин-макс).
РЕЗУЛЬТАТЫ ИССЛЕДОВАНИЯ
В настоящее время в мире активно ведется поиск терапевтических мишеней для лечения БП. В данном исследовании было изучено дозозависимое влияние ингибитора mTOR на параметры клетки, изменение которых ассоциировано с патогенезом данного заболевания.
Оценка эффективности ингибирования mTOR в первичной культуре макрофагов периферической крови неврологически здоровых индивидуумов и клеточной линии нейробластомы SH-SY5Y при культивировании в присутствии ингибитора Торин 1. Для выбора оптимальной концентрации ингибитора протеинкиназы mTOR Торина 1 была оценена выживаемость клеток в первичной культуре макрофагов периферической крови и клеточной линии нейробластомы SH-SY5Y в присутствии Торина 1. В дальнейшее исследование были включены концентрации Торина 1, приводящие к уменьшению жизнеспособности клеток как в первичной культуре макрофагов периферической крови, так и в клеточной линии нейробластомы SH-SY5Y не более, чем на 80%: 25, 50, 100, 200 нМ.
Эффективность дозозависимого ингибирования протеинкиназы mTOR Торином 1 на первичной культуре макрофагов периферической крови неврологически здоровых индивидуумов и клеточной линии нейробластомы SH-SY5Y оценивалась по снижению относительного уровня фосфорилированной формы белка mTOR (Ser2448) (рис. 1, а и б). Показано снижение относительного уровня белка фосфорилированной формы mTOR (Ser2448) в первичной культуре макрофагов периферической крови при обработке культуры Торином 1 по сравнению с необработанной культурой клеток при всех исследуемых концентрациях без достижения статистической значимости (рис. 1, в). На клеточной линии нейробластомы SH-SY5Y было также выявлено снижение относительного уровня белка фосфорилированной формы mTOR (Ser2448) при обработке Торином 1 с достижением статистически значимых различий при концентрациях 100 и 200 нМ по сравнению с необработанной культурой клеток (p < 0,01 и p < < 0,001 соответственно; рис. 1, г).
Рис. 1. Влияние дозозависимого ингибирования протеинкиназы mTOR Торином 1 на уровень белка фосфорилированной формы mTOR (Ser2448). а – Данные вестерн-блота для фосфорилированной формы белка mTOR (Ser2448) в первичной культуре макрофагов периферической крови; б – данные вестерн-блота для фосфорилированной формы белка mTOR (Ser2448) в клеточной линии нейробластомы SH-SY5Y. в – Относительный уровень фосфорилированной формы белка mTOR (Ser2448) в первичной культуре макрофагов периферической крови (n = 6, где n – число независимых образцов); г – относительный уровень фосфорилированной формы белка mTOR (Ser2448) в клеточной линии нейробластомы SH-SY5Y (n = 5, где n – число независимых клеточных линий). ** p < 0,01; *** p < 0,001; **** p < 0,0001
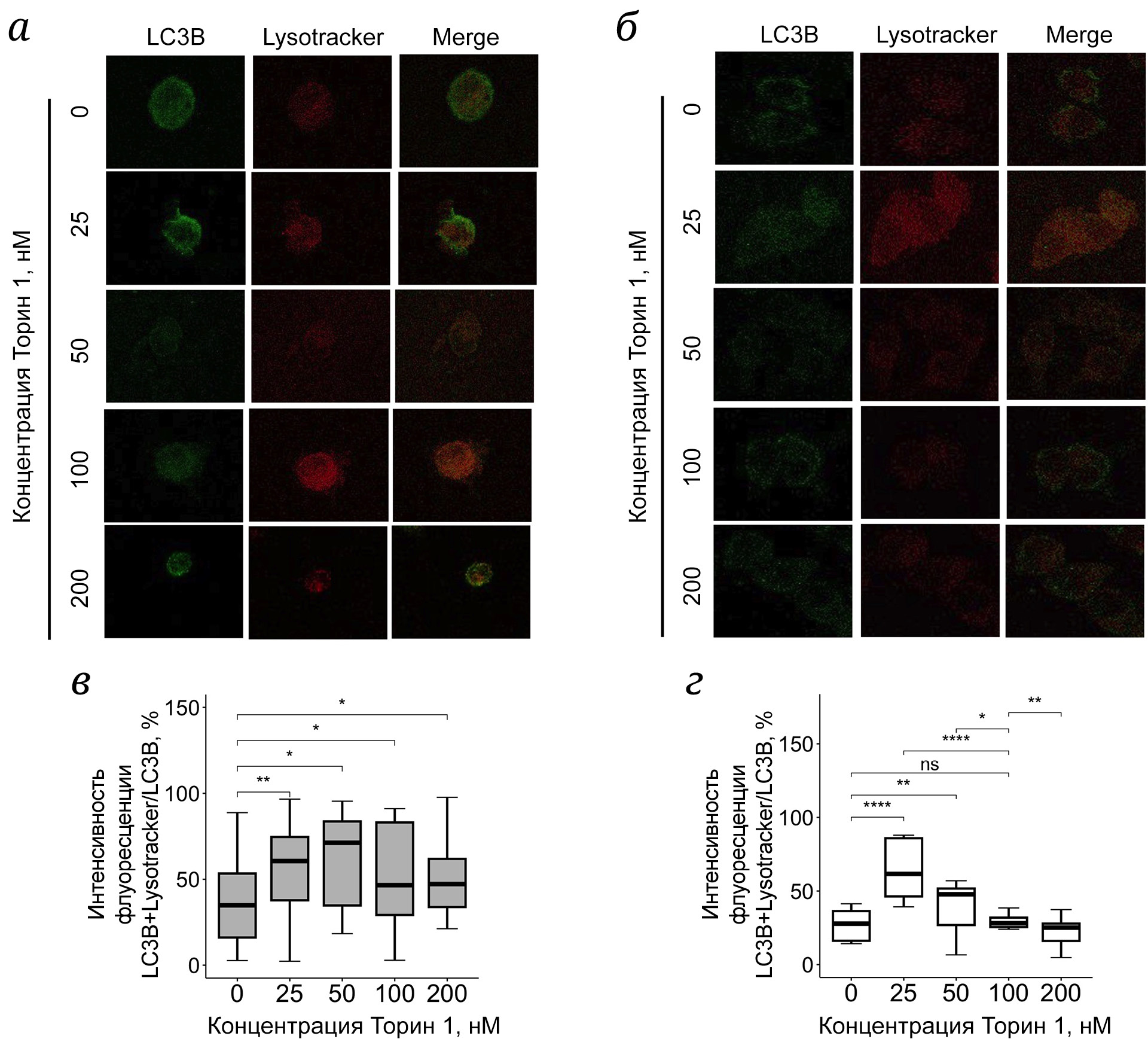
Влияние дозозависимого ингибирования протеинкиназы mTOR Торином 1 на аутофагию, лизосомную активность и уровень белка GCase в первичной культуре макрофагов периферической крови неврологически здоровых индивидуумов и клеточной линии нейробластомы SH-SY5Y. Изменение степени аутофагии в первичной культуре макрофагов периферической крови неврологически здоровых индивидуумов и клеточной линии нейробластомы SH-SY5Y оценивалась по относительному уровню основного маркера аутофагии, белка LC3B-II, и флуоресцентному окрашиванию белка LC3B и лизосом, предполагая, что колокализация LC3B с лизосомами может интерпретироваться как слияние аутофагосом с лизосомами (рис. 2, а и б; рис. 3, а и б) [31].
Рис. 2. Влияние дозозависимого ингибирования протеинкиназы mTOR Торином 1 на уровень белков LC3B-II и GCase. а – Данные вестерн-блота для белков LC3B-II и GCase в первичной культуре макрофагов периферической крови; б – данные вестерн-блота для белков LC3B-II и GCase в клеточной линии нейробластомы SH-SY5Y. в – Относительный уровень белка LC3B-II в первичной культуре макрофагов периферической крови (n = 6, где n – число независимых образцов); г – относительный уровень белка GCase в первичной культуре макрофагов периферической крови (n = 6, где n – число независимых образцов); д – относительный уровень белка LC3B-II в клеточной линии нейробластомы SH-SY5Y (n = 5, где n – число независимых клеточных линий); е – относительный уровень белка GCase в клеточной линии нейробластомы SH-SY5Y (n = 5, где n – число независимых клеточных линий). * p < 0,05; ** p < 0,01; *** p < 0,001
Рис. 3. Оценка степени колокализации LC3B с лизосомами при дозозависимом ингибировании протеинкиназы mTOR Торином 1. а – Данные иммунофлуоресценции для белка LC3B и лизосом в первичной культуре макрофагов периферической крови, 10 мкм; б – данные иммунофлуоресценции для белка LC3B и лизосом в клеточной линии нейробластомы SH-SY5Y, 10 мкм. в – Степень колокализации LC3B с лизосомами в первичной культуре макрофагов периферической крови (n = 6, где n – число независимых образцов); г – степень колокализации LC3B с лизосомами клеточной линии нейробластомы SH-SY5Y (n = 5, где n – число независимых клеточных линий). * p < 0,05; ** p < 0,01; **** p < 0,0001; ns – без статистической значимости
В первичной культуре макрофагов периферической крови неврологически здоровых индивидуумов при обработке Торином 1 в концентрации 200 нМ наблюдалось выраженное снижение относительного уровня белка LC3B-II по сравнению с клетками, обработанными индуктором аутофагии в концентрации 100 нМ, и необработанной культурой клеток (p < 0,05; рис. 2, в). При концентрациях Торина 1 25, 50 и 100 нМ было показано увеличение уровня LC3B-II, но без достижения статистической значимости (p > 0,05; рис. 2, в). На клеточной линии нейробластомы SH-SY5Y также не было выявлено статистически значимого увеличения уровня белка LC3B-II при добавлении ингибитора Торин 1 во всех исследуемых концентрациях (рис. 2, д).
Также было показано увеличение степени колокализации LC3B с лизосомами в первичной культуре макрофагов периферической крови неврологически здоровых индивидуумов при обработке Торином 1 во всех исследуемых концентрациях по сравнению с клетками без добавления индуктора (p < 0,05; рис. 3, в). Обнаружено увеличение степени колокализации LC3B с лизосомами в клеточной линии нейробластомы SH-SY5Y при обработке Торином 1 в концентрациях 25 и 50 нМ по сравнению с необработанными клетками (p < 0,01 и p < 0,0001 соответственно; рис. 3, г).
В данном исследовании была оценена активность лизосомных ферментов (GCase, GLA, ASMase) и концентрация лизосфинголипидов (HexSph, LysoGb3, LysoSM), которые вовлечены в метаболизм церамидов и связаны с патогенезом БП [28–30, 32, 33], в первичной культуре макрофагов периферической крови неврологически здоровых индивидуумов и клеточной линии нейробластомы SH-SY5Y при добавлении индуктора аутофагии, Торина 1 (рис. 4). Интересно отметить, что только концентрация 100 нМ Торина 1 не приводила к изменению активности лизосомных ферментов и концентраций лизосфинголипидов по сравнению с необработанными культурами клеток (p > 0,05).
Рис. 4. Активность лизосомных ферментов (GCase, GLA, ASMase) и концентрации соответствующих лизосфинголипидов (HexSph, LysoGb3, LysoSM) при дозозависимом ингибировании протеинкиназы mTOR Торином 1 в первичной культуре макрофагов периферической крови (а и в; n = 6, где n – число независимых образцов) и клеточной линии нейробластомы SH-SY5Y (б и г; n = 5, где n – число независимых клеточных линий). * p < 0,05; ** p < 0,01; ns – без статистической значимости
Впервые было показано увеличение относительного уровня белка GCase в первичной культуре макрофагов периферической крови неврологически здоровых индивидуумов (рис. 2, г) и клеточной линии нейробластомы SH-SY5Y (рис. 2, е) при обработке двух культур клеток Торином 1 в концентрации 100 нМ (p > 0,05 и p < 0,05 соответственно) по сравнению с культурами клеток без добавления индуктора аутофагии.
Влияние дозозависимого ингибирования протеинкиназы mTOR Торином 1 на уровень различных форм белка альфа-синуклеина (мономерный, фосфорилированный (Ser129), тетрамерный) на клеточной линии нейробластомы SH-SY5Y. Относительный уровень различных форм белка альфа-синуклеина был оценен в клеточной линии нейробластомы SH-SY5Y (рис. 5). Определение уровня белка альфа-синуклеина в первичной культуре макрофагов периферической крови не было проведено ввиду недостаточной чувствительности метода для оценки альфа-синуклеина в данном типе клеток. В результате было выявлено снижение фосфорилированной формы белка альфасинуклеина (Ser129) при обработке клеточной линии нейробластомы SH-SY5Y Торином 1 в концентрациях 25, 100 и 200 нМ по сравнению с необработанными клетками (p < 0,01; рис. 5, а и б). Наряду со снижением фосфорилированной формы белка (Ser129), впервые было выявлено увеличение уровня тетрамерного альфа-синуклеина при обработке Торином 1 в концентрациях 50, 100 и 200 нМ по сравнению с необработанной культурой (p < 0,01; рис. 5, а и г). Уровень мономерного белка альфа-синуклеина в клеточной линии нейробластомы SH-SY5Y при обработке Торином 1 не достигал статистически значимых изменений (p > 0,05; рис. 5, а и в).
Рис. 5. Влияние дозозависимого ингибирования протеинкиназы mTOR Торином 1 на уровень различных форм белка альфа-синуклеина (мономерный, фосфорилированный (Ser129), тетрамерный) в клеточной линии нейробластомы SH-SY5Y (n = 5, где n – число независимых клеточных линий). а –Данные вестерн-блота для различных форм белка альфа-синуклеина (мономерный, фосфорилированный (Ser129), тетрамерный). б – Относительный уровень фосфорилированной (Ser129) формы белка альфа-синуклеина; в – относительный уровень мономерной формы белка альфа-синуклеина; г – относительный уровень тетрамерной формы белка альфа-синуклеина; ** p < 0,01
ОБСУЖДЕНИЕ РЕЗУЛЬТАТОВ
На сегодняшний день не существует нейропротекторной терапии, способной замедлить или остановить развитие БП. Используемые лекарственные препараты являются симптоматическими. Поэтому актуальным является поиск новых терапевтических мишеней для лечения БП, способных снизить накопление белка альфа-синуклеина и скорость гибели нейронов. Последние данные указывают на ключевую роль дисфункции лизосом и процессов аутофагии в патогенезе БП [34, 35]. Одними из перспективных мишеней для разработки терапии БП на сегодняшний день являются белки, участвующие или регулирующие процессы аутофагии [36–38].
В данном исследовании было изучено дозозависимое влияние ингибирования протеинкиназы mTOR, которая является ключевой молекулой в процессе регуляции аутофагии, на параметры клетки, изменение которых ассоциировано с патогенезом БП. Нами впервые показано, что ингибирование mTOR в различных концентрациях Торина 1 влияет на активность лизосомных гидролаз и концентрацию их субстратов лизосфинголипидов, увеличение уровня белка GCase на первичной культуре макрофагов периферической крови и клеточной линии нейробластомы SH-SY5Y, а также на снижение фосфорилированной формы белка альфа-синуклеина (Ser129) на фоне увеличения его тетрамерной формы на клеточной линии нейробластомы SH-SY5Y при добавления индуктора аутофагии.
Молекула mTOR – это серин-треониновая протеинкиназа, которая существует в клетке в виде субъединицы внутриклеточных мультимолекулярных сигнальных комплексов mTORC1 и mTORC2, которые, в свою очередь, входят в сигнальный каскад PI3K/AKT/mTOR. Путь PI3K/AKT/mTOR играет важную роль в регуляции передачи сигнала и различных биологических процессов, таких как пролиферация клеток, апоптоз, метаболизм, ангиогенез, воспаление, а также в поддержании лизосомной функции и процессов аутофагии [39, 40]. Нарушение работы сигнального киназного каскада PI3K/AKT/mTOR, влияя на процессы аутофагии, может приводить к накоплению белковых агрегатов и гибели клеток при различных протеинопатиях и в том числе при БП [41, 42]. В частности, ранее в черной субстанции мышей с 1-метил-4-фенил-1,2,3,6-тетрагидропиридин (МФТП)-индуцированным паркинсонизмом было показано изменение уровня фосфорилированного белка mTOR, а на клеточной линии нейробластомы SH-SY5Y с миссенс-мутацией A53T в гене SNCA, наиболее распространенной мутацией в гене SNCA, приводящей к развитию аутосомно-доминантной формы БП с ранним началом, показано усиление передачи сигналов mTOR/P70S6K и нарушение аутофагии, что, в свою очередь, способствует еще большей агрегации альфа-синуклеина A53T [43–45]. Кроме того, в исследовании, выполненном на аутоптатах головного мозга, было выявлено увеличение уровня mTOR в височной коре пациентов с деменцией с тельцами Леви, которые так же, как и пациенты с БП, характеризуются накоплением белка альфа-синуклеина [46]. Увеличение уровня фосфорилированной формы белка mTOR было показано и на нейронах, дифференцированных из индуцированных плюрипотентных стволовых клеток (ИПСК), полученных от пациентов с GBA1-БП, в ходе протеомного анализа и вестерн-блота [11, 12]. Таким образом, mTOR может являться перспективной молекулой для разработки терапии GBA1-БП.
Однако результаты по ингибированию протеинкиназной активности mTOR носят противоречивый характер, так как в различных моделях БП наблюдались как нейропротекторные, так и нейротоксические эффекты, которые могут быть связаны с нарушением баланса mTOR, в частности, из-за концентраций используемых ингибиторов, приводя к гибели клеток [8, 19]. В настоящее время ингибиторы киназной активности mTOR разделены на четыре класса: антибиотические аллостерические ингибиторы, которые селективно ингибируют комплекс mTORC1 (ингибиторы первого поколения, рапамицин и его рапологи); ATP-конкурентные ингибиторы, способные ингибировать комплексы mTORC1 и mTORC2 (ингибиторы второго поколения, Ku-0063794, WYE-3541, Торин 1 и др.); ингибиторы двойной специфичности киназной активности mTOR и PI3K (ингибиторы второго поколения, GNE477, NVP-BEZ235 и др.); другие новые ингибиторы (третье поколение, P529, RapaLinks и др.) [47]. Сегодня прямые и опосредованные ингибиторы киназной активности mTOR находятся на стадиях клинических испытаний для терапии различных нейродегенеративных заболеваний и протеинопатий (БП (NCT05357989, NCT05781711); болезнь Гентингтона (NCT04826692); болезнь Альцгеймера (NCT03748706, NCT04511416); боковой амиотрофический склероз (NCT04577404)). В нашем исследовании в качестве ингибитора киназной активности mTOR был выбран прямой ингибитор mTOR Торин 1, который на сегодняшний момент не находится на стадии клинических испытаний для терапии нейродегенеративных заболеваний. Однако на мышах с индукцией паркинсонизма и на клеточных линиях, полученных от пациентов, являющихся биаллельными носителями мутаций в гене GBA1 (с болезнью Гоше), и пациентов с GBA1-БП была показана эффективность Торина 1 в отношении основных биохимических характеристик патогенеза БП, а именно: снижение уровня фосфорилированной формы альфа-синуклеина (Ser129), восстановление работы аутофаголизосомной системы и снижение степени нейродегенерации [12, 23, 48], что делает его перспективным препаратом для терапии БП, в частности GBA1-БП.
В нашем исследовании впервые на клеточных моделях было оценено дозозависимое влияние ингибирования киназной активности mTOR на работу лизосом по изменению уровня основного маркера аутофагии LC3B-II, уровня белка GCase, а также по изменению активности лизосомных гидролаз и концентрации лизосфинголипидов. Показано, что в присутствии ингибитора mTOR Торина 1 в концентрациях 25, 50 и 100 нМ в первичной культуре макрофагов периферической крови и в концентрациях 25, 50, 100 и 200 нМ в клеточной линии нейробластомы SH-SY5Y происходит незначительное увеличение относительного уровня белка LC3B-II, которое сопровождается увеличением степени колокализации белка LC3B с лизосомами в первичной культуре макрофагов периферической крови при добавлении Торина 1 во всех исследуемых концентрациях и в клеточной линии нейробластомы SH-SY5Y при добавлении Торина 1 в концентрациях 25 и 50 нМ. Ранее было показано, что ингибирование киназной активности mTOR на мышиных моделях с МФТП-индуцированным паркинсонизмом и в клеточной линии нейробластомы с токсичными катионами 1-метил-4-фенилпиридиния (МФП+) приводит к изменению уровня белка LC3 и увеличению уровня экспрессии LAMP1, основного маркера лизосом, на уровне мРНК и белка [43, 49]. На нейронах, дифференцированных из ИПСК пациентов с GBA1-БП после воздействия Торина 1, было также показано увеличение уровня белка LC3B-II в присутствии хлорокина, который является ингибитором аутофагосомной деградации [12].
Для оценки активности лизосомных гидролаз были выбраны ферменты GCase, GLA, ASMase и сфинголипиды HexSph, LysoGb3, LysoSM, участвующие в обмене церамидов, нарушение которого ассоциировано с патогенезом БП [28–30, 32, 33]. Лизосомные ферменты GCase, GLA, ASMase кодируются генами GBA1, GLA, SMPD1 соответственно. Мутации в данных генах приводят к классу лизосомных болезней накопления, характеризующиеся снижением активности ферментов и накоплением лизосфинголипидов, а также являются фактором риска БП [50]. Нами впервые было показано снижение активности ферментов при всех исследуемых концентрациях Торина 1 на первичной культуре макрофагов периферической крови и клеточной линии нейробластомы SH-SY5Y, кроме концентрации 100 нМ, при которой сохранялись активности ферментов и концентрации субстратов, как без добавления индуктора аутофагии. Данный результат позволяет предположить, что концентрации 25, 50 и 200 нМ Торина 1 могут приводить к дисбалансу процессов в клетке, в частности, к нарушению работы лизосом, что может приводить в итоге к гибели клетки [8, 19]. Кроме того, мы впервые оценили влияние ингибитора Торин 1 на относительный уровень фермента GCase, активность которого снижается при GBA1-БП и сБП [51–53]. Относительный уровень белка GCase увеличивался в первичной культуре макрофагов периферической крови при воздействии Торина 1 в концентрациях 25, 100 нМ и в клеточной линии нейробластомы SH-SY5Y при воздействии Торина 1 в концентрациях 50, 100 и 200 нМ. Ранее другой ингибитор RTB101, ингибитор киназной активности двойной специфичности к молекулам mTOR и PI3K, снижал уровень глюкозилцерамида – основного субстрата GCase – в крови и спинномозговой жидкости пациентов с GBA1-БП [54].
Интересно отметить, что ранее так же было показано влияние индукторов mTOR-зависимой аутофагии на уровень белка альфа-синуклеина – ключевого белка в патогенезе БП [12, 17, 18]. Альфасинуклеин существует в клетках в различных формах. При этом фосфорилированная форма альфа-синуклеина (Ser129) способствует его агрегации и является наиболее токсичной для клетки и чаще всего встречается в составе патологических включений при БП [55]. Обсуждается, что тетрамерная форма белка является физиологической и наиболее стабильной формой, в отличие от мономерной, к образованию нейротоксичных олигомеров [56]. В данном исследовании мы показали снижение фосфорилированного уровня белка альфа-синуклеина (Ser129) без изменений в уровне мономерного на клеточной линии нейробластомы SH-SY5Y при обработке Торином 1 в концентрациях 25, 100 и 200 нМ по сравнению с необработанными клетками. Ранее на клеточных и животных моделях с гиперэкспрессией альфа-синуклеина ингибирование молекулы mTOR приводило к дозозависимому снижению уровня фосфорилированной (Ser129) и мономерной форм белка альфа-синуклеина [17, 18, 57, 58]. Снижение фосфорилированного альфа-синуклеина (Ser129) без достижения статистической значимости при обработке Торином 1 было показано на нейронах, дифференцированных из ИПСК пациентов с GBA1-БП [12]. Механизм, который лежит в основе снижения фосфорилированной формы белка альфа-синуклеина за счет ингибирования киназной активности mTOR Торином 1, не известен. Однако при ингибировании активности mTOR метформином, являющимся ингибитором второго поколения, как и Торин 1, на первичной культуре нейронов гиппокампа мышей была показана активация протеинфосфатазы 2А (PP2A), способной дефосфорилировать белок альфа-синуклеин [18]. В то же время нами впервые было показано увеличение уровня тетрамерной формы белка альфа-синуклеина в клеточной линии нейробластомы SH-SY5Y при обработке Торином 1 всеми исследуемыми концентрациями по сравнению с необработанными клетками.
Данное исследование имеет ряд ограничений. Первичная культура макрофагов периферической крови была получена от неврологически здоровых индивидуумов, а клеточная линия нейробластомы SH-SY5Y была использована без индукции паркинсонизма и дисфункции фермента GCasе. Необходимы дальнейшие исследования на пациент-специфических клетках, полученных от пациентов с БП, в частности, GBA1-БП и клеточных линиях, отражающих нозологию изучаемого заболевания.
ЗАКЛЮЧЕНИЕ
Несмотря на то что нейропротекторные свойства Торина 1 ранее были показаны на животных моделях и на клеточных культурах, наше исследование, выполненное на первичной культуре макрофагов периферической крови неврологически здоровых индивидуумов и клеточной линии нейробластомы SH-SY5Y, расширяет представления о действии ингибитора mTOR Торин 1 на параметры клетки, изменение которых может быть связано с БП. Так, нами показано, что различные концентрации Торина 1 могут приводить к снижению активности лизосомных гидролаз и увеличению концентраций лизосфинголипидов, что может быть фатально для клетки. Однако оптимальные концентрации Торина 1 могут способствовать индукции аутофагии на фоне увеличения белка GCase, снижения фосфорилированного альфа-синуклеина (Ser129), увеличения его тетрамерной формы при отсутствии выраженного изменения активности лизосомных гидролаз и концентрации лизосфинголипидов. Ингибирование протеинкиназы mTOR Торином 1 может быть перспективным подходом для разработки терапии БП, в частности GBA1-БП, однако, вероятно, будет необходим тщательный подбор терапевтических доз. Подобные исследования обладают научной значимостью, так как позволяют расширить представления о молекулярных механизмах действия различных химических веществ и оценить их перспективу использования для терапии заболеваний.
Вклад авторов. Т.С. Усенко – концепция и руководство работой; А.И. Безрукова, К.С. Башарова, Г.В. Байдакова – проведение экспериментов; А.И. Безрукова, Е.Ю. Захарова, С.Н. Пчелина, Т.С. Усенко – обсуждение результатов исследования; А.И. Безрукова – написание текста; Т.С. Усенко – редактирование текста статьи.
Финансирование. Работа выполнена при поддержке Российского научного фонда (грант № 24-25-00212).
Конфликт интересов. Авторы заявляют об отсутствии конфликта интересов.
Соблюдение этических норм. Все процедуры, выполненные в исследованиях с участием людей, соответствуют этическим стандартам национального комитета по исследовательской этике и Хельсинкской декларации 1964 года и ее последующим изменениям или сопоставимым нормам этики. От каждого из включенных в исследование участников было получено информированное добровольное согласие. Исследование одобрено этическим комитетом Первого Санкт-Петербургского государственного медицинского университета им. акад. И.П. Павлова (протокол № 275 от 04.09.2023).
Об авторах
А. И. Безрукова
Петербургский институт ядерной физики им. Б.П. Константинова НИЦ «Курчатовский институт»; Первый Санкт-Петербургский государственный медицинский университет им. акад. И.П. Павлова
Автор, ответственный за переписку.
Email: bezrukova_ai@pnpi.nrcki.ru
Россия, Гатчина; Санкт-Петербург
К. С. Башарова
Петербургский институт ядерной физики им. Б.П. Константинова НИЦ «Курчатовский институт»
Email: bezrukova_ai@pnpi.nrcki.ru
Россия, Гатчина
Г. В. Байдакова
Медико-генетический научный центр им. акад. Н.П. Бочкова
Email: bezrukova_ai@pnpi.nrcki.ru
Россия, Москва
Е. Ю. Захарова
Медико-генетический научный центр им. акад. Н.П. Бочкова
Email: bezrukova_ai@pnpi.nrcki.ru
Россия, Москва
С. Н. Пчелина
Петербургский институт ядерной физики им. Б.П. Константинова НИЦ «Курчатовский институт»; Первый Санкт-Петербургский государственный медицинский университет им. акад. И.П. Павлова
Email: bezrukova_ai@pnpi.nrcki.ru
Россия, Гатчина; Санкт-Петербург
Т. С. Усенко
Петербургский институт ядерной физики им. Б.П. Константинова НИЦ «Курчатовский институт»; Первый Санкт-Петербургский государственный медицинский университет им. акад. И.П. Павлова
Email: bezrukova_ai@pnpi.nrcki.ru
Россия, Гатчина; Санкт-Петербург
Список литературы
- Surmeier, D. J. (2018) Determinants of dopaminergic neuron loss in Parkinson’s disease, FEBS J., 285, 3657-3668, https://doi.org/10.1111/febs.14607.
- Morris, H. R., Spillantini, M. G., Sue, C. M., and Williams-Gray, C. H. (2024) The pathogenesis of Parkinson’s disease, Lancet, 403, 293-304, https://doi.org/10.1016/S0140-6736(23)01478-2.
- Kouli, A, Torsney, K. M., and Kuan, W. L. (2018) Parkinson’s disease: etiology, neuropathology, and pathogenesis, in Parkinson’s Disease: Pathogenesis and Clinical Aspects (Stoker, T. B., and Greenland, J. C., eds) Brisbane (AU), Codon Publications, Chap. 1, https://doi.org/10.15586/codonpublications.parkinsonsdisease.2018.ch1.
- Lynch-Day, M. A., Mao, K., Wang, K., Zhao, M., and Klionsky, D. J. (2012) The role of autophagy in Parkinson’s disease, Cold Spring Harb. Perspect. Med., 2, a009357, https://doi.org/10.1101/cshperspect.a009357.
- Hou, X., Watzlawik, J. O., Fiesel, F. C., and Springer, W. (2020) Autophagy in Parkinson’s disease, J. Mol. Biol., 432, 2651-2672, https://doi.org/10.1016/j.jmb.2020.01.037.
- Nechushtai, L., Frenkel, D., and Pinkas-Kramarski, R. (2023) Autophagy in Parkinson’s disease, Biomolecules, 13, 1435, https://doi.org/10.3390/biom13101435.
- Khan, M. R., Yin, X., Kang, S.-U., Mitra, J., Wang, H., Ryu, T., Brahmachari, S., Karuppagounder, S. S., Kimura, Y., Jhaldiyal, A., Kim, H. H., Gu, H., Chen, R., Redding-Ochoa, J., Troncoso, J., Na, C. H., Ha, T., Dawson, V. L., and Dawson, T. M. (2024) Enhanced mTORC1 signaling and protein synthesis in pathologic α-synuclein cellular and animal models of Parkinson’s disease, Sci. Transl. Med., 15, eadd0499, https://doi.org/10.1126/scitranslmed.add0499.
- Lan, A., Chen, J., Zhao, Y., Chai, Z., and Hu, Y. (2017) mTOR signaling in Parkinson’s disease, Neuromol. Med., 19, 1-10, https://doi.org/10.1007/s12017-016-8417-7.
- Usenko, T., Bezrukova, A., Rudenok, M. M., Basharova, K., Shadrina, M. I., Slominsky, P. A., Zakharova, E., and Pchelina, S. (2023) Whole transcriptome analysis of substantia nigra in mice with MPTP-induced parkinsonism bearing defective glucocerebrosidase activity, Int. J. Mol. Sci., 24, 12164, https://doi.org/10.3390/ijms241512164.
- Usenko, T., Bezrukova, A., Basharova, K., Panteleeva, A., Nikolaev, M., Kopytova, A., Miliukhina, I., Emelyanov, A., Zakharova, E., and Pchelina, S. (2021) Comparative transcriptome analysis in monocyte-derived macrophages of asymptomatic GBA mutation carriers and patients with GBA-associated Parkinson’s disease, Genes (Basel), 12, 1545, https://doi.org/10.3390/genes12101545.
- Bogetofte, H., Ryan, B. J., Jensen, P., Schmidt, S. I., Vergoossen, D. L. E., Barnkob, M. B., Kiani, L. N., Chughtai, U., Heon-Roberts, R., Caiazza, M. C., McGuinness, W., Márquez-Gómez, R., Vowles, J., Bunn, F. S., Brandes, J., Kilfeather, P., Connor, J. P., Fernandes, H. J. R., Caffrey, T. M., Meyer, M., Cowley, S. A., Larsen, M. R., and Wade-Martins, R. (2023) Post-translational proteomics platform identifies neurite outgrowth impairments in Parkinson’s disease GBA-N370S dopamine neurons, Cell Rep., 42, 112180, https://doi.org/10.1016/j.celrep. 2023.112180.
- Mubariz, F., Saadin, A., Lingenfelter, N., Sarkar, C., Banerjee, A., Lipinski, M. M., and Awad, O. (2023) Deregulation of mTORC1–TFEB axis in human IPSC model of GBA1-associated Parkinson’s disease, Front. Neurosci., 17, 1152503, https://doi.org/10.3389/fnins.2023.1152503.
- Yu, L., Hu, X., Xu, R., Zhao, Y., Xiong, L., Ai, J., Wang, X., Chen, X., Ba, Y., Xing, Z., Guo, C., Mi, S., and Wu, X. (2024) Piperine promotes PI3K/AKT/mTOR-mediated gut-brain autophagy to degrade α-synuclein in Parkinson’s disease rats, J. Ethnopharmacol., 322, 117628, https://doi.org/10.1016/j.jep.2023.117628.
- Zhang, G., Yin, L., Luo, Z., Chen, X., He, Y., Yu, X., Wang, M., Tian, F., and Luo, H. (2021) Effects and potential mechanisms of rapamycin on MPTP-induced acute Parkinson’s disease in mice, Ann. Palliat. Med., 10, 2889-2897, https://doi.org/10.21037/apm-20-1096.
- Sidransky, E., and Lopez, G. (2012) The link between the GBA gene and parkinsonism, Lancet Neurol., 11, 986-998, https://doi.org/10.1016/S1474-4422(12)70190-4.
- Emelyanov, A. K., Usenko, T. S., Tesson, C., Senkevich, K. A., Nikolaev, M. A., Miliukhina, I. V., Kopytova, A. E., Timofeeva, A. A., Yakimovsky, A. F., Lesage, S., Brice, A., and Pchelina, S. N. (2018) Mutation analysis of Parkinson’s disease genes in a Russian data set, Neurobiol. Aging, 71, 267.e7-267.e10, https://doi.org/10.1016/ j.neurobiolaging.2018.06.027.
- Xu, J., Ao, Y.-L., Huang, C., Song, X., Zhang, G., Cui, W., Wang, Y., Zhang, X. Q., and Zhang, Z. (2022) Harmol promotes α-synuclein degradation and improves motor impairment in Parkinson’s models via regulating autophagy-lysosome pathway, NPJ Parkinsons Dis., 8, 100, https://doi.org/10.1038/s41531-022-00361-4.
- Pérez-Revuelta, B. I., Hettich, M. M., Ciociaro, A., Rotermund, C., Kahle, P. J., Krauss, S., and Di Monte, D. A. (2014) Metformin lowers Ser-129 phosphorylated α-synuclein levels via mTOR-dependent protein phosphatase 2A activation, Cell Death Dis., 5, e1209, https://doi.org/10.1038/cddis.2014.175.
- Zhu, Z., Yang, C., Iyaswamy, A., Krishnamoorthi, S., Sreenivasmurthy, S. G., Liu, J., Wang, Z., Tong, B. C., Song, J., Lu, J., Cheung, K. H., and Li, M. (2019) Balancing mTOR signaling and autophagy in the treatment of Parkinson’s disease, Int. J. Mol. Sci., 20, 728, https://doi.org/10.3390/ijms20030728.
- Xicoy, H., Wieringa, B., and Martens, G. J. M. (2017) The SH-SY5Y cell line in Parkinson’s disease research: a systematic review, Mol. Neurodegener., 12, 10, https://doi.org/10.1186/s13024-017-0149-0.
- Kopytova, A. E., Rychkov, G. N., Nikolaev, M. A., Baydakova, G. V., Cheblokov, A. A., Senkevich, K. A., Bogdanova, D. A., Bolshakova, O. I., Miliukhina, I. V., Bezrukikh, V. A., Salogub, G. N., Sarantseva, S. V., Usenko, T. C., Zakharova, E. Y., Emelyanov, A. K., and Pchelina, S. N. (2021) Ambroxol increases glucocerebrosidase (GCase) activity and restores GCase translocation in primary patient-derived macrophages in Gaucher disease and parkinsonism, Parkinsonism Relat. Disord., 84, 112-121, https://doi.org/10.1016/j.parkreldis.2021.02.003.
- Aflaki, E., Stubblefield, B. K., Maniwang, E., Lopez, G., Moaven, N., Goldin, E., Marugan, J., Patnaik, S., Dutra, A., Southall, N., Zheng, W., Tayebi, N., and Sidransky, E. (2014) Macrophage models of Gaucher disease for evaluating disease pathogenesis and candidate drugs, Sci. Transl. Med., 6, 240ra73, https://doi.org/10.1126/scitranslmed. 3008659.
- Brown, R. A., Voit, A., Srikanth, M. P., Thayer, J. A., Kingsbury, T. J., Jacobson, M. A., Lipinski, M. M., Feldman, R. A., and Awad, O. (2019) mTOR hyperactivity mediates lysosomal dysfunction in Gaucher’s disease IPSC-neuronal cells, Dis. Model Mech., 12, dmm038596, https://doi.org/10.1242/dmm.038596.
- Усенко Т. С., Башарова К. С., Безрукова А. И., Николаев М. А., Милюхина И. В., Байдакова Г. В., Захарова Е. Ю., Пчелина С. Н. (2022) Селективное ингибирование киназной активности LRRK2 как подход к терапии болезни Паркинсона, Медицинская генетика, 21, 26-29, https://doi.org/10.25557/2073-7998. 2022.12.26-29
- Kopytova, A. E., Rychkov, G. N., Cheblokov, A. A., Grigor’eva, E. V., Nikolaev, M. A., Yarkova, E. S., Sorogina, D. A., Ibatullin, F. M., Baydakova, G. V., Izyumchenko, A. D., Bogdanova, D. A., Boitsov, V. M., Rybakov, A. V., Miliukhina, I. V., Bezrukikh, V. A., Salogub, G. N., Zakharova, E. Y., Pchelina, S. N., and Emelyanov, A. K. (2023) Potential binding sites of pharmacological chaperone NCGC00241607 on mutant beta-glucocerebrosidase and its efficacy on patient-derived cell cultures in Gaucher and Parkinson’s disease, Int. J. Mol. Sci., 24, 9105, https://doi.org/10.3390/ijms24109105.
- Norradee, C., Khwanraj, K., Balit, T., and Dharmasaroja, P. (2023) Evaluation of the combination of metformin and rapamycin in an MPP+-treated SH-SY5Y model of Parkinson’s disease, Adv. Pharmacol. Pharm. Sci., 3830861, https://doi.org/10.1155/2023/3830861.
- Martínez, M.-A., Rodríguez, J.-L., Lopez-Torres, B., Martínez, M., Martínez-Larrañaga, M.-R., Maximiliano, J. E., Anadón, A., and Ares, I. (2020) Use of human neuroblastoma SH-SY5Y cells to evaluate glyphosate-induced effects on oxidative stress, neuronal development and cell death signaling pathways, Environ. Int., 135, 105414, https://doi.org/10.1016/j.envint.2019.105414.
- Pchelina, S., Baydakova, G., Nikolaev, M., Senkevich, K., Emelyanov, A., Kopytova, A., Miliukhina, I., Yakimovskii, A., Timofeeva, A., Berkovich, O., Fedotova, E., Illarioshkin, S., and Zakharova, E. (2018) Blood lysosphingolipids accumulation in patients with Parkinson’s disease with glucocerebrosidase 1 mutations, Mov. Disord., 33, 1325-1330, https://doi.org/10.1002/mds.27393.
- Usenko, T. S., Senkevich, K. A., Bezrukova, A. I., Baydakova, G. V., Basharova, K. S., Zhuravlev, A. S., Gracheva, E. V., Kudrevatykh, A. V., Miliukhina, I. V., Krasakov, I. V., Khublarova, L. A., Fursova, I. V., Zakharov, D. V., Timofeeva, A. A., Irishina, Y. A., Palchikova, E. I., Zalutskaya, N. M., Emelyanov, A. K., Zakharova, E. Y., and Pchelina, S. N. (2022) Impaired sphingolipid hydrolase activities in dementia with Lewy bodies and multiple system atrophy, Mol. Neurobiol., 59, 2277-2287, https://doi.org/10.1007/s12035-021-02688-0.
- Usenko, T., Bezrukova, A., Basharova, K., Baydakova, G., Shagimardanova, E., Blatt, N., Rizvanov, A., Limankin, O., Novitskiy, M., Shnayder, N., Izyumchenko, A., Nikolaev, M., Zabotina, A., Lavrinova, A., Kulabukhova, D., Nasyrova, R., Palchikova, E., Zalutskaya, N., Miliukhina, I., Barbitoff, Y., Glotov, O., Glotov, A., Taraskina, A., Neznanov, N., Zakharova, E., and Pchelina, S. (2024) Altered sphingolipid hydrolase activities and alpha-synuclein level in late-onset schizophrenia, Metabolites, 14, 30, https://doi.org/10.3390/metabo14010030.
- Tsukuba, T., Yanagawa, M., Kadowaki, T., Takii, R., Okamoto, Y., and Yamamoto, K. (2013) Cathepsin E deficiency impairs autophagic proteolysis in macrophages, PLoS One, 8, e82415, https://doi.org/10.1371/journal.pone.0082415.
- Usenko, T. S., Senkevich, K. A., Basharova, K. S., Bezrukova, A. I., Baydakova, G. V., Tyurin, A. A., Beletskaya, M. V., Kulabukhova, D. G., Grunina, M. N., Emelyanov, A. K., Miliukhina, I. V., Timofeeva, A. A., Zakharova, E. Y., and Pchelina, S. N. (2023) LRRK2 exonic variants are associated with lysosomal hydrolase activities and lysosphingolipid alterations in Parkinson’s disease, Gene, 882, 147639, https://doi.org/10.1016/j.gene. 2023.147639.
- Pchelina, S., Emelyanov, A., Baydakova, G., Andoskin, P., Senkevich, K., Nikolaev, M., Miliukhina, I., Yakimovskii, A., Timofeeva, A., Fedotova, E., Abramycheva, N., Usenko, T., Kulabukhova, D., Lavrinova, A., Kopytova, A., Garaeva, L., Nuzhnyi, E., Illarioshkin, S., and Zakharova, E. (2017) Oligomeric α-synuclein and glucocerebrosidase activity levels in GBA-associated Parkinson’s disease, Neurosci. Lett., 636, 70-76, https://doi.org/10.1016/ j.neulet.2016.10.039.
- Navarro-Romero, A., Montpeyó, M., and Martinez-Vicente, M. (2020) The emerging role of the lysosome in Parkinson’s disease, Cells, 9, 2399, https://doi.org/10.3390/cells9112399.
- Lu, J., Wu, M., and Yue, Z. (2020) Autophagy and Parkinson’s disease, Adv. Exp. Med. Biol., 1207, 21-51, https://doi.org/10.1007/978-981-15-4272-5_2.
- Sanchez-Mirasierra, I., Ghimire, S., Hernandez-Diaz, S., and Soukup, S. F. (2022) Targeting macroautophagy as a therapeutic opportunity to treat Parkinson’s disease, Front. Cell Dev. Biol., 10, 921314, https://doi.org/10.3389/fcell.2022.921314.
- Moors, T. E., Hoozemans, J. J. M., Ingrassia, A., Beccari, T., Parnetti, L., Chartier-Harlin, M. C., and van de Berg, W. D. J. (2017) Therapeutic potential of autophagy-enhancing agents in Parkinson’s disease, Mol. Neurodegener., 12, 11, https://doi.org/10.1186/s13024-017-0154-3.
- Kinet, R., and Dehay, B. (2023) Pathogenic aspects and therapeutic avenues of autophagy in Parkinson’s disease, Cells, 12, 621, https://doi.org/10.3390/cells12040621.
- Saxton, R. A., and Sabatini, D. M. (2017) mTOR signaling in growth, metabolism, and disease, Cell, 168, 960-976, https://doi.org/10.1016/j.cell.2017.02.004.
- Panwar, V., Singh, A., Bhatt, M., Tonk, R. K., Azizov, S., Raza, A. S., Sengupta, S., Kumar, D., and Garg, M. (2023) Multifaceted role of mTOR (mammalian target of rapamycin) signaling pathway in human health and disease, Signal Transduct. Target Ther., 8, 375, https://doi.org/10.1038/s41392-023-01608-z.
- Chrienova, Z., Nepovimova, E., and Kuca, K. (2021) The role of mTOR in age-related diseases, J. Enzyme Inhib. Med. Chem., 36, 1678-1692, https://doi.org/10.1080/14756366.2021.1955873.
- Perluigi, M., Di Domenico, F., and Butterfield, D. A. (2015) mTOR signaling in aging and neurodegeneration: at the crossroad between metabolism dysfunction and impairment of autophagy, Neurobiol. Dis., 84, 39-49, https://doi.org/10.1016/j.nbd.2015.03.014.
- Siracusa, R., Paterniti, I., Cordaro, M., Crupi, R., Bruschetta, G., Campolo, M., Cuzzocrea, S., and Esposito, E. (2018) Neuroprotective effects of temsirolimus in animal models of Parkinson’s disease, Mol. Neurobiol., 55, 2403-2419, https://doi.org/10.1007/s12035-017-0496-4.
- Jiang, T. F., Zhang, Y. J., Zhou, H. Y., Wang, H. M., Tian, L. P., Liu, J., Ding, J. Q., and Chen, S. D. (2013) Curcumin ameliorates the neurodegenerative pathology in A53T α-synuclein cell model of Parkinson’s disease through the downregulation of mTOR/P70S6K signaling and the recovery of macroautophagy, J. Neuroimmune Pharmacol., 8, 356-369, https://doi.org/10.1007/s11481-012-9431-7.
- Zhang, Z. N., Hui, Z., Chen, C., Liang, Y., Tang, L. L., Wang, S. L., Xu, C. C., Yang, H., Zhao, Y., and Zhang, J. S. (2021) Mechanism of autophagy regulation in MPTP-induced PD mice via the mTOR signaling pathway by echinacoside, Neuropsychiatr. Dis. Treat., 17, 1397-1411, https://doi.org/10.2147/NDT.S299810.
- Crews, L., Spencer, B., Desplats, P., Patrick, C., Paulino, A., Rockenstein, E., Hansen, L., Adame, A., Galasko, D., and Masliah, E. (2010) Selective molecular alterations in the autophagy pathway in patients with Lewy body disease and in models of α-synucleinopathy, PLoS One, 5, e9313, https://doi.org/10.1371/journal.pone.0009313.
- Chen, Y., and Zhou, X. (2020) Research progress of mTOR inhibitors, Eur. J. Med. Chem., 208, 112820, https://doi.org/10.1016/j.ejmech.2020.112820.
- Zhuang, X.-X., Wang, S.-F., Tan, Y., Song, J.-X., Zhu, Z., Wang, Z. Y., Wu, M. Y., Cai, C. Z., Huang, Z. J., Tan, J. Q., Su, H. X., Li, M., and Lu, J. H. (2020) Pharmacological enhancement of TFEB-mediated autophagy alleviated neuronal death in oxidative stress-induced Parkinson’s disease models, Cell Death Dis., 11, 128, https://doi.org/10.1038/s41419-020-2322-6.
- Dehay, B., Bové, J., Rodríguez-Muela, N., Perier, C., Recasens, A., Boya, P., and Vila, M. (2010) Pathogenic lysosomal depletion in Parkinson’s disease, J. Neurosci., 30, 12535-12544, https://doi.org/10.1523/JNEUROSCI. 1920-10.2010.
- Robak, L. A., Jansen, I. E., van Rooij, J., Uitterlinden, A. G., Kraaij, R., Jankovic, J., International Parkinson’s Disease Genomics Consortium (IPDGC), Heutink, P., and Shulman, J. M. (2017) Excessive burden of lysosomal storage disorder gene variants in Parkinson’s disease, Brain, 140, 3191-3203, https://doi.org/10.1093/ brain/awx285.
- Murphy, K., Gysbers, A., Abbott, S., Tayebi, N., Kim, W. S., Sidransky, E., Cooper, A., Garner, B., and Halliday, G. M. (2014) Reduced glucocerebrosidase is associated with increased alpha-synuclein in sporadic Parkinson’s disease, Brain, 137, 834-848, https://doi.org/10.1093/brain/awt367.
- Oftedal, L., Maple-Grødem, J., Dalen, I., Tysnes, O.-B., Pedersen, K. F., Alves, G., and Lange, J. (2023) Association of CSF glucocerebrosidase activity with the risk of incident dementia in patients with Parkinson disease, Neurology, 100, e388-e395, https://doi.org/10.1212/WNL.0000000000201418.
- Chiasserini, D., Paciotti, S., Eusebi, P., Persichetti, E., Tasegian, A., Kurzawa-Akanbi, M., Chinnery, P. F., Morris, C. M., Calabresi, P., Parnetti, L., and Beccari, T. (2015) Selective loss of glucocerebrosidase activity in sporadic Parkinson’s disease and dementia with Lewy bodies, Mol. Neurodegener., 10, 15, https://doi.org/10.1186/s13024-015-0010-2.
- Schneider, S. A., and Alcalay, R. N. (2020) Precision medicine in Parkinson’s disease: emerging treatments for genetic Parkinson’s disease, J. Neurol., 267, 860-869, https://doi.org/10.1007/s00415-020-09705-7.
- Anderson, J.P., Walker, D.E., Goldstein, J.M., De Laat, R., Banducci, K., Caccavello, R. J., Barbour, R., Huang, J., Kling, K., Lee, M., Diep, L., Keim, P. S., Shen, X., Chataway, T., Schlossmacher, M. G., Seubert, P., Schenk, D., Sinha, S., Gai, W. P., and Chilcote, T. J. (2006) Phosphorylation of Ser-129 is the dominant pathological modification of α-synuclein in familial and sporadic Lewy body disease, J. Biol. Chem., 281, 29739-29752, https://doi.org/10.1074/jbc.M600933200.
- Bartels, T., Choi, J. G., and Selkoe, D. J. (2011) α-Synuclein occurs physiologically as a helically folded tetramer that resists aggregation, Nature, 477, 107-111, https://doi.org/10.1038/nature10324.
- Decressac, M., Mattsson, B., Weikop, P., Lundblad, M., Jakobsson, J., and Björklund, A. (2013) TFEB-mediated autophagy rescues midbrain dopamine neurons from α-synuclein toxicity, Proc. Natl. Acad. Sci. USA, 110, E1817-E1826, https://doi.org/10.1073/pnas.1305623110.
- Webb, J. L., Ravikumar, B., Atkins, J., Skepper, J. N., and Rubinsztein, D. C. (2003) α-Synuclein is degraded by both autophagy and the proteasome, J. Biol. Chem., 278, 25009-25013, https://doi.org/10.1074/jbc.M300227200.
Дополнительные файлы







