Suppression of FAK Kinase Expression Decreases the Lifetime of Focal Adhesions and Inhibits Migration of Normal and Tumor Epitheliocytes in a Wound Healing Assay
- Authors: Solomatina E.S.1,2, Kovaleva A.V.1,2, Tvorogova A.V.1, Vorobyov I.A.1, Saidova A.A.1,2
-
Affiliations:
- Lomonosov Moscow State University
- Engelhardt Institute of Molecular Biology, Russian Academy of Sciences
- Issue: Vol 89, No 3 (2024)
- Pages: 432-446
- Section: Articles
- URL: https://journals.rcsi.science/0320-9725/article/view/263716
- DOI: https://doi.org/10.31857/S0320972524030052
- EDN: https://elibrary.ru/WKRGOU
- ID: 263716
Cite item
Full Text
Abstract
Focal adhesions (FAs) are mechanosensory structures that can convert physical stimuli into chemical signals guiding cell migration. There is a postulated correlation between FA features and cell motility parameters for individual migrating cells. However, which FA properties are essential for the movement of epithelial cells within a monolayer remains poorly elucidated. We used real-time cell visualization to describe the relationship between FA parameters and migration of immortalized epithelial keratinocytes (HaCaT) and lung carcinoma cells (A549) under inhibition or depletion of the FA proteins vinculin and FAK. To evaluate the relationship between FA morphology and cell migration, we used substrates of different elasticity in a wound healing assay. High FAK and vinculin mRNA expression, as well as largest FAs and maximal migration rate were described for cells on fibronectin, whereas cells plated on glass had minimal FA area and decelerated speed of migration into the wound. Both for normal and tumor cells, suppression of vinculin expression resulted in decreased FA size and fluorescence intensity, but had no effect on cell migration into the wound. Suppression of FAK expression or inhibition of FAK activity had no effect on FA size, but decreased FA lifetime and significantly slowed the rate of wound healing both for HaCaT and A549 cells. Our data indicates that FA lifetime, but not FA area is essential for epithelial cell migration within a monolayer. The effect of FAK kinase on the rate of cell migration within the monolayer makes FAK a promising target for antitumor therapy of lung adenocarcinoma.
Keywords
Full Text
Принятые сокращения: ВКМ – внеклеточный матрикс; ФК – фокальные контакты; A549 – линия клеток карциномы лёгкого человека; FAK – киназа фокальной адгезии (Focal Adhesion Kinase); HaCaT – иммортализованные эпителиальные кератиноциты человека.
ВВЕДЕНИЕ
Фокальные контакты (ФК) представляют собой крупные мультибелковые комплексы, которые преобразуют физические сигналы из внеклеточного матрикса (ВКМ) в химические сигналы внутри клетки и таким образом регулируют подвижность клеток. Так как ФК играют ключевую роль в передаче сигнала и генерации тянущего усилия в клетках, их формирование важно для различных типов клеточной миграции, включая 2D миграцию по субстрату [1].
Структура ФК универсальна для клеток различных типов тканей и включает три слоя: нижний сигнальный слой из интегринов, слой, отвечающий за механотрансдукцию, и слой с регуляторными актин-связывающими белками [2–4]. Киназа фокальной адгезии (FAK, Focal Adhesion Kinase) расположена в среднем слое и служит одним из ключевых сигнальных белков ФК благодаря как своей киназной активности, так и структурирующим свойствам [5]. После мобилизации и активации паксиллина в состав ФК киназа FAK взаимодействует с ним и связывает талин [6, 7], далее эти белки начинают работать как платформа для сборки зрелого ФК [8]. В опухолевых клетках FAK играет важную роль в образовании метастазов, способствуя миграции и инвазии клеток. Повышенная экспрессия FAK и её функциональная активация положительно коррелируют с частотой метастазирования, плохим прогнозом и худшей выживаемостью онкобольных [9–11]. Многочисленные работы указывают на то, что FAK способствует выживаемости и пролиферации опухолевых клеток и регулирует их метаболизм, стимулируя не только миграцию и инвазию клеток, но и другие процессы, способствующие развитию опухоли [12–15].
Важную роль в динамике ФК также играет жёсткость субстрата, по которому мигрируют клетки, и его состав. Клетки на жёстких субстратах формируют более крупные ФК, при этом повышается экспрессия ключевых регуляторных и структурных белков ФК, таких как паксиллин, винкулин или зиксин [16–19]. На эластичных 2D-субстратах и в мягких 3D-гелях у клеток обычно формируются ФК меньших размеров [20, 21]. В некоторых исследованиях описана корреляция между размером ФК и подвижностью клеток разных типов, например, одиночных фибробластов или миобластов [22, 23]. Тем не менее остаётся неизученным вопрос о том, как изменение параметров ФК, происходящее в ответ на сигналы от ВКМ или изменение экспрессии белков ФК, влияет на миграцию клеток в составе монослоя. В своей работе мы использовали цейтраферную микроскопию для описания функциональной взаимосвязи между параметрами ФК и параметрами миграции клеток при изменении экспрессии белков ФК или эластичности субстрата в иммортализованных эпителиальных кератиноцитах человека (HaCaT) и клетках аденокарциномы лёгкого (A549). В нашей работе впервые показано, что подавление экспрессии FAK-киназы в нормальных и опухолевых эпителиальных клетках, мигрирующих в составе монослоя, приводит к статистически значимому уменьшению времени жизни ФК и замедляет направленное движение нормальных и опухолевых клеток в модели экспериментальной раны.
МАТЕРИАЛЫ И МЕТОДЫ
Культивирование клеточных линий. Клетки линий A549 (клетки аденокарциномы базального эпителия лёгких), HaCaT (спонтанно иммортализованные кератиноциты человека) и HEK293T (эпителий из эмбриональной почки человека) были получены из Американской коллекции типовых клеточных культур (ATCC, США) и культивировались в смеси сред DMEM и F12 («ПанЭко», Россия) в соотношении 1 : 1 с добавлением 10%-ной эмбриональной телячьей сыворотки («ПанЭко») и гентамицина (0,8 мг/мл) при температуре 37 °С во влажной атмосфере с 5%-ным содержанием СО2.
Подготовка поверхности культивирования и миграции клеток. Лунки планшета покрывались фибронектином, витронектином или поли-D-лизином из расчёта концентрации 5 мкг/см2 («Sigma-Aldrich», США), лунки покрывали 150 мкл раствора и оставляли на час при 37 °С, после этого планшет оставляли на воздухе до полного высыхания в стерильных условиях.
Модель экспериментальной раны. Клетки сажали на 6-луночные планшеты и культивировали до полной конфлюэнтности. Клеточный слой процарапывали концом носика стерильной пипетки на 10 мкл (ширина ≈350 мкм). Клеточный дебрис удаляли путём двукратного промывания средой DMEM без сыворотки. Клетки, мигрирующие в рану, снимали в режиме цейтраферной съёмки в течение 600 мин с интервалом в 10 мин между кадрами. Прижизненную съёмку проводили на инвертированном флуоресцентном микроскопе Zeiss AxioObserver под управлением программного обеспечения Zen 3.1 Blue Edition, с объективом ×20/1,6 (фазовый контраст) при 36,5–37 °C в CO2-независимой среде («Gibco», США) с использованием камеры Hamamatsu ORCA-Flash4.0 V2 («Hamamatsu Photonics», Япония). В каждой лунке было по 6 процарапанных ран, эксперимент повторили трижды. Каждое измерение проводилось в соответствии с методом, описанным Kauanova et al. [24].
РНК-Интерференция. Клетки карциномы лёгкого A549 трансфицировали миРНК к FAK и винкулину, а также контрольной миРНК (к GFP) с использованием трансфицирующего агента TurboFect («Thermo Fisher Scientific», США) в соответствии с инструкциями производителя. Коротко, в 35-мм чашках Петри клетки культивировали до 65% конфлюентного монослоя, после чего добавляли 100 пмоль миРНК на лунку (объёмное соотношение трансфицирующего агента к миРНК составляло 3 : 1), через 12 ч инкубации среду с трансфекционными комплексами заменяли на свежую. Все миРНК были написаны с помощью программного обеспечения BLOCK-IT (https://rnaidesigner.thermofisher.com/rnaiexpress) и синтезированы в компании «ДНК-Синтез» (Россия). Последовательности миРНК приведены в табл. S1 Приложения.
Выделение РНК и обратная транскрипция. Для выделения тотальной РНК использовали коммерческий набор RNeasy Mini Kit («Qiagen», США), следуя рекомендациям производителя. Определение концентрации выделенной РНК проводили на спектрофотометре NanoPhotometer («Implen», Германия). Чистоту выделенной РНК контролировали по А260/А230 и А260/А280-показателям спектров поглощения. кДНК получали с помощью набора iScript Advanced cDNA synthesis kit («Bio-Rad Laboratories», США) в соответствии с протоколом производителя, используя по 500 нг тотальной РНК на реакцию.
ПЦР в реальном времени. ПЦР-Анализ в реальном времени проводили на приборе CFX96 («Bio-Rad Laboratories) с использованием смеси iTaq Universal SYBR Green Supermix («Bio-Rad Laboratories») согласно инструкциям производителя. Протокол реакции включал денатурацию (95 °С, 10 мин), за которой следовали 39 циклов амплификации (95 °С, 15 с; X °С (точная температура отжига для каждой пары праймеров приведена в табл. S2 Приложения), 30 с; и 72 °С, 60 с). Все образцы были поставлены в трипликате. Один из образцов кДНК вводился в каждый цикл количественной ПЦР (кПЦР) для калибровки и возможности дальнейшего объединения данных в один эксперимент. Последовательности праймеров приведены в табл. S2 Приложения. Праймеры были синтезированы в компании «ДНК-Синтез». Специфичность праймеров была подтверждена анализом кривых плавления. Значения Ct были определены для кривых кПЦР в реальном времени путём установки порогового значения на уровне 5 SD (стандартных отклонений) для каждого эксперимента. Данные кПЦР были нормализованы в соответствии с методикой, предложенной Vandesompele et al. [25], с использованием генов UBC и HPRT1 в качестве референтных.
Характеристика стабильных линий HaCaT и A549. Для получения клеточных линий HaCaT и A549 со стабильной экспрессией винкулина, меченного RFP, мы клонировали кДНК винкулина в лентивирусный вектор pSLIK, содержащий RFP в качестве репортера и пуромицин в качестве маркера селекции (ООО «Евроген», Россия). Лентивирусный вектор был котрансфицирован во вспомогательные клетки HEK293 (ATCC #CRL-11268) при помощи трансфицирующего агента X-TremeGENE HP DNA («Sigma-Aldrich») в соответствии с протоколом производителя. Выделенные в среду вирусные частицы собирали через 24 и 48 ч после трансфекции, а затем использовали для трансдукции клеток A549 и HaCaT. Титр вирусов определяли в экспериментах по серийному разведению вирусных частиц, добавленных к 6 × 105 клеток HEK293Т, посаженных на 12-луночный планшет за 24 ч до трансдукции. Полибрен («Sigma-Aldrich») добавляли в среду в конечной концентрации 8 мкг/мл. Клетки анализировали методом проточной цитометрии через 48 ч после трансдукции, и процент клеток, экспрессирующих RFP, использовали для расчёта количества трансдуцирующих единиц (TU) на мл. Для заражения клеток А549 и HaCaT к 5 × 106 клеток в 2 мл культуральной среды добавляли по 1 мл вирусных частиц с концентрацией не менее 107 TU/мл, через сутки среду заменяли на свежую. Инфицированные клетки культивировали в среде с 0,1% пуромицина («Gibco») по объёму и через 5 дней сортировали по интенсивности флуоресценции в канале RFP (возбуждение 561 нм, излучение 585/15 нм ВР) с помощью клеточного сортера FACSAria SORP («BD Biosciences», США) с установленной 85-мкм форсункой и соответствующими параметрами давления. После получения клеточных линий со стабильной экспрессией винкулина-RFP мы отсортировали клетки HaCaT-RFP или A549-RFP со средним уровнем флуоресценции в канале RFP-PE (27% событий со средней интенсивностью флуоресценции MFI = 1,68), исключив клетки с высокой флуоресценцией RFP (15,5% событий с MFI = 18,77). Мы также сравнили уровень экспрессии мРНК винкулина в клетках со стабильной экспрессией винкулина-RFP и нетрансфицированных клетках и не обнаружили статистически значимых различий, что подтверждает физиологическую экспрессию винкулина в стабильных линиях ( S1 Приложения).
Иммунофлуоресцентный анализ. Клетки со стабильной экспрессией винкулина A549-vin-RFP или HaCaT-vin-RFP фиксировали 4%-ным раствором параформальдегида (ПФА) в течение 15 мин при комнатной температуре. После этого клетки трижды отмывали фосфатно-солевым буфером (ФСБ) и пермеабилизовали раствором 0,01%-ного Triton-X100 («Amresco», США) и 0,01%-ного Tween-20 («Amresco») в ФСБ («ПанЭко») в течение часа при комнатной температуре. После этого блокировали неспецифическое связывание антител с помощью инкубации клеток в течение 1 ч в 5%-ном БСА («Sigma-Aldrich»), далее их инкубировали с первичными кроличьими антителами к паксиллину (клон Y113, «Abcam», Великобритания) в конечном разведении 1 : 200 при 37 °C в течение 60 мин и вторичными антителами против кролика, конъюгированными с Alexa-633 («Abcam»), в конечном разведении 1 : 200, а также DAPI («Sigma-Aldrich») для визуализации ядер. Изображения были получены с помощью микроскопа Zeiss AxioObserver со светодиодным источником света Colibry 7 и объективом PlanApochromat 63×1,46 Oil. Использовался следующий куб светофильтров: GFP (фильтр возбуждения 450–490 нм, светоделитель 495 нм, излучение 500–550 нм) и mKate (фильтр возбуждения 540–580 нм, светоделитель 585 нм, излучение 593–668 нм). Данные были получены с помощью программного обеспечения Zeiss Zen Blue 3.1.
Ингибиторный анализ. Для подавления активности FAK клетки линий A549-vin-RFP или HaCaT-vin-RFP инкубировали в среде с селективным ингибитором FAK PF-573228 («Selleck», США) в концентрации 1 мкМ на протяжении 2 ч до начала анализа, клетки не отмывали от ингибитора перед началом съёмки.
Анализ и обработка изображений. Данные микроскопии анализировали с помощью программы ImageJ [26]. Площадь, соотношение осей и время жизни ФК были измерены, как описано в работе Gladkikh et al. [27], от 200 до 500 ФК были посчитаны для каждой экспериментальной точки. Параметр средней интенсивности флуоресценции (СИФ) использовали как непрямой показатель количества целевого белка в ФК. Флуоресцентные изображения были обработаны с помощью программного обеспечения Adobe Photoshop («Adobe Systems», США).
Статистический анализ данных. Статистический анализ проводился с использованием программного обеспечения GraphPad Prism 7 («GraphPad Software», США). Для сравнения различий между двумя независимыми группами использовался критерий Манна–Уитни, статистически значимым было принято p < 0,05. Данные представлены в виде медианы с разбросом для параметров ФК или в виде среднего ± SD при оценке экспрессии мРНК и анализе зарастания экспериментальной раны.
РЕЗУЛЬТАТЫ ИССЛЕДОВАНИЙ
Размер ФК зависит от типа субстрата и коррелирует со скоростью зарастания раны. В контрольных клетках HaCaT и A549, высаженных на химически чистое стекло и находящихся на краю монослоя, ФК были локализованы преимущественно на краю клеток для обеих модельных линий (рис. 1, а). ФК в клетках линии A549 имеют медианное значение площади 1,17 (разброс 0,11–5,33, n = 500) и обычно умеренно вытянуты (среднее соотношение длин осей составляет 1,73, разброс 1,0–5,54). ФК в клетках HaCaT имеют сопоставимую площадь 0,98 (разброс 0,12–8,36, n = 500), но значительно более вытянуты (среднее соотношение длин осей составляет 2,46, разброс 1,02–7,09, n = 500).
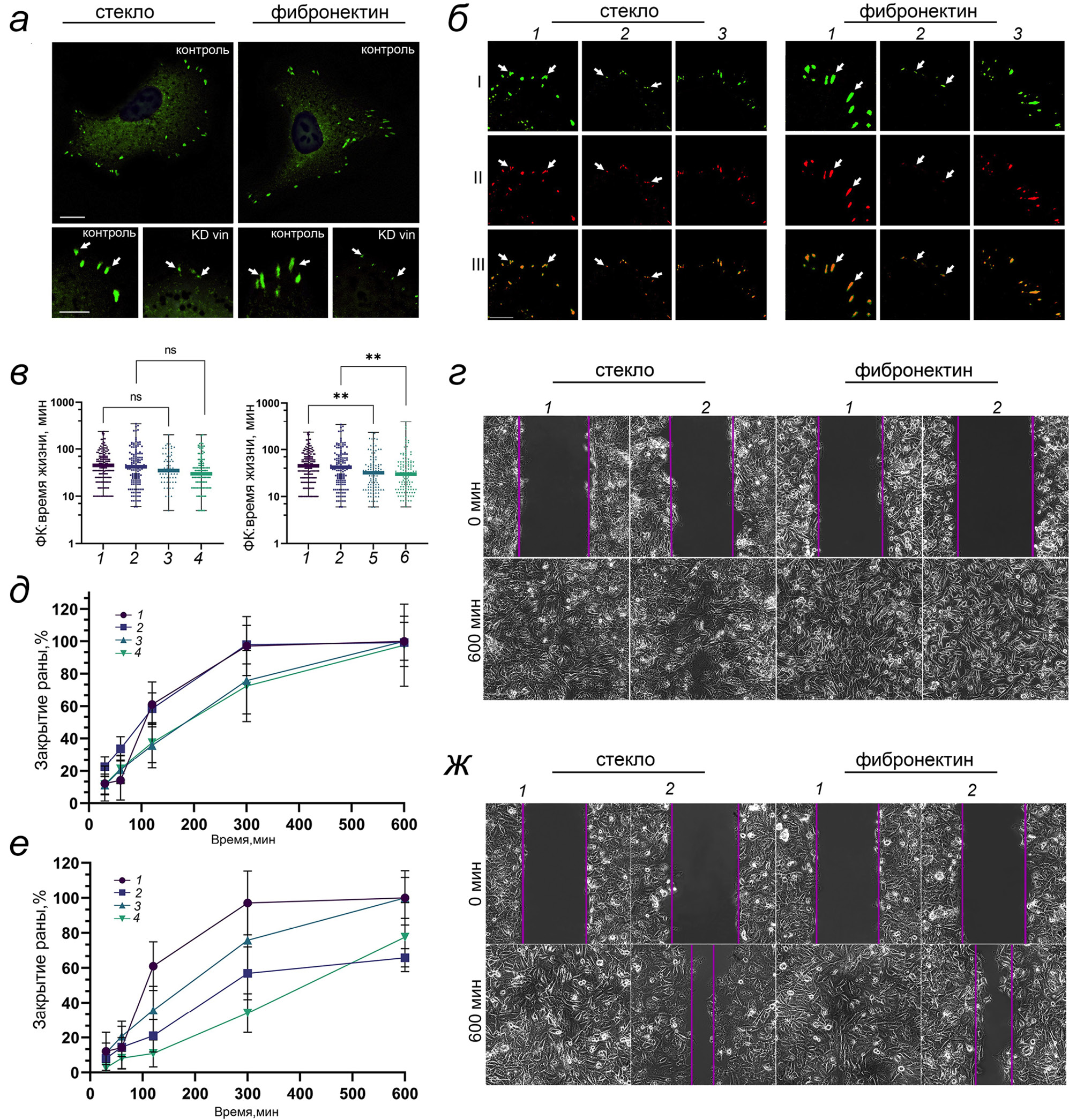
Рис. 1. Морфология ФК коррелирует со скоростью зарастания раны на субстратах различной жёсткости. а – Морфология ФК в клетках A549 и HaCaT со стабильной экспрессией винкулина-RFP, размерный отрезок 10 мкм, С – стекло, ФН – фибронектин, приведены фотографии краевых клеток в составе монослоя. б – Медианная площадь ФК в клетках A549 на субстратах различной жёсткости, центральная горизонтальная линия – медиана. **** Достоверное отличие от контроля, р < 0,001. в – Степень зарастания экспериментальной раны в % от площади на первом кадре съёмки для клеток A549 на стекле (1), поли-D-лизине (2), витронектине (3) и фибронектине (4)
Чтобы оценить взаимосвязь между параметрами ФК и подвижностью клеток, мы использовали модель зарастания экспериментальной раны как золотой стандарт для анализа миграции эпителиальных клеток. Для получения ФК разного размера мы использовали субстраты различной эластичности (чистое стекло, стекло, покрытое поли-D-лизином, витронектином или фибронектином). В обеих клеточных линиях на фибронектине ФК достигали наибольшей по медиане площади: 2,44 для A549 (разброс 0,29–6,05) и 1,32 мкм2 для HaCaT (разброс 0,11–7,37) (рис. 1, б, рис. S2 Приложения). Наименьшая медианная площадь ФК была у клеток, выращенных на чистом стекле: медианная площадь 1,22 мкм2 для А549, 0,99 мкм2 для HaCaT (p < 0,0001 для A549, p = 0,0002 для HaCaT, непараметрический критерий Манна– Уитни).
Скорость зарастания экспериментальной раны также зависела от типа субстрата. Для обеих клеточных линий самая высокая скорость миграции наблюдалась для фибронектина, где ФК имели наибольший размер. Мы получили 100 ± 11,75% закрытия раны в течение 600 мин для клеток A549 и 61,74 ± 16,88% для клеток HaCaT на фибронектине. Клетки на стекле имели самую низкую скорость миграции (81,70 ± 15,54% закрытия раны для клеток A549 и 43,95 ± 13,31% для клеток HaCaT), клетки на витронектине и поли-D-лизине имели промежуточные скорости миграции (рис. 1, в, рис. S3 Приложения).
Далее мы оценили, за счёт каких компонентов ФК происходит их увеличение при смене субстрата. Для этого мы измерили общую экспрессию мРНК винкулина (как структурного белка) и FAK (как регуляторного белка) в клетках на разных субстратах и обнаружили тенденцию к повышению количества мРНК для обоих маркеров в клетках, посаженных на фибронектин, по сравнению с клетками, посаженными на стекло. Спустя 72 ч с момента посадки относительное количество мРНК винкулина для клеток A549 составило 1,14 ± 0,19 на фибронектине по сравнению с 0,60 ± 0,10 на стекле, для клеток HaCaT оно составило 0,83 ± 0,01 на фибронектине против 0,62 ± 0,01 на стекле (рис. 2, а, в). Экспрессия мРНК FAK также повышалась в клетках, высаженных на фибронектин (относительное среднее количество мРНК 1,18 ± 0,03 против 0,77 ± 0,05 для клеток A549 и 1,23 ± 0,21 против 0,95 ± 0,15 для клеток HaCaT), по сравнению с клетками, посаженными на стекло (рис. 2, б, г) (различия были статистически значимыми только для клеток A549, р = 0,03, непараметрический критерий Манна–Уитни). Поскольку повышенная экспрессия этих белков на фибронектине коррелирует с повышенной подвижностью клеток, мы задали вопрос: может ли направленное изменение экспрессии этих белков повлиять на параметры подвижности клеток?
Рис. 2. Нормализованная экспрессия мРНК винкулина (а, в) и FAK (б, д) в клетках A549 и HaCaT в контроле и после подавления в клетках экспрессии мРНК винкулина или FAK. Все измерения проводили в трипликате, данные нормализовали по генам UBC и HPRT1. Обозначения: (1) контрольные клетки на стекле, (2) контрольные клетки на фибронектине, (3) клетки с миРНК к винкулину на стекле, (4) клетки с миРНК к винкулину на фибронектине, (5) клетки с миРНК к FAK на стекле, (6) клетки с миРНК к FAK на фибронектине, (7) клетки с миРНК к GFP. ** Достоверное отличие от контроля, р < 0,01;*** достоверное отличие от контроля, р < 0,001
Подавление экспрессии винкулина приводит к уменьшению размера ФК, но не влияет на параметры миграции клеток. Чтобы изучить влияние уровня экспрессии винкулина на миграцию клеток, мы подавляли экспрессию мРНК винкулина методом миРНК-интерференции. При этом в клетках линии A549 уровень экспрессии винкулина снижался в 4–10 раз, в клетках линии HaCaT экспрессия мРНК винкулина снижалась в 10–60 раз (рис. 2, а, в). Тем не менее уровень экспрессии винкулина после его подавления в клетках оставался в пределах физиологического диапазона: клетки сохраняли способность мигрировать по субстрату и преодолевать значимые расстояния (более 10 диаметров ядра), сохраняя при этом нормальную морфологию (рис. 3, а; рис. 4, а).
Рис. 3. Параметры ФК и скорость зарастания раны клетками линии A549 после подавления экспрессии мРНК FAK или винкулина. а – Морфология ФК на стекле и фибронектине в контроле и после нокдауна винкулина (KD vin), размерный отрезок 10 мкм. б – Окрашивание фиксированных клеток A549 со стабильной экспрессией винкулина-RFP антителами к паксиллину. Обозначения: 1 – контроль, 2 – клетки с миРНК к винкулину, 3 – клетки с миРНК к FAK, I – окраска антителами к винкулину, II – окраска антителами к паксиллину, III – наложение. в – Время жизни ФК в клетках А549, жирные горизонтальные линии представляют собой медианы. Обозначения: 1 – контрольные клетки на фибронектине, 2 – контрольные клетки на стекле, 3 – клетки с миРНК к винкулину на фибронектине, 4 – клетки с миРНК к винкулину на стекле, 5 – клетки с миРНК к FAK на фибронектине, 6 – клетки с миРНК к FAK на стекле. ** Достоверное отличие от контроля, р < 0,01. г – Морфология зарастания экспериментальной раны клетками А549 на фибронектине и на стекле в контроле (1) и после нокдауна винкулина (2). д – Степень зарастания экспериментальной раны в % от площади на первом кадре съёмки для клеток A549 на фибронектине в контроле (1), на фибронектине в клетках с миРНК к винкулину (2), на стекле в контроле (3) и на стекле в клетках с миРНК к винкулину (4). е – Степень зарастания экспериментальной раны в % от площади на первом кадре съёмки для клеток A549 на фибронектине в контроле (1), на фибронектине в клетках с миРНК к FAK(2), на стекле в контроле (3) и на стекле в клетках с миРНК к FAK (4). ж – Морфология зарастания экспериментальной раны клетками А549 на фибронектине и на стекле в контроле (1) и после нокдауна FAK (2). Количество экспериментов для каждого анализа зарастания раны приведено в табл. S3 Приложения
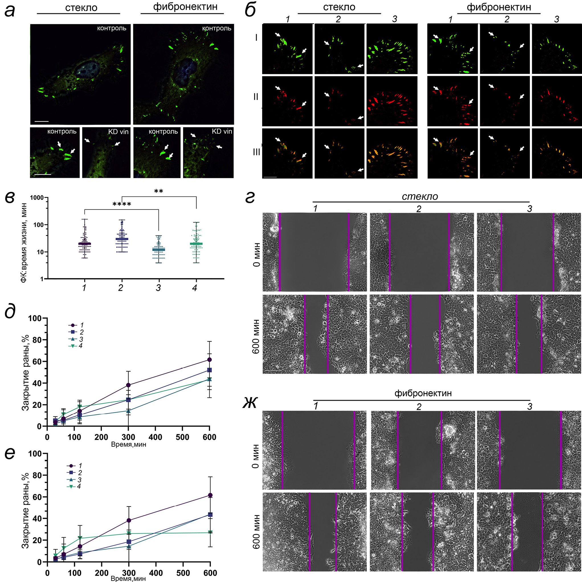
Рис. 4. Параметры ФК и скорость зарастания раны клетками линии HaCaT после подавления экспрессии мРНК FAK или винкулина. а – Морфология ФК на стекле и фибронектине в контроле и после нокдауна винкулина (KD vin), размерный отрезок 10 мкм. б – Окрашивание фиксированных клеток HaCaT со стабильной экспрессией винкулина RFP антителами к паксиллину, 1 – контроль, 2 – клетки с миРНК к винкулину, 3 – клетки с миРНК к FAK, I – окраска антителами к винкулину, II – окраска антителами к паксиллину, III – наложение. в – Время жизни ФК в клетках HaCaT, жирные горизонтальные линии представляют собой медианы. Обозначения: (1) контрольные клетки на фибронектине, (2) контрольные клетки на стекле, (3) клетки с миРНК к FAK на фибронектине, (4) клетки с миРНК к FAK на стекле. ** Достоверное отличие от контроля, р < 0,01; **** достоверное отличие от контроля, р < 0,0001. г – Морфология зарастания экспериментальной раны клетками HaCaT на стекле в контроле (1), после нокдауна винкулина (2) и после нокдауна FAK (3). д – Степень зарастания экспериментальной раны в % от площади на первом кадре съёмки для клеток A549 на фибронектине в контроле (1), на фибронектине в клетках с миРНК к винкулину (2), на стекле в контроле (3) и на стекле в клетках с миРНК к винкулину (4). е – Степень зарастания экспериментальной раны в % от площади на первом кадре съёмки для клеток A549 на фибронектине в контроле (1), на фибронектине в клетках с миРНК к FAK (2), на стекле в контроле (3) и на стекле в клетках с миРНК к FAK (4). ж – Морфология зарастания экспериментальной раны клетками А549 на фибронектине и на стекле в контроле (1), после нокдауна винкулина (2) и после нокдауна FAK (3). Количество экспериментов для каждого анализа зарастания раны приведено в табл. S3 Приложения
Подавление экспрессии винкулина в клетках A549, посаженных на стекло, привело к уменьшению площади ФК в 2,6 раза (медиана площади ФК – 0,45 мкм2 по сравнению с 1,17 мкм2 в контроле), а также к снижению средней интенсивности флуоресценции белка в составе ФК в 4,8 раза (с 417 у.е. в контроле до 87 у.е. в клетках после подавления винкулина), форма ФК при этом не изменялась (медиана соотношения длин осей составила 1,79 по сравнению с 1,73 в контроле). Уменьшение площади ФК после подавления винкулина было статистически значимым как для клеток A549, так и для клеток HaCaT (р < 0,0001, непараметрический критерий Манна–Уитни, рис. S4 Приложения). Подавление активности винкулина в клетках HaCaT, посаженных на стекло, также привело к двукратному уменьшению площади ФК (медиана площади ФК уменьшилась с 0,98 мкм2 до 0,55 мкм2), медиана интенсивности флуоресценции также снизилась с 372 у.е. в контроле до 205 у.е. в клетках после подавления винкулина. Чтобы подтвердить достоверность уменьшения площади ФК, мы окрасили клетки с миРНК к винкулину антителами к паксиллину в качестве альтернативного белка-репортера ФК (рис. 3, б; рис. 4, б). При подавлении экспрессии мРНК винкулина время жизни ФК не изменилось (рис. 3, в; рис. 4, в).
Для оценки влияния экспрессии винкулина на миграцию клеток мы использовали модель зарастания экспериментальной раны. Снижение уровня экспрессии винкулина в клетках HaCaT и A549 существенно не влияло на скорость зарастания ран ни на стекле, ни на фибронектине (рис. 3, г; рис. 4, г). Для клеток A549 после подавления экспрессии мРНК винкулина степень зарастания раны через 600 мин составила 99,29 ± 2,45% на фибронектине и 97,70 ± 25,34% на стекле, что сопоставимо с контрольными значениями (рис. 3, д). Для клеток HaCaT степень зарастания раны через 600 мин составила 52,16 ± 15,0% на фибронектине и 43,19 ± 9,18% на стекле, что также сопоставимо с контролем (рис. 4, д). В контроле как на стекле, так и на фибронектине фронт (передний край) клеток был прямым. Через 3 ч некоторые клетки отделились от монослоя и начали мигрировать в рану. Направление миграции отдельных клеток соответствовало направлению миграции фронта клеток. После подавления экспрессии винкулина уже на ранних этапах зарастания раны (в течение первых 3 ч) передняя часть края раны становилась неровной, клетки внутри фронта располагались разреженно. Движение клеток в слое становилось нескоординированным. Через 3 ч клетки утрачивали связь друг с другом и покидали монослой, продолжая хаотично перемещаться вдоль края раны (латеральная миграция) (рис. S5 Приложения).
Подавление экспрессии или ингибирование FAK подавляет миграцию нормальных и опухолевых эпителиальных клеток в модели экспериментальной раны. Чтобы оценить влияние экспрессии FAK в клетках на параметры ФК и на подвижность клеток, мы также использовали метод миРНК-интерференции. При подавлении экспрессии FAK происходило 4–6-кратное снижение уровня мРНК FAK в клетках A549 и 3–4-кратное – в HaCaT (рис. 2, б, г). Подавление экспрессии мРНК FAK в клетках A549 не влияло ни на площадь, ни на форму ФК (медиана площади ФК составляла 1,11 мкм2, медиана соотношения осей – 1,84) (рис. S4 Приложения), подавление FAK в клетках HaCaT также не повлияло на морфологию ФК (медиана площади ФК – 0,98, медиана соотношения осей – 1,84) (рис. 4, а). Чтобы подтвердить отсутствие изменений в морфологии ФК в ответ на снижение уровня FAK, мы окрасили ФК антителами к паксиллину, использовав его в качестве альтернативного репортерного белка (рис. 3, б; рис. 4, б). Скорость зарастания раны при подавлении экспрессии FAK резко снизилась. На фибронектине клетки A549 после подавления FAK закрывали 65,84 ± 5,25% раны за 600 мин (по сравнению со 100 ± 11,75% в контроле) (рис. 3, е). Такой же эффект наблюдался для клеток HaCaT на фибронектине: закрытие раны составило всего 43,52 ± 16,06% по сравнению с 61,74 ± 16,88% в контроле (рис. 4, е). Когда клетки после подавления FAK высаживали на стекло, закрытие раны составляло 77,65 ± 19,68% за 600 мин для A549 и 26,88 ± 13,04% для HaCaT. Существенные различия в морфологии клеток в контроле и при подавлении FAK отсутствовали, общий фронт раны оставался ровным в течение всей съёмки (рис. 3, ж; рис. 4, ж). Примечательно, что мы обнаружили статистически значимое уменьшение продолжительности времени жизни ФК для клеток с пониженным уровнем FAK для обеих клеточных линий. Для клеток A549 медианное время жизни ФК уменьшилось с 45 до 32 мин на фибронектине и с 42 до 30 мин на стекле (рис. 3, в). Для клеток HaCaT медианное время жизни ФК уменьшилось с 20 до 12 мин на фибронектине и с 30 до 20 мин на стекле (рис. 4, в).
Чтобы подтвердить эти наблюдения, мы использовали селективный ингибитор FAK-киназы PF-573228 и оценили влияние ингибирования FAK на параметры ФК и скорость зарастания экспериментальной раны. Инкубация с 1 мкМ PF-573228 не влияла на среднюю площадь ФК в клетках HaCaT и A549, а также на соотношение сторон и интенсивность флуоресценции ФК (данные не показаны), но значительно снижала скорость закрытия раны. Закрытие раны на стекле для клеток A549 при ингибировании FAK составило всего 59,42 ± 5,69% и только 19,26 ± 7,48% для клеток HaCaT. Закрытие раны на фибронектине при ингибировании FAK составило всего 77,87 ± 3,77% для клеток A549 и 30,15 ± 5,86% для клеток HaCaT (рис. 5, а–г).
Рис. 5. Зарастание экспериментальной раны на фибронектине и стекле. а – Зарастание экспериментальной раны клетками A549 на фибронектине и на стекле в контроле (1) и после инкубации с 1 мкМ PF-573228 (2). б – Зарастание модельной раны клетками HaCaT на фибронектине и на стекле в контроле (1) и после инкубации с 1 мкМ PF-573228 (2). в – Степень зарастания экспериментальной раны в % от площади на первом кадре съёмки для клеток A549 на фибронектине в контроле (1), на фибронектине в клетках после инкубации с 1 мкМ PF-573228 (2), на стекле в контроле (3) и на стекле в клетках после инкубации с 1 мкМ PF-573228 (4). г – Степень зарастания экспериментальной раны в % от площади на первом кадре съёмки для клеток HaCaT на фибронектине в контроле (1), на фибронектине в клетках после инкубации с 1 мкМ PF-573228 (2), на стекле в контроле (3) и на стекле в клетках после инкубации с 1 мкМ PF-573228 (4)
Полученные данные свидетельствуют о том, что снижение экспрессии или активности регуляторной киназы FAK замедляет скорость миграции монослоя как нормальных, так и опухолевых эпителиоцитов, что делает FAK многообещающей мишенью для замедления миграции клеток карциномы лёгких.
ОБСУЖДЕНИЕ РЕЗУЛЬТАТОВ
Киназа FAK, исходно относившаяся к разряду ключевых регуляторных молекул сигнального пути от интегринов, играет важную роль в миграции и инвазии клеток [28, 29]; на сегодняшний день показано её участие в стимуляции выживаемости клеток, ангиогенезе и тонкой регуляции микроокружения опухолей [30–32]. Ввиду важности сигнальных каскадов с участием FAK в опухолевой трансформации эта молекула является одной из наиболее многообещающих мишеней для противоопухолевой терапии.
Большинство ингибиторов FAK являются конкурентными или аллостерическими молекулами, которые блокируют киназную каталитическую активность FAK [33–35]. Ингибирование сигнального пути FAK снижало как объём первичной опухоли, так и количество метастазов на мышиных моделях рака молочной железы [36], снижало подвижность клеток аденокарциномы поджелудочной железы [37], а также подавляло пролиферацию или индуцировало старение в клеточных линиях рака лёгких [37]. Основные механизмы, посредством которых FAK регулирует подвижность опухолевых клеток и их способность к формированию метастазов, связаны с формированием динамичных ФК и ремоделированием актинового цитоскелета [38, 39]. Ключевые этапы ремоделирования цитоскелета посредством передачи сигналов от FAK-киназы включают перекрестную активацию киназ Src [40], привлечение талина и паксиллина к сайтам ФК [7, 41] и активацию сигнального пути малых GTPаз, что в конечном итоге приводит к реорганизации актинового цитоскелета и изменению типа миграции клеток [42, 43]. FAK также выступает в качестве важного участника сигнального каскада механотрансдукции, активируя процесс реагирования клетки на изменение жёсткости ВКМ [44, 45]. Как повышенная жёсткость ВКМ, так и высокая концентрация лигандов интегринов способствуют передаче сигнала от β1-интегрина к FAK, что, в свою очередь, активирует сигнальный путь RhoA и перестройку актинового цитоскелета, способствуя миграции клеток. Таким образом, состав ВКМ следует рассматривать как дополнительный фактор риска FAK-зависимой прогрессии опухоли [46, 47]. Взаимосвязь состава ВКМ, активации FAK и изменений миграционного потенциала опухолевых клеток стала предметом активных исследований в течение последних десяти лет [48, 49]. Долгое время размер ФК считался ключевым показателем реакции на любой внеклеточный или внутриклеточный стимул (например, на эластичность субстрата или перестройки цитоскелета), который способен регулировать скорость движения клеток. В нескольких исследованиях была описана корреляция между размером ФК и параметрами миграции одиночных клеток [22, 23, 50], однако вопрос о динамике ФК клеток, движущихся направленно в составе монослоя, до сих пор остаётся малоизученным.
Полученные нами результаты показывают, что подавление экспрессии винкулина приводит к уменьшению размера ФК и при этом существенно не влияет на скорость миграции эпителиальных клеток в составе монослоя, хотя в ране появляется множество хаотично мигрирующих неполяризованных клеток (рис. S5 Приложения). Это согласуется с предыдущими наблюдениями о том, что винкулин играет важную роль в поляризации и направленном движении клеток, а его подавление приводит к частой перемене направления миграции [51]. На модели субконфлюэнтного монослоя клеток MDCK было показано, что транслокация винкулина между межклеточными и фокальными контактами служит регулятором для переключения между коллективной и одиночной миграцией [52], что согласуется с нашими данными о том, что подавление экспрессии винкулина приводит к его исчезновению прежде всего из межклеточных контактов, в результате чего нарушается механизм коллективной миграции и появляются отдельные мигрирующие клетки.
В отличие от винкулина, подавление экспрессии FAK не влияет на размер ФК, однако значительно замедляет миграцию слоя как нормальных, так и опухолевых клеток эпителиального происхождения, что согласуется с другими исследованиями, показывающими, что инактивация FAK значительно снижает скорость движения клеток [8, 53]. Интересно, что влияние нокдауна FAK на скорость миграции гораздо менее выражено в модели случайного блуждания [54, 55], что может отражать существенное различие между направленной миграцией клеток в составе монослоя и случайной миграцией отдельных клеток.
Важно отметить, что в настоящей работе показано статистически значимое снижение продолжительности жизни ФК в клетках после подавления экспрессии FAK. Согласно литературе, FAK-киназа облегчает цикл обмена ФК [56, 57] за счёт тонкой регуляции динамики других регуляторных белков [40, 58]. Из литературы известно, что клетки с инактивированной или выключенной FAK имеют уменьшенное время разборки и значительно более продолжительное время жизни ФК [35, 50]. Также известно, что в клетках со сниженной экспрессией FAK-киназы снижается количество стресс-фибрилл, сеть актиновых филаментов становится более гомогенной, что приводит к замедлению процесса распластывания [59]. Однако большинство из описанных наблюдений было получено для модели случайного блуждания одиночных клеток в 2D или 3D, тогда как модель коллективной миграции не может быть упрощена до миграции группы изолированных клеток, направление и скорость перемещения которых случайно совпали [60]. Модель экспериментальной раны основана на скоординированном взаимодействии клеток внутри группы, так что скорость и направление движения каждой отдельной клетки напрямую зависят от движения её соседей [61]. Для клеточной линии нормальных кератиноцитов HaCaT и для опухолевых клеток аденокарциномы А549 мы показали, что нокдаун FAK в клетках в составе монослоя приводит к значительному снижению времени жизни ФК как для клеток, посаженных на стекло, так и для случая, в котором в качестве субстрата выступает фибронектин.
ЗАКЛЮЧЕНИЕ
Наши данные показывают, что для генерации максимальной скорости миграции клеток в составе монослоя ключевым параметром является не площадь ФК, а время их жизни. По-видимому, короткоживущие ФК не успевают прочно закрепиться на субстрате и не создают достаточного натяжения внутри клетки, необходимого для продвижения всего слоя вперёд, однако этот вывод требует дополнительных экспериментов с прямым измерением тянущих усилий, развиваемых при коллективной миграции клеток монослойных адгезивных клеточных культур по специальным деформирующимся субстратам.
Вклад авторов. И.А. Воробьев, А.А. Саидова – концепция и руководство работой; Е.С. Соломатина, А.В. Ковалева, А.А. Саидова – проведение экспериментов; Е.С. Соломатина, А.В. Ковалева, А.В. Творогова – анализ данных и подготовка изображений; Е.С. Соломатина, А.А. Саидова – написание текста; А.А. Саидова, И.А. Воробьев – редактирование текста статьи.
Благодарности. В работе использовали оборудование Программы развития МГУ имени М.В. Ломоносова (клеточный сортер FACSAria SORP).
Финансирование. Работа выполнена при финансовой поддержке Российского научного фонда (грант № 22-24-00714).
Конфликт интересов. Авторы заявляют об отсутствии конфликта интересов.
Соблюдение этических норм. Настоящая статья не содержит описания каких-либо исследований с участием людей или животных в качестве объектов.
Дополнительные материалы. Приложение к статье опубликовано на сайте журнала «Биохимия» (https://biochemistrymoscow.com).
About the authors
E. S. Solomatina
Lomonosov Moscow State University; Engelhardt Institute of Molecular Biology, Russian Academy of Sciences
Email: aleena.saidova@gmail.com
Russian Federation, Moscow; Moscow
A. V. Kovaleva
Lomonosov Moscow State University; Engelhardt Institute of Molecular Biology, Russian Academy of Sciences
Email: aleena.saidova@gmail.com
Russian Federation, Moscow; Moscow
A. V. Tvorogova
Lomonosov Moscow State University
Email: aleena.saidova@gmail.com
Russian Federation, Moscow
I. A. Vorobyov
Lomonosov Moscow State University
Email: aleena.saidova@gmail.com
Russian Federation, Moscow
A. A. Saidova
Lomonosov Moscow State University; Engelhardt Institute of Molecular Biology, Russian Academy of Sciences
Author for correspondence.
Email: aleena.saidova@gmail.com
Russian Federation, Moscow; Moscow
References
- Winograd-Katz, S. E., Fässler, R., Geiger, B., and Legate, K. R. (2014) The integrin adhesome: from genes and proteins to human disease, Nat. Rev. Mol. Cell Biol., 15, 273-288, https://doi.org/10.1038/nrm3769.
- Chastney, M. R., Lawless, C., Humphries, J. D., Warwood, S., Jones, M. C., Knight, D., Jorgensen, C., and Humphries, M. J. (2020) Topological features of integrin adhesion complexes revealed by multiplexed proximity biotinylation, J. Cell. Biol., 219, e202003038, https://doi.org/10.1083/jcb.202003038.
- Paszek, M. J., DuFort, C. C., Rubashkin, M. G., Davidson, M. W., Thorn, K. S., Liphardt, J. T., and Weaver, V. M. (2012) Scanning angle interference microscopy reveals cell dynamics at the nanoscale, Nat. Methods, 9, 825-827, https://doi.org/10.1038/nmeth.2077.
- Stubb, A., Guzmán, C., Närvä, E., Aaron, J., Chew, T.-L., Saari, M., Miihkinen, M., Jacquemet, G., and Ivaska, J. (2019) Superresolution architecture of cornerstone focal adhesions in human pluripotent stem cells, Nat. Commun., 10, 4756, https://doi.org/10.1038/s41467-019-12611-w.
- Kleinschmidt, E. G., and Schlaepfer, D. D. (2017) Focal adhesion kinase signaling in unexpected places, Curr. Opin. Cell. Biol., 45, 24-30, https://doi.org/10.1016/j.ceb.2017.01.003.
- Schaller, M. D., and Parsons, J. T. (1995) pp125FAK-dependent tyrosine phosphorylation of paxillin creates a high-affinity binding site for Crk, Mol. Cell. Biol., 15, 2635-2645, https://doi.org/10.1128/MCB.15.5.2635.
- López-Colomé, A. M., Lee-Rivera, I., Benavides-Hidalgo, R., and López, E. (2017) Paxillin: a crossroad in pathological cell migration, J. Hematol. Oncol., 10, 50, https://doi.org/10.1186/s13045-017-0418-y.
- Richardson, A., Malik, R. K., Hildebrand, J. D., and Parsons, J. T. (1997) Inhibition of cell spreading by expression of the C-terminal domain of focal adhesion kinase (FAK) is rescued by coexpression of Src or catalytically inactive FAK: a role for paxillin tyrosine phosphorylation, Mol. Cell. Biol., 17, 6906-6914, https://doi.org/10.1128/MCB.17.12.6906.
- Fan, T., Chen, J., Zhang, L., Gao, P., Hui, Y., Xu, P., Zhang, X., and Liu, H. (2016) Bit1 knockdown contributes to growth suppression as well as the decreases of migration and invasion abilities in esophageal squamous cell carcinoma via suppressing FAK-paxillin pathway, Mol. Cancer, 15, 23, https://doi.org/10.1186/s12943-016-0507-5.
- Schlaepfer, D. D., Mitra, S. K., and Ilic, D. (2004) Control of motile and invasive cell phenotypes by focal adhesion kinase, Biochim. Biophys. Acta, 1692, 77-102, https://doi.org/10.1016/j.bbamcr.2004.04.008.
- Wang, S., Hwang, E. E., Guha, R., O’Neill, A. F., Melong, N., Veinotte, C. J., Conway Saur, A., Wuerthele, K., Shen, M., McKnight, C., Alexe, G., Lemieux, M. E., Wang, A., Hughes, E., Xu, X., Boxer, M. B., Hall, M. D., Kung, A., Berman, J. N., Davis, M. I., Stegmaier, K., and Crompton, B. D. (2019) High-throughput chemical screening identifies focal adhesion kinase and Aurora kinase B inhibition as a synergistic treatment combination in Ewing sarcoma, Clin. Cancer Res., 25, 4552-4566, https://doi.org/10.1158/1078-0432.CCR-17-0375.
- Demircioglu, F., Wang, J., Candido, J., Costa, A. S. H., Casado, P., De Luxan Delgado, B., Reynolds, L. E., Gomez-Escudero, J., Newport, E., Rajeeve, V., Baker, A.-M., Roy-Luzarraga, M., Graham, T. A., Foster, J., Wang, Y., Campbell, J. J., Singh, R., Zhang, P., Schall, T. J., Balkwill, F. R., Sosabowski, J., Cutillas, P. R., Frezza, C., Sancho, P., and Hodivala-Dilke, K. (2020) Cancer associated fibroblast FAK regulates malignant cell metabolism, Nat. Commun., 11, 1290, https://doi.org/10.1038/s41467-020-15104-3.
- Serrels, A., Lund, T., Serrels, B., Byron, A., McPherson, R. C., von Kriegsheim, A., Gómez-Cuadrado, L., Canel, M., Muir, M., Ring, J. E., Maniati, E., Sims, A. H., Pachter, J. A., Brunton, V. G., Gilbert, N., Anderton, S. M., Nibbs, R. J. B., and Frame, M. C. (2015) Nuclear FAK controls chemokine transcription, Tregs, and evasion of anti-tumor immunity, Cell, 163, 160-173, https://doi.org/10.1016/j.cell.2015.09.001.
- Tavora, B., Reynolds, L. E., Batista, S., Demircioglu, F., Fernandez, I., Lechertier, T., Lees, D. M., Wong, P.-P., Alexopoulou, A., Elia, G., Clear, A., Ledoux, A., Hunter, J., Perkins, N., Gribben, J. G., and Hodivala-Dilke, K. M. (2014) Endothelial-cell FAK targeting sensitizes tumours to DNA-damaging therapy, Nature, 514, 112-116, https://doi.org/ 10.1038/nature13541.
- You, D., Xin, J., Volk, A., Wei, W., Schmidt, R., Scurti, G., Nand, S., Breuer, E.-K., Kuo, P. C., Breslin, P., Kini, A. R., Nishimura, M. I., Zeleznik-Le, N. J., and Zhang, J. (2015) FAK mediates a compensatory survival signal parallel to PI3K-AKT in PTEN-Null T-all cells, Cell Rep., 10, 2055-2068, https://doi.org/10.1016/j.celrep.2015.02.056.
- Adutler-Lieber, S., Zaretsky, I., Platzman, I., Deeg, J., Friedman, N., Spatz, J. P., and Geiger, B. (2014) Engineering of synthetic cellular microenvironments: implications for immunity, J. Autoimmun., 54, 100-111, https://doi.org/ 10.1016/j.jaut.2014.05.003.
- Cavalcanti-Adam, E. A., Volberg, T., Micoulet, A., Kessler, H., Geiger, B., and Spatz, J. P. (2007) Cell spreading and focal adhesion dynamics are regulated by spacing of integrin ligands, Biophys. J., 92, 2964-2974, https://doi.org/10.1529/biophysj.106.089730.
- Chiu, C.-L., Aguilar, J. S., Tsai, C. Y., Wu, G., Gratton, E., and Digman, M. A. (2014) Nanoimaging of focal adhesion dynamics in 3D, PLoS One, 9, e99896, https://doi.org/10.1371/journal.pone.0099896.
- Engler, A. J., Sen, S., Sweeney, H. L., and Discher, D. E. (2006) Matrix elasticity directs stem cell lineage specification, Cell, 126, 677-689, https://doi.org/10.1016/j.cell.2006.06.044.
- Doyle, A. D., Carvajal, N., Jin, A., Matsumoto, K., and Yamada, K. M. (2015) Local 3D matrix microenvironment regulates cell migration through spatiotemporal dynamics of contractility-dependent adhesions, Nat. Commun., 6, 8720, https://doi.org/10.1038/ncomms9720.
- Yue, J., Zhang, Y., Liang, W. G., Gou, X., Lee, P., Liu, H., Lyu, W., Tang, W.-J., Chen, S.-Y., Yang, F., Liang, H., and Wu, X. (2016) In vivo epidermal migration requires focal adhesion targeting of ACF7, Nat. Commun., 7, 11692, https:// doi.org/10.1038/ncomms11692.
- Kim, D., and Wirtz, D. (2013) Focal adhesion size uniquely predicts cell migration, FASEB J., 27, 1351-1361, https://doi.org/10.1096/fj.12-220160.
- Thompson, O., Moore, C. J., Hussain, S.-A., Kleino, I., Peckham, M., Hohenester, E., Ayscough, K. R., Saksela, K., and Winder, S. J. (2010) Modulation of cell spreading and cell-substrate adhesion dynamics by dystroglycan, J. Cell. Sci., 123, 118-127, https://doi.org/10.1242/jcs.047902.
- Kauanova, S., Urazbayev, A., and Vorobjev, I. (2021) The frequent sampling of Wound scratch assay reveals the “opportunity” window for quantitative evaluation of cell motility-impeding drugs, Front. Cell Dev. Biol., 9, 640972, https://doi.org/10.3389/fcell.2021.640972.
- Vandesompele, J., Preter, K. D., Roy, N. V., and Paepe, A. D. (2002) Accurate normalization of real-time quantitative RT-PCR data by geometric averaging of multiple internal control genes, Genome Biol., 3, research0034.1, https:// doi.org/10.1186/gb-2002-3-7-research0034.
- Abramoff, M. D., Magalhaes, P. J., and Ram, S. J. (2004) Image processing with ImageJ, Biophotonics Int., 11, 36-42.
- Gladkikh, A., Kovaleva, A., Tvorogova, A., and Vorobjev, I. A. (2018) Heterogeneity of focal adhesions and focal contacts in motile fibroblasts, Methods Mol. Biol., 1745, 205-218, https://doi.org/10.1007/978-1-4939-7680-5_12.
- Guan, J. L., Trevithick, J. E., and Hynes, R. O. (1991) Fibronectin/integrin interaction induces tyrosine phosphorylation of a 120-kDa protein, Cell. Regul., 2, 951-964, https://doi.org/10.1091/mbc.2.11.951.
- Kornberg, L., Earp, H. S., Parsons, J. T., Schaller, M., and Juliano, R. L. (1992) Cell adhesion or integrin clustering increases phosphorylation of a focal adhesion-associated tyrosine kinase, J. Biol. Chem., 267, 23439-23442, https:// doi.org/10.1016/S0021-9258(18)35853-8.
- Chuang, H.-H., Zhen, Y.-Y., Tsai, Y.-C., Chuang, C.-H., Hsiao, M., Huang, M.-S., and Yang, C.-J. (2022) FAK in cancer: from mechanisms to therapeutic strategies, Int. J. Mol. Sci., 23, 1726, https://doi.org/10.3390/ijms23031726.
- Golubovskaya, V. (2014) Targeting FAK in human cancer: from finding to first clinical trials, Front. Biosci, 19, 687, https://doi.org/10.2741/4236.
- Rigiracciolo, D. C., Cirillo, F., Talia, M., Muglia, L., Gutkind, J. S., Maggiolini, M., and Lappano, R. (2021) Focal adhesion kinase fine tunes multifaced signals toward breast cancer progression, Cancers, 13, 645, https://doi.org/ 10.3390/cancers13040645.
- Hirt, U. A., Waizenegger, I. C., Schweifer, N., Haslinger, C., Gerlach, D., Braunger, J., Weyer-Czernilofsky, U., Stadtmüller, H., Sapountzis, I., Bader, G., Zoephel, A., Bister, B., Baum, A., Quant, J., et al. (2018) Efficacy of the highly selective focal adhesion kinase inhibitor BI 853520 in adenocarcinoma xenograft models is linked to a mesenchymal tumor phenotype, Oncogenesis, 7, 21, https://doi.org/10.1038/s41389-018-0032-z.
- Kanteti, R., Mirzapoiazova, T., Riehm, J. J., Dhanasingh, I., Mambetsariev, B., Wang, J., Kulkarni, P., Kaushik, G., Seshacharyulu, P., Ponnusamy, M. P., Kindler, H. L., Nasser, M. W., Batra, S. K., and Salgia, R. (2018) Focal adhesion kinase a potential therapeutic target for pancreatic cancer and malignant pleural mesothelioma, Cancer Biol. Ther., 19, 316-327, https://doi.org/10.1080/15384047.2017.1416937.
- Slack-Davis, J. K., Martin, K. H., Tilghman, R. W., Iwanicki, M., Ung, E. J., Autry, C., Luzzio, M. J., Cooper, B., Kath, J. C., Roberts, W. G., and Parsons, J. T. (2007) Cellular characterization of a novel focal adhesion kinase inhibitor, J. Biol. Chem., 282, 14845-14852, https://doi.org/10.1074/jbc.M606695200.
- Tiede, S., Meyer-Schaller, N., Kalathur, R. K. R., Ivanek, R., Fagiani, E., Schmassmann, P., Stillhard, P., Häfliger, S., Kraut, N., Schweifer, N., Waizenegger, I. C., Bill, R., and Christofori, G. (2018) The FAK inhibitor BI 853520 exerts anti-tumor effects in breast cancer, Oncogenesis, 7, 73, https://doi.org/10.1038/s41389-018-0083-1.
- Zhang, J., He, D.-H., Zajac-Kaye, M., and Hochwald, S. N. (2014) A small molecule FAK kinase inhibitor, GSK2256098, inhibits growth and survival of pancreatic ductal adenocarcinoma cells, Cell Cycle, 13, 3143-3149, https:// doi.org/10.4161/15384101.2014.949550.
- Katoh, K. (2020) FAK-dependent cell motility and cell elongation, Cells, 9, 192, https://doi.org/10.3390/cells9010192.
- Murphy, J. M., Rodriguez, Y. A. R., Jeong, K., Ahn, E.-Y. E., and Lim, S.-T. S. (2020) Targeting focal adhesion kinase in cancer cells and the tumor microenvironment, Exp. Mol. Med., 52, 877-886, https://doi.org/10.1038/s12276- 020-0447-4.
- Horton, E. R., Humphries, J. D., Stutchbury, B., Jacquemet, G., Ballestrem, C., Barry, S. T., and Humphries, M. J. (2016) Modulation of FAK and Src adhesion signaling occurs independently of adhesion complex composition, J. Cell. Biol., 212, 349-364, https://doi.org/10.1083/jcb.201508080.
- Lawson, C., Lim, S.-T., Uryu, S., Chen, X. L., Calderwood, D. A., and Schlaepfer, D. D. (2012) FAK promotes recruitment of talin to nascent adhesions to control cell motility, J. Cell. Biol., 196, 223-232, https://doi.org/10.1083/jcb.201108078.
- Huveneers, S., and Danen, E. H. J. (2009) Adhesion signaling – crosstalk between integrins, Src and Rho, J. Cell. Sci., 122, 1059-1069, https://doi.org/10.1242/jcs.039446.
- Kallergi, G., Agelaki, S., Markomanolaki, H., Georgoulias, V., and Stournaras, C. (2007) Activation of FAK/PI3K/Rac1 signaling controls actin reorganization and inhibits cell motility in human cancer cells, Cell. Physiol. Biochem., 20, 977-986, https://doi.org/10.1159/000110458.
- Bell, S., and Terentjev, E. M. (2017) Focal adhesion kinase: the reversible molecular mechanosensor, Biophys. J., 1 12, 2439-2450, https://doi.org/10.1016/j.bpj.2017.04.048.
- Zhou, D. W., Lee, T. T., Weng, S., Fu, J., and García, A. J. (2017) Effects of substrate stiffness and actomyosin contractility on coupling between force transmission and vinculin-paxillin recruitment at single focal adhesions, Mol. Biol. Cell, 28, 1901-1911, https://doi.org/10.1091/mbc.e17-02-0116.
- Boyd, N. F., Li, Q., Melnichouk, O., Huszti, E., Martin, L. J., Gunasekara, A., Mawdsley, G., Yaffe, M. J., and Minkin, S. (2014) Evidence that breast tissue stiffness is associated with risk of breast cancer, PLoS One, 9, e100937, https://doi.org/10.1371/journal.pone.0100937.
- Levental, K. R., Yu, H., Kass, L., Lakins, J. N., Egeblad, M., Erler, J. T., Fong, S. F. T., Csiszar, K., Giaccia, A., Weninger, W., Yamauchi, M., Gasser, D. L., and Weaver, V. M. (2009) Matrix crosslinking forces tumor progression by enhancing integrin signaling, Cell, 139, 891-906, https://doi.org/10.1016/j.cell.2009.10.027.
- Hamidi, H., and Ivaska, J. (2018) Every step of the way: integrins in cancer progression and metastasis, Nat. Rev. Cancer, 18, 533-548, https://doi.org/10.1038/s41568-018-0038-z.
- Su, C., Li, J., Zhang, L., Wang, H., Wang, F., Tao, Y., Wang, Y., Guo, Q., Li, J., Liu, Y., Yan, Y., and Zhang, J. (2020) The Biological Functions and Clinical Applications of Integrins in Cancers, Front. Pharmacol., 11, 579068, https:// doi.org/10.3389/fphar.2020.579068.
- Llić, D., Furuta, Y., Kanazawa, S., Takeda, N., Sobue, K., Nakatsuji, N., Nomura, S., Fujimoto, J., Okada, M., Yamamoto, T., and Aizawa, S. (1995) Reduced cell motility and enhanced focal adhesion contact formation in cells from FAK-deficient mice, Nature, 377, 539-544, https://doi.org/10.1038/377539a0.
- Rahman, A., Carey, S. P., Kraning-Rush, C. M., Goldblatt, Z. E., Bordeleau, F., Lampi, M. C., Lin, D. Y., García, A. J., and Reinhart-King, C. A. (2016) Vinculin regulates directionality and cell polarity in 2D, 3D matrix and 3D microtrack migration, Mol. Biol. Cell, 27, 1431-1441, https://doi.org/10.1091/mbc.E15-06-0432.
- Bejar-Padilla, V., Cabe, J. I., Lopez, S., Narayanan, V., Mezher, M., Maruthamuthu, V., and Conway, D. E. (2022) α-Catenin-dependent vinculin recruitment to adherens junctions is antagonistic to focal adhesions, Mol. Biol. Cell, 33, ar93, https://doi.org/10.1091/mbc.E22-02-0071.
- Iwanicki, M. P., Vomastek, T., Tilghman, R. W., Martin, K. H., Banerjee, J., Wedegaertner, P. B., and Parsons, J. T. (2008) FAK, PDZ-RhoGEF and ROCKII cooperate to regulate adhesion movement and trailing-edge retraction in fibroblasts, J. Cell. Sci., 121, 895-905, https://doi.org/10.1242/jcs.020941.
- Xiao, W., Jiang, M., Li, H., Li, C., Su, R., and Huang, K. (2013) Knockdown of FAK inhibits the invasion and metastasis of Tca-8113 cells in vitro, Mol. Med. Rep., 8, 703-707, https://doi.org/10.3892/mmr.2013.1555.
- Fraley, S. I., Feng, Y., Krishnamurthy, R., Kim, D.-H., Celedon, A., Longmore, G. D., and Wirtz, D. (2010) A distinctive role for focal adhesion proteins in three-dimensional cell motility, Nat. Cell. Biol., 12, 598-604, https:// doi.org/10.1038/ncb2062.
- Giannone, G., Rondé, P., Gaire, M., Beaudouin, J., Haiech, J., Ellenberg, J., and Takeda, K. (2004) Calcium rises locally trigger focal adhesion disassembly and enhance residency of focal adhesion kinase at focal adhesions, J. Biol. Chem., 279, 28715-28723, https://doi.org/10.1074/jbc.M404054200.
- Webb, D. J., Donais, K., Whitmore, L. A., Thomas, S. M., Turner, C. E., Parsons, J. T., and Horwitz, A. F. (2004) FAK-Src signalling through paxillin, ERK and MLCK regulates adhesion disassembly, Nat. Cell. Biol., 6, 154-161, https:// doi.org/10.1038/ncb1094.
- Von Wichert, G. (2003) Force-dependent integrin-cytoskeleton linkage formation requires downregulation of focal complex dynamics by Shp2, EMBO J., 22, 5023-5035, https://doi.org/10.1093/emboj/cdg492.
- Horikiri, Y., Shimo, T., Kurio, N., Okui, T., Matsumoto, K., Iwamoto, M., and Sasaki, A. (2013) Sonic hedgehog regulates osteoblast function by focal adhesion kinase signaling in the process of fracture healing, PLoS One, 8, e76785, https://doi.org/10.1371/journal.pone.0076785.
- Mayor, R., and Etienne-Manneville, S. (2016) The front and rear of collective cell migration, Nat. Rev. Mol. Cell Biol., 17, 97-109, https://doi.org/10.1038/nrm.2015.14.
- Szabó, B., Szöllösi, G. J., Gönci, B., Jurányi, Zs., Selmeczi, D., and Vicsek, T. (2006) Phase transition in the collective migration of tissue cells: experiment and model, Phys. Rev. E, 74, 061908, https://doi.org/10.1103/PhysRevE.74.061908.
Supplementary files







