The impairment of the assembly of vimentin filaments leads to suppression of the formation and maturation of focal contacts and an alteration of the type of cellular protrusions
- Authors: Zholudeva A.O.1, Potapov N.S.2, Kozlova E.A.2, Lomakina M.E.1, Alexandrova A.Y.1
-
Affiliations:
- Blokhin National Medical Research Center of Oncology, Ministry of Health of the Russian Federation
- Lomonosov Moscow State University
- Issue: Vol 89, No 1 (2024)
- Pages: 194-207
- Section: Articles
- URL: https://journals.rcsi.science/0320-9725/article/view/260505
- DOI: https://doi.org/10.31857/10.31857/S0320972524010115
- EDN: https://elibrary.ru/YQMZJC
- ID: 260505
Cite item
Full Text
Abstract
Cell migration is largely determined by the type of protrusions formed by the cell. Mesenchymal migration is accomplished by the formation of lamellipodia and/or filopodia, and membrane blebs lay at the basis of amoeboid migration. Changing the conditions of migration can lead to an alteration of the character of cell movement, for example, inhibition of Arp2/3-dependent actin polymerization by the CK-666 inhibitor leads to transition from mesenchymal to amoeboid motility type. The ability of cells to switch from one type of motility to another is called migration plasticity. The cellular mechanisms regulating migratory plasticity are poorly understood. One of the factors determining the possibility of migratory plasticity may be the presence and/or organization of vimentin intermediate filaments (VIFs). To investigate whether the organization of the VIF network affects the ability of fibroblasts to form membrane blebs, we used rat embryonic fibroblasts REF52 with normal VIF organization, with VIF knockout (REF–/–) and with a mutation inhibiting the assembly of full-length VIFs (REF117). Blebs formation was induced by treatment of cells with CK-666. Vimentin knockout did not lead to statistically significant increase of number of cells with blebs. In fibroblasts with short fragments of vimentin the number of cells forming blebs both spontaneously and in presence of CK-666 increased significantly. Disruption of the VIF organization did not lead to the significant changes in microtubules network or myosin light chain phosphorylation, but caused a significant reduction of the focal contact system. The most pronounced and statistically significant decrease in both the size and number of focal adhesions were observed in REF117. We believe that the regulation of membrane blebbing by VIFs is mediated by their effect on the focal adhesion system. Analysis of migration of fibroblasts with different organization of VIFs in a three-dimensional collagen gel showed that the organization of VIFs determines the type of cell protrusions, which in turn determines the character of cell movement. A novel role of VIF as a regulator of membrane blebbing, essential for the manifestation of migratory plasticity, is shown.
Full Text
Принятые сокращения: ВПФ – виментиновые промежуточные филаменты; ФК – фокальные контакты; DIC-микроскопия – дифференциально-интерференционно-контрастная микроскопия; MLC – лёгкая цепь миозина.
Введение
Первым шагом клеточной миграции является формирование специфических выростов – протрузий, причём форма и характер этих протрузий определяют характер миграции клеток [1]. Для высокоподвижных мезенхимальных клеток характерно образование широких плоских протрузий – ламеллиподий – или тонких узких филоподий, обеспечивающих миграцию по мезенхимальному механизму. Мезенхимальная миграция осуществляется за счёт полимеризации актиновых филаментов, регулируется активностью малых ГТФаз Rac и/или Cdc42 и зависит от взаимодействия клеток с субстратом, формирования адгезионных структур – фокальных контактов (ФК), а также от активности матриксных металлопротеаз [2]. Ещё одним типом протрузий являются мембранные блебы – пузыреобразные выросты мембраны, образующиеся под действием внутриклеточного давления, которые после образования быстро заполняются цитоскелетными структурами и могут сокращаться. В отличие от ламеллиподий, для формирования блебов необходима активность малой ГТФазы Rho, не требуется образования адгезионных контактов с субстратом и активности металлопротеаз. Динамика образования и структура блебов описана несколькими группами [3–5]. Ранее образование блебов было отмечено у делящихся клеток и считалось признаком митоза или апоптоза [6]. В последнее время было показано, что блебы являются лидирующими протрузиями в случае так называемого амебоидного движения клеток – быстрого движения в 3D-субстрате, независимого от активности матриксных металлопротеаз [7–9]. Амебоидное движение характерно для амёб, клеток лейкоцитарного ряда, для стволовых и опухолевых клеток [10]. Некоторые клетки могут переключаться с одного способа движения на другой в зависимости от микроокружения. Способность клеток изменять характер движения называется пластичностью миграции и даёт возможность мигрирующим клеткам «выбрать» наиболее оптимальный для конкретных условий способ движения [11, 12]. Переход с зависимого от образования ламеллиподий/филоподий мезенхимального движения на блеб-зависимое амебоидное движение (мезенхимально-амебоидный переход, МАП) показан для агрессивно мигрирующих опухолевых клеток (меланома, глиобластома) при движении в 3D-субстрате (коллагене, матригеле) или при движении в ограниченном пространстве [13–15] для стволовых клеток. Формирование блебов происходит за счёт повышения внутриклеточного давления в результате усиления акто-миозиновой сократимости или за счёт внешних воздействий, например, сжатия клетки или миграции в условиях ограниченного пространства [16]. Показано, что формирование блебов может быть инициировано нарушением целостности актинового подмембранного цитоскелета – актинового кортекса [17], или ослаблением связи между клеточной мембраной и подлежащим актиновым кортексом [18]. Однако даже в одной и той же культуре не все клетки демонстрируют миграционную пластичность при одних и тех же условиях и воздействиях [19]. Какими особенностями обладают клетки, способные формировать блебы и переходить на амебоидное движение, остаётся неизвестным.
В основе движения клеток лежит реорганизация клеточного цитоскелета. Характер и эффективность клеточной миграции во многом определяется взаимодействием трёх основных систем цитоскелета: микротрубочек, актиновых филаментов и промежуточных филаментов [20]. Роль микрофиламентов и микротрубочек в регуляции миграции изучена очень хорошо [2, 21, 22], а про участие промежуточных филаментов в регуляции клеточной подвижности остаётся много вопросов. В разных типах клеток содержатся разные промежуточные филаменты. Для высокоподвижных мезенхимальных клеток характерны виментиновые филаменты – промежуточные филаменты, относящиеся к III типу. Основными функциями виментиновых промежуточных филаментов (ВПФ) считаются регуляция жёсткости клеток [23], защита клетки от механических повреждений [24], участие в регуляции клеточной адгезии и подвижности [25]. Экспрессия ВПФ является общепринятым маркером эпителиально-мезенхимального перехода (ЭМП), процесса приобретения эпителиальными клетками подвижного фенотипа [26]. ЭМП наблюдается в процессе эмбрионального развития при формировании клеточных слоёв, в процессе заживления ран или при опухолевом метастазировании. Показано, что экспрессия виментина сама по себе может стимулировать мезенхимальную миграцию клеток [27], а также формирование специфических протрузий, характерных для метастазирующих клеток – инвадоподий [28–29]. Поэтому широко обсуждается возможность подавления экспрессии виментина в опухолевых клетках в качестве терапевтического воздействия для остановки метастазирования при лечении злокачественных заболеваний [30]. В пользу такого подхода говорят результаты, полученные на дендритных клетках, свидетельствующие о том, что виментин необходим и для амебоидного движения [31]. Однако в последнее время появились данные, показывающие, что ингибирование виментина приводит к усилению миграции клеток меланомы в условиях ограниченного пространства: через мелкие поры и в узких щелях, и вызывает активацию амебоидного движения опухолевых клеток [32–34]. Каким образом ВПФ могут регулировать возможность перехода к амебоидному движению, остаётся неизвестным.
Ранее было показано, что ВПФ могут находиться в клетке в различном состоянии [35], что определяется степенью их сборки и посттрансляционными модификациями. В частности, они могут быть представлены зрелыми филаментами, организованными в густую сеть, или короткими филаментами различной длины. Наиболее короткие из них – unit-length filament (ULF) – представляют из себя филаменты, собранные из восьми тетрамеров виментина, длиной около 65 нм [36]. По данным других авторов, длина ULF, измеренная с помощью иммунофлуоресценции, достигает 130 нм [37]. ULF могут объединяться концами и формировать полномерные неполярные виментиновые филаменты [38].
Целью настоящей работы была проверка выдвинутой нами гипотезы о том, что способность к формированию мембранных блебов у фибробластов зависит от наличия и состояния системы ВПФ. Для анализа влияния организации ВПФ на формирование различных протрузий в клетках мы использовали клетки с ярко выраженными отличиями в строении ВПФ – линию клеток эмбриональных крысиных фибробластов REF52 с нормальными, хорошо выраженными ВПФ, и производные этих клеток с нокаутом ВПФ и мутацией в гене виментина, нарушающей сборку филаментов. Блеббинг мы стимулировали обработкой клеток ингибитором Arp2/3-зависимой полимеризации актина СК-666, что, как было показано ранее, приводит к формированию краевого блеббинга у клеток фибросаркомы НТ1080 [19] и стимулирует переход клеток на амебоидное движение [39]. Выявление роли ВПФ в регуляции формирования блебов и, следовательно, в определении возможности перехода клеток на амебоидное движение является демонстрацией новой и очень важной функции виментиновых филаментов.
Материалы и методы
Клеточные линии. Были использованы три линии эмбриональных фибробластов крысы: контрольная линия клеток REF52, а также полученные на её основе с помощью CRISPR/Cas9-системы клетки REF–/–, в которых отсутствуют виментиновые филаменты, и REF117 – клетки с мутацией в гене виментина (замена Tyr117 на Leu), которая приводит к нарушению сборки зрелых полноразмерных ВПФ [23]. Клетки были любезно предоставлены А.А. Мининым (Институт белка РАН). Клетки культивировали в среде DMEM («Sigma-Aldrich», США), содержащей 10% эмбриональной сыворотки телёнка (FCS) («Biowest», Франция) и антибиотики (по 100 ед./мл пенициллина и стрептомицина), при 37 °С во влажной атмосфере в присутствии 5% CO2.
Флуоресцентная микроскопия. Для проведения флуоресцентного окрашивания и выявления внутриклеточной локализации актина, ФК, виментина и клеточных ядер применяли фиксацию 3,7%-ным параформальдегидом (PFA) («Sigma-Aldrich»). Для визуализации микротрубочек применяли фиксацию холодным 100%-ным метанолом. В качестве первичных антител использовали моноклональные мышиные антитела к виментину (клон V9, «Sigma-Aldrich»), моноклональные мышиные антитела к α-тубулину (клон DM1A, «Sigma-Aldrich»), моноклональные кроличьи антитела к винкулину (клон 42H89L44, «Thermo Fisher Scientific», CША). В качестве вторичных антител использовали анти-мышиные антитела, конъюгированные с флуоресцентной меткой Alexa-488 («Jackson Immuno Research», США), и анти-кроличьи антитела, конъюгированные с флуоресцентной меткой Alexa-594 («Jackson Immuno Research»). Актиновые филаменты выявляли с помощью фаллоидина, конъюгированного с флуоресцентными красителями (Alexa Fluor 488 phalloidin («MolecularProbes», США) и TRITC-phalloidin («Sigma-Aldrich»)), а ядра метили красителем DAPI («Sigma-Aldrich»). При окрашивании антитела использовали в разведениях, рекомендованных производителями. Препараты исследовали с помощью флуоресцентного микроскопа Nikon Eclipse-Ti («Nikon», Япония).
Измерение площади ФК. Для измерения площади ФК с помощью программы Fiji/ImageJ анализировали препараты иммунофлуоресцентно-окрашенного винкулина, отснятые при увеличении 40 × 1,5. Выбирали одиночную клетку, после чего использовали функцию Threshold Moments для выделения интересующих нас контактов; площадь и количество ФК обсчитывали с помощью функции Analyze particles. В случае, если Threshold выделял частицы, не являющиеся контактами, такие объекты отфильтровывали вручную и в обсчёт не брали. Для статистической обработки данных использовали программу GraphPad Prism.
Индукция блеббинга с использованием CK-666. Клетки сажали в концентрации 40 тыс. клеток/мл на 3,5-см чашки Петри со стеклянным дном («MatTek», США). Через 24 ч снимали общий вид культуры с помощью дифференциально-интерференционно-контрастной (DIC) микроскопии (микроскоп Nikon Eclipse-Ti с объективом Plan-fluar ×20 (× 1,5)), применялась цифровая камера с охлаждением Hamamatsu c программным обеспечением NIS-Elements AR. Клетки были сфотографированы на 10 случайно выбранных полях зрения.
Для того чтобы индуцировать блеббинг, клетки в течение часа были обработаны ингибитором Arp2/3-зависимой полимеризации актиновых филаментов СК-666 в концентрации 200 мкМ. После инкубации клетки снова фотографировали с помощью DIC с теми же увеличениями на 10 случайно выбранных полях зрения. Полученные фотографии вручную обсчитывали для определения процента клеток с блебами. В обсчёт брали одиночные клетки и клетки, которые контактируют не более чем с двумя соседними клетками, делящиеся и апоптотические клетки не учитывали.
Вестерн-блот. Данный метод использовали для анализа экспрессии интересующих нас белков – винкулина, виментина, лёгкой цепи миозина (MLC) и фосфорилированной формы миозина (pMLC). Для получения белковых лизатов клетки предварительно высаживали на чашки, культивировали в течение 24 ч при 37 °С во влажной атмосфере в присутствии 5% CO2. Затем клетки лизировали, используя лизис-буфер RIPA c коктейлем ингибиторов протеаз («Roche», Германия). Нормализованные по концентрации белка образцы клеточных лизатов наносили на 12,5%-ный SDS-полиакриламидный гель и проводили вертикальный электрофорез согласно протоколу («Bio-Rad», США). Белки после электрофореза переносили с гелей на нитроцеллюлозные мембраны Amersham Hybond-С («GE Healthcare», США). Мембраны блокировали 5%-ным раствором бычьего сывороточного альбумина («ПанЭко», Россия) на фосфатном буфере (1× TBS, pH 7,4) с добавлением 0,1% (v/v) Tween-20 («AppliChem», Испания) в течение 1 ч на качалке. Далее мембраны инкубировали с первичными антителами 16 ч при 4 °C. В качестве первичных антител использовали моноклональные мышиные антитела к виментину (клон V9, «Sigma-Aldrich»), кроличьи моноклональные рекомбинантные антитела к винкулину (клон 42H89L44, «Thermo Fisher Scientific»), кроличьи поликлональные антитела к лёгкой цепи миозина 2 (клон D18E2, «Cell Signaling», США); кроличьи поликлональные антитела к фосфорилированной лёгкой цепи миозина 2 (Ser19) (клон 3671, «Cell Signaling»). В качестве контроля загрузки белков использовали моноклональные мышиные антитела к актину С4 («Sigma-Aldrich») и мышиные моноклональные антитела к γ-тубулину GTU-88 («Sigma-Aldrich»). В качестве вторичных антител использовали антитела, конъюгированные с пероксидазой («Jackson ImmunoResearch», Великобритания). Сигнал детектировали с помощью субстрата Pierce ECL Western Blotting Substrate («Thermo Fisher Scientific»), изображения получали с помощью прибора Image Quant LAS 4000 («GE Healthcare»). Для денситометрии использовали программу ImageJ.
3D-Миграция в коллагеновом матриксе. Для изучения морфологии образуемых протрузий и характера миграции клеток в 3D-субстрате использовали коллаген I типа из крысиных хвостов («Corning», США). Для приготовления 300 мкл смеси коллагена на льду смешивали 15,3 мкл 10× PBS, 3 мкл 1N NaOH, 79 мкл среды DMEM («Sigma-Aldrich»), содержащей 20% FCS, и 153 мкл коллагена, на каждом этапе хорошо перемешивали раствор, не допуская образования пузырей. После этого вносили 50 мкл клеток, разведённых в DMEM («Sigma-Aldrich»), содержащей 20% FCS в концентрации 600 тыс. кл./мл. Полученный раствор заливали в самодельную камеру: на предметное стекло притирали 3 слоя парафильма, вырезали камеры размером примерно 1,5 см на 1,5 см, после чего накрывали их покровным стеклом и запаивали с помощью нагретого парафина, оставляя зазор для заполнения коллагеном. После заполнения раствором коллагена камеру полностью запаивали парафином и оставляли на час в термостате при 37 °С. Далее проводили съёмку в режиме DIC-микроскопии (микроскоп Nikon Eclipse-Ti с объективом Plan-fluar ×20 (×1,5)), применялась цифровая камера с охлаждением Hamamatsu c программным обеспечением NIS-Elements AR.
Результаты исследований
Для получения ответа на вопрос о том, каким образом наличие ВПФ и их внутриклеточная организация влияет на возможность формирования мембранных блебов, мы использовали линию крысиных эмбриональных фибробластов (REF52), её производные с нокаутом виментина (REF–/–) и нокаутные клетки с трансфицированным мутантным виментином, в котором тирозин в позиции 117 заменён на лейцин (REF117). Такая мутация приводит к тому, что виментин не собирается в длинные зрелые филаменты, а остаётся в виде коротких предшественников как in vitro, так и при трансфекции в клетки [40].
Морфологическая характеристика фибробластов с разной организацией ВПФ. Клетки всех трёх линий являются типичными фибробластами c наличием активного края, хорошо выраженными пучками микрофиламентов и развитой системой микротрубочек (рис. 1).
Рис. 1. Цитоскелет фибробластов с разной организацией ВПФ. Иммунофлуоресцентное окрашивание. Верхний ряд – актин (красный) и виментин (зелёный), нижний ряд – микротрубочки. Масштабный отрезок – 10 мкм
В культуре REF52 ВПФ представлены густой сетью филаментов, распредёленной практически по всей клетке. В культуре REF–/– ВПФ отсутствуют. В клетках REF117 ВПФ представлены мелкими точечными структурами, в основном сосредоточенными в центральной части клетки и вокруг ядра. При этом степень распластанности этих клеток на субстрате в редкой культуре (когда клетки расположены не группами, а в основном поодиночке) после культивирования в течение 24 ч несколько различается (рис. 2).
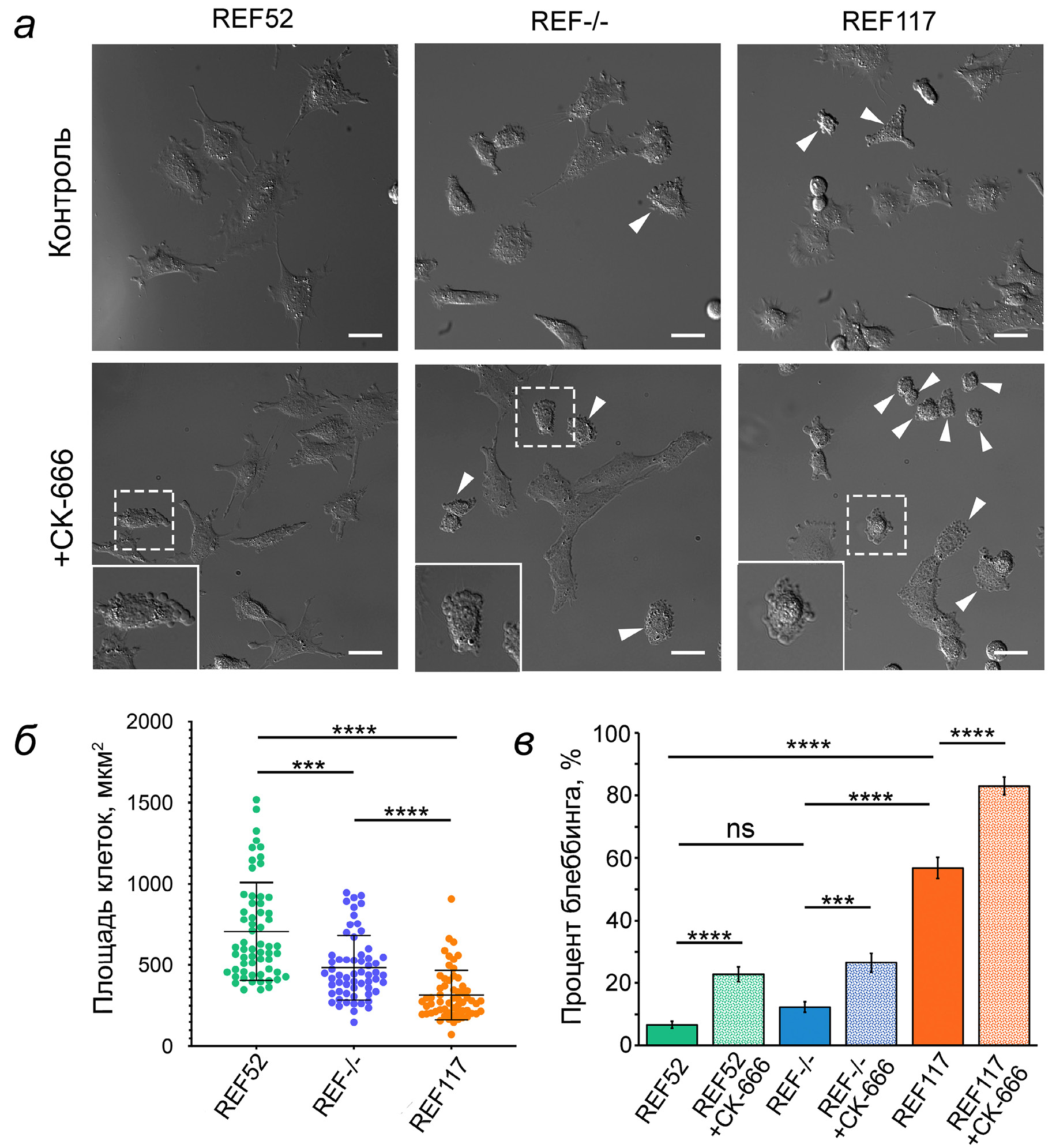
Рис. 2. Различия в способности к мембранному блеббингу у фибробластов с разной организацией ВПФ. а – Морфология контрольных клеток (верхний ряд) и клеток после обработки 200 мкМ СК-666 в течение 1 ч (нижний ряд). DIC-Микроскопия, масштабный отрезок 20 мкм. Клетки с мембранным блеббингом обозначены белыми стрелками. На врезках большое увеличение клеток с блебами, выделенных на рисунке пунктирным квадратом. б – Точечная диаграмма, иллюстрирующая площадь клеток REF52, REF–/–, REF117, распластанных на субстрате, представлены средние значения со стандартными отклонениями. Представлены результаты 4 экспериментов, статистическая обработка выполнена с помощью программы GraphPad Prism, критерий Краскелла–Уоллиса (с апостериорным тестом Данна): *** p < 0,001, **** p < 0,0001, ns – статистически незначимые изменения, N = 60 клеток для каждой группы. в – Доля клеток, образующих блебы в культурах до и после обработки СК-666. Для статистического анализа использовали дисперсионный анализ ANOVA: *** p < 0,001, **** p < 0,0001, ns – статистически незначимые изменения, N = 30 полей зрения для каждой группы
Клетки REF52 при съёмке живой культуры в режиме DIC выглядят как хорошо распластанные фибробласты, среди REF–/– наравне с типичными фибробластами наблюдается довольно много слабо прикреплённых и плохо распластанных клеток. Ещё больше плохо распластанных клеток наблюдается в культуре REF117, что хорошо видно на рис. 2, б по значительному увеличению фракции клеток малой площади. При фиксации эти клетки легко отделяются от субстрата, а на препарате остаются лучше прикреплённые клетки, практически не отличающиеся по морфологии от контрольных REF52. Именно слабым прикреплением части клеток в случае нокаута или нарушения сборки ВПФ мы можем объяснить отличие в нашем описании этих культур от данных предыдущих исследователей, говорящих о том, что отсутствие или недостаточная сборка ВПФ не оказывает существенного влияния на морфологию фибробластов [23]. Анализ площадей живых клеток после 24 ч культивирования показал, что лучше всего распластаны клетки REF52, средняя площадь клеток REF–/– несколько меньше, а наименьшая средняя площадь у клеток REF117 (рис. 2). Различия статистически достоверны. Увеличение сроков культивирования до 48 ч не приводило к существенным изменениям степени распластывания клеток.
Отличия в морфологии образуемых протрузий у фибробластов с разной организацией ВПФ. Основным типом протрузий у клеток всех трёх типов являются широкие ламеллиподии или тонкие филоподии, иногда наблюдается спонтанное формирование блебов, причём в основном на слабо распластанных поджатых клетках. Таких «спонтанных» блебов практически нет в культуре REF52, в культуре REF–/– средний процент клеток с блебами несколько выше (6,65 ± 1,1% и 12,3 ± 1,6% соответственно), однако статистической разницы между двумя линиями нет. В культуре REF117 доля клеток, спонтанно образующих блебы, существенно увеличена (56,8 ± 3,4%) (рис. 2).
Для того чтобы стимулировать блеббинг, мы обрабатывали клетки ингибитором Arp2/3-зависимой полимеризации актиновых филаментов СК-666 в течение 1 ч, а затем снимали живые клетки в режиме DIC. Съёмка живых клеток для оценки эффективности перехода к блеббингу была необходима, потому что при фиксации часть мембранных блебов лопается и не регистрируется на фиксированных или окрашенных препаратах. Во всех трёх исследуемых клеточных линиях обработка СК-666 приводила к существенному поджатию ламеллиподий, часть клеток ошарились. При этом во всех культурах статистически достоверно увеличивалось количество клеток с блебами (рис. 2). Важно отметить, что в фибробластах с виментином в виде коротких фрагментов количество клеток с блебами после обработки СК-666 достигало 83 ± 2,8% по сравнению с 22,7 ± 2,3% и 26,4 ± 3,1% у клеток REF52 и REF–/– соответственно (рис. 2).
Таким образом, на способность клеток к образованию мембранных блебов наибольшее влияние оказывает не отсутствие ВПФ, а нарушение сборки полноценных виментиновых филаментов.
Анализ причин, вызывающих повышенное формирование блебов в клетках с нарушенной организацией ВПФ. Мы поставили задачей выявить факторы, которыми можно было бы объяснить разную способность клеток к образованию мембранных блебов в этих трёх культурах. Ранее было показано, что блеббинг может быть вызван нарушением организации микротрубочек [41, 42]. С помощью иммунофлуоресцентного окрашивания антителами к тубулину мы показали, что существенных различий в строении микротрубочек у этих трёх культур не наблюдается и микротрубочки представлены густой сетью, распределённой по всей клетке (рис. 1). Поскольку образование блебов связано с возрастанием внутриклеточного гидростатического давления [9, 42], что может быть вызвано ростом сократимости [8], мы провели с помощью Вестерн-блота анализ изменения в наших клетках экспрессии лёгкой цепи миозина (MLC) и наличие активированной (фосфорилированной) лёгкой цепи миозина (pMLC) (рис. 3). Мы не обнаружили статистически достоверных отличий в изменении количества MLC и pMLC в этих культурах, которые свидетельствовали бы о существенном изменении сократимости, вызванной отсутствием ВПФ или нарушением формирования зрелых промежуточных филаментов.
Рис. 3. Экспрессия MLC; pMLC и различия в системе ФК у фибробластов с разной организацией виментина. а – Репрезентативный Вестерн-блот, регистрирующий изменения экспрессии виментина, лёгкой цепи миозина (MLC), фосфорилированной лёгкой цепи миозина (pMLC). Для контроля нанесения белков использован гамма-тубулин. б – Морфология ФК у клеток исследуемых культур, иммунофлуоресцентное окрашивание антителами к винкулину. Масштабный отрезок 20 мкм. в – Вестерн-блот, демонстрирующий экспрессию винкулина в трёх культурах, актин использован для контроля нанесения белков, денситометрия выполнена на основе анализа 4-х экспериментов. г – Диаграммы, иллюстрирующие изменение размеров (левая) и количества (правая) ФК в исследованных культурах. Диаграмма показывает 90%-ный интервал значений площадей и количества индивидуальных контактов на клетку. Статистическая обработка выполнена с помощью программы GraphPad Prism. Для проверки статистической достоверности в различиях площади ФК в трёх культурах REF использовался критерий Краскела–Уоллиса (с апостериорным тестом Данна): *** p < 0,001, **** p < 0,0001, ns – статистически незначимые изменения, N ≥ 1004 контактов
Ранее в нескольких работах было показано, что ВПФ взаимодействуют с ФК, и наличие и организация ВПФ влияют на формирование адгезионных структур [36, 39, 43, 44]. Мы проанализировали изменение в строении ФК у фибробластов с разнымстатусом ВПФ в нашей системе. С помощью Вестерн-блота было показано, что делеция виментина или нарушение образования зрелых ВПФ у мутантных клеток REF117 не влияет на количество экспрессируемого белка ФК винкулина (рис. 3, в). Однако распределение и размер ФК при этом меняются. Типичная морфология, среднее количество на клетку и средние размеры ФК у исследуемых клеток представлены на рис. 3, б, г. Для клеток REF52 характерно формирование крупных ФК (максимальная площадь 6,5 мкм2) преимущественно на краю клетки (рис. 3, б). Средняя площадь ФК REF52 равна 0,6 ± 0,03 мкм2 (рис. 3, г). Максимальные размеры регистрируемых ФК у REF–/– – 4,2 мкм2, средние значения – 0,51 ± 0,02 мкм2. Важно отметить, что разница в размерах ФК у клеток REF52 и REF–/– была статистически недостоверна. Также не было отмечено достоверной разницы в количестве ФК между этими культурами. У клеток REF117 количество контактов и их средняя площадь статистически достоверно уменьшаются как по сравнению с контролем, так и с клетками с нокаутом виментина REF–/–. Максимальный размер контактов в этой культуре – 3,8 мкм2, средние значения – 0,44 ± 0,03 мкм2. Как было отмечено выше, среди клеток REF–/– и REF117 наблюдается большое число поджатых и плохо распластанных клеток. У таких клеток ФК практически отсутствуют, есть лишь несколько очень мелких контактов на самой периферии.
Таким образом, не столько отсутствие (нокаут) виментиновых филаментов, сколько нарушение формирования полноразмерных зрелых ВПФ приводило к существенному ухудшению образования и созревания ФК.
Анализ характера протрузий у фибробластов с различной организацией ВПФ при культивировании в трёхмерном коллагеновом геле. Более приближенной к естественным условиям моделью является культивирование клеток в трёхмерном матриксе. Мы анализировали морфологию клеток при их культивировании в коллагеновом геле, обращая особое внимание на характер протрузий и долю подвижных клеток в каждой культуре. Подвижными мы считали клетки, которые в течение времени съёмки (22 ч) переместились более чем на один диаметр. Общее количество обсчитанных клеток REF52 – 94, REF–/– – 100, REF117 – 79.
В 3D коллагеновом геле контрольные фибробласты REF52 образуют несколько тонких отростков (филоподий), направленных в разные стороны (рис. 4).
Рис. 4. Разнообразие протрузий, образуемых клетками с разной организацией ВПФ в трёхмерном коллагеновом геле. а – Морфология образованных протрузий, отмечено время от начала съёмки для каждого выбранного кадра, масштабный отрезок 40 мкм; б – треки движения клеток с разной организацией ВПФ в трёхмерном коллагеновом геле
Клетки REF52 в основном не демонстрируют направленного эффективного движения: отростки могут поджиматься и снова образовываться, и клетки передвигаются на минимальные расстояния, часто меняя направления. В отсутствии дополнительного стимула в культуре REF52 мигрирует 41% клеток. В культуре REF–/– в коллагеновом геле клетки в основном остаются поджатыми и ошаренными, наблюдается формирование мембранных блебов. Этот блеббинг не сопряжён с апоптозом, блебы образуются с разных сторон (неполяризованный блеббинг), клетки перемещаются очень мало, подвижно 30% клеток. Некоторые клетки формируют отростки или в виде филоподий, или в виде утолщённого выроста с боковыми блебами (лобоподии) [45]. Одна и та же клетка может последовательно формировать разные типы отростков. Такие клетки перемещаются на малые расстояния (1–3 диаметра клетки), и их движение не направлено. Клетки REF117 в трёхмерном коллагеновом геле наиболее подвижны в сравнении с остальными культурами, перемещаются около 63% клеток. Сначала по всей поверхности образуются мембранные блебы, а потом происходит поляризация клетки, образуется один длинный вырост, часто имеющий боковые блебы, и клетки начинают направленное движение в сторону выроста.
Таким образом, различная организация ВПФ определяет характер протрузий, образующихся в трёхмерном коллагеновом матриксе, что, в свою очередь, определяет характер движения клеток.
Обсуждение результатов
Характер клеточной миграции во многом определяется типом протрузий, которые могут образовывать клетки. Так, для мезенхимального движения характерно формирование ламеллиподий или филоподий, а быстрое амебоидное движение происходит за счёт формирования блебов. В нашей работе мы не стремились сравнивать амебоидное и мезенхимальное движение хотя бы потому, что амебоидное движение, прежде всего, характерно не для нормальных фибробластов, а для клеток лейкоцитарного ряда, стволовых или опухолевых клеток. Нашей задачей стала проверка гипотезы о том, что даже у нормальных фибробластов организация сети виментиновых филаментов может определять возможность формирования мембранных блебов. Ранее было показано, что степень сборки виментиновых филаментов регулирует образование ламеллиподии [46]. В частности, на мышиных эмбриональных фибробластах и клетках линии 3Т3 было показано, что в активной ламеллиподии виментиновые филаменты представлены короткими фрагментами, тогда как в клетках, культивируемых в отсутствии сыворотки и не образующих ламеллиподий, виментин собран в длинные филаменты. Более того, искусственная разборка длинных виментиновых филаментов на фрагменты в клетке даже в отсутствии сыворотки стимулирует образование ламеллиподии. Было показано, что короткие фрагменты ВПФ стимулируют Rac-сигналлинг [46], который, в свою очередь, является основным регуляторным путём, отвечающим за формирование ламеллиподии [47].
В нашем случае отсутствие виментиновых филаментов или нарушение сборки длинных ВПФ приводило к статистически значимому уменьшению распластанности клеток. По окраске антителами к виментину видно (рис. 1), что в культуре REF117 организованные в короткие фрагменты ВПФ располагались в большей степени в центральной части клетки. Вероятно, поэтому мы не отметили активации формирования ламеллиподий на краю клеток, как в работах лаборатории Гольдмана, где описана активация ламеллиподии в случае расщепления пептидом длинных ВПФ, подходящих к самому краю клетки, на короткие филаменты [46]. Ранее влияние сети ВПФ на форму клеток было исследовано несколькими группами авторов [27, 48, 49], но в этих работах в основном рассматривали влияние ВПФ на изменение формы эпителиальных клеток в процессе ЭМП. При исследованиях, проведённых на фибробластах, существенного изменения формы клеток отмечено не было [23]. Вероятно (как было отмечено выше), это объясняется тем фактом, что в культурах REF–/– и REF117 увеличивается количество плохо распластанных слабо прикреплённых клеток. Это хорошо видно при исследовании живых культур, а при фиксации часть плохо прикреплённых клеток открепляется от субстрата, и остаются в основном наиболее распластанные и хорошо прикреплённые клетки, морфология которых существенно не отличается от морфологии контрольных REF52.
Описанные морфологические изменения у исследованных нами культур были ассоциированы с индукцией формирования мембранных блебов как спонтанных, так и сформировавшихся под действием СК-666. В культуре REF52 было отмечено мало клеток со спонтанными блебами, нокаут ВПФ не приводил к статистически достоверному увеличению количества клеток, формирующих блебы, а наиболее активный спонтанный блеббинг наблюдался в культуре REF117. Обработка СК-666 приводила к активизации блеббинга во всех культурах, но сильнее всего этот процесс был выражен в культуре REF117 (появление блебов у более чем 80% клеток). Согласно нашим данным, изменения организации ВПФ не приводили к существенным изменениям таких факторов, как строение системы микротрубочек или увеличению экспрессии активированной лёгкой цепи миозина (pMLC), что могло бы свидетельствовать об увеличении сократимости фибробластов. Эти факторы часто рассматривают как причины, вызывающие блеббинг. Наибольшее отличие между нашими культурами мы обнаружили на уровне образования ФК. Так, в клетках REF52, наряду с большим количеством мелких ФК, наблюдается большое количество крупных зрелых ФК, типичных для фибробластов, расположенных в основном на периферии клеток. Нокаут виментина приводит к некоторому уменьшению размера ФК, хотя это нарушение прослеживается только на уровне тенденции, поскольку уменьшение средних размеров и количества ФК по сравнению с контрольными клетками REF52 было статистически недостоверно. Наибольшие отличия наблюдались в культуре REF117, в которой ВПФ присутствовали, но в виде коротких частиц, не собирающихся в зрелые филаменты. Контактов в этих клетках было мало, и их размеры были существенно редуцированы.
Связь виментина и ФК была показана очень давно [44]. В недавних работах было показано, что ВПФ разной степени полимеризации ассоциированы с разными ФК [37]. Так, более длинные ВПФ были ассоциированы со зрелыми ФК, тогда как короткие фрагменты виментина находились вблизи мелких фокальных комплексов. Более того, авторы показали, что короткие фрагменты виментина стимулируют уменьшение размеров ФК. Роль ВПФ в регуляции динамики ФК у фибробластов была также хорошо продемонстрирована в недавней работе, где было показано, что виментин регулирует стабильность, размер и ориентацию ФК [50]. В частности, авторы показали, что в клетках, лишённых виментина, скорость разборки ФК значительно выше, чем в контроле, что приводило к общему уменьшению размеров ФК. Эти данные совпадают с полученными нами результатами. Статистически достоверное уменьшение размера и количества ФК, отмеченное нами у клеток REF117 с ВПФ в виде коротких филаментов, может быть вызвано, например, активацией сигналинга малой ГТФазы Rac, которая стимулируется короткими незрелыми ВПФ [37, 49].
Мы показали, что изменение числа и размеров ФК, вызванное изменением системы ВПФ, коррелирует со способностью фибробластов к образованию мембранных блебов. Такая ассоциация ФК и мембранного блеббинга была отмечена и раньше: клетки фибросаркомы НТ1080, культивируемые на малоадгезивном субстрате, формировали блебы [19], быстрые переходы между амебоидным и мезенхимальным движением были показаны для клеток карциносаркомы Уокера 256 при переходе с адгезивного на неадгезивный субстрат [51], а также для клеток, мигрирующих в трёхмерном субстрате в условиях ограниченного пространства на субстратах с различной адгезивностью [16].
Каким образом наличие и размеры ФК могут определять способность клеток к формированию блебов, остаётся неясным. Недавно на примере подоцитов было показано, что нарушения в образовании фокальных адгезий могут приводить к нарушениям структуры актинового кортекса и вызывать блеббинг [52]. При этом в данной работе было показано, что такие нарушения не обязательно связаны с возрастанием сократимости акто-миозина, что согласуется с нашими результатами (см. выше). То, что причиной блеббинга могут быть нарушения целостности подмембранного актинового кортекса, показано ранее несколькими авторами [17], причём такие нарушения могут быть вызваны не только внешними воздействиями, но также являться следствием особенностей строения актинового цитоскелета. Примером может служить ассоциация блеббинга с наличием филоподий, объясняющаяся неравномерностями строения актинового кортекса в основании филоподии [19]. Вероятно, нарушения системы фокальных адгезий вносят существенный вклад в целостность и организацию актинового кортекса, что, в свою очередь, влияет на способность клеток формировать мембранные блебы.
Таким образом, наличие и организация системы промежуточных филаментов в фибробластах, в частности степень их сборки, является важным фактором, определяющим внутреннюю способность клеток формировать мембранные блебы. При этом важным фактором такой регуляции являются изменения в системе адгезионных структур клетка-матрикс под влиянием ВПФ. В нашей работе мы проверили, как внесённые мутации (нокаут виментина или нарушение сборки полноценных филаментов) влияют на основные известные факторы, стимулирующие блеббинг, такие как распределение микротрубочек, увеличение сократимости клетки, изменение формирования адгезионных контактов. Вместе с тем нельзя полностью исключить, что сама процедура внесения этих мутаций (CRISPR/Cas9) ведёт к появлению каких-либо не учтённых нами изменений, в свою очередь, способствующих появлению блебов. Выяснение этих вопросов требует дальнейших исследований.
Анализ формирования протрузий и подвижности фибробластов с разной организацией ВПФ в трёхмерном коллагеновом геле показал, что организация системы ВПФ имеет существенное значение в определении характера миграции клеток. Среди исследуемых нами культур клетки REF52 образовывали филоподии, типичные для фибробластов в трёхмерном геле, REF–/– образовывали в основном блебы, но в отсутствии дополнительных стимулов миграция этих клеток была ограничена. Только клетки REF117 мигрировали эффективно и направленно, причём эта миграция осуществлялась за счёт образования специфического выроста, часто имеющего небольшие латеральные блебы по краям и напоминающего лобоподию [1, 53]. Подобное движение было ранее описано у первичных фибробластов в специфическом 3D-матриксе, полученном из дермиса млекопитающих или синтезированном клетками в течение длительного инкубирования. Авторы приходят к выводу, что такой тип миграции происходит в случае отсутствия поляризации в распределении регуляторных молекул Rac1, Cdc42 и PIP3 и определяется внешней организацией внеклеточного матрикса [45]. В нашем случае, поскольку условия миграции клеток были одинаковыми, а различия заключались в организации ВПФ, было ясно продемонстрировано, что не только наличие или отсутствие ВПФ, но и их организация имеет существенное значение, детерминирующее тип протрузий, образованных клетками и определяющих характер их миграции и миграционную пластичность. Мы впервые показали, что ВПФ могут регулировать тип образующихся протрузий и разные типы миграции не только у трансформированных клеток, но и у нормальных фибробластов. Исследование механизмов, определяющих пластичность клеточной миграции, важно для определения причин нарушения характера и эффективности миграции, возникающих при различных патологиях.
Финансирование. Работа поддержана Российским научным фондом (грант № 22-15-00347).
Соблюдение этических норм. Настоящая статья не содержит описания каких-либо исследований с использованием людей или животных в качестве объектов.
About the authors
A. O. Zholudeva
Blokhin National Medical Research Center of Oncology, Ministry of Health of the Russian Federation
Email: tonya_alex@yahoo.com
Russian Federation, 115478 Moscow
N. S. Potapov
Lomonosov Moscow State University
Email: tonya_alex@yahoo.com
Faculty of Biology
Russian Federation, 119234 MoscowE. A. Kozlova
Lomonosov Moscow State University
Email: tonya_alex@yahoo.com
Faculty of Biology
Russian Federation, 119234 MoscowM. E. Lomakina
Blokhin National Medical Research Center of Oncology, Ministry of Health of the Russian Federation
Email: tonya_alex@yahoo.com
Russian Federation, 115478 Moscow
A. Y. Alexandrova
Blokhin National Medical Research Center of Oncology, Ministry of Health of the Russian Federation
Author for correspondence.
Email: tonya_alex@yahoo.com
Russian Federation, 115478 Moscow
References
- Petrie, R. J., and Yamada, K. M. (2012) At the leading edge of three-dimensional cell migration, J. Cell Sci., 125, 5917-5926, doi: 10.1242/jcs.093732.
- Pollard, T. D., and Borisy, G. G. (2003) Cellular motility driven by assembly and disassembly of actin filaments, Cell, 112, 453-465, doi: 10.1016/s0092-8674(03)00120-x.
- Charras, G. T., Hu, C. K., Coughlin, M., and Mitchison, T. J. (2006) Reassembly of contractile actin cortex in cell blebs, J. Cell Biol., 175, 477-490, doi: 10.1083/jcb.200602085.
- Charras, G. T., Coughlin, M., Mitchison, T. J., and Mahadevan, L. (2008) Life and times of a cellular bleb, Biophys. J., 94, 1836-1853, doi: 10.1529/biophysj.107.113605.
- Chikina, A. S., Svitkina, T. M., and Alexandrova, A. Y. (2019) Time-resolved ultrastructure of the cortical actin cytoskeleton in dynamic membrane blebs, J. Cell Biol., 218, 445-454, doi: 10.1083/jcb.201806075.
- Laster, S. M., and Mackenzie, J. M. (1996) Bleb formation and F-actin distribution during mitosis and tumor necrosis factor-induced apoptosis, Microsc. Res. Tech., 34, 272-280, doi: 10.1002/(SICI)1097-0029(19960615)34:3 <272::AID-JEMT10>3.0.CO;2-J.
- Charras, G., and Paluch, E. (2008) Blebs lead the way: how to migrate without lamellipodia, Nat. Rev. Mol. Cell Biol., 9, 730-736, doi: 10.1038/nrm2453.
- Fackler, O. T., and Grosse, R. (2008) Cell motility through plasma membrane blebbing, J. Cell Biol., 181, 879-884, doi: 10.1083/jcb.200802081.
- Paluch, E. K., and Raz, E. (2013) The role and regulation of blebs in cell migration, Curr. Opin. Cell Biol., 25, 582-590, doi: 10.1016/j.ceb.2013.05.005.
- Taddei, M. L., Giannoni, E., Morandi, A., Ippolito, L., Ramazzotti, M., et al. (2014) Mesenchymal to amoeboid transition is associated with stem-like features of melanoma cells, Cell Commun. Signal., 12, 24, doi: 10.1186/ 1478-811X-12-24.
- Friedl, P., and Alexander, S. (2011) Cancer invasion and the microenvironment: plasticity and reciprocity, Cell, 147, 992-1009, doi: 10.1016/j.cell.2011.11.016.
- Friedl, P., and Wolf, K. (2010) Plasticity of cell migration: a multiscale tuning model, J. Cell Biol., 188, 11-19, doi: 10.1083/jcb.200909003.
- Balzer, E. M., Tong, Z., Paul, C. D., Hung, W. C., Stroka, K. M., et al. (2012) Physical confinement alters tumor cell adhesion and migration phenotypes, FASEB J., 26, 4045-4056, doi: 10.1096/fj.12-211441.
- Holle, A. W., Govindan Kutty Devi, N., Clar, K., Fan, A., Saif, T., et al. (2019) Cancer cells invade confined microchannels via a self-directed mesenchymal-to-amoeboid transition, Nano Lett., 10, 2280-2290, doi: 10.1021/acs.nanolett.8b04720.
- Paul, C., Mistriotis, P., and Konstantopoulos, K. (2017) Cancer cell motility: lessons from migration in confined spaces, Nat. Rev. Cancer, 17, 131-140, doi: 10.1038/nrc.2016.123.
- Liu, Y. J., Le Berre, M., Lautenschlaeger, F., Maiuri, P., Callan-Jones, A., et al. (2015) Confinement and low adhesion induce fast amoeboid migration of slow mesenchymal cells, Cell, 160, 659-672, doi: 10.1016/j.cell.2015.01.007.
- Paluch, E., Piel, M., Prost, J., Bornens, M., and Sykes, C. (2005) Cortical actomyosin breakage triggers shape oscillations in cells and cell fragments, Biophys. J., 89, 724-733, doi: 10.1529/biophysj.105.060590.
- Diz-Munoz, A., Krieg, M., Bergert, M., Ibarlucea-Benitez, I., Muller, D. J., et al. (2010) Control of directed cell migration in vivo by membrane-to cortex attachment, PLoS Biol., 8, e1000544, doi: 10.1371/journal.pbio.1000544.
- Chikina, A. S., Rubtsova, S. N., Lomakina, M. E., Potashnikova, D. M., Vorobjev, I. A., and Alexandrova, A. Y. (2019) Transition from mesenchymal to bleb-based motility is predominantly exhibited by CD133-positive subpopulation of fibrosarcoma cells, Biol. Cell, 111, 245-261, doi: 10.1111/boc.201800078.
- Seetharaman, S., and Etienne-Manneville, S. (2020) Cytoskeletal crosstalk in cell migration, Trends Cell Biol., 30, 720-735, doi: 10.1016/j.tcb.2020.06.004.
- Kaverina, I., and Straube, A. (2011) Regulation of cell migration by dynamic microtubules, Semin. Cell Dev. Biol., 22, 968-974, doi: 10.1016/j.semcdb.2011.09.017.
- Garcin, C., and Straube, A. (2019) Microtubules in cell migration, Essays Biochem., 63, 509-520, doi: 10.1042/EBC20190016.
- Vakhrusheva, A., Endzhievskaya, S., Zhuikov, V., Nekrasova, T., Parshina, E., et al. (2019) The role of vimentin in directional migration of rat fibroblasts, Cytoskeleton (Hoboken), 76, 467-476, doi: 10.1002/cm.21572.
- Sivagurunathan, S., Vahabikashi, A., Yang, H., Zhang, J., Vazquez, K., et al. (2022) Expression of vimentin alters cell mechanics, cell-cell adhesion, and gene expression profiles suggesting the induction of a hybrid EMT in human mammary epithelial cells, Front. Cell Dev. Biol., 10, 929495, doi: 10.3389/fcell.2022.929495.
- Leube, R. E., Moch, M., and Windoffer, R. (2015) Intermediate filaments and the regulation of focal adhesion, Curr. Opin. Cell Biol., 32, 13-20, doi: 10.1016/j.ceb.2014.09.011.
- Zeisberg, M., and Neilson, E. G. (2009) Biomarkers for epithelial-mesenchymal transitions, J. Clin. Invest., 119, 1429-1437, doi: 10.1172/JCI36183.
- Mendez, M. G., Kojima, S.-I., and Goldman, R. D. (2010) Vimentin induces changes in cell shape, motility, and adhesion during the epithelial to mesenchymal transition, FASEB J., 24, 1838-1851, doi: 10.1096/fj.09-151639.
- Gregor, M., Osmanagic-Myers, S., Burgstaller, G., Wolfram, M., Fischer, I., et al. (2014) Mechanosensing through focal adhesion-anchored intermediate filaments, FASEB J., 28, 715-729, doi: 10.1096/fj.13-231829.
- Schoumacher, M., Goldman, R. D., Louvard, D., and Vignjevic, D. M. (2010) Actin, microtubules, and vimentin intermediate filaments cooperate for elongation of invadopodia, J. Cell Biol., 189, 541-556, doi: 10.1083/jcb.200909113.
- Lahat, G., Zhu, Q. S., Huang, K. L., Wang, S. Z., Bolshakov, S., et al. (2010) Vimentin is a novel anti-cancer therapeutic target; insights from in vitro and in vivo micexenograft studies, PLoS One, 5, e1010, doi: 10.1371/journal.pone.0214006.
- Strouhalova, K., Přechová, M., Gandalovičová, A., Brábek, J., Gregor, M., and Rosel, D. (2020) Vimentin intermediate filaments as potential target for cancer treatment, Cancers, 12, 184, doi: 10.3390/cancers12010184.
- Bergert, M., Erzberger, A., Desai, R. A., Aspalter, I. M., Oates, A. C., et al. (2015) Force transmission during adhesion-independent migration, Nat. Cell Biol., 17, 524-529, doi: 10.1038/ncb3134.
- Lavenus, S. B., Tudor, S. M., Ullo, M. F., Vosatka, K. W., and Logue, J. S. (2020) A flexible network of vimentin intermediate filaments promotes migration of amoeboid cancer cells through confined environments, J. Biol. Chem., 295, 6700-6709, doi: 10.1074/jbc.RA119.011537.
- Adams, G., Jr., López, M. P., Cartagena-Rivera, A. X., and Waterman, C. M. (2021) Survey of cancer cell anatomy in nonadhesive confinement reveals a role for filamin-A and fascin-1 in leader bleb-based migration, Mol. Biol. Cell, 32, 1772-1791, doi: 10.1091/mbc.E21-04-0174.
- Robert, A., Hookway, C., and Gelfand, V. I. (2016) Intermediate filament dynamics: What we can see now and why it matters, Bioessays, 3, 232-243, doi: 10.1002/bies.201500142.
- Mücke, N., Wedig, T., Bürer, A., Marekov, L. N., Steinert, P. M., et al. (2004) Molecular and biophysical characterization of assembly-starter units of human vimentin, J. Mol. Biol., 340, 97-114, doi: 10.1016/j.jmb.2004.04.039.
- Terriac, E., Coceano, G., Mavajian, Z., Hageman, T., Christ, A., et al. (2017) Vimentin levels and serine 71 phosphorylation in the control of cell-matrix adhesions, migration speed, and shape of transformed human fibroblasts, Cell, 6, 2, doi: 10.3390/cells6010002.
- Herrmann, H., and Aebi, U. (2016) Intermediate filaments: structure and assembly, Cold Spring Harb. Perspect. Biol., 8, a018242, doi: 10.1101/cshperspect.a018242.
- Beckham, Y., Vasquez, R. J., Stricker, J., Sayegh, K., Campillo, C., et al. (2014) Arp2/3 inhibition induces amoeboid-like protrusions in MCF10A epithelial cells by reduced cytoskeletal-membrane coupling and focal adhesion assembly, PLoS One, 9, e100943, doi: 10.1371/journal.pone.0100943.
- Meier, M., Padilla, G. P., Herrmann, H., Wedig, T., Hergt, M., et al. (2009) Vimentin coil 1A-A molecular switch involved in the initiation of filament elongation, J. Mol. Biol., 390, 245-261, doi: 10.1016/j.jmb.2009.04.067.
- Pletjushkina, O. J., Rajfur, Z., Pomorski, P., Oliver, T. N., Vasiliev, J. M., et al. (2001) Induction of cortical oscillations in spreading cells by depolymerization of microtubules, Cell Motil. Cytoskeleton, 48, 235-244, doi: 10.1002/cm.1012.
- Kanthou, C., and Tozer, G. M. (2002) The tumor vascular targeting agent combretastatin A-4-phosphate induces reorganization of the actin cytoskeleton and early membrane blebbing in human endothelial cells, Blood, 99, 2060-2069, doi: 10.1182/blood.v99.6.2060.
- Charras, G. T., Yarrow, J. C., Horton, M. A., Mahadevan, L., and Mitchison, T. J. (2005) Non-equilibration of hydrostatic pressure in blebbing cells, Nature, 435, 365-369, doi: 10.1038/nature03550.
- Bershadsky, A. D., Tint, I. S., and Svitkina, T. M. (1987) Association of intermediate filaments with vinculin-containing adhesion plaques of fibroblasts, Cell Motil. Cytoskeleton, 8, 274-283, doi: 10.1002/cm.970080308.
- Petrie, R. J., Gavara, N., Chadwick, R. S., and Yamada, K. M. (2012) Nonpolarized signaling reveals two distinct modes of 3D cell migration, J. Cell Biol., 197, 439-455, doi: 10.1083/jcb.201201124.
- Helfand, B. T., Mendez, M. G., Murthy, S. N., Shumaker, D. K., Grin, B., et al. (2011) Vimentin organization modulates the formation of lamellipodia, Mol. Biol. Cell, 22, 1274-1289, doi: 10.1091/mbc.E10-08-0699.
- Nobes, C. D., and Hall, A. (1995) Rho, rac, and cdc42 GTPases regulate the assembly of multimolecular focal complexes associated with actin stress fibers, lamellipodia, and filopodia, Cell, 81, 53-62, doi: 10.1016/0092-8674(95)90370-4.
- Lowery, J., Kuczmarski, E. R., Herrmann, H., and Goldman, R. D. (2015) Intermediate filaments play a pivotal role in regulating cell architecture and function, J. Biol. Chem., 290, 17145-17153, doi: 10.1074/jbc.R115.640359.
- Liu, C. Y., Lin, H. H., Tang, M. J., and Wang, Y. K. (2015) Vimentin contributes to epithelial-mesenchymal transition cancer cell mechanics by mediating cytoskeletal organization and focal adhesion maturation, Oncotarget, 6, 15966-15983, doi: 10.18632/oncotarget.3862.
- Venu, A. P., Modi, M., Aryal, U., Tcarenkova, E., Jiu, Y., et al. (2022) Vimentin supports directional cell migration by controlling focal adhesions, bioRxiv, doi: 10.1101/2022.10.02.510295.
- Bergert, M., Chandradoss, S. D., Desai, R. A., and Paluch, E. (2012) Cell mechanics control rapid transitions between blebs and lamellipodia during migration, Proc. Natl. Acad. Sci. USA, 109, 14434-14439, doi: 10.1073/pnas.1207968109.
- Yasuda-Yamahara, M., Rogg, M., Frimmel, J., Trachte, P., Helmstaedter, M., et al. (2018) FERMT2 links cortical actin structures, plasma membrane tension and focal adhesion function to stabilize podocyte morphology, Matrix Biol., 68-69, 263-279, doi: 10.1016/j.matbio.2018.01.003.
- Petrie, R. J., Harlin, H. M., Korsak, L. I., and Yamada, K. M. (2017) Activating the nuclear piston mechanism of 3D migration in tumor cells, J. Cell Biol., 216, 93-100, doi: 10.1083/jcb.201605097.
Supplementary files






