Совершенствование системы принятия решений при дефектации гильз цилиндров
- Авторы: Голиницкий П.В.1, Антонова У.Ю.1, Черкасова Э.И.1, Гринченко Л.А.1
-
Учреждения:
- Российский государственный аграрный университет — МСХА им. К. А. Тимирязева
- Выпуск: № 6 (2024)
- Страницы: 108-114
- Раздел: АВТОМАТИЗАЦИЯ И УПРАВЛЕНИЕ В МАШИНОСТРОЕНИИ
- URL: https://journals.rcsi.science/0235-7119/article/view/282752
- DOI: https://doi.org/10.31857/S0235711924060129
- EDN: https://elibrary.ru/NOOYTX
- ID: 282752
Цитировать
Аннотация
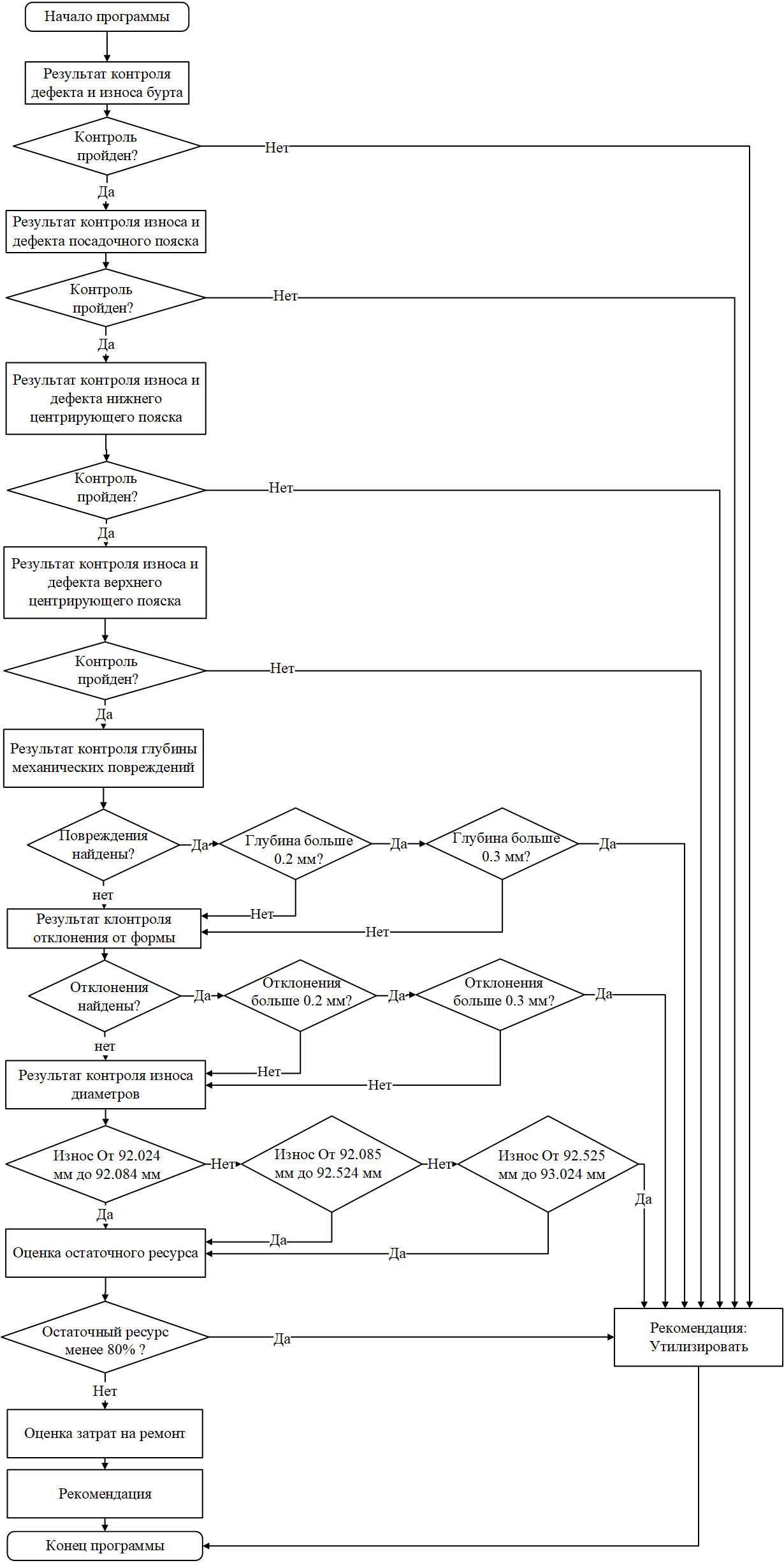
Ремонт двигателя внутреннего сгорания является задачей, предъявляющей повышенные требования квалификации к сотрудникам организации, что приводит к необходимости использования различных инструментов для снижения вероятности ошибки. Так, для предприятий с минимальным внедрением цифровых технологий можно применить балльную систему оценки целесообразности проведения ремонта. Но такой метод оценки недостаточно удобен для предприятий, имеющих более развитую цифровую среду, поэтому для них более удачным решением будет использование программного обеспечения, позволяющего также провести анализ экономических затрат на ремонт, что позволит снизить влияние человеческого фактора, а также повысить эффективность процесса дефектации.
Ключевые слова
Полный текст
Об авторах
П. В. Голиницкий
Российский государственный аграрный университет — МСХА им. К. А. Тимирязева
Автор, ответственный за переписку.
Email: gpv@rgau-msha.ru
Россия, Москва
У. Ю. Антонова
Российский государственный аграрный университет — МСХА им. К. А. Тимирязева
Email: gpv@rgau-msha.ru
Россия, Москва
Э. И. Черкасова
Российский государственный аграрный университет — МСХА им. К. А. Тимирязева
Email: gpv@rgau-msha.ru
Россия, Москва
Л. А. Гринченко
Российский государственный аграрный университет — МСХА им. К. А. Тимирязева
Email: gpv@rgau-msha.ru
Россия, Москва
Список литературы
- Kheifetz M. L. Design of mechatronic engineering systemsin digitalized traditional and additive manufacturing // J. of Advanced Materials and Technologies. 2021. V. 6 (1). P. 18.
- Шендрикова О. О., Елфимова И. Ф. Исследование процессов цифровизации промышленных предприятий // Организатор производства. 2019. Т. 27. № 1. С. 16. https://doi.org/10.25987/VSTU.2019.88.65.002
- Leonov O. A., Shkaruba N. Zh., Temasova G. N., Vergazova Yu. G. Analysis of the quality of manufacturing holes for sprockets of chain drives of agricultural machinery // IOP Conference Series: Earth and Environmental Science: Int. Conf. on Environmental Technologies and Engineering for Sustainable Development, Tashkent, 12–15 октября 2022 года, 2022. P. 012028. https://doi.org/10.1088/1755–1315/1112/1/012028
- Бондарева Г. И., Леонов О. А., Шкаруба Н. Ж. и др. Разработка алгоритма верификации запасных частей при ремонте машин // Сельский механизатор. 2022. № 10. С. 27. https://doi.org/10.47336/0131-7393-2022-10-27-28-29
- Леонов О. А., Шкаруба Н. Ж. Нормирование погрешности косвенных измерений при приёмо-сдаточных испытаниях двигателей // Измерительная техника. 2022. № 8. С. 23. https://doi.org/10.32446/0368-1025it.2022-8-23-27
- Shkaruba N. Z., Leonov O. A. Permissible Measurement Error in Monitoring the Shape and Position of Surfaces // Russian Engineering Research. 2021. V. 41 (3). P. 211. https://doi.org/10.3103/S1068798X21030175
- Erokhin M. N., Leonov O. A., Shkaruba N. Zh. et al. Standardizing the Permissible Mass Error in Monitoring Connecting Rods and Pistons // Russian Engineering Research. 2021. V. 41 (12). P. 1156. https://doi.org/10.3103/S1068798X2112011X
- Bondareva G. I., Temasova G. N., Leonov O. A. et al. Assessing External Defects at Manufacturing Enterprises // Russian Engineering Research. 2022. V. 42 (2). P. 151. https://doi.org/10.3103/S1068798X22020046
- Lopes T., Guerreiro S. Assessing business process models: a literature review on techniques for BPMN testing and formal verification // Business Process Management Journal. 2023. № 29. P. 133.
- Gureev A. A. Process management improvement in the reconstruction of facilities based on breakthrough business process modeling technology // Quality. Innovation. Education. 2020. V. 2 (166). P. 96. https://doi.org/10.31145/1999-513x-2020-2-96-100
- Голиницкий П. В., Антонова У. Ю., Гринченко Л. А., Видникевич С. Ю. Применение цифровых инструментов для совершенствования производственного процесса // Компетентность. 2023. № 5. С. 32. https://doi.org/10.24412/1993-8780-2023-5-32-37






