Nonclassical Heat Transfer in a Microchannel and a Problem for Lattice Boltzmann Equations
- Authors: Ilyin O.V.1
-
Affiliations:
- Federal Research Center “Computer Science and Control” of the Russian Academy of Sciences
- Issue: Vol 63, No 12 (2023)
- Pages: 2016-2024
- Section: Mathematical physics
- URL: https://journals.rcsi.science/0044-4669/article/view/233025
- DOI: https://doi.org/10.31857/S0044466923120153
- EDN: https://elibrary.ru/ZKBTJA
- ID: 233025
Cite item
Full Text
Abstract
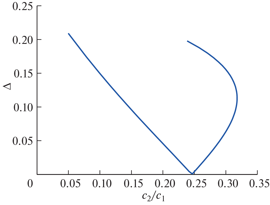
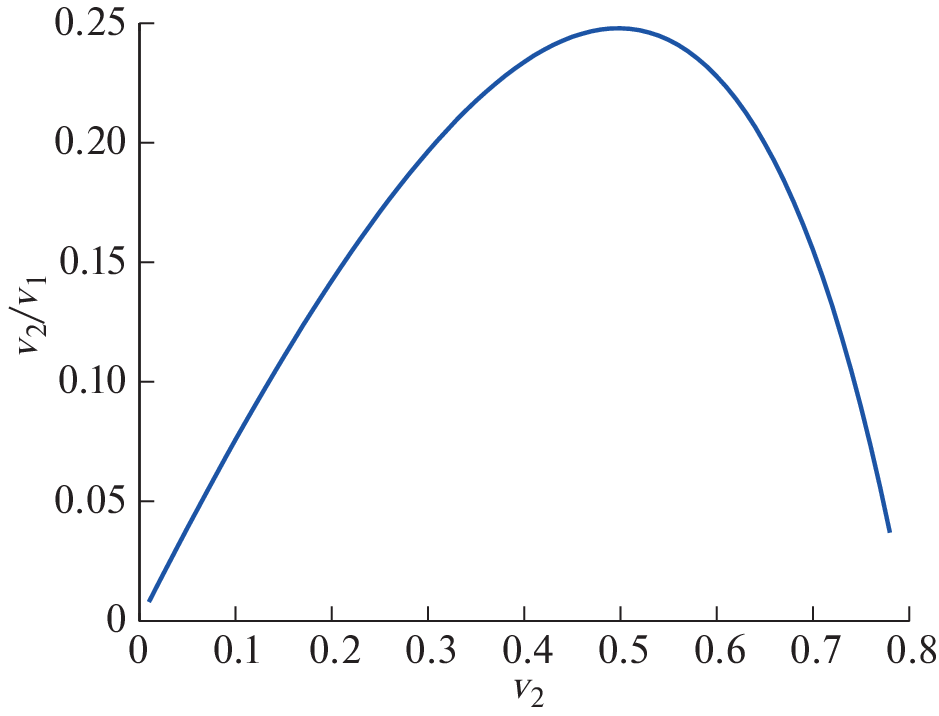
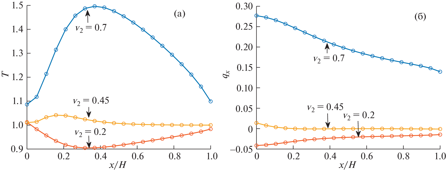
A one-dimensional problem of heat transfer in a bounded domain (microchannel) filled with rarefied gas is considered. Two molecular beams enter the domain from the left boundary, the velocities of the particles are equal in the each beam. The diffuse reflection condition is set on the right boundary. It is shown using the Shakhov kinetic model that by varying the ratio of velocities in the molecular beams it is possible to obtain a heat flux of various magnitudes and signs such that the te-mperatures on the left and right boundaries are equal or the temperature gradient in the boundary layer has the same sign as the heat flux. This problem is related to the problem of constructing lattice Boltzmann equations with four velocities, which can reproduce the first Maxwell half-moments. It is shown that in this case the optimal ratio of discrete velocities is 1 : 4.
About the authors
O. V. Ilyin
Federal Research Center “Computer Science and Control” of the Russian Academy of Sciences
Author for correspondence.
Email: oilyin@gmail.com
119333, Moscow, Russia
References
- Коган М. Динамика разреженного газа. M.: Наука, 1986.
- Ландау Л., Лифшиц Е. Гидродинамика. M.: Наука, 1984.
- Baranyai A., Evans D., Daivis P. Isothermal shear-induced heat flow// Phys. Rev. A. 1992. V. 46. P. 7593.
- Todd B., Evans D. The heat flux vector for highly inhomogeneous nonequilibrium fluids in very narrow pores// J. Chem. Phys. 1995. V. 103. P. 9804.
- Todd B., Evans D. Temperature profile for Poiseuille flow// Phys. Rev. E. 1997. V. 55. P. 2800.
- Sone Y., Takata S., Ohwada T. Numerical analysis of the plane Couette flow of a rarefied gas on the basis of the linearized Boltzmann equation for hard-sphere molecules// Eur. J. Mech B/Fluids. 1989. V. 9. P. 273.
- Rogozin O. Numerical analysis of the nonlinear plane Couette-flow problem of a rarefied gas for hard-sphere molecules// Eur. J. Mech B/Fluids. 2016. Vol 60. P. 148.
- Aoki K., Takata S., Nakanishi T. Poiseuille-type flow of a rarefied gas between two parallel plates driven by a uniform external force// Phys. Rev. E. 2002. V. 65. P. 026315.
- Myong R.S. A full analytical solution for the force-driven compressible Poiseuille gas flow based on a nonlinear coupled constitutive relation// Phys. Fluids. 2011. V. 23. 012002.
- Malek Mansour M., Baras F., Garcia A. On the validity of hydrodynamics in plane Poiseuille flows// Physica A. 1997. V. 240. P. 255.
- Zheng Y., Garcia A., Alder B. Comparison of Kinetic Theory and Hydrodynamics for Poiseuille Flow // J. Stat. Phys. 2002. V. 109. P. 495.
- Gu X.-G., Emerson D. A high-order moment approach for capturing non-equilibrium phenomena in the transition regime // J. Fluid Mech. 2009. V. 636. P. 177.
- Taheri P., Torrilhon M., Struchtrup H. Couette and Poiseuille microflows: Analytical solutions for regularized 13‑moment equations// Phys. Fluids. 2009. V. 21. P. 017102.
- Ambruş V., Sofonea V. Application of mixed quadrature lattice Boltzmann models for the simulation of Poiseuille flow at non-negligible values of the Knudsen number// J. Comput. Sci. 2016. V. 17. P. 403.
- Ilyin O. Relative entropy based breakdown criteria for hybrid discrete velocity Bhatnagar–Gross–Krook and lattice Boltzmann method// Phys. Fluids. 2020. V. 32. P. 112006.
- Venugopal V., Praturi D., Girimaji S. Non-equilibrium thermal transport and entropy analyses in rarefied cavity flows// J. Fluid Mech. 2019. V. 864. P. 995.
- Aristov V. A steady state, supersonic flow solution of the Boltzmann equation// Phys. Lett. A. 1998. V. 250. P. 354.
- Aristov V., Frolova A., Zabelok S. A new effect of the nongradient transport in relaxation zones// Europhys. Lett. 2009. V. 88. P. 30012.
- Aristov V., Frolova A., Zabelok S. Supersonic flows with nontraditional transport described by kinetic methods // Commun. Comput. Phys. 2012. V. 11. P. 1334.
- Aristov V., Voronich I., Zabelok S. Nonequilibrium nonclassical phenomena in regions with membrane boundaries// Phys. Fluids. 2021. V. 33. P. 012009.
- Ilyin O. Anomalous heat transfer for an open non-equilibrium gaseous system// J. Stat. Mech. 2017. P. 053201.
- Аристов В., Забелок С., Фролова А. Возможность аномального теплопереноса в течениях с неравновесными граничными условиями// Докл. АН. 2017. Т. 473. С. 286.
- Aristov V., Voronich I., Zabelok S. Direct methods for solving the Boltzmann equations: Comparisons with direct simulation Monte Carlo and possibilities// Phys. Fluids. 2019. V. 31. P. 097106.
- Ilyin O. Gaussian Lattice Boltzmann method and its applications to rarefied flows// Phys. Fluids. 2020. V. 32. P. 012007.
- Ambruş V., Sofonea V. Implementation of diffuse-reflection boundary conditions using lattice Boltzmann models based on half-space Gauss-Laguerre quadratures//Phys. Rev E. 2014. V. 89. P. 041301(R).
- Ambruş V., Sofonea V. Lattice Boltzmann models based on half-range Gauss–Hermite quadratures // J. Comput. Phys. 2016. V. 316. P. 760.
- Feuchter C., Schleifenbaum W. High-order lattice Boltzmann models for wall-bounded flows at finite Knudsen numbers// Phys. Rev. E. 2016. V. 94. P. 013304.
- Aristov V., Ilyin O., Rogozin O. A hybrid numerical scheme based on coupling discrete-velocities models for the BGK and LBGK equations// AIP Conf. Proc. 2019. V. 2132. P. 060007.
- Aristov V., Ilyin O., Rogozin O. Kinetic multiscale scheme based on the discrete-velocity and lattice-Boltzmann methods// J. Comput. Sci. 2020. V. 40. 101064.
- Shakhov E. Generalization of the Krook kinetic relaxation equation// Fluid Dyn. 1968. V. 3. P. 95.
- Shakhov E. Approximate kinetic equations in rarefied gas theory // Fluid Dyn. 1968. V. 3. P. 156.
- Titarev V. Conservative numerical methods for model kinetic equations// Comput. Fluids. 2006. V. 36. P. 1446.
- Struchtrup H. Macroscopic Transport Equations for Rarefied Gas Flows. Approximation Methods in Kinetic Theory. Berlin: Springer-Verlag, 2005.
- Krüger T., Kusumaatmaja H., Kuzmin A., Shardt O., Silva G., Viggen E. The Lattice Boltzmann Method. Principles and Practice. Springer, 2017.
- Chikatamarla S., Karlin I. Entropy and Galilean invariance of lattice Boltzmann theories // Phys. Rev. Lett. 2006. V. 97. P. 190601.
- Bardow A., Karlin I., Gusev A. Multispeed models in off-lattice Boltzmann simulations // Phys. Rev. E. 2008. V. 77. P. 025701(R).
- Chikatamarla S., Karlin I. Lattices for the lattice Boltzmann method // Phys. Rev. E. 2009. V. 79. P. 046701.
Supplementary files







