Temperature Effect on the Acid–Base Properties of β-Alanine in Aqueous Solution
- Authors: Samadov A.S.1, Khakimov J.N.1, Stepnova A.F.2,3, Faizullozoda E.F.1, Kuzin A.V.2,4
-
Affiliations:
- Tajik National University
- Moscow State Pedagogical University
- Peoples’ Friendship University of Russia
- Bauman Moscow State Technical University
- Issue: Vol 97, No 4 (2023)
- Pages: 512-516
- Section: PHYSICAL CHEMISTRY OF SOLUTIONS
- Submitted: 15.10.2023
- Published: 01.04.2023
- URL: https://journals.rcsi.science/0044-4537/article/view/136560
- DOI: https://doi.org/10.31857/S004445372304026X
- EDN: https://elibrary.ru/THAVHG
- ID: 136560
Cite item
Full Text
Abstract
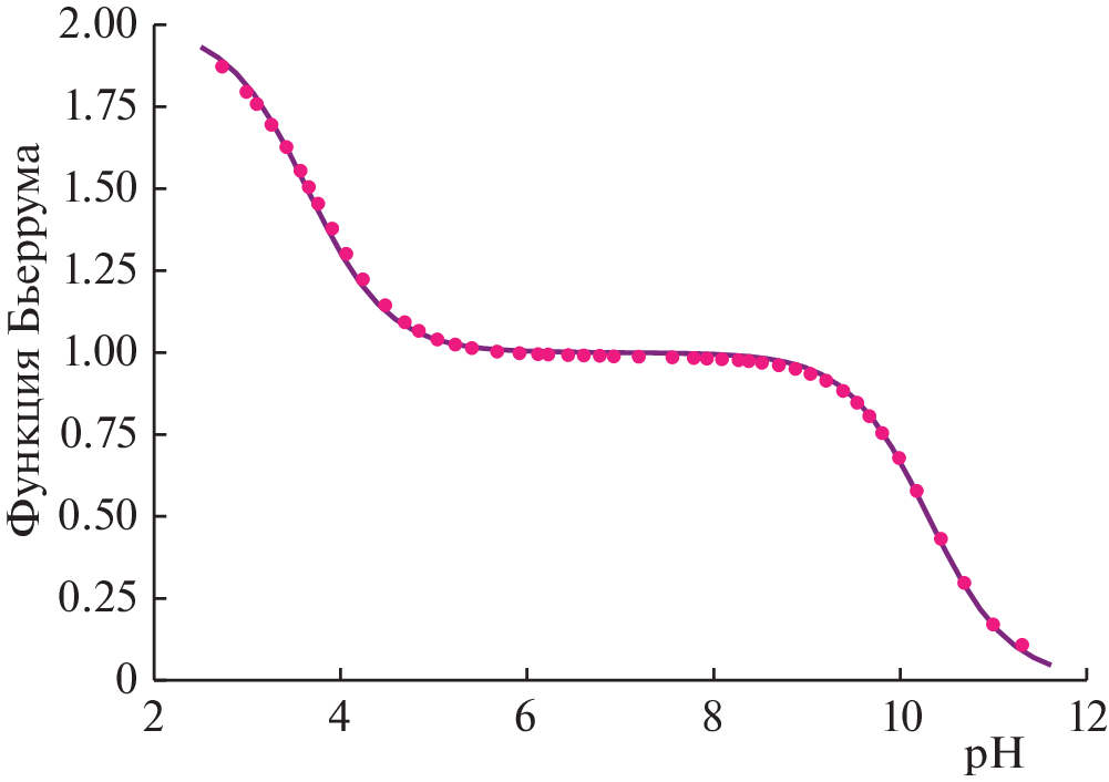
The acid–base properties of β-alanine (β-Ala) in aqueous solution were studied by the pH-metric method in the temperature range 278.2–318.2 K and at I = 0.1 M KCl. The ionization constants (pKi) of β‑Ala at different temperatures were calculated. The ionization constants were found to change depending on the temperature: an increase in the temperature leads to a decrease in pKi for both carboxyl and amine groups, which indicates that the degree of ionization of β-alanine increased and its acidic properties were enhanced. The thermodynamic characteristics (ΔН0, ΔS0, and ΔG) of the corresponding ionization processes were determined by the temperature coefficient method.
About the authors
A. S. Samadov
Tajik National University
Email: s.s.rasul@mail.ru
734025, Dushanbe, Tajikistan
J. N. Khakimov
Tajik National University
Email: s.s.rasul@mail.ru
734025, Dushanbe, Tajikistan
A. F. Stepnova
Moscow State Pedagogical University; Peoples’ Friendship University of Russia
Email: s.s.rasul@mail.ru
129164, Moscow, Russia; 115419, Moscow, Russia
E. F. Faizullozoda
Tajik National University
Email: s.s.rasul@mail.ru
734025, Dushanbe, Tajikistan
A. V. Kuzin
Moscow State Pedagogical University; Bauman Moscow State Technical University
Author for correspondence.
Email: s.s.rasul@mail.ru
129164, Moscow, Russia; 105005, Moscow, Russia
References
- Nassis G.P., Ben S., Stathis C.G. // Br. J. Sports Med. Month. 2017. V. 51. № 8. P. 626. https://doi.org/10.1136/bjsports-2016-097038
- Хохлов В.Ю., Селеменев В.Ф., Хохлова О.Н., Загородний А.А. // Вестн. ВГУ. Серия химия, биология, фармация. 2003. № 1. С. 18.
- Abdelkarim A.T., Mahmoud W.H., El-Sherif A.A. // J. Mol. Liq. 2021. V. 328. P. 115334. https://doi.org/10.1016/j.molliq.2021.115334
- Рахимова М., Эшова Г.Б., Давлатшоева Дж.А. и др. // Журн. физ. химии. 2020. Т. 94. № 8. С. 1179. https://doi.org/10.31857/S0044453720080233
- Попова Е.А., Трифонов Р.Е. // Успехи химии. 2015. Т. 84. № 9. С. 891. https://doi.org/10.1070/RCR4527?locatt=label:RUSSIAN
- Sherif A.F. Rostom, Hayam M.A. Ashour, Heba A. Abd ElRazik et al. // Bioorganic & Medicinal Chem. 2009. V.17. Is. 6. P. 2410. https://doi.org/10.1016/j.bmc.2009.02.004
- Bebrone C., Lassaux P., Vercheval L. et al. // Drugs.2010. V. 70. P. 651. https://doi.org/10.2165/11318430-000000000-00000
- Mikolaichuk O.V., Protas A.V., Popova E.A., et al. // Russ. Chem. Bulletin, International Edition. 2018. V. 67. № 7. P. 1312.
- Кочергина Л.А., Платонычева О.В., Дробилова О.М., Черников В.В. // Журнал неорган. химии. 2009. Т. 54. № 2. С. 377.
- Кочергина Л.А., Дробилова О.М. // Журн. физ. химии. 2008. Т. 82. № 9. С. 1729.
- Дробилова О.М. Термодинамические характеристики координационных равновесий β-аланин L‑серина, D,L-а-аланил-D,L-а-аланина, глицил-глицина и глицил-аспарагина с ионами 3d-переходных металлов(II) в водном растворе: Автореф. дис. …канд. хим. наук. Иваново: Ивановский гос. технологич. ун-т, 2011. 16 с.
- Fiol S., Vilarino T., Herrero R. et al. // J. Chem. Eng. 1998. V. 43. P. 393. https://doi.org/10.1021/je9700838
- Berthon G. // Pure & Appl. Chem. 1995. V. 67. № 7. P. 1117.
- Margie M., Felsing W.A. // J. Am. Chem. Soc. 1951. V. 73. P. 406. https://doi.org/10.1021/ja01145a133
- Кобилова Н.Х., Бобилова Ч.Х., Жабборова Д.Р. // Международный академический вестник. 2019. № 1 (33). С. 89.
- Горичев И.Г., Атанасян Т.К., Мирзоян П.И. Расчет констант кислотно-основных свойств наночастиц оксидных суспензий с помощью программ Mathсad. Учебное пособие. М.: МГПУ, 2014. 57 с.
- Harned H.S., Owen B.B. The Physical Chemistry of Electrolytic Solutions. New York: Reinhold, 1950.
- Самадов А.С., Миронов И.В., Горичев И.Г. и др. // Журн. общ. химии. 2020. Т. 90. № 11. С. 1738. https://doi.org/10.31857/S0044460X20110141
- Brandariz I., Fiol S., Herrero R. et al. // J. Chem. Eng. 1993. V. 38. P. 531.
- Shock E.L. // American Journal of Science. 1995. V. 295 (5). P. 496. https://doi.org/10.2475/ajs.295.5.496
Supplementary files







