Titanium Dioxide Nanoparticles Inhibits Entosis in the Human Breast Adenocarcinoma Cell Line
- Authors: Kisurina-Evgenieva O.P.1, Savitskaya M.A.1, Smeshnova D.S.1, Onishchenko G.E.1
-
Affiliations:
- Faculty of Biology, Lomonosov Moscow State University
- Issue: Vol 65, No 3 (2023)
- Pages: 283-294
- Section: Articles
- URL: https://journals.rcsi.science/0041-3771/article/view/140087
- DOI: https://doi.org/10.31857/S0041377123030045
- EDN: https://elibrary.ru/VCHENQ
- ID: 140087
Cite item
Full Text
Abstract
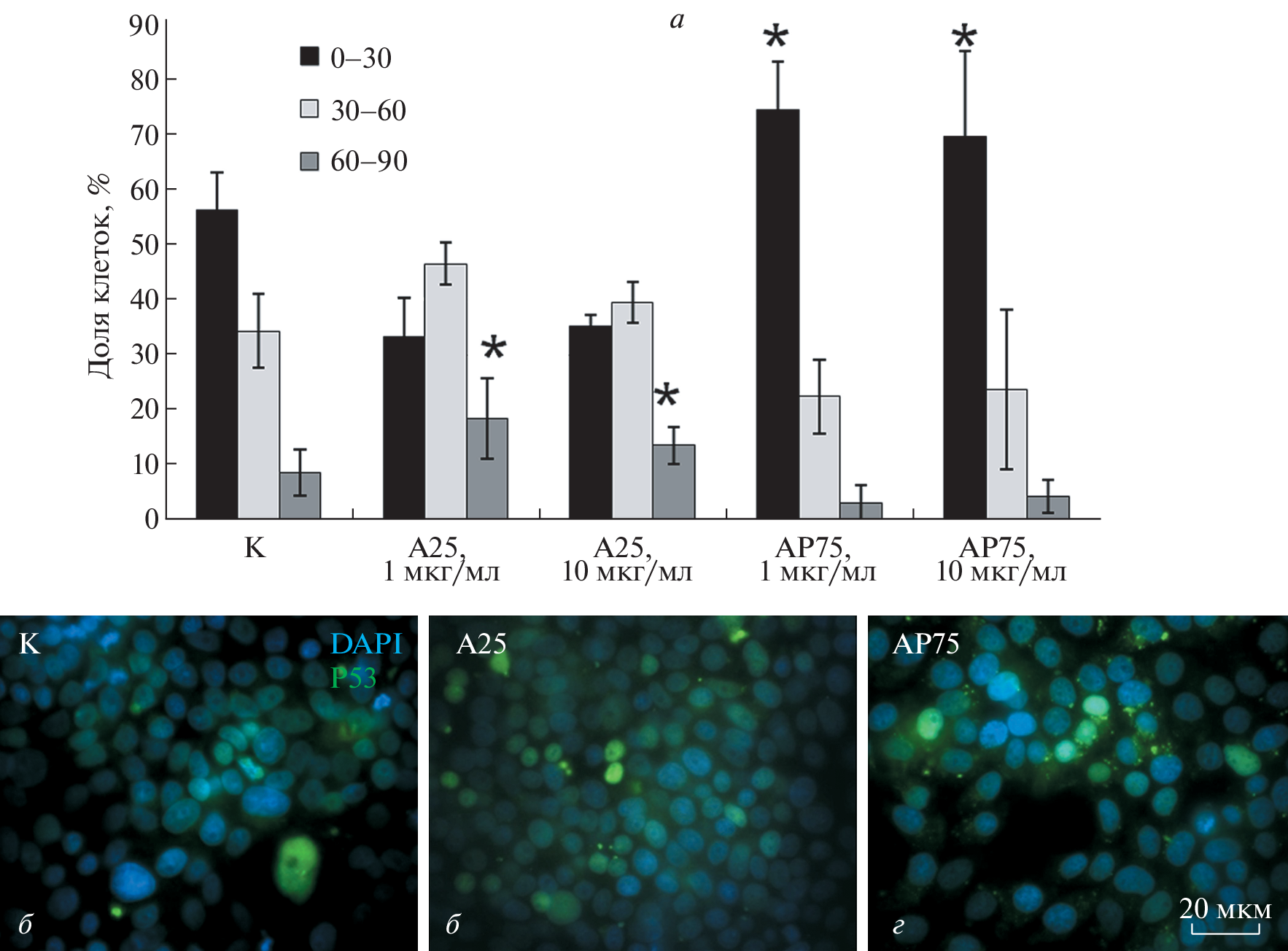
TiO2 is widely used in industry and cosmetics and medicines production. In recent years, to achieve tumor-specific delivery of anticancer agents, TiO2 nanoparticles have been used in chemo/photodynamic therapy, which may cause local increase of the TiO2 concentration in tumors. The TiO2 nanoparticles can affect various processes in tumors. One of such process is entosis. During entosis one tumor cell invades another tumor cell. The aim of this work was to study the effect of TiO2 nanoparticles (anatase <25 nm and rutil/anatase <75 nm; 1, 10 and 100 µg/mL, 72 hours) on the entosis in the human breast adenocarcinoma cell line (MCF7). Cultivation of cells in the presence of nanoparticles lead to a slowdown in proliferation and reduced in the entosis number. These effects were dose-dependent. Elemental analysis (analytical electron microscopy) showed presence TiO2 nanoparticles in the cell vacuoles, in the cytosol and in the extracellular space. TiO2 nanoparticles (10 µg/mL) significantly disrupted adhesive junctions in entotic cells and in cell culture in general (immunocytochemistry staining). The anatase nanoparticles induced p53 translocation into the nucleus. Thus, the obtained data showed that the TiO2 nanoparticles inhibited entosis in MCF-7 cells by means of disrupting the adhesive junction formation and preventing cell invasion. However, failure of adhesive contacts can facilitate tumor metastasis.
Keywords
About the authors
O. P. Kisurina-Evgenieva
Faculty of Biology, Lomonosov Moscow State University
Author for correspondence.
Email: evgengeva@mail.ru
Russia, 119991, Moscow
M. A. Savitskaya
Faculty of Biology, Lomonosov Moscow State University
Email: evgengeva@mail.ru
Russia, 119991, Moscow
D. S. Smeshnova
Faculty of Biology, Lomonosov Moscow State University
Email: evgengeva@mail.ru
Russia, 119991, Moscow
G. E. Onishchenko
Faculty of Biology, Lomonosov Moscow State University
Email: evgengeva@mail.ru
Russia, 119991, Moscow
References
- Кисурина-Евгеньева О.П., Хашба Л.А., Савицкая М.А., Онищенко Г.Е. 2018. Энтоз и клеточный цикл в культуре опухолевых клеток. Цитология. Т. 60. № 9. С. 693. (Kisurina-Evgenieva O.P., Khashba L.A., Mamichev I.A., Savitskaya M.A., Onishchenko G.E. 2019. Entosis and cell cycle in tumor cell culture. Cell. Tissue Biol. V. 13. P. 8.). https://doi.org/10.1134/S1990519X19010073
- Чумаков П.М. 2007. Белок р53 и его универсальные функции в многоклеточном организме. Успехи биол. химии. Т. 47. С. 3. (Chumakov P. M. 2007. Versatile functions of p53 protein in multicellular organisms. Biochemistry (Mosc). V. 72. № 13. P.1399.) https://doi.org/10.1134/s0006297907130019
- Biola-Clier M., Gaillard J.-C., Rabilloud T., Armengaud J., Carriere M. 2020. Titanium dioxide nanoparticles alter the cellular phosphoproteome in A549 cells. Nanomaterials. V. 10. P. 185. https://doi.org/10.3390/nano10020185
- Ding L., Li J., Huang R., Liu Z., Li C., Yao S., Wang J., Qi D., Li N., Pi J. 2016. Salvianolic acid B protects against myocardial damage caused by nanocarrier TiO2; and synergistic anti-breast carcinoma effect with curcumin via codelivery system of folic acid-targeted and polyethylene glycol-modified TiO2 nanoparticles. Int. J. Nanomedicine. V. 11. P. 5709. https://doi.org/10.2147/IJN.S107767
- Durgan J., Tseng Y.Y., Hamann J.C., Domart M.C., Collinson L., Hall A., Overholtzer M., Florey O. 2017. Mitosis can drive cell cannibalism through entosis. Elife. V. 6. P. e27134. https://doi.org/10.7554/eLife.27134
- Fage S.W., Muris J., Jakobsen S. S., Thyssen J.P. 2016. Titanium: a review on exposure, release, penetration, allergy, epidemiology, and clinical reactivity. Contact Dermatitis. V. 74. P. 323. https://doi.org/10.1111/cod.12565
- Frohlich E. 2013. Cellular targets and mechanisms in the cytotoxic action of non-biodegradable engineered nanoparticles. Curr. Drug Metab. V. 14. P. 976. https://doi.org/10.2174/1389200211314090004
- Garanina A.S., Kisurina-Evgenieva O.P., Erokhina M.V., Smirnova E.A., Factor V.M., Onishchenko G.E. 2017. Consecutive entosis stages in human substrate-dependent cultured cells. Sci. Rep. V. 7. P. 12555. https://doi.org/10.1038/s41598-017-12867-6
- Hanot-Roy M., Tubeuf E., Guilbert A., Bado-Nilles A., Vigneron P., Trouiller B., Braun A., Lacroix G. 2016. Oxidative stress pathways involved in cytotoxicity and genotoxicity of titanium dioxide (TiO2) nanoparticles on cells constitutive of alveolo-capillary barrier in vitro. Toxicol. In Vitro. V. 33. P. 125. https://doi.org/10.1016/j.tiv.2016.01.013
- Hurum D.C., Gray K.A., Rajh T., Thurnauer M.C. 2005. Recombination pathways in the degussa P25 formulation of TiO2: surface versus lattice mechanisms. J. Phys. Chem. V. 109. P. 977. https://doi.org/10.1021/jp045395d
- Krajcovic M., Johnson N.B., Sun Q., Normand G., Hoover N., Yao E., Richardson A.L., King R.W., Cibas E.S., Schnitt S.J., Brugge J.S., Overholtzer M. 2011. A non-genetic route to aneuploidy in human cancers. Nat. Cell Biol. V. 13. P. 324. https://doi.org/10.1038/ncb2174
- Krishna S., Overholtzer M. 2016. Mechanisms and consequences of entosis. Cell Mol. Life Sci. V. 73. P. 2379. https://doi.org/10.1007/s00018-016-2207-0
- Lagopati N., Tsilibary E.-P., Falaras P., Papazafiri P., Pavlatou E.A., Kotsopoulou E., Kitsiou1 P. 2014. Effect of nanostructured TiO2 crystal phase on photoinduced apoptosis of breast cancer epithelial cells. Int. J. Nanomedicine. V. 9. P. 3219. https://doi.org/10.2147/IJN.S62972
- Liang J., Niu Z., Zhang B., Yu X., Zheng Y., Wang C., Ren H., Wang M., Ruan B., Qin H., Zhang X., Gu S., Sai X., Tai Y., Gao L., et al. 2021. p53-dependent elimination of aneuploid mitotic offspring by entosis. Cell Death. Differ. V. 28. P. 799. https://doi.org/10.1038/s41418-020-00645-3
- Overholtzer M., Brugge J.S. 2008. The cell biology of cell-in-cell structures. Nature Rev. Mol. Cell Biol. V. 9. P. 796. https://doi.org/10.1038/nrm2504
- Overholtzer M., Mailleux A.A., Mouneimne G., Normand G., Schnitt S.J., King R.W., Cibas E.S., Brugge J.S. 2007. A nonapoptotic cell death process, entosis, that occurs by cell-in-cell invasion. Cell. V. 131. P. 966. https://doi.org/10.1016/j.cell.2007.10.040
- Rossi E.M., Pylkkänen L., Koivisto A.J., Vippola M., Jensen K.A., Miettinen M., Sirola K., Nykäsenoja H., Karisola P., Stjernvall T., Vanhala E., Kiilunen M., Pasanen P., Mäkinen M., Hämeri K., et al. 2010. Airway exposure to silica-coated TiO2 nanoparticles induces pulmonary neutrophilia in mice. Toxicol. Sci. V. 113. P. 422. https://doi.org/10.1093/toxsci/kfp254
- Sayes C.M., Wahi R., Kurian P.A., Liu Y., West J.L., Ausman K.D., Warheit D.B., Colvin V.L. 2006. Correlating nanoscale titania structure with toxicity: a cytotoxicity and inflammatory response study with human dermal fibroblasts and human lung epithelial cells. Toxicol. Sci. V. 92. P. 174. https://doi.org/10.1093/TOXSCI/KFJ197
- Sayes C.M., Wahi R., Kurian P.A., Liu Y., West J.L., Ausman K.D., Warheit D.B., Colvin V.L. 2006. Correlating nanoscale titania structure with toxicity: a cytotoxicity and inflammatory response study with human dermal fibroblasts and human lung epithelial cells. Toxicol. Sci. V. 92. P. 174. https://doi.org/10.1093/toxsci/kfj197
- Setyawati M.I., Tay C.Y., Chia S.L., Goh S.L., Fang W., Neo M.J., Chong H.C., Tan S. M., Loo S. C.J., Ng K.W., Xie J.P., Ong C.N., Tan N.S., Leong D.T. 2013. Titanium dioxide nanomaterials cause endothelial cell leakiness by disrupting the homophilic interaction of VE–cadherin. Nat. Commun. V. 4. P. 1673. https://doi.org/10.1038/ncomms2655
- Sun Q., Cibas E.S., Huang H., Hodgson L., Overholtzer M. 2014. Induction of entosis by epithelial cadherin expression. Cell Res. V. 24. P. 1288. https://doi.org/10.1038/cr.2014.137
- Sund J., Palomäki J., Ahonen N., Savolainen K., Alenius H., Puustinen A. 2014. Phagocytosis of nano-sized titanium dioxide triggers changes in protein acetylation. J. Proteomics. V. 108. P. 469. https://doi.org/10.1016/j.jprot.2014.06.011
- Sydor M.J., Anderson D.S., Steele H.B.B., Ross J.B.A., Holian A. 2020. Effects of titanium dioxide and zinc oxide nano-materials on lipid order in model membranes. Biochim. Biophys. Acta Biomembr. V. 1862. P. 183313. https://doi.org/10.1016/j.bbamem.2020.183313
- Trang N.T.K., Dong V.P., Hoon Y. 2021. Cellular effects of ultraviolet-radiated reduced-titanium dioxide nanoparticles on human hypopharyngeal adenocarcinoma cells. J. Nanosci. Nanotechnol. V. 21. P. 3656. https://doi.org/10.1166/jnn.2021.19172
- Wang J., Zhou G., Chen C., Yu H., Wang T., Ma Y., Jia C., Gao Y., Li B., Sun J., Li Y., Fang Jiao, Zhao Y., Chai Z. 2007. Acute toxicity and biodistribution of different sized titanium dioxide particles in mice after oral administration. Toxicol. Lett. V. 168. P. 176. https://doi.org/10.1016/j.toxlet.2006.12.001
- Wang Y., Cui H., Zhou J., Li F., Wang J., Chen M., Liu Q. 2015. Cytotoxicity, DNA damage, and apoptosis induced by titanium dioxide nanoparticles in human non-small cell lung cancer A549 cells. Environ. Sci. Pollut. Res. Int. V. 22. P. 5519. https://doi.org/10.1007/s11356-014-3717-7
- Warheit D.B., Webb T.R., Sayes C.M., Colvin V.L., Reed K.L. 2006. Pulmonary instillation studies with nanoscale TiO2 rods and dots in rats: toxicity is not dependent upon particle size and surface area. Toxicol. Sci. V. 91. P. 227. https://doi.org/10.1093/toxsci/kfj140
- Zeng L., Pan Y., Tian Y., Wang X., Ren W., Wang S., Lu G., Wu A. 2015. Doxorubicin-loaded NaYF 4: Yb/Tm–TiO2 inorganic photosensitizers for NIR-triggered photodynamic therapy and enhanced chemotherapy in drug-resistant breast cancers. Biomaterials. V. 57. P. 93. https://doi.org/10.1016/j.biomaterials.2015.04.006
Supplementary files










