Impact of the Stimulation and Inhibition of NAD+ Biosynthesis on the Maintenance of Pluripotency in Mouse Embryonic Stem Cells
- Autores: Antipova M.V.1, Kulikova V.A.1,2, Solovjeva L.V.1, Kropotov A.V.1, Svetlova M.P.1, Yakimov A.P.1,3, Nerinovski K.B.4, Bakhmet E.I.1, Nikiforov A.A.1
-
Afiliações:
- Institute of Cytology, Russian Academy of Sciences
- Sechenov Institute of Evolutionary Physiology and Biochemistry, Russian Academy of Sciences
- Peter the Great St. Petersburg Polytechnic University
- St. Petersburg State University
- Edição: Volume 65, Nº 3 (2023)
- Páginas: 273-282
- Seção: Articles
- URL: https://journals.rcsi.science/0041-3771/article/view/140086
- DOI: https://doi.org/10.31857/S0041377123030033
- EDN: https://elibrary.ru/VBPSEK
- ID: 140086
Citar
Texto integral
Resumo
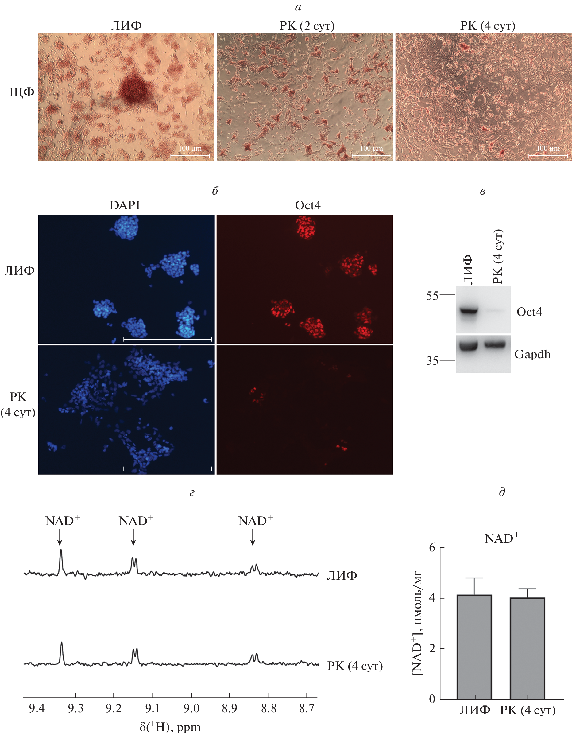
Nicotinamide adenine dinucleotide (NAD+) plays a key role in cellular metabolism and signaling. In recent years, evidence has accumulated that NAD+-dependent processes are involved in the regulation of pluripotency and differentiation of mammalian embryonic stem cells. The major means to maintain NAD+ levels in mammalian cells is through its biosynthesis from various forms of vitamin B3. In this study, we examined how stimulation and inhibition of NAD+ biosynthesis affect the maintenance of the pluripotency of mouse embryonic stem cells E14 Tg2a (E14 cells). The pluripotency status of E14 cells was assessed by immunocytochemical and immunoblotting analysis using antibodies to the pluripotency factor Oct4, as well as by staining for alkaline phosphatase. Using NMR spectroscopy, we have found that the concentration of NAD+ in pluripotent E14 cells cultured in the presence of LIF is about 4 nmol/mg, and it remains unchanged after induction of differentiation with retinoic acid. We have also demonstrated that pharmacological stimulation of NAD+ biosynthesis by nicotinamide riboside increases the level of intracellular NAD+ by 20%, but it does not affect the maintenance of pluripotency in E14 cells. Moreover, under conditions of critical depletion of NAD+ pool by Nampt inhibition with FK866 E14 cells maintained pluripotency, though the expression level of Oct4 was decreased.
Palavras-chave
Sobre autores
M. Antipova
Institute of Cytology, Russian Academy of Sciences
Email: andrey.nikiforov@gmail.com
Russia, 194064, St. Petersburg
V. Kulikova
Institute of Cytology, Russian Academy of Sciences; Sechenov Institute of Evolutionary Physiology and Biochemistry, Russian Academy of Sciences
Email: andrey.nikiforov@gmail.com
Russia, 194064, St. Petersburg; Russia, 194223, St. Petersburg
L. Solovjeva
Institute of Cytology, Russian Academy of Sciences
Email: andrey.nikiforov@gmail.com
Russia, 194064, St. Petersburg
A. Kropotov
Institute of Cytology, Russian Academy of Sciences
Email: andrey.nikiforov@gmail.com
Russia, 194064, St. Petersburg
M. Svetlova
Institute of Cytology, Russian Academy of Sciences
Email: andrey.nikiforov@gmail.com
Russia, 194064, St. Petersburg
A. Yakimov
Institute of Cytology, Russian Academy of Sciences; Peter the Great St. Petersburg Polytechnic University
Email: andrey.nikiforov@gmail.com
Russia, 194064, St. Petersburg; Russia, 195251, St. Petersburg
K. Nerinovski
St. Petersburg State University
Email: andrey.nikiforov@gmail.com
Russia, 199034, St. Petersburg
E. Bakhmet
Institute of Cytology, Russian Academy of Sciences
Email: andrey.nikiforov@gmail.com
Russia, 194064, St. Petersburg
A. Nikiforov
Institute of Cytology, Russian Academy of Sciences
Autor responsável pela correspondência
Email: andrey.nikiforov@gmail.com
Russia, 194064, St. Petersburg
Bibliografia
- Bieganowski P., Brenner C. 2004. Discoveries of nicotinamide riboside as a nutrient and conserved NRK genes establish a Preiss-Handler independent route to NAD+ in fungi and humans. Cell. V. 117. P. 495. https://doi.org/10.1016/s0092-8674(04)00416-7
- Cercillieux A., Ciarlo E., Canto C. 2022. Balancing NAD(+) deficits with nicotinamide riboside: therapeutic possibilities and limitations. Cell. Mol. Life Sci. V. 79 P. 463. https://doi.org/10.1007/s00018-022-04499-5
- Fang Y., Tang S., Li X. 2019. Sirtuins in metabolic and epigenetic regulation of stem cells. Trends Endocrino. Metabolism. V. 30 P. 177. https://doi.org/10.1016/j.tem.2018.12.002
- Ginsburg M., Snow M.H., McLaren A. 1990. Primordial germ cells in the mouse embryo during gastrulation. Development (Cambridge, England), V. 110. P. 521. https://doi.org/10.1242/dev.110.2.521
- Gu W., Gaeta X., Sahakyan A., Chan A.B., Hong C.S., Kim R., Braas D., Plath K., Lowry W.E., Christofk H.R. 2016. Glycolytic metabolism plays a functional role in regulating human pluripotent stem cell state. Cell Stem Cell. V. 19. P. 476. https://doi.org/10.1016/j.stem.2016.08.008
- Hasmann M., Schemainda I. 2003. FK866, a highly specific noncompetitive inhibitor of nicotinamide phosphoribosyltransferase, represents a novel mechanism for induction of tumor cell apoptosis. Cancer Res. V. 63 P. 7436.
- Hwang B., Madabushi A., Adhikary G., Kerr C., Lu A. 2017. Histone deacetylase SIRT1 facilitates Oct4 gene expression and generation of induced pluripotent stem cells. Stem Cell Adv. Res. Ther. V. P. J108. https://doi.org/. 000008https://doi.org/10.29011/SCRT-108
- Kellner S., Kikyo N. 2010. Transcriptional regulation of the Oct4 gene, a master gene for pluripotency. Histol. Histopathol. V. 25 P. 405. https://doi.org/10.14670/hh-25.405
- Kropotov A., Kulikova V., Nerinovski K., Yakimov A., Svetlova M., Solovjeva L., Sudnitsyna J., Migaud M.E., Khodorkovskiy M., Ziegler M., Nikiforov A. 2021. Equilibrative nucleoside transporters mediate the import of nicotinamide riboside and nicotinic acid riboside into human cells. Int. J. Mol. Sci. V. 22 P. 1391. https://doi.org/10.3390/ijms22031391
- Kropotov A., Kulikova V., Solovjeva L., Yakimov A., Nerinovski K., Svetlova M., Sudnitsyna J., Plusnina A., Antipova M., Khodorkovskiy M., Migaud M.E., Gambaryan S., Ziegler M., Nikiforov A. 2022. Purine nucleoside phosphorylase controls nicotinamide riboside metabolism in mammalian cells. J. Biol. Chem. V. 298 P. 102615. https://doi.org/10.1016/j.jbc.2022.102615
- Kulikova V.A., Gromyko D.V., Nikiforov A.A. 2018. The regulatory role of NAD in human and animal cells. Biochemistry. Biokhimiia. V. 83 P. 800. https://doi.org/10.1134/s0006297918070040
- Laemmli U.K. 1970. Cleavage of structural proteins during the assembly of the head of bacteriophage T4. Nature. V. 227 P. 680. https://doi.org/10.1038/227680a0
- Nikiforov A., Dölle C., Niere M., Ziegler M. 2011. Pathways and subcellular compartmentation of NAD biosynthesis in human cells: from entry of extracellular precursors to mitochondrial NAD generation. J. Biol. Chem. V. 286 P. 21767. https://doi.org/10.1074/jbc.M110.213298
- Nikiforov A., Kulikova V., Ziegler M. 2015. The human NAD metabolome: functions, metabolism and compartmentalization. Crit. Rev. Biochem. Mol. Biol. V. 50 P. 284. https://doi.org/10.3109/10409238.2015.1028612
- Roper S.J., Chrysanthou S., Senner C.E., Sienerth A., Gnan S., Murray A., Masutani M., Latos P.,Hemberger M. 2014. ADP-ribosyltransferases Parp1 and Parp7 safeguard pluripotency of ES cells. Nucleic Acids Res. V. 42. P. 8914. https://doi.org/10.1093/nar/gku591
- Semrau S., Goldmann J.E., Soumillon M., Mikkelsen T.S., Jaenisch R.,van Oudenaarden A. 2017. Dynamics of lineage commitment revealed by single-cell transcriptomics of differentiating embryonic stem cells. Nature Commun. V. 8. P. 1096. https://doi.org/10.1038/s41467-017-01076-4
- Shabalin K., Nerinovski K., Yakimov A., Kulikova V., Svetlova M., Solovjeva L., Khodorkovskiy M., Gambaryan S., Cunningham R., Migaud M.E., Ziegler M., Nikiforov A. 2018. NAD Metabolome analysis in human cells using 1H NMR spectroscopy. Int. J. Mol. Sci. V. 19. P. 3906. https://doi.org/10.3390/ijms19123906
- Wulansari N., Sulistio Y.A., Darsono W.H.W., Kim C.H., Lee S.H. 2021. LIF maintains mouse embryonic stem cells pluripotency by modulating TET1 and JMJD2 activity in a JAK2-dependent manner. Stem Cells. V. 39 P. 750. https://doi.org/10.1002/stem.3345
- Yang T., Chan N.Y.,Sauve A.A. 2007. Syntheses of nicotinamide riboside and derivatives: effective agents for increasing nicotinamide adenine dinucleotide concentrations in mammalian cells. J. Med. Chem. V. 50 P. 6458. https://doi.org/10.1021/jm701001c
- Yang Y., Sauve A.A. 2016. NAD+ metabolism: bioenergetics, signaling and manipulation for therapy. Biochim. Biophys. Acta. – Proteins and Proteomics. V. 1864. P. 1787. https://doi.org/10.1016/j.bbapap.2016.06.014
- Ying W. 2008. NAD+/NADH and NADP+/NADPH in cellular functions and cell death: regulation and biological consequences. Antioxidants Redox Signal. V. 10 P. 179. https://doi.org/10.1089/ars.2007.1672
Arquivos suplementares






