Анализ линии фазового равновесия SF6 на основе масштабной теории и уравнения клапейрона–клаузиуса
- Авторы: Кудрявцева И.В.1, Рыков С.В.2, Рыков В.А.1, Устюжанин Е.Е.3
-
Учреждения:
- Университет ИТМО
- Военный институт (инженерно-технический) Военной академии материально-технического обеспечения имени генерала армии А.В. Хрулёва
- Национальный исследовательский университет “МЭИ”
- Выпуск: Том 61, № 4 (2023)
- Страницы: 514-524
- Раздел: Статьи
- URL: https://journals.rcsi.science/0040-3644/article/view/232741
- DOI: https://doi.org/10.31857/S0040364423030158
- ID: 232741
Цитировать
Полный текст
Аннотация
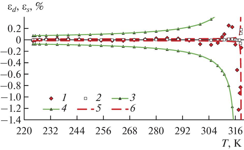
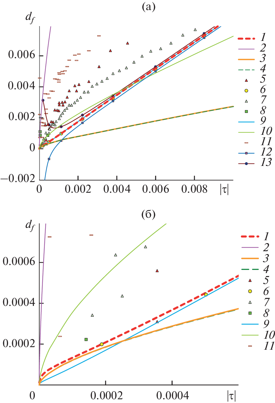
Предложена система взаимосогласованных уравнений, описывающая давление \({{p}_{s}}\), плотность пара \({{\rho }^{ - }}\) и плотность жидкости \({{\rho }^{ + }}\) на линии фазового равновесия технически важных веществ в диапазоне от тройной точки и до критической точки. На этапе разработки этой системы учитываются: а) особенности поведения ряда свойств (\({{\rho }^{ - }}\), \({{\rho }^{ + }}\), \({{p}_{s}}\), \({{d}_{f}}\) – средний диаметр линии насыщения, \({{d}_{s}}\) – параметр порядка) в критической области; б) некоторые положения масштабной теории критических явлений и теории ренормгруппы, которая адаптирована L. Wang и др. (2013) для веществ с заданной молекулярной структурой, включая SF6; в) уравнение Клапейрона–Клаузиуса, в котором вместо теплоты парообразования \(r\) использована “кажущаяся” теплота парообразования, \(r{\kern 1pt} * = r{{\left( {1 - {{\rho }^{ - }}{\text{/}}{{\rho }^{ + }}} \right)}^{{ - 1}}}\). На этапе апробации данной системы уравнений предложена методика вычисления регулируемых коэффициентов, входящих в указанную систему на примере SF6, для которой имеются прецизионные данные о термических свойствах, в том числе экспериментальные (\({{p}_{s}}\), \({{\rho }^{ - }}\), \({{\rho }^{ + }}\), \(T\))-данные. С помощью предлагаемой методики определены коэффициенты системы уравнений с использованием прецизионных данных для SF6 и получены расчетные значения свойств SF6 в заданном интервале температур. Выполнен статистический анализ неопределенности расчетных данных, в том числе найдены средние квадратические отклонения экспериментальных (\({{p}_{s}}\), \({{\rho }^{ - }}\), \({{\rho }^{ + }}\), \(T\))-данных от соответствующих уравнений. Показано, что предложенная система описывает перечисленные свойства с меньшей неопределенностью, чем неопределенность соответствующих свойств, отвечающих оригинальным уравнениям M. Funke и др. (2001). Температурная зависимость \({{d}_{f}}(T)\) предложенной модели удовлетворительно согласуется с моделью \({{d}_{f}}(T)\), которая разработана L. Wang и др. (2013) для критической области SF6.
Об авторах
И. В. Кудрявцева
Университет ИТМО
Email: togg1@yandex.ru
Россия, Санкт-Петербург
С. В. Рыков
Военный институт (инженерно-технический) Военной академииматериально-технического обеспечения имени генерала армии А.В. Хрулёва
Email: togg1@yandex.ru
Россия, Санкт-Петербург
В. А. Рыков
Университет ИТМО
Email: togg1@yandex.ru
Россия, Санкт-Петербург
Е. Е. Устюжанин
Национальный исследовательский университет “МЭИ”
Автор, ответственный за переписку.
Email: togg1@yandex.ru
Россия, Москва
Список литературы
- Weiner J., Langley K.H., Ford Jr. N.C. Experimental Evidence for a Departure from the Law of the Rectilinear Diameter // Phys. Rev. Lett. 1974. V. 32. P. 879.
- Pestak M.W., Goldstein R.E., Chan M.H.W., de Bruyn J.R., Balzarini D.A., Ashcroft N.W. Three-body Interactions, Scaling Variables, and Singular Diameters in the Coexistence Curves of Fluids // Phys. Rev. B. 1987. V. 36. P. 599.
- Wang L., Zhao W., Wu L., Li L., Cai J. Improved Renormalization Group Theory for Critical Asymmetry of Fluids // J. Chem. Phys. 2013. V. 139. 124103.
- Воробьев В.С., Устюжанин Е.Е., Очков В.Ф., Шишаков В.В., Тун Аунг Ту Ра, Рыков В.А., Рыков С.В. Исследование границы фазового перехода для C6F6 и SF6 в условиях микрогравитации // ТВТ. 2020. Т. 58. № 3. С. 355.
- Funke M., Kleinrahm R., Wagner W. Measurement and Correlation of the (p, ρ, T) Relation of Sulphur Hexafluoride (SF6). II. Saturated-liquid and Saturated-vapour Densities and Vapour Pressures Along the Entire Coexistence Curve // J. Chem. Thermodyn. 2001. V. 34. P. 735.
- Kudryavtseva I.V., Rykov V.A., Rykov S.V., Ustyuzhanin E.E. A Model System of the Liquid Density, the Gas Density and the Pressure on the Saturation Line of SF6 // J. Phys.: Conf. Ser. 2019. V. 1385. 012010.
- Wagner W. New Vapour Pressure Measurements for Argon and Nitrogen and a New Method for Establishing Rational Vapour Pressure Equations // Cryogenics. 1973. V. 13. P. 470.
- Rykov S.V., Kudryavtseva I.V., Rykov V.A., Ustyuzhanin E.E., Ochkov V.F. Analysis of the Saturation Line on the Basis of Clapeyron–Clausius and Gibbs–Duhem Equations // J. Phys.: Conf. Ser. 2019. V. 1147. 012017.
- Gilgen R., Kleinrahm R., Wagner W. Measurements of the (Pressure, Density, Temperature) Relation of Sulphur Hexafluoride (SF6) in the Homogeneous Region at Temperatures from 321.15 K to 333.15 K and at Pressures up to 8 MPa and on the Coexistence Curve at Temperatures from 288.15 K to 315.15 K // J. Chem. Thermodyn. 1992. V. 24. P. 953.
- Vorob’ev V.S., Rykov V.A., Ustyuzhanin E.E., Shishakov V.V., Popov P.V., Rykov S.V. Comparison of the Scaling Models for Substance Densities Along Saturation Line // J. Phys.: Conf. Ser. 2016. V. 774. 012017.
- Kolobaev V.A., Popov P.V., Kozlov A.D., Rykov S.V., Kudryavtseva I.V., Rykov V.A., Sverdlov A.V., Ustyuzhanin E.E. Methodology for Constructing the Equation of State and Thermodynamic Tables for a New Generation Refrigerant // Meas. Tech. 2021. V. 64. P. 109.
- Vorobev V.S., Ochkov V.F., Rykov V.A., Rykov S.V., Ustyuzhanin E.E., Pokholchenko V.A. Development of Combined Scaling Models for Liquid and Gas Densities at the Saturation Line: Structures and Numerical Data for SF6 // J. Phys.: Conf. Ser. 2019. V. 1147. 012016.
- Форсайт Дж., Малькольм Н., Моулер К. Машинные методы математических вычислений. М.: Мир, 1980. 280 с.
- Hurly J.J., Defibaugh D.R., Moldover M.R. Thermodynamic Properties of Sulfur Hexafluoride // Int. J. Thermophys. 2000. V. 21. P. 739.
- Berg J., Wagner Z. Vapour–Liquid Equilibrium in the Sulphur Hexafluoride–n-pentane System at High Pressure // Fluid Phase Equilib. 1990. V. 54. P. 35.
- Biswas S.N., Ten Seldam C.A. Determination of the Coexistence Curve of Sulfur Hexafluoride from Isochoric Intercepts // Fluid Phase Equilib. 1989. V. 47. P. 67.
- Biswas S.N., Trappeniers N.J., Hoogland J.H.B. PVT Properties of Sulfur–Hexafluoride in the Gas–Liquid Critical Region // Physica A. 1984. V. 126. P. 384.
- Mears W.H., Rosenthal E., Sinka J.V. Physical Properties and Virial Coefficients of Sulfur Hexafluoride // J. Phys. Chem. 1969. V. 73. P. 2254.
- Clegg H.P., Rowlinson J.S., Sutton J.R. The Physical Properties of Some Fluorine Compounds and Their Solutions // Trans. Faraday Soc. 1955. V. 51. P. 1327.
- Miller H.C., Verdelli L.S., Gall J.F. Some Physical Properties of Sulfur Hexafluoride // Ind. Eng. Chem. 1951. V. 43. P. 1126.
- Schumb W.C., Gamble E.L. The Preparation of Sulfur Hexafluoride and Some of Its Physical Properties // J. Am. Chem. Soc. 1930. V. 52. P. 4302.
- Tison J.K., Hunt E.R. Self-diffusion, Spin-lattice Relaxation, and Density of SF6 near the Critical Point // J. Chem. Phys. 1971. V. 54. P. 1526.
- Atack D., Schneider W.G. The Coexistence Curve of Sulfur Hexafluoride in the Critical Region // J. Phys. Chem. 1951. V. 55. P. 532.
- Otto J., Thomas W. Thermische Zustandsgrößen von Schwefelhexafluorid // Zeitschrift für Physikalische Chemie. 1960. Bd. 23. S. 84.
- Zhou Z., Cai J., Hu Y. A Self-consistent Renormalisation Group Theory for Critical Asymmetry of One-component Fluids // Molecular Physics. 2022. V. 120. P. e1987541.
- Ustyuzhanin E.E., Shishakov V.V., Abdulagatov I.M., Popov P.V., Rykov V.A., Frenkel M.L. Scaling Models of Thermodynamic Properties on the Coexistence Curve: Problems and Some Solutions // Russ. J. Phys. Chem. B. 2012. V. 6. № 8. P. 912.
- Guder C., Wagner W. A Reference Equation of State for the Thermodynamic Properties of Sulfur Hexafluoride (SF6) for Temperatures from the Melting Line to 625 K and Pressures up to 150 MPa // J. Phys. Chem. Ref. Data. 2009. V. 38. P. 33.
Дополнительные файлы









