Разработка схем разделения смеси получения фенола на основе анализа диаграмм фазового равновесия
- Авторы: Гаганов И.С.1, Белим С.С.1, Фролкова А.В.1, Фролкова А.К.1
-
Учреждения:
- МИРЭА – Российский технологический университет
- Выпуск: Том 57, № 1 (2023)
- Страницы: 38-47
- Раздел: Статьи
- Статья опубликована: 01.01.2023
- URL: https://journals.rcsi.science/0040-3571/article/view/138397
- DOI: https://doi.org/10.31857/S0040357123010049
- EDN: https://elibrary.ru/BLYAFU
- ID: 138397
Цитировать
Полный текст
Аннотация
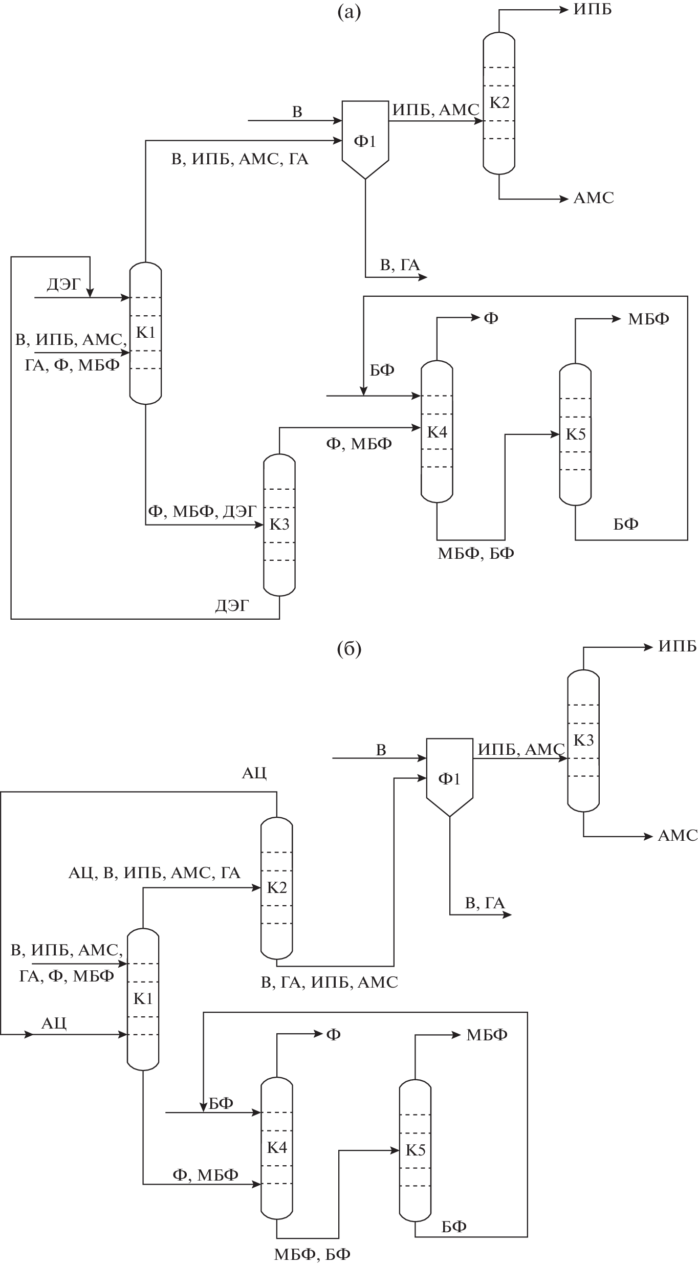
В крупнотоннажном производстве фенола кумольным методом важной составляющей является разделение многокомпонентных смесей, содержащих целевые продукты и различные примеси. Возможности процесса ректификационного разделения смесей конкретного состава определяются структурой диаграммы парожидкостного равновесия. В работе проведен анализ фазовой диаграммы шестикомпонентной системы и ее составляющих меньшей размерности. Установлены термодинамические ограничения на процесс ректификации, связанные с наличием сепаратрических многообразий, показаны пути их преодоления за счет применения специальных приемов. Предложены структуры принципиальных схем разделения смеси, определены статические параметры работы колонн. Использование процесса реэкстрактивной ректификации является целесообразной альтернативой при очистке фенола, поскольку позволяет вовлечь в технологический оборот второй продукт кумольного способа – ацетон.
Об авторах
И. С. Гаганов
МИРЭА – Российский технологический университет
Email: ivan.gaganov@yandex.ru
Россия, Москва
С. С. Белим
МИРЭА – Российский технологический университет
Email: ivan.gaganov@yandex.ru
Россия, Москва
А. В. Фролкова
МИРЭА – Российский технологический университет
Email: ivan.gaganov@yandex.ru
Россия, Москва
А. К. Фролкова
МИРЭА – Российский технологический университет
Автор, ответственный за переписку.
Email: ivan.gaganov@yandex.ru
Россия, Москва
Список литературы
- Кружалов Б.Д., Голованенко Б.И. Совместное получение фенола и ацетона. М.: Госхимиздат, 1963.
- Тимофеев В.С., Серафимов Л.А., Тимошенко А.В. Принципы технологии основного органического и нефтехимического синтеза. Учеб. для ВУЗов. 3-е изд., перераб., доп. М.: Высшая школа, 2010.
- Адельсон С.В., Вишнякова Т.П., Паушкин Я.М. Технология нефтехимического синтеза. Учеб. для ВУЗов. 2-е изд., перераб. М.: Химия, 1985.
- Волкова А.В. Рынок базовых продуктов нефтехимии: олефины и ароматические углеводороды. М.: НИУ “ВШЭ”, 2019.
- Определяя стратегии химической отрасли. К 60-летию ОАО “НИИТЭХИМ” / Под ред. Юданова В.А. М.: “НИИТЭХИМ”, 2018.
- ФЕНОЛ: свойства и технология производства // Аналитический портал химической промышленности URL: https://www.newchemistry.ru/printletter.php?n_id=2464 (дата обращения: 17.09.2022).
- Романова Н.А., Леонтьев В.С. Структурно-энергетическая оптимизация технологии выделения фенола и ацетона с использованием компонентов реакционной смеси в качестве разделяющих агентов // Нефтехимия. 2017. Т. 57. № 3. С. 319.
- Закошанский В.М. Проблемы разделения и очистки продуктов при промышленном получении фенола. Рос. хим. журн. 2008. Т. 52. № 4. С. 103.
- Закошанский В.М. Фенол и ацетон: Анализ технологий, кинетики и механизма основных реакций. СПб.: ХИМИЗДАТ, 2009.
- Zakoshansky V.M., Vasilieva I.I., Griaznov A.K. Method for purifying of ohenol. Pat. 5.502.259 US. 1996.
- Кошелев Ю.Н., Закошанский В.М., Васильева И.И., Маслов Ю.И. Способ очистки фенола от примесей. Пат. 2266275 РФ. 2005.
- Перевалова Т.М., Комарова Л.Ф. Изучение свойств нового полимера для создания экологически чистой технологии обезвреживания производственных сточных // Химия растительного сырья. 1998. № 3. С. 65.
- Shirahata T., Hatakeyama M., Yasuda K. Method for purifying phenol. Pat. 3 388 412 EP. 2021.
- Гаганов И.С., Фертикова В.Г., Фролкова А.В., Фролкова А.К. Очистка фенола и хлороформа от примесных компонентов экстрактивной ректификацией // Химическая технология. 2022. Т. 23. № 3. С. 138–144.
- Васильева И.И., Тывина Т.Н., Дмитриева И.Д. Очистка фенола от гидроксиацетона и 2-метилбензофурана методом ректификации // Рос. хим. журн. 2008. Т. 52. № 4. С. 124.
- Жаров В.Т., Серафимов Л.А. Физико-химические основы дистилляции и ректификации. Л.: Химия, 1975.
- Serafimov L.A., Frolkova A.V. Determination of vapor-liquid equilibrium diagrams of multicomponent systems // Chem. Pap. 2016. V. 70. № 12. P. 1578.
- Фролкова А.В., Охлопкова Е.А., Фролкова А.К. Термодинамико-топологический анализ структуры фазовой диаграммы пятикомпонентной системы и синтез схемы разделения смеси органических продуктов // Химия и технология органических веществ. 2020. Т. 16. № 4. С. 15–23
- NIST Chemistry WebBook URL: https://webbook.nist.gov/ (дата обращения: 17.09.2022).
- Огородников С.К., Лестева Т.М., Коган В.Б. Азеотропные смеси. Л.: Химия, 1971.
- Хорсли Л. Таблицы азеотропных смесей: пер. с анг. Кочеткова Н.К. М.: Изд-во Иностранной литературы, 1951.
- Фролкова А.К., Серафимов Л.А., Фролкова А.В., Шаронова Е.А. Топологический анализ диаграмм расслаивания многокомпонентных систем с бинодальными многообразиями закрытого типа // Теор. Основы хим. технологии. 2012. Т. 46. № 1. С. 49. [Frolkova A.K., Serafimov L.A., Frolkova A.V., Sharonova E.A. Enumeration of boundary constituents of the phase separation diagrams of multicomponent systems: systems with closed-type binodal manifolds // Theor. Found. Chem. Eng. 2012. Т. 46. № 1. С. 44].
- Коган В.Б. Азеотропная и экстрактивная ректификация. 2-е изд., доп. и пер. Л.: Химия, 1971.
- Раева В.М., Стоякина И.Е. Выбор экстрактивных агентов с использованием данных состав – избыточная энергия Гиббса // Журн. физ. химии. 2021. Т. 95. № 9. С. 1320. [Raeva V.M., Stoyakina I.E. Selecting extractive agents on the basis of composition–excess Gibbs energy data // Russ. J. Phys. Chem. A. 2021. Т. 95. № 9. С. 1779].
- Gerbaud V., Rodríguez-Donis I., Hegely L., Láng P., Dénes F. et al. Review of Extractive Distillation. Process design, operation optimization and control // Chem. Eng. Res. Des. 2019 V. 141. P. 229.
- Фролкова А.В., Пешехонцева М.Е., Гаганов И.С. Промежуточное заданное разделение при ректификации четырехкомпонентных смесей // Тон. хим. техн. 2018. Т. 13. № 3. С. 48.
- Гаганов И.С. Оптимизация технологии выделения фенола экстрактивной ректификацией // Материалы XXX Менделеевской школы-конференции молодых ученых. М.: МГУ им. М.В. Ломоносова, 2020. С. 51.
- Gaganov I., Frolkova A., Frolkova A. Process for the recovery of phenol from a reaction mixture obtained by cumene method // Proceedings of 47th International Conference of SSCHE – online conference, Bratislava, Slovakia 2021.
- ГОСТ 23519-93. Фенол синтетический технический. Технические условия.
Дополнительные файлы





