Бездроссельный повышающий DC/DC-преобразователь
- Авторы: Бабенко В.П.1, Битюков В.К.1, Лавренов А.И.1
-
Учреждения:
- МИРЭА – Российский технологический университет
- Выпуск: Том 68, № 3 (2023)
- Страницы: 305-312
- Раздел: НОВЫЕ РАДИОЭЛЕКТРОННЫЕ СИСТЕМЫ И ЭЛЕМЕНТЫ
- URL: https://journals.rcsi.science/0033-8494/article/view/138145
- DOI: https://doi.org/10.31857/S0033849423030026
- EDN: https://elibrary.ru/ICLVJV
- ID: 138145
Цитировать
Полный текст
Аннотация
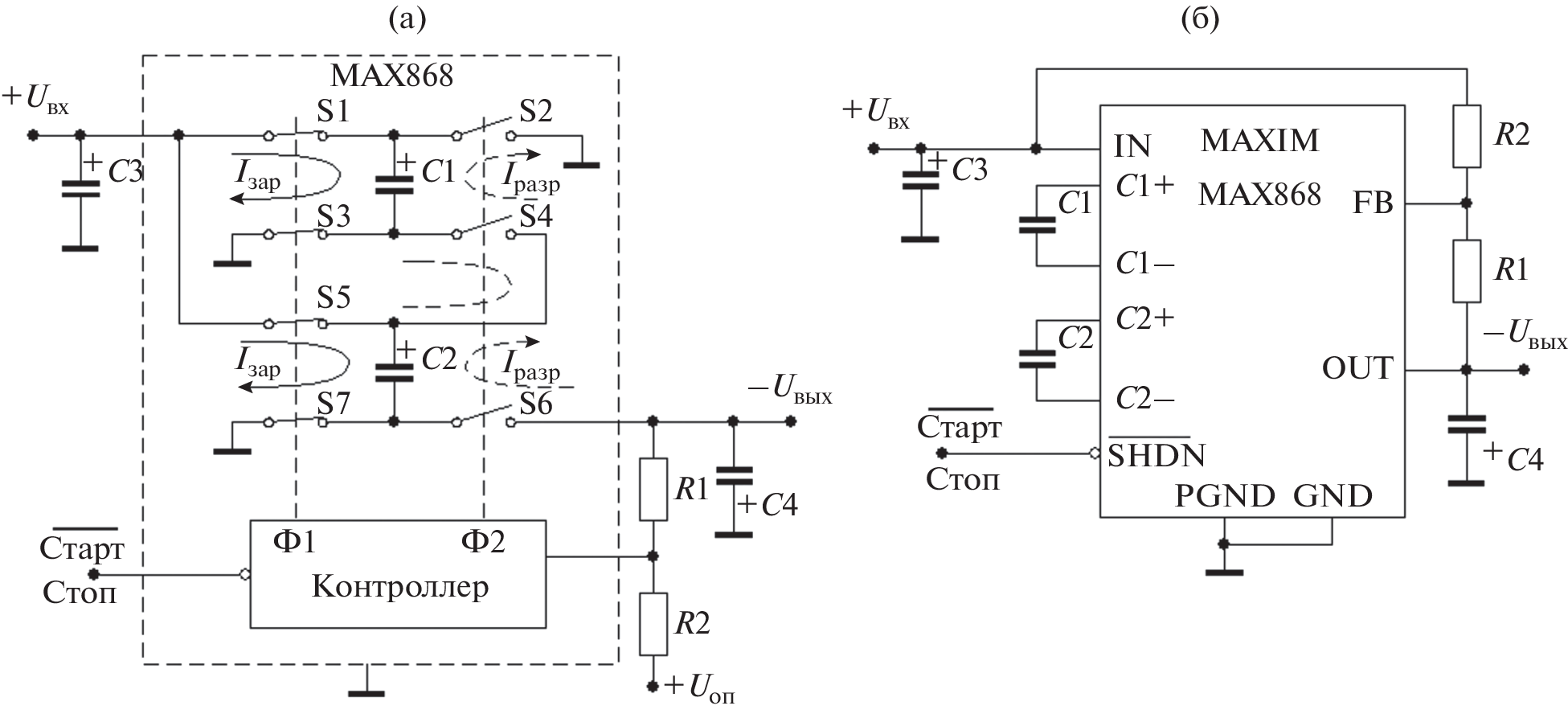
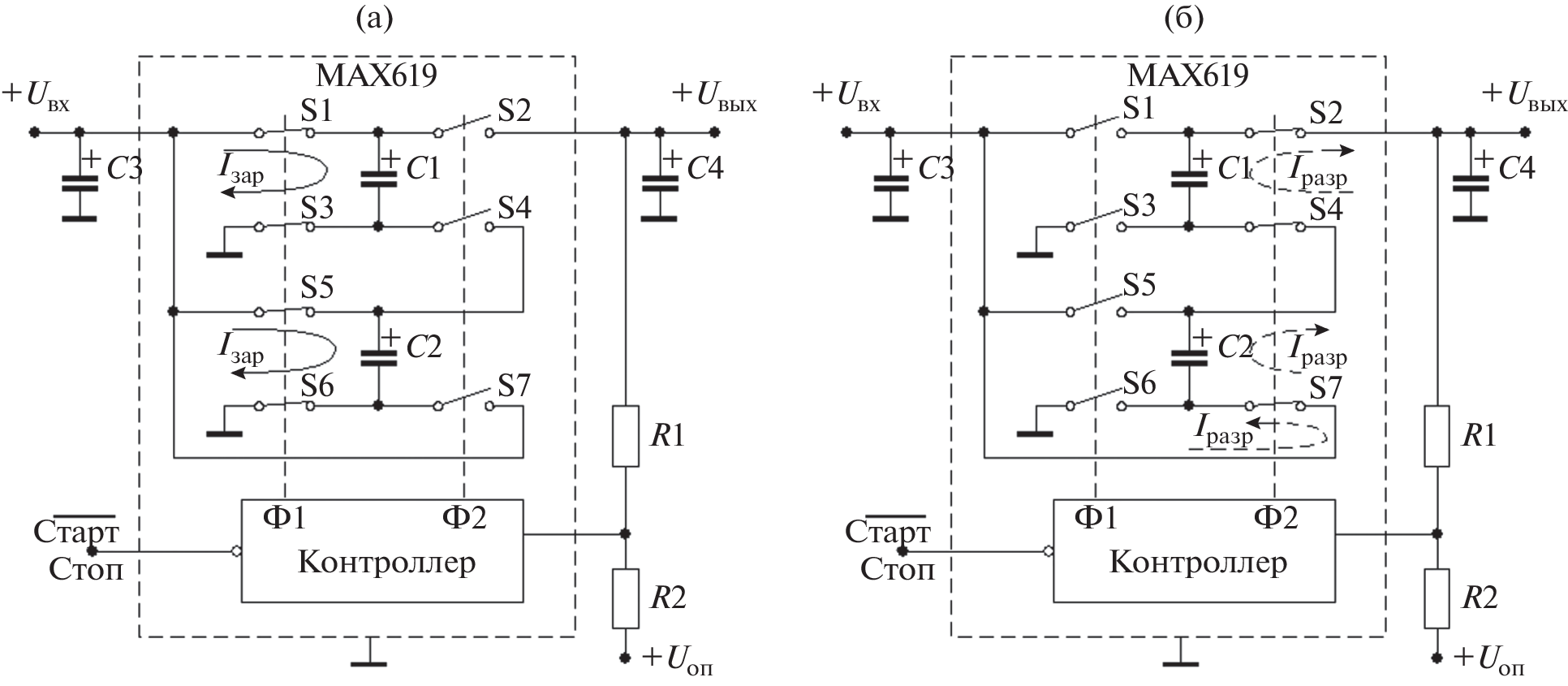
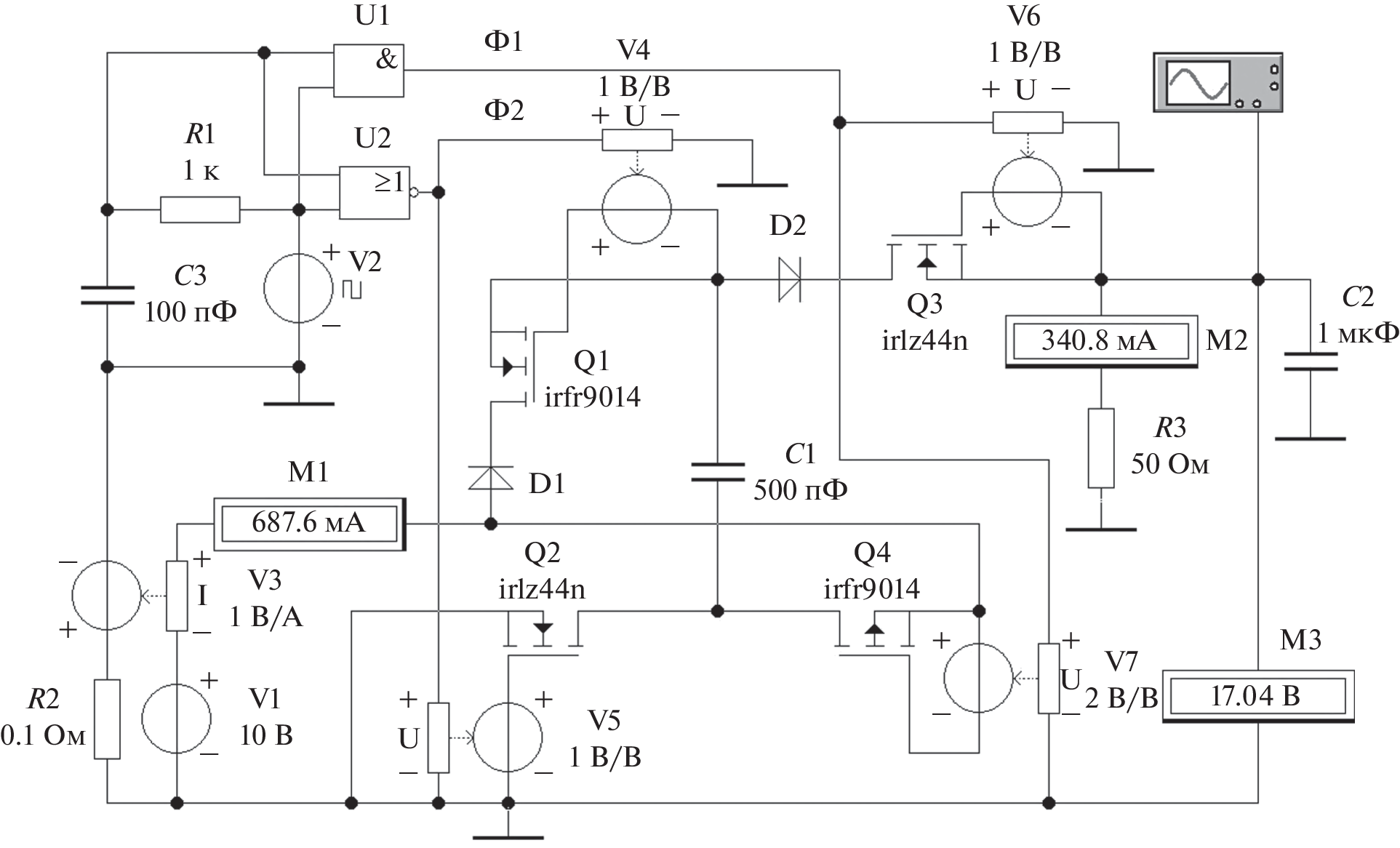
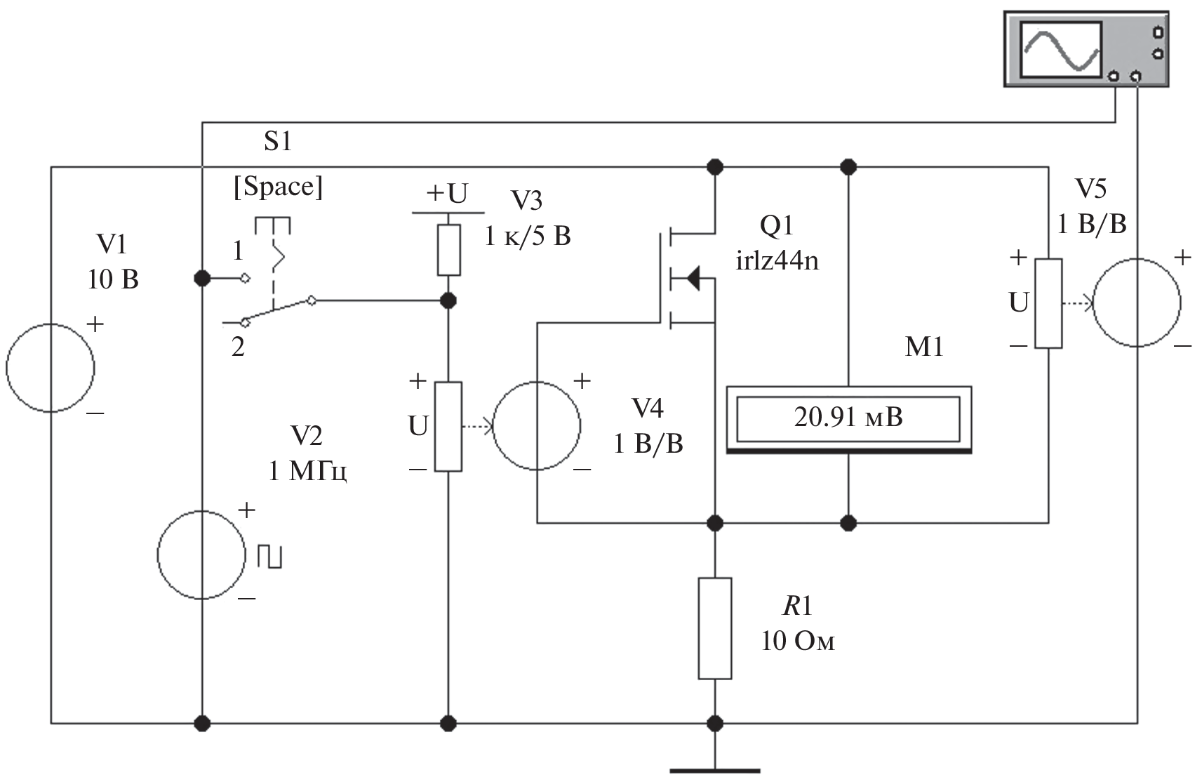
Представлены результаты анализа особенностей процесса накачки заряда в устройствах с коммутируемыми конденсаторами, а также особенностей коммутационных процессов в переходных режимах работы. Рассмотрены способы, которыми достигается высокая эффективность накачки заряда. Схемотехническое моделирование позволило уточнить характеристики процессов, минимизировать потери преобразования, сформулировать рекомендации по выбору параметров элементов преобразователей и формированию сигналов управления.
Ключевые слова
Об авторах
В. П. Бабенко
МИРЭА – Российский технологический университет
Email: bitukov@mirea.ru
Российская Федерация, 119454, Москва, просп. Вернадского, 78
В. К. Битюков
МИРЭА – Российский технологический университет
Email: bitukov@mirea.ru
Российская Федерация, 119454, Москва, просп. Вернадского, 78
А. И. Лавренов
МИРЭА – Российский технологический университет
Автор, ответственный за переписку.
Email: bitukov@mirea.ru
Российская Федерация, 119454, Москва, просп. Вернадского, 78
Список литературы
- Яблоков Д. // Компоненты и технологии. 2005. № 2. С. 96.
- Бабенко В.П., Битюков В.К. // Рос. технол. журн. 2021. Т. 9. № 2. С. 66.
- Бабенко В.П., Битюков В.К. // РЭ. 2019. Т. 64. № 2. С. 199.
- Битюков В.К., Симачков Д.С., Бабенко В.П. Источники вторичного электропитания. М.: Инфра-Инженерия, 2020.
Дополнительные файлы












