Турбинный эффект в эксперименте с хранением ультрахолодных нейтронов
- Authors: Фомин А.К.1, Серебров A.П.1
-
Affiliations:
- Петербургский институт ядерной физики им. Б.П. Константинова Национального исследовательского центра “Курчатовский институт”
- Issue: No 2 (2024)
- Pages: 21–28
- Section: ТЕХНИКА ЯДЕРНОГО ЭКСПЕРИМЕНТА
- URL: https://journals.rcsi.science/0032-8162/article/view/266080
- DOI: https://doi.org/10.31857/S0032816224020032
- EDN: https://elibrary.ru/QUCBWW
- ID: 266080
Cite item
Full Text
Abstract
При взаимодействии ультрахолодных нейтронов с движущимися поверхностями может происходить изменение их энергии (так называемый турбинный эффект). При этом возможно как увеличение, так и уменьшение энергии нейтронов. В предыдущих экспериментах с захватом ультрахолодных нейтронов в гравитационную ловушку при помощи ее поворота она изготавливалась так, чтобы иметь форму тела вращения, что делалось специально для избежания турбинного эффекта. В данной работе рассмотрен эксперимент с поворотной гравитационной ловушкой, не имеющей форму тела вращения. Методом Монте-Карло проведено моделирование турбинного эффекта на разных стадиях эксперимента. Вычислена трансформация нейтронного спектра с течением времени в зависимости от скорости поворота ловушки. Рассмотрена возможная систематическая ошибка в результате измерения времени жизни нейтрона из-за влияния турбинного эффекта. Получены параметры эксперимента, при которых она отсутствует.
Full Text
1. Введение
Турбинный эффект проявляется в ускорении или замедлении ультрахолодных нейтронов (УХН) при взаимодействии с движущимися поверхностями. Он начал рассматриваться сразу после открытия УХН. Например, в работе [1] было предложено механическое замедление нейтронов в результате отражения нейтронов с более высокими энергиями от движущихся зеркал. В 1986 году в Институте Лауэ-Ланжевена (г. Гренобль, Франция) был создан источниик УХН [2], основанный на замедлении холодных нейтронов на турбине. Из-за отражения нейтронов от убегающей лопатки происходило преобразование скорости примерно с 50 м/с до примерно 5 м/с. Для увеличения числа нейтронов, хранящихся в объеме, в работе [3] использовался метод охлаждения УХН при их отражении от движущейся стенки при адиабатическом увеличении объема. В качестве примера негативного влияния турбинного эффекта можно привести эксперимент по измерению времени жизни нейтрона с регистрацией неупруго рассеянных нейтронов [4]. В этом эксперименте при движении затворов происходил нагрев УХН, что приводило к систематическому эффекту. В экспериментах с захватом УХН в материальную гравитационную ловушку при помощи ее поворота она изготавливалась так, чтобы иметь форму тела вращения, что делалось специально для избежания турбинного эффекта. В эксперименте [5] использовались две ловушки УХН разных размеров. Первая ловушка – квазисферическая, состоящая из цилиндра, который увенчан двумя обрезанными конусами, вторая ловушка – цилиндрическая. В эксперименте [6] использовалась цилиндрическая ловушка с опускаемой вставкой. В настоящее время в экспериментах по измерению времени жизни нейтрона наряду с хранением УХН в материальных ловушках развивается направление с их хранением в магнитных ловушках [7, 8]. В эксперименте [8] проведено наиболее точное измерение времени жизни нейтрона: 877.75 ± 0.28стат.+0.22/-0.16сист. с. Сейчас разрабатывается новый эксперимент по измерению времени жизни нейтрона с поворотной магнитно-гравитационной ловушкой на постоянных магнитах, которая имеет плоские грани [9]. Дно ловушки является горизонтальным, четыре стенки наклонены к нему под углом 60° каждая. Поскольку поверхность данной ловушки не имеет форму тела вращения, при ее поворотах будет наблюдаться турбинный эффект. Для его изучения проведены соответствующие расчеты. В качестве приближения эффект изучен на примере аналогичной ловушки с материальными стенками для случая отсутствия потерь УХН при соударениях со стенками.
2. Конструкция установки
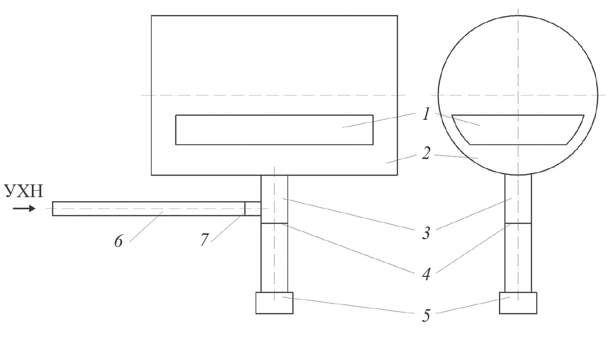
Расчетная схема представлена на рис. 1. В эксперименте используется установка [6] с другой ловушкой для хранения УХН 1. Высота ловушки 30 см, длина 200 см. В качестве приближения принято, что боковые стенки имеют цилиндрическую форму, а торцевые стенки расположены вертикально. Таким образом, турбинный эффект создается только плоским дном ловушки, имеющим наибольшую площадь среди пяти граней ловушки. Ловушка находится в вакуумном объеме 2 цилиндрической формы диаметром 1.66 м и длиной 2.2 м. К вакуумному объему снизу подходит нейтроновод 3 диаметром 0.27 м и длиной 1.17 м, внизу которого располагается детектор УХН 5. Выпуск нейтронов на детектор регулируется затвором 4. Установка заполняется нейтронами из источника через нейтроновод 6 диаметром 0.14 м и длиной 2.1 м. Наполнение установки контролируется затвором 7.
Рис. 1. Расчетная схема экспериментальной установки: 1 – ловушка УХН, 2 – вакуумный объем, 3 – нейтроновод выпуска УХН из ловушки, 4 – затвор нейтроновода выпуска УХН, 5 – детектор УХН, 6 – нейтроновод наполнения ловушки ультрахолодными нейтронами, 7 – затвор нейтроновода наполнения УХН.
Нейтроноводы 3 и 6 выполнены из нержавеющей стали с граничной скоростью 6.2 м/с и коэффициентом потерь 3 ⋅ 10–4. Отражения нейтронов от стенок нейтроноводов являются в основном зеркальными, вероятность диффузного отражения составляет 0.7%. При отражении УХН от стенок ловушки и вакуумного объема вероятность диффузного отражения составляет 10%. При диффузном отражении использовался закон Ламберта (вероятность отражения под углом α к нормали к поверхности пропорциональна cos α).
Процесс измерений (его параметры представлены в табл. 1) состоит в следующем. Сначала объем 2 в течение 200 с наполняется нейтронами из источника (максвелловский спектр) через нейтроновод 6 при открытом затворе 7. При этом затвор 4 закрыт. При наполнении объема 2 ловушка УХН находится в повернутом положении (угол поворота θ = 80°). В конце процесса наполнения ловушка поворачивается вниз и происходит захват УХН. Ловушка останавливается в положении с θ = 10°, закрывается затвор 7 нейтроновода наполнения, открывается затвор 4 нейтроновода выпуска и начинается процесс мониторирования, который занимает 500 с. Во время мониторирования ловушка очищается от нейтронов, энергия которых превышает гравитационный барьер при удержании. Затем она поворачивается в положение удержания θ = 0. Удержание проводилось с временами t1 = 300 с или t2 = 1600 с. После удержания происходит поворот ловушки (θ = 80°, время нахождения 300 с) для слива УХН на детектор 5.
Таблица 1. Параметры измерительного процесса
Цикл | T, с | θtrap |
Наполнение | 200 | 80° |
Мониторирование | 500 | 10° |
Удержание | 300, 1600 | 0 |
Слив | 300 | 80° |
Зависимость количества нейтронов N, находящихся в ловушке, от времени T описывается выражением
(1)
где N0 − количество нейтронов в ловушке в начальный момент времени, τst− время хранения нейтронов в ловушке. При отсутствии потерь при соударениях со стенками время жизни нейтрона равно времени хранения, оно получается в результате двух измерений с разными временами удержания УХН:
(2)
3. Трансформация спектра при поворотах ловушки
Расчет изменения спектра УХН приведен для режима измерений со скоростью поворота ловушки 180° за 90 с и углом мониторирования 10°. Временная диаграмма угла поворота ловушки в соответствии с данной процедурой измерений показана на рис. 2.
Рис. 2. Временная диаграмма угла поворота ловушки с временем удержания 300 с.
Турбинный эффект наблюдается при движении ловушки на следующих временных интервалах:
1) захват нейтронов в ловушку до мониторирования при изменении угла поворота от 80° до 10° во временном интервале 165–200 с,
2) захват нейтронов в ловушку после мониторирования при изменении угла поворота от 10° до 0 во временном интервале 695–700 с,
3) выпуск нейтронов из ловушки на детектор после удержания при изменении угла поворота от 0 до 80° во временном интервале 1000–1040 с.
Для наглядности процессов изменения энергии УХН на рис. 3 показаны характерные спектры для времен между указанными выше процессами. На рис. 4 построены карты, характеризующие пространственное расположение точек, в которых происходило изменение энергии УХН при поворотах ловушки.
Рис. 3. Спектр УХН в различные моменты времени: 1 – 650 c, 2 – 700 с, 3 – 1000 с, 4 – при регистрации на детекторе. Отсчет энергии ведется от дна ловушки в горизонтальном положении (θtrap = 0).
При захвате нейтронов в ловушку происходит преимущественно нагрев УХН. Это видно на рис. 3, если рассмотреть спектр в конце мониторирования (t = 650 c) и спектр в начале удержания (t = 700 c). Это также видно на рис. 4а (захват до мониторирования) и рис. 4б (захват после мониторирования). Нагрев происходит преимущественно в нижней части ловушки, где плотность УХН выше и где нейтроны имеют большее количество соударений. На рис. 4а область точек соударений имеет часть выше верхней границы ловушки, так как при заполнении наружного объема в спектре присутствуют нейтроны с энергией выше гравитационного барьера ловушки.
Рис. 4. Относительное изменение энергии УХН в зависимости от места соударения для следующих процессов: а – захват до начала мониторирования, б – захват после окончания мониторирования, в – выпуск на детектор после удержания. Штриховой линией показано положение ловушки в горизонтальном положении (θtrap = 0). Разный масштаб шкал определен разным количеством соударений УХН со стенками на разных этапах эксперимента.
При удержании нейтронов без движения ловушки в интервале t = 700−1000 с форма спектра не меняется, происходит только уменьшение количества нейтронов из-за бета-распада.
При выпуске нейтронов из ловушки на детектор происходит преимущественно охлаждение УХН. Это видно на рис. 3, если рассмотреть спектр в конце удержания (t = 1000 c) и спектр при регистрации на детекторе (t = 1000−1300 c). Это также видно на рис. 4в (выпуск на детектор). Охлаждение происходит преимущественно также в нижней части ловушки, где плотность УХН выше и где они имеют большее количество соударений. На рис. 4в отсутствует область точек соударений выше верхней границы ловушки (в отличие от рис. 4а), так как нейтроны с энергией выше гравитационного барьера ловушки вышли из нее при мониторировании.
Сама по себе трансформация спектра не влияет на результат измерения времени жизни нейтрона, так как она происходит эквивалентным образом для короткого и длинного времен удержания УХН в ловушке. Непосредственно на результат измерений может оказать влияние тот факт, что происходит нагрев УХН при захвате после мониторирования. Это может вызвать появление новых нейтронов с энергией, превышающей гравитационный барьер ловушки, в то время как старые были устранены при мониторировании. Это, в свою очередь, приведет к эффекту неполного мониторирования, дающему заниженное значение времени жизни нейтрона. В связи с этим следствием проявления турбинного эффекта является то, что во избежание систематической ошибки необходимо остановить свой выбор на большем значении для угла мониторирования по сравнению с вариантом, когда турбинный эффект отсутствует.
4. Моделирование измерений
Для эффективного выбора угла мониторирования проведены расчеты для его четырех значений: 2.5°, 5°, 7.5°, 10°. Рассмотрены три скорости поворота ловушки: время поворота ловушки на 180° составляло 90, 135, 180 с. Время поворота ловушки на 180° составляло 90 с в эксперименте с большой гравитационной ловушкой [6]. Магнитная ловушка будет иметь существенно больший вес, соответственно, время поворота может быть увеличено. Также представляется интересным рассмотреть зависимость турбинного эффекта от скорости поворота ловушки. Временные диаграммы измерений для разных углов мониторирования и разных времен удержания показаны на рис. 5 (слева) для времени поворота ловушки на 180°, равном 90 с. Видно, что с уменьшением угла мониторирования становится виден эффект неполного мониторирования, который состоит в том, что после короткого времени удержания из ловушки частично не успевают выйти нейтроны с энергией выше гравитационного барьера при удержании.
Рис. 5. Результаты моделирования измерений с разными углами мониторирования: а – 2.5°, б – 5°, в – 7.5°, г – 10°. Слева – временная диаграмма для разных времен удержания, когда время поворота ловушки на 180° составляет 90 с: 1 – короткое время удержания, 2 – длинное. Справа – соответствующий спектр нейтронов при регистрации на детекторе после короткого времени удержания со следующими временами поворота ловушки на 180°: 1 – 90 с, 2 – 135 с, 3 – 180 с.
После длинного времени удержания нейтроны успевают выйти из ловушки в большей степени. Это создает дополнительную разность в счетах детектора после короткого и длинного времен удержания, что может привести к систематической ошибке. Временные диаграммы для других скоростей поворота ловушки мало отличаются от приведенных и поэтому на рис. 5 (слева) не показаны. Соответствующие спектры нейтронов при сливе показаны на рис. 5 (справа). Видно, что при более высокой скорости поворота происходит большее размытие спектра УХН, но в целом спектры имеют аналогичную форму. С замедлением поворота ловушки не удается устранить турбинный эффект, так как при этом мы хоть и уменьшаем изменение энергии УХН при соударениях, но одновременно увеличиваем количество соударений.
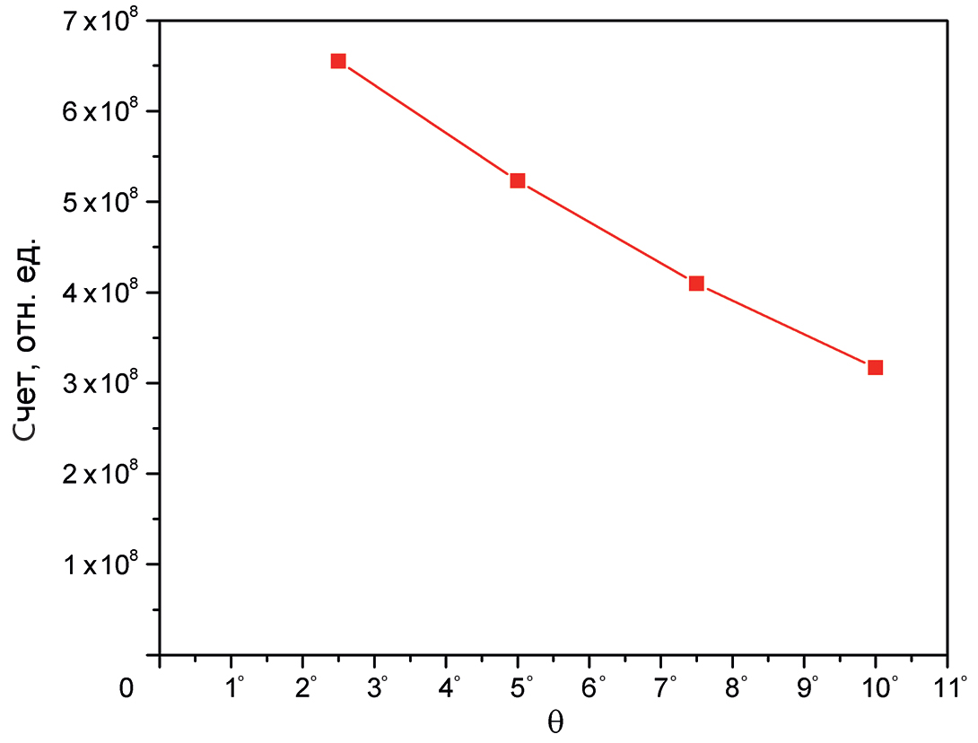
Из спектров на рис. 5 следует, что с увеличением угла мониторирования существенно падает количество нейтронов в сливе, что ухудшает статистическую точность измерений. Зависимость количества нейтронов в сливе после короткого удержания от угла мониторирования показана на рис. 6. При изменении угла мониторирования от 2.5° до 10° количество нейтронов в сливе падает в 2 раза.
Рис. 6. Зависимость количества нейтронов в сливе после короткого времени удержания от угла мониторирования. Время поворота ловушки на 180° составляет 90 с.
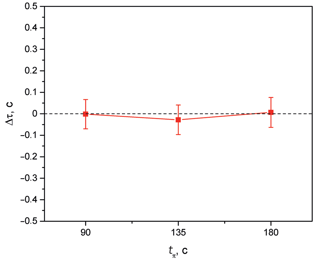
Для оценки величины эффекта неполного мониторирования проведено моделирование всей измерительной процедуры в эксперименте. При этом в модели закладывается конкретное значение времени жизни нейтрона, затем моделируется процесс измерений и проводится обработка данных так же, как в эксперименте. В результате получается измеренное значение времени жизни нейтрона, которое затем сравнивается с изначально заложенным, и делается вывод о систематической ошибке. Полученная зависимость поправки к результату измерения от угла мониторирования показана на рис. 7. Из проведенных расчетов видно, что эффект неполного мониторирования исчезает при углах мониторирования больше 7.5°. При этом длительное вытекание нейтронов, заходящее в область первого слива, меньше величины счета детектора примерно на 6 порядков, и оно не приводит к систематической ошибке результата измерения времени жизни нейтрона. На рис. 8 показана зависимость поправки к результату измерения от скорости поворота ловушки при угле мониторирования 7.5°. Видно, что систематический эффект не проявляется при рассмотренных скоростях.
Рис. 7. Зависимость поправки к результату измерения времени жизни нейтрона от угла мониторирования. Время поворота ловушки на 180° составляет 90 с.
Рис. 8. Зависимость поправки к результату измерения времени жизни нейтрона от времени поворота ловушки на 180°. Угол мониторирования 7.5°.
5. Заключение
В работе рассмотрен турбинный эффект на примере эксперимента по измерению времени жизни нейтрона с поворотной гравитационной ловушкой, не имеющей форму тела вращения. Получена трансформация спектра УХН на разных стадиях эксперимента. Построены карты, характеризующие пространственное расположение точек, в которых происходит изменение энергии УХН при поворотах ловушки. Изучено влияние на эффект скорости поворота ловушки. Следствием того, что при захвате нейтронов в ловушку происходит преимущественно нагрев спектра, может явиться возникновение эффекта неполного мониторирования. Для оценки его величины проведена серия расчетов и получено, что систематическая ошибка отсутствует при угле мониторирования больше 7.5°. При проведении расчетов был использован центр обработки данных реактора ПИК.
Финансирование работы
Исследование выполнено при поддержке Российского научного фонда (грант № 23-22-00169.
https://rscf.ru/project/23-22-00169/)
About the authors
А. К. Фомин
Петербургский институт ядерной физики им. Б.П. Константинова Национального исследовательского центра “Курчатовский институт”
Author for correspondence.
Email: fomin_ak@pnpi.nrcki.ru
Russian Federation, 188300, Гатчина Ленинградской обл., мкр. Орлова Роща, 1
A. П. Серебров
Петербургский институт ядерной физики им. Б.П. Константинова Национального исследовательского центра “Курчатовский институт”
Email: fomin_ak@pnpi.nrcki.ru
Russian Federation, 188300, Гатчина Ленинградской обл., мкр. Орлова Роща, 1
References
- Antonov A.V., Vul’ D.E., Kazarnovskii M.V. // JETP Lett. 1969. V. 9. P. 180.
- Steyerl A., Nagel H., Schreiber F.-X., Steinhauser K.-A., Gähler R., Gläser W., Ageron P., Astruc J.M., Drexel W., Gervais G., Mampe W. // Phys. Lett. A. 1986. V. 116. P. 347. https://doi.org/10.1016/0375-9601(86)90587-6
- Andreev A.Z., Glushkov A.G., Geltenbort P., Ezhov V.F., Knyaz’kov V.A., Krygin G.B., Ryabov V.L. // Tech. Phys. Lett. 2013. V. 39. P. 370. https://doi.org/10.1134/S1063785013040159
- Fomin A.K., Serebrov A.P. // JETP Lett. 2010. V. 92. P. 40. https://doi.org/10.1134/S0021364010130084
- Serebrov A., Varlamov V., Kharitonov A. et al. // Phys. Lett. B. 2005. V. 605. P. 72. https://doi.org/10.1016/j.physletb.2004.11.013
- Serebrov A.P., Kolomensky E.A., Fomin A.K., Krasnoshchekova I.A., Vassiljev A.V., Prudnikov D.M., Shoka I.V., Chechkin A.V., Chaikovskiy M.E., Varlamov V.E., Ivanov S.N., Pirozhkov A.N., Geltenbort P., Zimmer O., Jenke T., Van der Grinten M., Tucker M. // Phys. Rev. C. 2018. V. 97. P. 055503. https://doi.org/10.1103/PhysRevC.97.055503
- Ezhov V.F., Andreev A.Z., Ban G., Bazarov B.A., Geltenbort P., Glushkov A.G., Knyazkov V.A., Kovrizhnykh N.A., Krygin G.B., Naviliat-Cuncic O., Ryabov V.L. // JETP Lett. 2018. V. 107. P. 671. https://doi.org/10.1134/S0021364018110024
- Gonzalez F.M., Fries E.M., Cude-Woods C., Bailey T., Blatnik M., Broussard L.J., Callahan N.B., Choi J.H., Clayton S.M., Currie S.A., Dawid M., Dees E.B., Filippone B.W., Fox W., Geltenbort P., George E., Hayen L., Hickerson K.P., Hoffbauer M.A., Hoffman K., Holley A.T., Ito T.M., Komives A., Liu C.-Y., Makela M., Morris C.L., Musedinovic R., O’Shaughnessy C., Pattie R.W., Jr., Ramsey J., Salvat D.J., Saunders V., Sharapov E.I., Slutsky S., Su V., Sun X., Swank C., Tang Z., Uhrich W., Vanderwerp J., Walstrom P., Wang Z., Wei W., Young A.R. // Phys. Rev. Lett. 2021. V. 127. P. 162501. https://doi.org/10.1103/PhysRevLett.127.162501
- Клюшников Г.Н., Серебров А.П. // ЖЭТФ. 2023. Т. 164. В. 3(9). С. 1.
Supplementary files










