Luminometer: Principle of Operation, Device, and Recommendations for Assembly
- Авторлар: Malyshev R.V.1, Silina E.V.1
-
Мекемелер:
- Institute of Biology, Komi Scientific Center, Ural Branch, Russian Academy of Sciences
- Шығарылым: № 3 (2023)
- Беттер: 108-115
- Бөлім: ФИЗИЧЕСКИЕ ПРИБОРЫ ДЛЯ ЭКОЛОГИИ, МЕДИЦИНЫ, БИОЛОГИИ
- URL: https://journals.rcsi.science/0032-8162/article/view/138379
- DOI: https://doi.org/10.31857/S0032816223020234
- EDN: https://elibrary.ru/GTQJWI
- ID: 138379
Дәйексөз келтіру
Толық мәтін
Аннотация
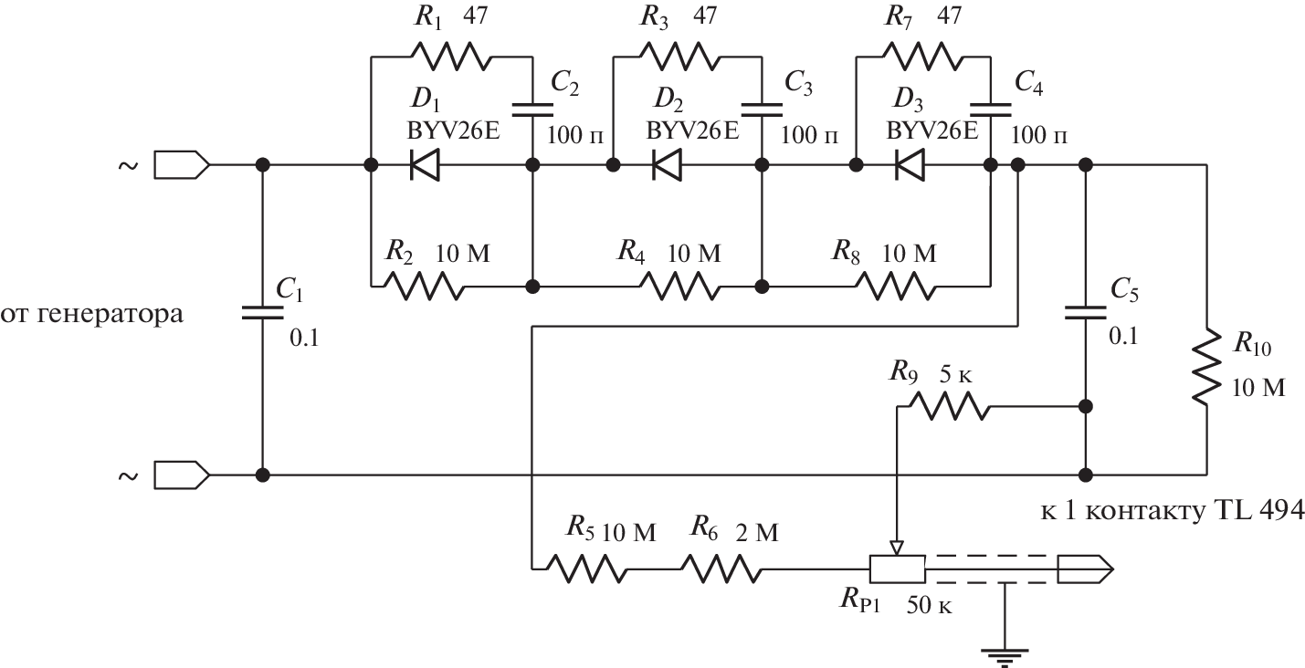
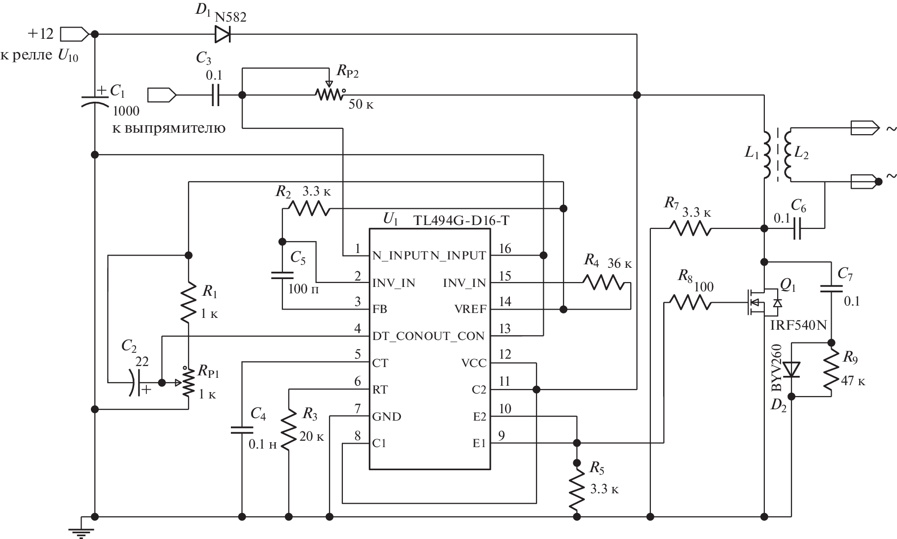
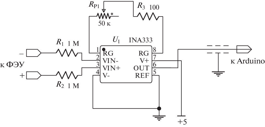
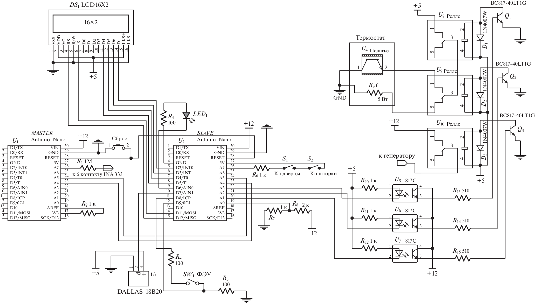
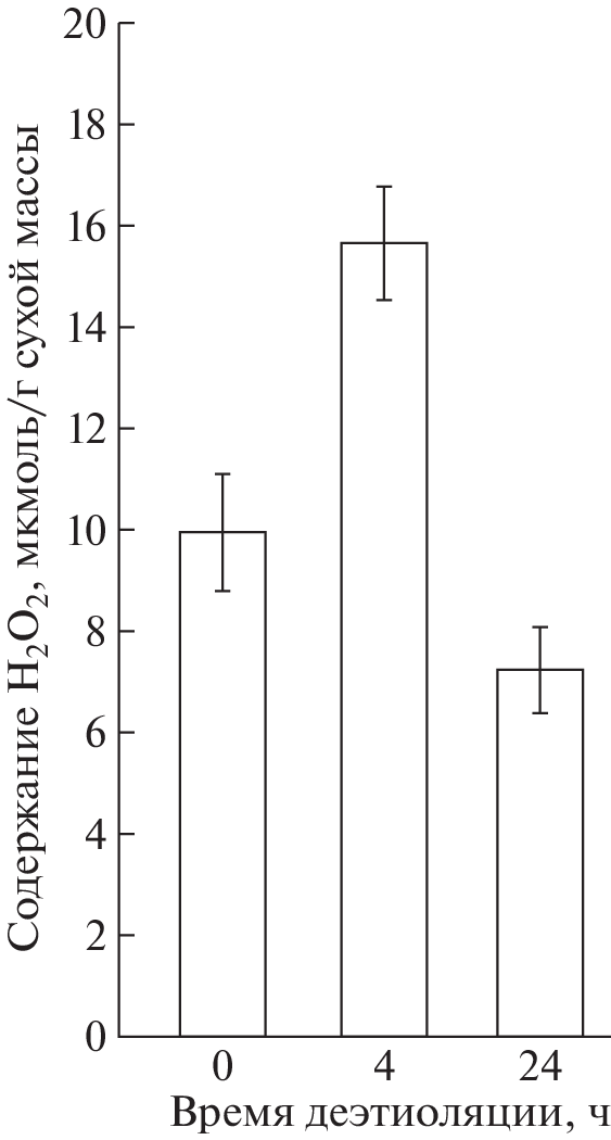
The device and principle of operation of a luminometer designed to determine the concentration of hydrogen peroxide in aqueous solutions by measuring the intensity of the light flux are described. The key points to which attention should be paid in the manufacture of the device are indicated. The results of laboratory tests are described, according to which, in the range of hydrogen peroxide concentrations from 0.12 to 1.95 × 10−6 М, the linear dependence (r2 = 0.97) of signal intensity from H2O2 concentration is preserved. The results of measuring the content of hydrogen peroxide in wheat leaves during deetiolation are presented.
Авторлар туралы
R. Malyshev
Institute of Biology, Komi Scientific Center, Ural Branch, Russian Academy of Sciences
Email: malrus@ib.komisc.ru
167982, Syktyvkar, Russia
E. Silina
Institute of Biology, Komi Scientific Center, Ural Branch, Russian Academy of Sciences
Хат алмасуға жауапты Автор.
Email: silina@ib.komisc.ru
167982, Syktyvkar, Russia
Әдебиет тізімі
- Цаплев Ю.В. Хемилюминесцентное определение пероксида водорода // В кн. Люминесцентный анализ. М.: Наука, 2015. Глава 8. С. 228−244.
- Бабко А.К., Дубовенко Л.И., Луковская Н.М. Хемилюминесцентный анализ. Киев: Киевская книжная фабрика Октябрь, 1966.
- МУК 4.1.966-99* Методы контроля. Химические факторы. Определение общего железа в питьевой и пресной воде хемилюминесцентным методом. Дата введения 2000-06-01.
- Образцов И.В., Годков М.А. // Молекулярная медицина. 2013. № 4. С. 3.
- Ибрагимова Д.А., Камиль О.М., Янькова Т.В., Яштулов Н.А., Зайцев Н.К. // Химия и технология органических веществ. 2017. Т. 12. № 6. С. 71. https://doi.org/10.32362/2410-6593-2017-12-6-71-76
- Garmash E.V., Velegzhaninov I.O., Grabelnych O.I., Borovik O.A., Silina E.V., Voinikov V.K., Golovko T.K. // Journal of Plant Physiology. 2017. V. 215. P. 110. https://doi.org/10.1016/j.jplph.2017.05.023
Қосымша файлдар













