A Method for Evaluating the Generation Power of Orotrons with a Two-Row Periodic Structure in the Frequency Range of 180–400 GHz
- Authors: Myasin E.A.1, Evdokimov V.V.1, Il’in A.Y.1
-
Affiliations:
- Kotelnikov Institute of Radio Engineering and Electronics, Fryazino Branch, Russian Academy of Sciences
- Issue: No 2 (2023)
- Pages: 58-63
- Section: ЭЛЕКТРОНИКА И РАДИОТЕХНИКА
- URL: https://journals.rcsi.science/0032-8162/article/view/138325
- DOI: https://doi.org/10.31857/S0032816223020088
- EDN: https://elibrary.ru/PXSTIM
- ID: 138325
Cite item
Full Text
Abstract
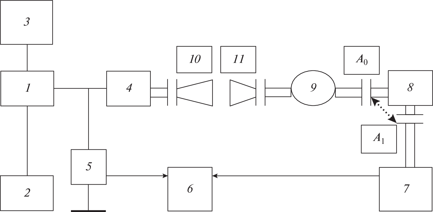
A method for evaluating the generation power of orotron experimental models with a two-row periodic structure (TRPS), which operate with 2 × 10–6-s duration pulses and a 0.02-s repetition period in the frequency range of 180–400 GHz, is described. To realize this method, a setup has been created for measuring the attenuation of the microwave path in a wide frequency interval (180–400 GHz) based on ОV-66 (180–260 GHz) and ОV-65 (260–360 GHz) backward-wave tubes (BWOs), which are not packed in a magnet focusing system, and the possibility of their operation in a pulse power-supply regime with a high off-duty factor is shown.
About the authors
E. A. Myasin
Kotelnikov Institute of Radio Engineering and Electronics, Fryazino Branch, Russian Academy of Sciences
Email: eam168@ms.ire.rssi.ru
Moscow oblast, 141190, Fryazino, Russia
V. V. Evdokimov
Kotelnikov Institute of Radio Engineering and Electronics, Fryazino Branch, Russian Academy of Sciences
Email: eam168@ms.ire.rssi.ru
Moscow oblast, 141190, Fryazino, Russia
A. Yu. Il’in
Kotelnikov Institute of Radio Engineering and Electronics, Fryazino Branch, Russian Academy of Sciences
Author for correspondence.
Email: eam168@ms.ire.rssi.ru
Moscow oblast, 141190, Fryazino, Russia
References
- Русин Ф.С., Богомолов Г.Д. // Письма в ЖЭТФ. 1966. Т. 4. № 6. С. 236.
- Мясин Е.А. // Радиотехника. 2004. № 2. С. 22.
- Мясин Е.А., Соловьёв А.Н. // Радиотехника и электроника. 2021. Т. 66. № 7. С. 673. https://doi.org/10.31857/S0033849421070093
- Мясин Е.А. // Радиотехника и электроника. 2008. Т. 53. № 9. С. 1.
- Мясин Е.А., Евдокимов В.В., Ильин А.Ю. // Труды II Всероссийской микроволновой конференции. М.: Изд-во ИРЭ РАН, 2014. С. 322.
- Мясин Е.А., Евдокимов В.В., Ильин А.Ю. // Изв. вузов. Радиофизика. 2016. Т. 59. № 5. С. 409.
- Негирев А.А., Фёдоров А.С. // Электронная техника. 1999. № 4. С. 41.
- Аплеталин В.Н., Дьяконова О.А., Казанцев Ю.Н., Солосин В.С. // Измерительная техника. 1991. № 7. С. 40.
Supplementary files







