Молекулярный ландшафт рака полости рта у молодых пациентов
- Авторы: Простакишина Е.А.1, Дампилова Т.Д.1,2, Кононова Л.А.2, Ямщиков П.С.1, Патышева М.Р.1, Колегова Е.С.1, Чойнзонов Е.Л.1, Денисов Е.В.1
-
Учреждения:
- Научно-исследовательский институт онкологии, Томский национальный исследовательский медицинский центр Российской академии наук
- Сибирский государственный медицинский университет
- Выпуск: Том 59, № 11 (2023)
- Страницы: 1290-1302
- Раздел: ГЕНЕТИКА ЧЕЛОВЕКА
- URL: https://journals.rcsi.science/0016-6758/article/view/148181
- DOI: https://doi.org/10.31857/S0016675823110103
- EDN: https://elibrary.ru/NMECVY
- ID: 148181
Цитировать
Полный текст
Аннотация
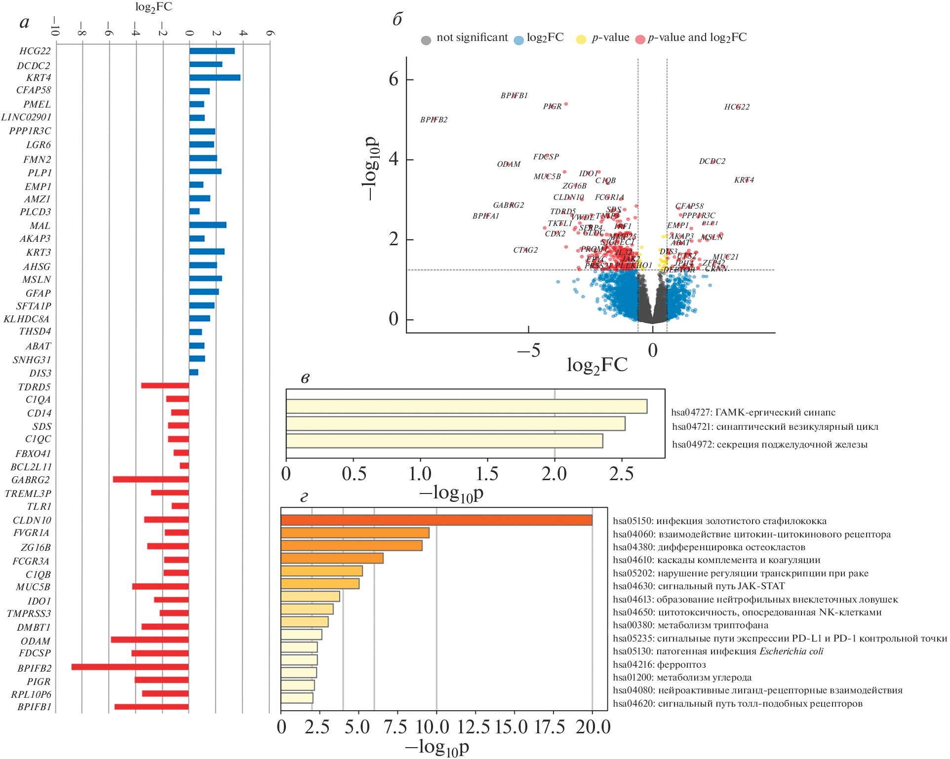
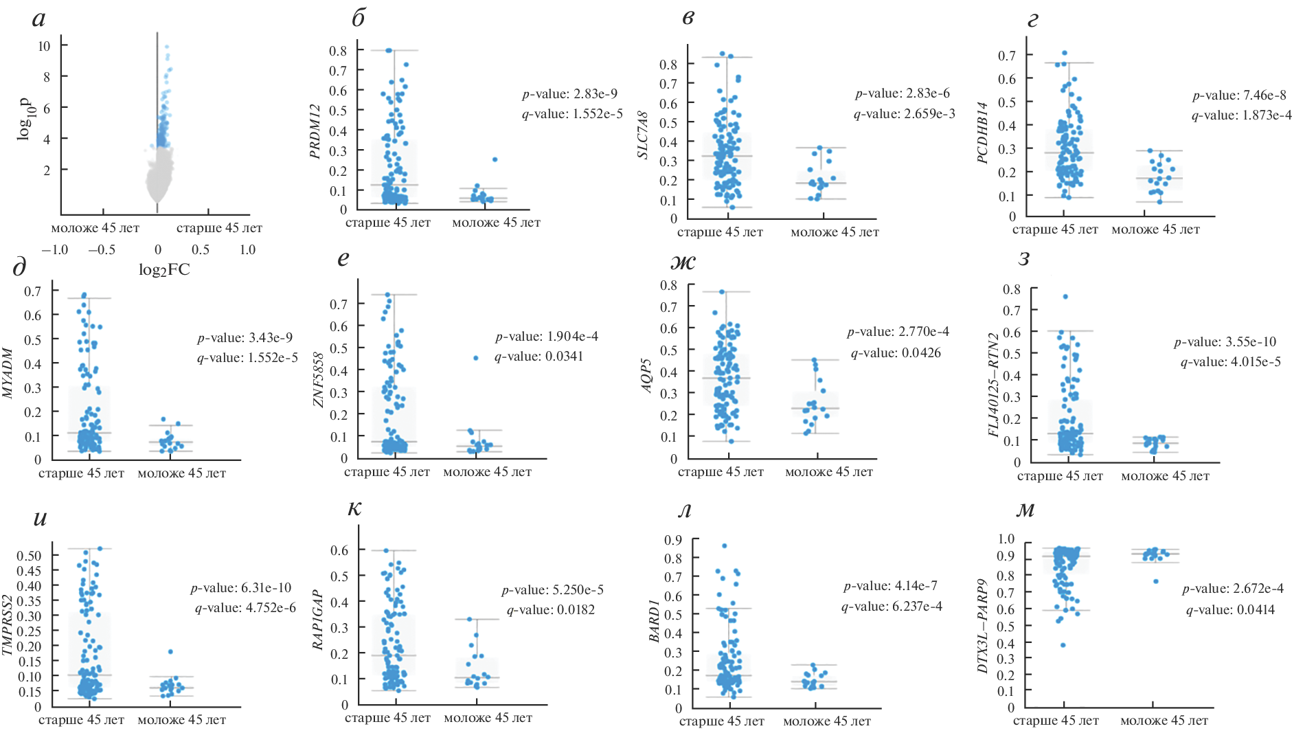
Рак полости рта (РПР) – наиболее распространенный тип злокачественных новообразований головы и шеи. При этом рак языка (РЯ) представляет собой наиболее часто встречающуюся форму РПР и характеризуется более агрессивным течением и высокой вероятностью прогрессирования. РПР и РЯ считаются заболеваниями пожилых людей, однако их встречаемость среди лиц моложе 45 лет растет с каждым годом. Этиологические факторы и патогенетические механизмы молодого рака неизвестны. В настоящей работе на основании данных базы Атласа генома рака изучены особенности мутационного профиля, метилома, транскриптома, протеома и микробиома РПР и РЯ у молодых пациентов (n = 127) по сравнению с возрастными больными. В ткани РПР и РЯ обнаружены снижение мутационной нагрузки, активация Rap1, PI3K-Akt, MAPK, cGMP-PKG сигнальных путей и сигналинга Fc-гамма R-опосредованного фагоцитоза и специфический микробиомный профиль. В отличие от РПР для РЯ характерны активация сигнальных путей JAK-STAT, иммунного ответа на инфекционные и паразитарные заболевания и PD-L1/PD-1-опосредованной иммуносупрессии и ингибирование сигналинга фагоцитоза. Полученные результаты свидетельствуют о том, что РПР у молодых пациентов обладает молекулярными особенностями, отличными от таковых у больных старше 45 лет, при этом РЯ отличается от других локализаций РПР по молекулярному профилю и, вероятно, должен рассматриваться как отдельная клиническая форма.
Ключевые слова
Об авторах
Е. А. Простакишина
Научно-исследовательский институт онкологии, Томский национальный исследовательский медицинский центр Российской академии наук
Email: elenakolegova@oncology.tomsk.ru
Россия, 634009, Томск
Т. Д. Дампилова
Научно-исследовательский институт онкологии, Томский национальный исследовательский медицинский центр Российской академии наук; Сибирский государственный медицинский университет
Email: elenakolegova@oncology.tomsk.ru
Россия, 634009, Томск; Россия, 634050, Томск
Л. А. Кононова
Сибирский государственный медицинский университет
Email: elenakolegova@oncology.tomsk.ru
Россия, 634050, Томск
П. С. Ямщиков
Научно-исследовательский институт онкологии, Томский национальный исследовательский медицинский центр Российской академии наук
Email: elenakolegova@oncology.tomsk.ru
Россия, 634009, Томск
М. Р. Патышева
Научно-исследовательский институт онкологии, Томский национальный исследовательский медицинский центр Российской академии наук
Email: elenakolegova@oncology.tomsk.ru
Россия, 634009, Томск
Е. С. Колегова
Научно-исследовательский институт онкологии, Томский национальный исследовательский медицинский центр Российской академии наук
Автор, ответственный за переписку.
Email: elenakolegova@oncology.tomsk.ru
Россия, 634009, Томск
Е. Л. Чойнзонов
Научно-исследовательский институт онкологии, Томский национальный исследовательский медицинский центр Российской академии наук
Email: elenakolegova@oncology.tomsk.ru
Россия, 634009, Томск
Е. В. Денисов
Научно-исследовательский институт онкологии, Томский национальный исследовательский медицинский центр Российской академии наук
Email: elenakolegova@oncology.tomsk.ru
Россия, 634009, Томск
Список литературы
- Slootweg P.J., El-Naggar A.K. World Health Organization 4th edition of head and neck tumor classification: insight into the consequential modifications // Virchows Archiv. 2018. V. 3. P. 311–313. https://doi.org/10.1007/s00428-018-2320-6
- Bray F., Ferlay J., Soerjomataram I. et al. Global cancer statistics 2018: GLOBOCAN estimates of incidence and mortality worldwide for 36 cancers in 185 countries // CA: a cancer journal for clinicians. 2018. V. 6. P. 394–424. https://doi.org/10.3322/caac.21492
- Maroun C.A., Zhu G., Fakhry C. et al. An immunogenomic investigation of oral cavity squamous cell carcinoma in patients aged 45 years and younger // The Laryngoscope. 2021. V. 2. P. 304–311. https://doi.org/10.1002/lary.28674
- Li Z., Jiang C., Yuan Y. TCGA based integrated genomic analyses of ceRNA network and novel subtypes revealing potential biomarkers for the prognosis and target therapy of tongue squamous cell carcinoma // PLoS One. 2019. V. 5. P. e0216834. https://doi.org/10.1371/journal.pone.0216834
- Karatas O.F., Oner M., Abay A. et al. MicroRNAs in human tongue squamous cell carcinoma: From pathogenesis to therapeutic implications // Oral Oncology. 2017. P. 124–130. https://doi.org/10.1016/j.oraloncology.2017.02.015
- Dos Santos Costa S.F., Brennan P.A., Gomez R.S. et al. Molecular basis of oral squamous cell carcinoma in young patients: Is it any different from older patients? // J. Oral Pathology & Med.: off. publ. Intern. association of oral pathologists and Am. Acad. oral pathology. 2018. V. 6. P. 541–546. https://doi.org/10.1111/jop.12642
- Gonzalez M., Riera March A. Tongue Cancer, StatPearls Publ., 2023. Treasure Island (FL).
- Kolegova E.S., Patysheva M.R., Larionova I.V. et al. Early-onset oral cancer as a clinical entity: Aetiology and pathogenesis // Intern. J. Oral and Maxillofacial Surgery. 2022. V. 12. P. 1497–1509. https://doi.org/10.1016/j.ijom.2022.04.005
- Федорова И.К., Кульбакин Д.Е., Колегова E.С. и др. Лечение молодых пациентов с раком полости рта: текущее состояние и перспективы (консорциум “Этиология и патогенез рака полости рта у пациентов молодого возраста”). Часть 1 // Голова и шея. 2022. Т. 10. С. 83–91. https://doi.org/10.25792/HN.2022.10.4.83-91
- Cerami E., Gao J., Dogrusoz U. et al. The cBio cancer genomics portal: An open platform for exploring multidimensional cancer genomics data // Cancer Discovery. 2012. V. 5. P. 401–404. https://doi.org/10.1158/2159-8290.cd-12-0095
- Kleverov M., Zenkova D., Kamenev V. et al. Phantasus: Web-application for visual and interactive gene expression analysis // bioRxiv. 2022. https://doi.org/10.1101/2022.12.10.519861
- Poore G.D., Kopylova E., Zhu Q. et al. Microbiome analyses of blood and tissues suggest cancer diagnostic approach // Nature. 2020. V. 7800. P. 567–574. https://doi.org/10.1038/s41586-020-2095-1
- Kuleshov M.V., Jones M.R., Rouillard A.D. et al. Enrichr: A comprehensive gene set enrichment analysis web server 2016 update // Nucl. Acids Res. 2016. V. W1. P. W90–W97. https://doi.org/10.1093/nar/gkw377
- Ugai T., Sasamoto N., Lee H.-Y. et al. Is early-onset cancer an emerging global epidemic? Current evidence and future implications // Nat. Rev. Clin. Oncology. 2022. V. 10. P. 656–673. https://doi.org/10.1038/s41571-022-00672-8
- Campbell B.R., Chen Z., Faden D.L. et al. The mutational landscape of early- and typical-onset oral tongue squamous cell carcinoma // Cancer. 2021. V. 4. P. 544–553. https://doi.org/10.1002/cncr.33309
- Moreira A., Poulet A., Masliah-Planchon J. et al. Prognostic value of tumor mutational burden in patients with oral cavity squamous cell carcinoma treated with upfront surgery // ESMO Open. 2021. V. 4. P. 100178. https://doi.org/10.1016/j.esmoop.2021.100178
- Marabelle A., Fakih M., Lopez J. et al. Association of tumour mutational burden with outcomes in patients with advanced solid tumours treated with pembrolizumab: Prospective biomarker analysis of the multicohort, open-label, phase 2 KEYNOTE-158 study // The Lancet. Oncology. 2020. V. 10. P. 1353–1365. https://doi.org/10.1016/s1470-2045(20)30445-9
- Wang M., Feng Z., Li X. et al. Assessment of multiple pathways involved in the inhibitory effect of HCG22 on oral squamous cell carcinoma progression // Mol. Cell. Biochemistry. 2021. V. 6. P. 2561–2571. https://doi.org/10.1007/s11010-021-04091-8
- Wang L., Ma X., Yu J. et al. Negative regulation of miR-1288-3p/KRT4 axis through a circular RNA in oral cancer // J. Bioch. Mol. Toxicology. 2022. V. 8. P. e23118. https://doi.org/10.1002/jbt.23118
- Zhang J., Cao W., Xu Q. et al. The expression of EMP1 is downregulated in oral squamous cell carcinoma and possibly associated with tumour metastasis // J. Clin. Pathology. 2011. V. 1. P. 25–29. https://doi.org/10.1136/jcp.2010.082404
- Kiely M., Tse L.A., Koka H. et al. Age-related DNA methylation in paired normal and tumour breast tissue in Chinese breast cancer patients // Epigenetics. 2021. V. 6. P. 677–691. https://doi.org/10.1080/15592294.2020.1819661
- Gaykalova D.A., Vatapalli R., Wei Y. et al. Outlier analysis defines zinc finger gene family DNA methylation in tumors and saliva of head and neck cancer patients // PLoS One. 2015. 10. V. 11. P. e0142148. https://doi.org/10.1371/journal.pone.0142148
- Chmelarova M., Kos Š., Dvorakova E. et al. Importance of promoter methylation of GATA4 and TP53 genes in endometrioid carcinoma of endometrium // Clinical chemistry and laboratory medicine: CCLM / FESCC. 2014. 52. https://doi.org/10.1515/cclm-2013-0162
- Hulbert A., Jusue-Torres I., Stark A. et al. Early detection of lung cancer using dna promoter hypermethylation in plasma and sputum // Clin. cancer Res.: an off. j. Am. association for Cancer Res. 2017. V. 8. P. 1998–2005. https://doi.org/10.1158/1078-0432.ccr-16-1371
- Oster B., Thorsen K., Lamy P. et al. Identification and validation of highly frequent CpG island hypermethylation in colorectal adenomas and carcinomas // Intern. J. Cancer. 2011. V. 12. P. 2855–2866. https://doi.org/10.1002/ijc.25951
- Taherkhani A., Dehto S.S., Jamshidi S. et al. Pathogenesis and prognosis of primary oral squamous cell carcinoma based on microRNAs target genes: A systems biology approach // Genomics & Informatics. 2022. V. 3. P. e27. https://doi.org/10.5808/gi.22038
- Shen H., McElhinny A.S., Cao Y. et al. The Notch coactivator, MAML1, functions as a novel coactivator for MEF2C-mediated transcription and is required for normal myogenesis // Genes & Development. 2006. V. 6. P. 675–688. https://doi.org/10.1101/gad.1383706
- Metzger E., Imhof A., Patel D. et al. Phosphorylation of histone H3T6 by PKCbeta(I) controls demethylation at histone H3K4 // Nature. 2010. V. 7289. P. 792–796. https://doi.org/10.1038/nature08839
- Shimada M., Niida H., Zineldeen D.H. et al. Chk1 is a histone H3 threonine 11 kinase that regulates DNA damage-induced transcriptional repression // Cell. 2008. V. 2. P. 221–232. https://doi.org/10.1016/j.cell.2007.12.013
- Zhao D., Wang B., Chen H. RAB11A mediates the proliferation and motility of esophageal cancer cells via WNT signaling pathway // Acta Biochimica Polonica. 2020. V. 4. P. 531–538. https://doi.org/10.18388/abp.2020_5392
- Fan Q.C., Tian H., Wang Y. et al. Integrin-α5 promoted the progression of oral squamous cell carcinoma and modulated PI3K/AKT signaling pathway // Arch. Oral Biology. 2019. P. 85–91. https://doi.org/10.1016/j.archoralbio.2019.03.007
- Noorolyai S., Shajari N., Baghbani E. et al. The relation between PI3K/AKT signalling pathway and cancer // Gene. 2019. P. 120–128. https://doi.org/10.1016/j.gene.2019.02.076
- Peng Y., Zeng X., Lian M. et al. FXYD3 promotes the proliferation, migration, and invasion of pancreatic cancer cells by regulating the cGMP-PKG signaling pathway // Mol. & Cell. Toxicology. 2022. V. 3. P. 371–381. https://doi.org/10.1007/s13273-021-00207-9
- Kim E.K., Choi E.-J. Pathological roles of MAPK signaling pathways in human diseases // Biochimica et Biophysica Acta (BBA) – Molecular Basis of Disease. 2010. V. 4. P. 396–405. https://doi.org/10.1016/j.bbadis.2009.12.009
- Peng Q., Deng Z., Pan H. et al. Mitogen-activated protein kinase signaling pathway in oral cancer (Review) // Oncol Lett. 2018. V. 2. P. 1379–1388. https://doi.org/10.3892/ol.2017.7491
- Looi C.K., Hii L.W., Ngai S.C. et al. The Role of Ras-associated protein 1 (Rap1) in cancer: Bad actor or good player? // Biomedicines. 2020. V. 9. https://doi.org/10.3390/biomedicines8090334
- Qian D., Liu H., Zhao L. et al. Novel genetic variants in genes of the Fc gamma receptor-mediated phagocytosis pathway predict non-small cell lung cancer survival // Translational Lung Cancer Res. 2020. V. 3. P. 575–586. https://doi.org/10.21037/tlcr-19-318
- Harvey S. Extrapituitary growth hormone // Endocrine. 2010. V. 3. P. 335–359. https://doi.org/10.1007/s12020-010-9403-8
- Hu X., Li J., Fu M. et al. The JAK/STAT signaling pathway: From bench to clinic // Signal Transduction and Targeted Therapy. 2021. V. 1. P. 402. https://doi.org/10.1038/s41392-021-00791-1
- Rosen M.D., Privalsky M.L. Thyroid hormone receptor mutations in cancer and resistance to thyroid hormone: Perspective and prognosis // J. Thyroid Res. 2011. P. 361304. https://doi.org/10.4061/2011/361304
- Glunde K., Bhujwalla Z.M., Ronen S.M. Choline metabolism in malignant transformation // Nat. Rev. Cancer. 2011. V. 12. P. 835–848. https://doi.org/10.1038/nrc3162
- Kraus J.M., Verlinde C.L.M.J., Karimi M. et al. Rational modification of a candidate cancer drug for use against chagas disease // J. Med. Chemistry. 2009. V. 6. P. 1639–1647. https://doi.org/10.1021/jm801313t
- Lehoux M., D’Abramo C.M., Archambault J. Molecular mechanisms of human papillomavirus-induced carcinogenesis // Publ. Health Genomics. 2009. V. 5–6. P. 268–280. https://doi.org/10.1159/000214918
- Alsaab H.O., Sau S., Alzhrani R. et al. PD-1 and PD-L1 checkpoint signaling inhibition for cancer immunotherapy: mechanism, combinations, and clinical outcome // Frontiers in Pharmacology. 2017. V. 8. https://doi.org/10.3389/fphar.2017.00561
- Feng M., Jiang W., Kim B.Y.S. et al. Phagocytosis checkpoints as new targets for cancer immunotherapy // Nat. Rev. Cancer. 2019. V. 10. P. 568–586. https://doi.org/10.1038/s41568-019-0183-z
- Healy C.M., Moran G.P. The microbiome and oral cancer: More questions than answers // Oral Oncology. 2019. V. 89. P. 30–33. https://doi.org/10.1016/j.oraloncology.2018.12.003
- Yang C.-Y., Yeh Y.-M., Yu H.-Y. et al. Oral microbiota community dynamics associated with oral squamous cell carcinoma staging // Frontiers in Microbiology. 2018. V. 9. https://doi.org/10.3389/fmicb.2018.00862
- Avila M., Ojcius D.M., Yilmaz O. The oral microbiota: Living with a permanent guest // DNA and Cell Biology. 2009. V. 8. P. 405–411. https://doi.org/10.1089/dna.2009.0874
- Guerrero-Preston R., Godoy-Vitorino F., Jedlicka A. et al. 16S rRNA amplicon sequencing identifies microbiota associated with oral cancer, human papilloma virus infection and surgical treatment // Oncotarget. 2016. V. 32. P. 51320–51334. https://doi.org/10.18632/oncotarget.9710
- Sagar S., Esau L., Holtermann K. et al. Induction of apoptosis in cancer cell lines by the Red Sea brine pool bacterial extracts // BMC Complementary and Alternative Medicine. 2013. P. 344. https://doi.org/10.1186/1472-6882-13-344
Дополнительные файлы









