Relationship of the Anthocyanian Content with the Expression Level of the Anthocyanian Biosynthesis Pathway Regulatory and Structural Genes in Capsicum L. Species
- Autores: Filyushin M.A.1, Shchennikova A.V.1, Kochieva E.Z.1
-
Afiliações:
- Federal Research Centre “Fundamentals of Biotechnology” of the Russian Academy of Sciences,
- Edição: Volume 59, Nº 9 (2023)
- Páginas: 1036-1047
- Seção: ГЕНЕТИКА РАСТЕНИЙ
- URL: https://journals.rcsi.science/0016-6758/article/view/134646
- DOI: https://doi.org/10.31857/S0016675823090047
- EDN: https://elibrary.ru/WUBUUN
- ID: 134646
Citar
Texto integral
Resumo
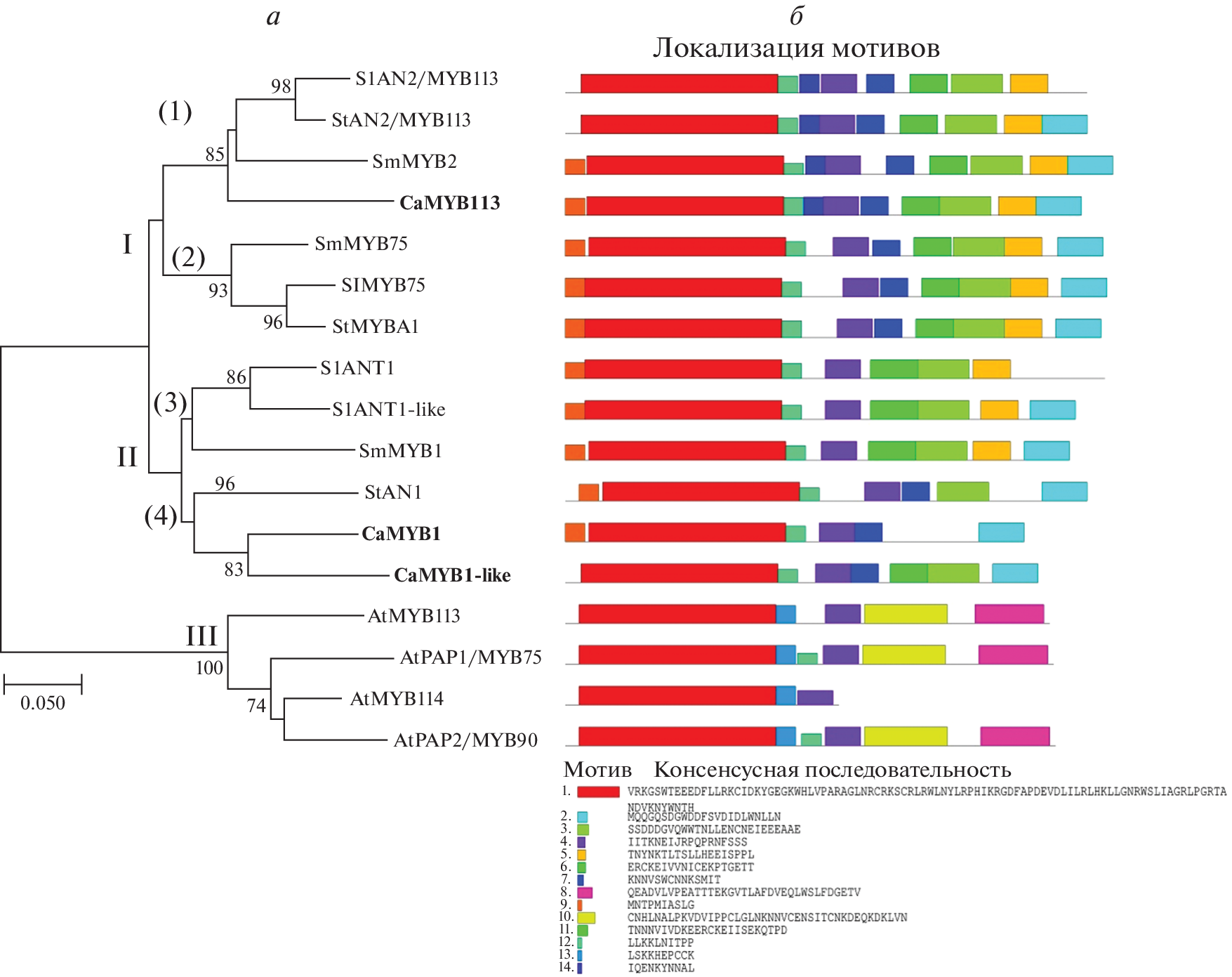
In this study, the content of anthocyanins and the expression pattern of regulatory (CaMYB113, CaMYB1, and CaMYB1-like) and structural (CaCHS, CaCHI, CaF3H, CaDFR, CaANS, CaUFGT1, and CaGSTF12) genes of the anthocyanin biosynthesis pathway in leaves, flower petals, and peel of unripe fruits of pepper Capsicum frutescens L. cultivars (Samotsvet, Rozhdestvenskii buket and Eureka), which differ in the pattern of anthocyanin-mediated pigmentation of aboveground organs. A positive correlation was found between the levels of CaCHS, CaF3H, CaDFR, CaANS, and CaCSTF12 transcripts with the amount of anthocyanins in the leaves of these cultivars. It was shown that out of three regulatory genes only CaMYB113 is expressed. Using ten cultivars of three Capsicum species as an example, the presence of 5'-UTR in CaMYB113 mRNA was confirmed. The second variant of the CaMYB113 allele with the insertion of the LINE-1 retrotransposon in intron I was found in the genome of cv. Rozhdestvensky buket and Samotsvet with purple color of the analyzed organs.
Sobre autores
M. Filyushin
Federal Research Centre “Fundamentals of Biotechnology” of the Russian Academy of Sciences,
Autor responsável pela correspondência
Email: michel7753@mail.ru
Russia, 119071, Moscow
A. Shchennikova
Federal Research Centre “Fundamentals of Biotechnology” of the Russian Academy of Sciences,
Email: michel7753@mail.ru
Russia, 119071, Moscow
E. Kochieva
Federal Research Centre “Fundamentals of Biotechnology” of the Russian Academy of Sciences,
Email: michel7753@mail.ru
Russia, 119071, Moscow
Bibliografia
- Moscone E.A., Scaldaferro M.A., Grabiele M. et al. The evolution of chili peppers (Capsicum – Solanaceae): A cytogenetic perspective // Acta Hortic. 2007. V. 745. P. 137–170. https://doi.org/10.17660/ActaHortic.2007.745.5
- García C.C., Barfuss M.H., Sehr E.M. et al. Phylogenetic relationships, diversification and expansion of chili peppers (Capsicum, Solanaceae) // Ann. Bot. 2016. V. 118. № 1. P. 35–51. https://doi.org/10.1093/aob/mcw079
- Mateos R.M., Jiménez A., Román P. et al. Antioxidant systems from pepper (Capsicum annuum L.): Involvement in the response to temperature changes in ripe fruits // Int. J. Mol. Sci. 2013. V. 14. P. 9556–9580. https://doi.org/10.3390/ijms14059556
- Borovsky Y., Oren-Shamir M., Ovadia R. et al. The A locus that controls anthocyanin accumulation in pepper encodes a MYB transcription factor homologous to Anthocyanin2 of Petunia // Theor. Appl. Genet. 2004. V. 109. P. 23–29. https://doi.org/10.1007/s00122-004-1625-9
- Филюшин М.А., Джос Е.А., Щенникова А.В., Кочиева Е.З. Зависимость окраски плодов перца от соотношения основных пигментов и профиля экспрессии генов биосинтеза каротиноидов и антоцианов // Физиол. растений. 2020. Т. 67. С. 644–653. https://doi.org/10.31857/S0015330320050048
- Tang B., Li L., Hu Z. et al. Anthocyanin accumulation and transcriptional regulation of anthocyanin biosynthesis in purple pepper // J. Agric. Food. Chem. 2020. V. 68. P. 12152–12163. https://doi.org/10.1021/acs.jafc.0c02460
- Филюшин М.А., Джос Е.А., Щенникова А.В., Кочиева Е.З. Особенности экспрессии гена фактора транскрипции ANTHOCYANIN2 и его влияния на содержание антоцианов у образцов Capsicum chinense Jacq. с различной окраской плода // Генетика. 2020. Т. 56. № 10. С. 1161–1170. https://doi.org/10.31857/S0016675820090064
- Naing A.H., Kim C.K. Roles of R2R3-MYB transcription factors in transcriptional regulation of anthocyanin biosynthesis in horticultural plants // Plant Mol. Biol. 2018. V. 98. P. 1–18. https://doi.org/10.1007/s11103-018-0771-4
- Ma Y., Ma X., Gao X. et al. Light induced regulation pathway of anthocyanin biosynthesis in plants // Int. J. Mol. Sci. 2021. V. 22. https://doi.org/10.3390/ijms222011116
- Pérez-Díaz R., Madrid-Espinoza J., Salinas-Cornejo J. et al. Differential roles for VviGST1, VviGST3, and VviGST4 in proanthocyanidin and anthocyanin transport in Vitis vinifera // Front. Plant Sci. 2016. V. 7. https://doi.org/10.3389/fpls.2016.01166
- Ramsay N.A., Glover B.J. MYB-bHLH-WD40 protein complex and the evolution of cellular diversity // Trends Plant Sci. 2005. V. 10. P. 63.
- Wang Y., Liu S., Wang H. et al. Identification of the regulatory genes of UV-B-induced anthocyanin biosynthesis in pepper Fruit. // Int. J. Mol. Sci. 2022. V. 23. https://doi.org/10.3390/ijms23041960
- Chaim A.B., Borovsky Y., De Jong W., Paran I. Linkage of the A locus for the presence of anthocyanin and fs10.1, a major fruit-shape QTL in pepper // Theor. Appl. Genet. 2003. V. 106. P. 889–894.
- Wang D., Bosland P.W. The genes of Capsicum // HortScience. 2006. V. 41. P. 1169–1187.
- Borovsky Y., Oren-Shamir M., Ovadia R. et al. The A locus that controls anthocyanin accumulation in pepper encodes a MYB transcription factor homologous to Anthocyanin2 of Petunia // Theor. Appl. Genet. 2004. V. 109. P. 23–29. https://doi.org/10.1007/s00122-004-1625-9
- Albert N.W., Lewis D.H., Zhang H. et al. Members of an R2R3-MYB transcription factor family in Petunia are developmentally and environmentally regulated to control complex floral and vegetative pigmentation patterning // Plant J. 2011. V. 65. P. 771–784. https://doi.org/10.1111/j.1365-313X.2010.04465.x
- Liu Y., Lin-Wang K., Espley R.V. et al. Functional diversification of the potato R2R3-MYB anthocyanin activators AN1, MYBA1, and MYB113 and their interaction with basic helix-loop-helix cofactors // J. Exp. Bot. 2016. V. 67. P. 2159–2176. https://doi.org/10.1093/jxb/erw014
- Strygina K.V., Kochetov A.V., Khlestkina E.K. Genetic control of anthocyanin pigmentation of potato tissues // BMC Genet. 2019. V. 20. Article 27. https://doi.org/10.1186/s12863-019-0728-x
- Shi S., Liu Y., He Y. et al. R2R3-MYB transcription factor SmMYB75 promotes anthocyanin biosynthesis in eggplant (Solanum melongena L.) // Scientia Horticulturae. 2021. V. 282. https://doi.org/10.1016/j.scienta.2021.110020
- Ohno S., Ueno M., Doi M. Differences in the CaMYBA genome between anthocyanin-pigmented cultivars and non-pigmented cultivars in pepper (Capsicum annuum) // Hort. J. 2020. V. 89. P. 30–36. https://doi.org/10.2503/hortj.UTD-097
- Zhou Y., Mumtaz M.A., Zhang Y. et al. Response of anthocyanin biosynthesis to light by strand-specific transcriptome and miRNA analysis in Capsicum annuum // BMC Plant Biol. 2022. V. 22. Article 79. https://doi.org/10.1186/s12870-021-03423-6
- Jung S., Venkatesh J., Kang M.Y. et al. A non-LTR retrotransposon activates anthocyanin biosynthesis by regulating a MYB transcription factor in Capsicum annuum // Plant Sci. 2019. V. 287. https://doi.org/10.1016/j.plantsci.2019.110181
- Филюшин М.А., Щенникова А.В., Кочиева Е.З. Характеристика генов антоцианидин-3-О-глюкозилтрансфераз перца (Capsicum spp.) и их роль в биосинтезе антоцианов // Генетика. 2023. Т. 59. № 5. С. 517–529.
- Solovchenko A.E., Chivkunova O.B., Merzlyak M.N., Reshetnikova I.V. A spectrophotometric analysis of pigments in apples // Rus. J. Plant Phys. 2001. V. 48. № 5. P. 693–700.
- Филюшин М.А., Щенникова А.В., Кочиева Е.З. Содержание антоцианов в плодах видов Capsicum коррелирует с уровнями транскрипции структурных и регуляторных генов флавоноидного пути // Физиол. растений. 2023. Т. 70. С. 36–44. https://doi.org/10.31857/S001533032260036X
- Liu W., Feng Y., Yu S. et al. The flavonoid biosynthesis network in plants // Int. J. Mol. Sci. 2021. V. 22. https://doi.org/10.3390/ijms222312824
- Schreiber G., Reuveni M., Evenor D. et al. ANTHOCYANIN1 from Solanum chilense is more efficient in accumulating anthocyanin metabolites than its Solanum lycopersicum counterpart in association with the ANTHOCYANIN FRUIT phenotype of tomato // Theor. Appl. Genet. 2012. V. 124. P. 295–307. https://doi.org/10.1007/s00122-011-1705-6
Arquivos suplementares









