Parameterization of Interaction between the Atmosphere and the Urban Surface: Current State and Prospects
- Authors: Tarasova M.A.1,2,3,4, Varentsov M.I.1,2,3,5,4, Stepanenko V.M.1,3,4
-
Affiliations:
- Faculty of Geography, Lomonosov Moscow State University
- Hydrometeorological Research Center of Russia
- Research Computing Center, Lomonosov Moscow State University
- Moscow Center for Fundamental and Applied Mathematics
- Obukhov Institute of Atmospheric Physics RAS
- Issue: Vol 59, No 2 (2023)
- Pages: 127-148
- Section: Articles
- URL: https://journals.rcsi.science/0002-3515/article/view/136902
- DOI: https://doi.org/10.31857/S0002351523020062
- EDN: https://elibrary.ru/HPPHSS
- ID: 136902
Cite item
Full Text
Abstract
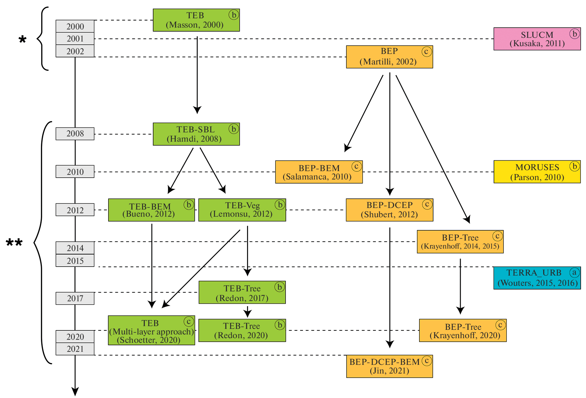
Cities have a significant impact on the environment, forming such microclimatic features as an urban heat island, an increase in the intensity of convective weather events, etc. Numerical models of the atmosphere with an integrated block that describes the interaction between the urbanized surface and the atmosphere – urban parameterization – reproduce well the meteorological features of the urban environment. The review studies on urban parameterizations are mostly outdated, and the recent ones do not fully cover aspects of the methods used in the models to describe physical processes. The paper is devoted to updating information on urban parameterizations, comparing the approaches used in them to describe physical processes and forming proposals for their improvement. Based on the most common urban parameterizations of various levels of complexity, the main groups of physical processes describing “urban surface – atmosphere” interaction are identified. They are the surface energy balance, radiation heat transfer, surface moisture balance, turbulent heat and moisture exchange in the urban canopy, anthropogenic influence on heat and moisture fluxes, radiation and turbulent interaction with urban vegetation. The main approaches to parameterization of physical processes defined within each block are described. Modern trends in the development of urban parameterizations are highlighted: 1) over the past 10 years, parameterizations have become more complicated due to the addition of the building energy model, a three-dimensional structure of urban vegetation, and vertical resolution when calculating turbulent fluxes; 2) at the same time, little attention is paid to revising the original empirical formulas, often obtained on the basis of single field or laboratory e-xperiments. Ways to improve urban parameterizations are proposed by clarifying the basic dependencies used mainly in the calculation of turbulent fluxes, particularly, using the results of highly detailed Large-eddy simulation modeling, which, with growing computational power, is increasingly used to simulate explicit heat transfer between the atmosphere and individual elements of the urban environment.
About the authors
M. A. Tarasova
Faculty of Geography, Lomonosov Moscow State University; Hydrometeorological Research Center of Russia; Research Computing Center, Lomonosov Moscow State University; Moscow Center for Fundamental and Applied Mathematics
Author for correspondence.
Email: mkolennikova@mail.ru
Russia, 119991, Moscow, Leninskie Gory, 1, bld. 1; Russia, 123376, Moscow, B. Predtechenskiy Per., 11-13; Russia, 119234, Moscow, Leninskie Gory, 1, bld. 4; Russia, 119991, Moscow, GSP-1, Leninskie Gory
M. I. Varentsov
Faculty of Geography, Lomonosov Moscow State University; Hydrometeorological Research Center of Russia; Research Computing Center, Lomonosov Moscow State University; Obukhov Institute of Atmospheric Physics RAS; Moscow Center for Fundamental and Applied Mathematics
Author for correspondence.
Email: mikhail.varentsov@srcc.msu.ru
Russia, 119991, Moscow, Leninskie Gory, 1, bld. 1; Russia, 123376, Moscow, B. Predtechenskiy Per., 11-13; Russia, 119234, Moscow, Leninskie Gory, 1, bld. 4; Russia, 119017, Moscow, 3 Pyzhyovskiy Per.; Russia, 119991, Moscow, GSP-1, Leninskie Gory
V. M. Stepanenko
Faculty of Geography, Lomonosov Moscow State University; Research Computing Center, Lomonosov Moscow State University; Moscow Center for Fundamental and Applied Mathematics
Author for correspondence.
Email: stepanen@srcc.msu.ru
Russia, 119991, Moscow, Leninskie Gory, 1, bld. 1; Russia, 119234, Moscow, Leninskie Gory, 1, bld. 4; Russia, 119991, Moscow, GSP-1, Leninskie Gory
References
- Варенцов М.И., Самсонов Т.Е., Кислов А.В., Константинов П.И. Воспроизведение острова тепла Московской агломерации в рамках региональной климатической модели COSMO–CLM // Вестник Московского университета. Серия 5: География. 2017. № 6. С. 25–37.
- Ривин Г.С., Вильфанд Р.М., Киктев Д.Б. Розинкина И.А., Тудрий К.О., Блинов Д.В., Варенцов М.И., Самсонов Т.Е., Бундель А.Ю., Кирсанов А.А., Захарченко Д.И. Система численного прогнозирования явлений погоды, включая опасные, для Московского мегаполиса: разработка прототипа // Метеорология и гидрология. 2019. № 11. С. 33–45.
- Arnfield A.J., Grimmond C.S.B. An Urban Canyon Energy Budget Model and its Application to Urban Storage Heat Flux Modelling // Energ. Buildings. 1998. V. 27. P. 61–68.
- Arya S.P. Introduction to Micrometeorology. N.Y.: Academic Press, Inc., 1988. 303 p.
- Bohnenstengel S.I., Evans S., Clark P.A., Belcher S.E. Simulations of the London urban heat island // Quarterly J. Royal Meteorological Society. 2011. V. 137. P. 1625–1640.
- Bohnenstengel S.I., Hamilton I., Davies M., Belcher S.E. Impact of anthropogenic heat emissions on London’s temperatures // Quarterly J. Royal Meteorological Society. 2014. V. 140. P. 687–698.
- Bohnenstengel S.I., Hendry M.A. Report on implementation and evaluation of MORUSES in the UKV (PS37) // Met Office, Key Deliverable Report. 2016. P. 1–52.
- Bornstein R., Lin Q. Urban heat islands and summertime convective thunderstorms in Atlanta: Three case studies // Atmos. Environ. 2000. V. 34. № 3. P. 507–516.
- Bueno B., Pigeon G., Norford L.K., Zibouche K., Marchadier C. Development and evaluation of a building energy model integrated in the TEB scheme // Geoscientific Model Development. 2012. V. 5. № 2. P. 433–448.
- Chen F., Kusaka H., Bornstein, R., Ching J., Grimmond, C.S.B., Grossman–Clarke S., Loridan T., Manning K.W., Martilli A., Miao S., Sailor D., Salamanca F., Taha H., Tewari M., Wang X., Wyszogrodzkia A., Zhangh C. The Integrated WRF/Urban Modelling System: Development, Evaluation, and Applications to Urban Environmental Problems // Int. J. Climatol. 2011. V. 31. P. 273–288.
- Clarke J.A. Energy Simulation in Building Design. Bristol: Adam Hilger, 1985. 362 p.
- de la Paz D., Borge R., Martilli A. Assessment of a high resolution annual WRF–BEP/CMAQ simulation for the urban area of Madrid (Spain) // Atmospheric Environment. 2016. V. 144. P. 282–296. https://doi.org/10.1016/j.atmosenv.2016.08.082
- Feigenwinter C., Vogt R., Parlow E. Vertical Structure of Selected Turbulence Characteristics above an Urban Canopy // Theor. Appl. Climatol. 1999. V. 62. P. 51–63.
- Flanner M.G. Integrating anthropogenic heat flux with global climate models // Geophys. Res. Lett. 2009. V. 36. L02801. https://doi.org/10.1029/2008GL036465
- Fortuniak K. Application of a slab surface energy balance model to determine surface parameters for urban areas // Lund eRep. Phys. Geog. 2005. V. 5. P. 90–91.
- Garbero V., Milelli M., Bucchignani E., Mercogliano P., Varentsov M., Rozinkina I., Rivin G., Blinov D., Wouters H., Schulz J.-P., Schättler U., Bassani F., Demuzere M., R-epola F. Evaluating the urban canopy scheme TERR-A_URB in the COSMO model for selected European cities // Atmosphere. 2021. V. 12. № 2.
- Garuma G. Review of urban surface parameterizations for numerical climate models // Urban Climate. 2018. V. 24. P. 830–851.
- Glazunov A. Numerical simulation of stably stratified turbulent flows over an urban surface: Spectra and scales and parameterization of temperature and wind–velocity profiles // Izvestiya, Atmospheric and Oceanic Physics. 2014a. V. 50. № 4. P. 356–368. https://doi.org/10.1134/S0001433814040148
- Glazunov A. Numerical simulation of stably stratified turbulent flows over flat and urban surfaces // Izvestiya, Atmospheric and Oceanic Physics. 2014b. V. 50. № 3. P. 236–245. https://doi.org/10.1134/S0001433814030037
- Glazunov A., Debolskiy A., Mortikov E. Turbulent Length Scale for Multilayer RANS Model of Urban Canopy and Its Evaluation Based on Large–Eddy Simulations // Supercomputing Frontiers and Innovations. 2021. V. 8. № 4. P. 100–116.
- Grimmond C.S.B., Oke T. An Evapotranspiration–Interception Model for Urban Areas // Water Resour. Res. 1991. V. 27. P. 1739–1755.
- Grimmond C.S.B., Blackett M., Best M., Barlow J., Baik J.-J., Belcher S., Bohnenstengel S.I., Calmet I., Chen F., Dandou A., Fortuniak K., Gouvea M.L., Hamdi R., Hendry M., Kondo H., Krayenhoff S., Lee S.-H., Loridan T., Martilli A., Masson V., Miao S., Oleson K., Pigeon G., Porson A., Salamanca F., Shashua–Bar L., Steeneveld G.-J., Tombrou M., Voogt J., Zhang N. The international urban energy balance models comparison project: First results from Phase 1 // Journal of Applied Meteorology and Climatology. 2010. V. 49. P. 1268–1292.
- Grimmond C.S.B., Blackett M., Best M., Barlow J., Baik J.-J., Belcher S., Bohnenstengel S.I., Calmet I., Chen F., Dandou A., Fortuniak K., Gouvea M.L., Hamdi R., Hendry M., Kondo H., Krayenhoff S., Lee S.-H., Loridan T., Martilli A., Masson V., Miao S., Oleson K., Pigeon G., Porson A., Salamanca F., Shashua–Bar L., Steeneveld G.-J., Tombrou M., Voogt J., Zhang N. The international urban energy balance models comparison project: Initial results from Phase 2 // International J. Climatology. 2011. V. 31. № 2. P. 244–272.
- Hamdi R., Masson V. Inclusion of a drag approach in the town energy balance (TEB) scheme: offline 1–d validation in a street canyon // J. Applied Meteorology and Climatology. 2008. V. 47. P. 2627–2644.
- Hamdi R., Degrauwe D., Termonia P. Coupling the Town Energy Balance (TEB) Scheme to an Operational Limited–Area NWP Model: Evaluation for a Highly Urbanized Area in Belgium // Weather and Forecasting. 2012. V. 27. № 2. P. 323–344.
- Han J.Y., Baik J.J., Lee H. Urban impacts on precipitation // Asia–Pacific J. Atmos. Sci. 2014. V. 50. № 1. P. 17–30. 10.10a07/s13143–014–0016–7
- Harman I., Best M., Belcher S. Radiative exchange in an urban street canyon // Boundary–Layer Meteorol. 2004a. V. 110. P. 301–316.
- Harman I., Best M., Belcher S. Scalar fluxes from urban street canyons. Part II: Model // Boundary–Layer Meteorol. 2004b. V. 113. P. 387–410.
- Harman I., Finnigan J. A simple unified theory for flow in the canopy and roughness sublayer // Boundary–Layer Meteorology. 2007. V. 123. P. 339–363.
- Hertwig D., Grimmond S., Hendry M.A. Saunders B., Wang Z., Jeoffrion M., Vidale P., McGuire P., Bohnenstengel S., Ward H., Kotthaus S. Urban signals in high–resolution weather and climate simulations: role of urban land–surface characterization // Theor. Appl. Climatol. 2020. V. 142. P. 701–728.
- Jin L., Schubert S., Fenner D., Meier F., Schneider C. Integration of a Building Energy Model in an Urban Climate Model and its Application // Boundary–Layer Meteorology. 2021. V. 178. P. 249–281.
- Juerges W. Der waermeuebergang an einer ebenen Wand // Gesundheits Ingenieur (“Health Engineer”). 1924. V. 19. P. 5–52.
- Kanda M., Kanega M., Kawai T., Moriwaki R., Sugawara H. Roughness lengths for momentum and heat derived from outdoor urban scale models // J. Appl. Meteorol. Climatol. 2007. V. 46. № 7. P. 1067–1079.
- Kanda M., Inagaki A., Miyamoto T., Gryschka M., Raasch S. A new aerodynamic parametrization for real urban surfaces // Bound.–Layer Meteorol. 2013. V. 148 № 2. P. 357–377.
- Krayenhoff E., Christen A., Martilli A., Oke T. A multi–layer radiation model for urban neighbourhoods with trees // Bound.– Lay. Meteorol. 2014. V. 151. P. 139–178.
- Krayenhoff E., Santiago J.-L., Martilli A., Christen A., Oke T. Parametrization of drag and turbulence for urban neighborhoods with trees // Bound.–Lay. Meteorol. 2015. V. 156. P. 157–189.
- Krayenhoff E.S., Jiang T., Christen A., Martilli A., Oke T.R., Bailey B.N., Nazarian N., Voogt J.A., Giometto M.G., Stastny A., Crawford B.R. A multi–layer urban canopy meteorological model with trees (BEP–Tree): Street tree impacts on pedestrian–level climate // Urban Climate. 2020. V. 32. 100590. https://doi.org/10.1016/j.uclim.2020.100590
- Kusaka H., Kondo H., Kikegawa Y., Kimura F. A simple single–layer urban canopy model for atmospheric models: Comparison with multi–layer and slab models // Boundary–Layer Meteorology. 2001. V. 101. № 3. P. 329–358.
- Kusaka H., Kimura F. Coupling a single–layer urban canopy model with a simple atmospheric model: Impact on urban heat island simulation for an idealized case // Journal of the Meteorological Society of Japan. 2004. V. 82. № 1. P. 67–80.
- Kusaka H., Chen F., Tewari M., Dudhia J., Gill D.O., Duda M.G., Wang W., Miya Y. Numerical Simulation of Urban Heat Island Effect by the WRF Model with 4-km Grid Increment: An Inter-Comparison Study between the Urban Canopy Model and Slab Model // J. Meteorol. Soc. Jpn. Ser. II. 2012. V. 90B. P. 33–45.
- Lac C., Chaboureau J.-P., Masson V., Pinty J.-P., Tulet P., Escobar J., Leriche M., Barthe C., Aouizerats B., Augros C., Aumond P., Franck A., Bechtold P., Berthet S., Bielli S., Bosseur F., Caumont O., Cohard J.-M., Colin J., Wautelet P. Overview of the Meso–NH model version 5.4 and its applications // Geoscientific Model Development. 2018, V. 11. P. 1929–1969.
- Lemonsu A., Grimmond C.S.B., Masson V. Modeling the Surface Energy Balance of the Core of an Old Mediterranean City: Marseille // J. Appl. Meteorol. 2004. V. 43. P. 312–327.
- Lemonsu A., Masson V., Shashua–Bar L., Erell E., Pearlmutter D. Inclusion of vegetation in the Town Energy Balance model for modelling urban green areas // Geosci. Model Dev. 2012. V. 5. P. 1377–1393.
- Li Q., Bou–Zeid E., Grimmond S., Zilitinkevich S., Katul G. Revisiting the relation between momentum and scalar roughness lengths of urban surfaces // Q. J. R. Meteorol Soc. 2020. V. 146. P. 3144–3164. https://doi.org/10.1002/qj.3839
- Liu J., Niyogi D. Meta–analysis of urbanization impact on rainfall modification // Sci. Rep. 2019. V. 9. № 1. P. 7301.
- Louis J.F. A Parametric Model of Vertical Eddies Fluxes in the Atmosphere // Boundary-Layer Meteorol. 1979. V. 17. P. 187–202.
- Martilli A., Clappier A., Rotach M.W. An Urban Surface Exchange Parameterisation for Mesoscale Models // Bound.–Lay. Meteorol. 2002. V. 104. P. 261–304.
- Masson V. A Physically–Based Scheme For The Urban Energy Budget In Atmospheric Models // Bound.–Lay. Meteorol. 2000. V. 94. P. 357–397.
- Masson V., Grimmond C.S.B., Oke T.R. Evaluation of the Town Energy Balance (TEB) Scheme with Direct Measurements from Dry Districts in Two Cities // J. Appl. Meteorol. 2002. V. 41. P. 1011–1026.
- Masson V. Urban surface modeling and the meso–scale impact of cities // Theor. Appl. Climatol. 2006. V. 84. P. 35–45.
- Masson V., Seity, Y. Including Atmospheric Layers in Vegetation and Urban Offline Surface Schemes // J. Applied Meteorology and Climatology. 2009. V. 48. № 7. P. 1377–1397.
- Masson V., Le Moigne P., Martin E., Faroux S., Alias A., Alkama R., Belamari S., Barbu A., Boone A., Bouyssel F., Brousseau P., Brun E., Calvet J.-C., Carrer D., Decharme B., Delire C., Donier S., Essaouini K., Gibelin A.-L., Giordani H., Habets F., Jidane M., Kerdraon G., Kourzeneva E., Lafaysse M., Lafont S., Lebeaupin Brossier C., Lemonsu A., Mahfouf J.-F., Marguinaud P., Mokhtari M., Morin S., Pigeon G., Salgado R., Seity Y., Taillefer F., Tanguy G., Tulet P., Vincendon B., Vionnet V., Voldoire A. The SURFEXv7.2 land and ocean surface platform for coupled or offline simulation of earth surface variables and fluxes // Geoscientific Model Development. 2013. V. 6. P. 929–960.
- Miao S.G., Chen F. Enhanced modeling of latent heat flux from urban surfaces in the Noah/single–layer urban canopy coupled model // Science China–Earth Sciences. 2014. V. 57. P. 2408–2416.
- Mussetti G., Brunner D., Allegrini J., Wicki A., Schubert S., Carmeliet J. Simulating urban climate at sub–kilometre scale for representing the intra–urban variability of Zurich, Switzerland // Int. J. Climatol. 2020. V. 40. P. 458–476. https://doi.org/10.1002/joc.6221
- Mussetti G., Brunner D., Henne S., Allegrini J., Krayenhoff E., Schubert S., Feigenwinter C., Vogt R., Wicki A., Carmeliet J. COSMO–BEP–Tree v1.0: a coupled urban climate model with explicit representation of street trees // Geoscientific Model Development. 2020. V. 13. № 3. P. 1685–1710.
- Nazarian N., Krayenhoff E.S., Martilli A. A one–dimensional model of turbulent flow through “urban” canopies (MLUCM v2.0): updates based on large–eddy simulation // Geoscientific Model Development. 2020, V. 13. № 3. P. 937–953.
- Nunez M., Oke T.R. The Energy Balance of an Urban Canyon // Journal of Applied Meteorology. 1977. V. 16. P. 11–19.
- Oke T.R. Boundary Layer Climates, N.Y.: Routledge, 2nd edition, 1987. 435 p.
- Oke T., Mills G., Christen A., Voogt J. Urban Climates. Cambridge: Cambridge University Press., 2017. 548 p. https://doi.org/10.1017/9781139016476
- Porson A., Clark P.A., Harman I.N., Best M.J., Belcher S.E. Implementation of a new urban energy budget scheme in the MetUM. Part I: Description and idealized simulations // Quarterly J. Royal Meteorological Society. 2010. V. 136. № 651. P. 1514–1529.
- Raupach M.R., Antonia R.A., Rajagoplan S. Rough–Wall Turbulent Boundary Layers // Appl. Mech. Rev. 1991. V. 44. P. 1–25.
- Redon E., Lemonsu A., Masson V., Morille B., Musy M. Implementation of street trees in solar radiative exchange parameterization of TEB in SURFEX v8.0 // Geoscientific Model Development. 2017. V. 10. P. 385–411.
- Redon E., Lemonsu A., Masson V. An urban trees parameterization for modeling microclimatic variables and thermal comfort conditions at street level with the Town Energy Balance model (TEB–SURFEX v8.0) // Geosci. Model Dev. 2020. V. 13. P. 385–399.
- Ribeiro I., Martilli A., Falls M., Zonato A., Villalba G. Highly resolved WRF–BEP/BEM simulations over Barcelona urban area with LCZ // Atmospheric Research. 2021. V. 248. 105220. https://doi.org/10.1016/j.atmosres.2020.105220
- Rivin G.S., Rozinkina I.A., Vil’fand R.M., Kiktev D.B., T-udrii K.O., Blinov D.V., Varentsov M.I., Zakharchenko D.I., Samsonov T.E., Repina I.A., Artamonov A.Yu. Development of the High–Resolution Operational Systemfor Numerical Prediction of Weather and Severe Weather Events for The Moscow Region // Russ. Meteorol. Hydrol. 2020. V. 45. P. 455–465.
- Rizwan A.M., Dennis L.Y.C., Liu C. A review on the generation, determination and mitigation of Urban Heat Island // J. Environ. Sci. 2008. V. 20. № 1. P. 120–128.
- Rotach M.W. Profiles of Turbulence Statistics in and above an Urban Street Canyon // Atmos. Environ. 1995. V. 29. P. 1473–1486.
- Rowley F.B., Algren A.B., Blackshaw J.L. Surface Conductances as Affected by Air Velocity, Temperature and Character of Surface // ASHRAE Trans. 1930. V. 36. P. 429–446.
- Rowley F.B., Eckley W. A. Surface Coefficients as Affected by Wind Direction // ASHRAE Trans. 1932. V. 38. P. 33–46.
- Rummukainen M. Added value in regional climate modeling // Wiley Interdiscip. Rev. Clim. Chang. 2016. V. 7. № 1. P. 145–159.
- Salamanca F., Krpo A., Martilli A., Alain C. A new building energy model coupled with an urban canopy parameterization for urban climate simulations–part I. formulation, verification, and sensitivity analysis of the model // Theoretical and Applied Climatology. 2010. V. 99. P. 331–344.
- Salamanca F., Martilli A., Yagüe C. A numerical study of the Urban Heat Island over Madrid during the DESIREX (2008) campaign with WRF and an evoluation of simple mitigation strategies // Int. J. Climatol. 2012. V. 32. P. 2372–2386. https://doi.org/10.1002/joc.3398
- Santiago J., Martilli A. A dynamic urban canopy parameterization for mesoscale models based on computational fluid dynamics Reynolds–averaged Navier–Stokes microscale simulations // Bound.–Lay. Meteorol. 2010. V. 137. P. 417–439.
- Sarkar A., De Ridder K. The urban heat island intensity of Paris: a case study based on a simple urban surface parametrization // Bound.–Layer Meteorol. 2010. V. 138. P. 511–520.
- Schoetter R., Kwok Y., de Munck C., Lau K., Wong W., Masson V. Multi–layer coupling between SURFEX–TEB–V9.0 and Meso–NH–v5.3 for modelling the urban climate of high–rise cities // Geoscientific Model Development. 2020. V. 13. № 11. P. 5609–5643.
- Schubert S., Grossman–Clarke S., Martilli A. A Double–Canyon Radiation Scheme for Multi–Layer Urban Canopy Models // Boundary–Layer Meteorology. 2012. V. 145. № 3. P. 439–468.
- Schubert S., Grossman–Clarke S. Evaluation of the coupled COSMO–CLM/DCEP model with observations from BUBBLE // Q. J. R. Meteorol Soc. 2014. V. 140. № 685. P. 2465–2483.
- Simón–Moral A., Dipankar A., Roth M., Sánchez C., Velasco E., Huang X.-Y. Application of MORUSES single–layer urban canopy model in a tropical city: Results from Singapore // Q. J. R. Meteorol Soc. 2020. V. 146. P. 576–597. https://doi.org/10.1002/qj.3694
- Smith J.O. Determination of the Convective Heat Transfer Coefficients from the Surfaces of Buildings within Urban Street Canyons, PhD Thesis, Bath Depart, Waterloo Mech. Eng. Univ. 2010.
- Swaid H. The Role of Radiative–Convective Interaction in Creating the Microclimate of Urban Street Canyons // Boundary–Layer Meteorol. 1993. V. 64. P. 231–259.
- Trusilova K., Früh B., Brienen S., Walter A., Masson V., Pigeon G., Becker P. Implementation of an Urban Parameterization Scheme into the Regional Climate Model COSMO–CLM // J. Applied Meteorology and Climatology. 2013. V. 52. № 10. P. 2296–2311.
- UN, 2018. World Urbanization Prospects, United Nations Press. Accessed online from https://esa.un.org/ u-npd/wup/.
- Varentsov M., Wouters H., Platonov V., Konstantinov P. Megacity–Induced Mesoclimatic Effects in the Lower Atmosphere: A Modeling Study for Multiple Summers over Moscow, Russia // Atmosphere. 2018. V. 9. № 2. P. 50. https://doi.org/10.3390/atmos9020050
- Varentsov M.I., Grishchenko M.Y., Wouters H. Simultaneous assessment of the summer urban heat island in moscow megacity based on in situ observations, thermal satellite images and mesoscale modeling // GEOGRAPHY, ENVIRONMENT, SUSTAINABILITY. 2019. V. 12. № 4. P. 74–95.
- Varentsov M., Samsonov T., Demuzere M. Impact of urban canopy parameters on a megacity’s modelled thermal environment // Atmosphere. 2020. V. 11. № 12. P. 1349. https://doi.org/10.3390/atmos11121349
- Vasenev V., Varentsov M., Konstantinov P., Romzaykinaa O., Kanareykinaa I., Dvornikova Y., Manukyana V. Projecting urban heat island effect on the spatial–temporal variation of microbial respiration in urban soils of Moscow megalopolis // Science of the Total Environment. 2021. V. 786. 147457.
- Wang Z., Xiao Z., Tam C.-Y., Pan W., Chen J., Chenxi H., Ren C., Wei W., Yang S. The projected effects of urbanization and climate change on summer thermal environment in Guangdong–Hong Kong–Macao Greater Bay Area of China // Urban Climate. 2021. V. 37. 100 866. https://doi.org/10.1016/j.uclim.2021.100866
- Wong K.V., Paddon A., Jimenez A. Review of World Urban Heat Islands: Many Linked to Increased Mortality // J. Energy Resour. Technol. 2013. V. 135. № 2. P. 1–12. https://doi.org/10.1115/1.4023176
- Wouters H., Demuzere M., De Ridder K., van Lipzig N.P. The impact of impervious water–storage parametrization on urban climate modeling // Urban Climate. 2015. V. 11. P. 24–50.
- Wouters H., Demuzere M., Blahak U., Fortuniak K., Maiheu B., Camps J., Tielemans D., van Lipzig N.P. The efficient urban canopy dependency parametrization (SURY) v1.0 for atmospheric modeling: description and application with the COSMO–CLM model for a Belgian summer // Geoscientific Model Development. 2016. V. 9. № 9. P. 3027–3054.
- Xie Z., Castro I.P. LES and RANS for turbulent flow over arrays of wall–mounted obstacles // Flow, Turbulence and Combustion. 2006. V. 76. № 3. P. 291–312. https://doi.org/10. 1007/s10494–006–9018–6
- Yang J., Wang Z.H., Chen F., Miao S., Tewari M., Voogt J., Myint S. Enhancing Hydrologic Modelling in the Coupled Weather Research and Forecasting–Urban Modelling System // Boundary–Layer Meteorol. 2015. V. 155. P. 87–109.
- Zemtsov S., Shartova N., Varentsov M., Konstantinov P., Kidyaeva V., Shchur A., Timonin S., Grischchenko M. Intraurban social risk and mortality patterns during extreme heat events: A case study of Moscow, 2010–2017 // Health Place. 2020. V. 66. № September. P. 102 429.10.1007/s10546–014–9991–6https://doi.org/10.1016/j.healthplace.2020.102429
Supplementary files











