Synthesis of reliable design solutions using statistical and expert information in conceptual AIRCRAFT design
- Authors: Veresnikov G.S.1, Goncharenko V.I.1
- 
							Affiliations: 
							- ICS RAS
 
- Issue: No 1 (2025)
- Pages: 99-111
- Section: SYSTEM ANALYSIS AND OPERATIONS RESEARCH
- URL: https://journals.rcsi.science/0002-3388/article/view/293791
- DOI: https://doi.org/10.31857/S0002338825010086
- EDN: https://elibrary.ru/AHKBFY
- ID: 293791
Cite item
Abstract
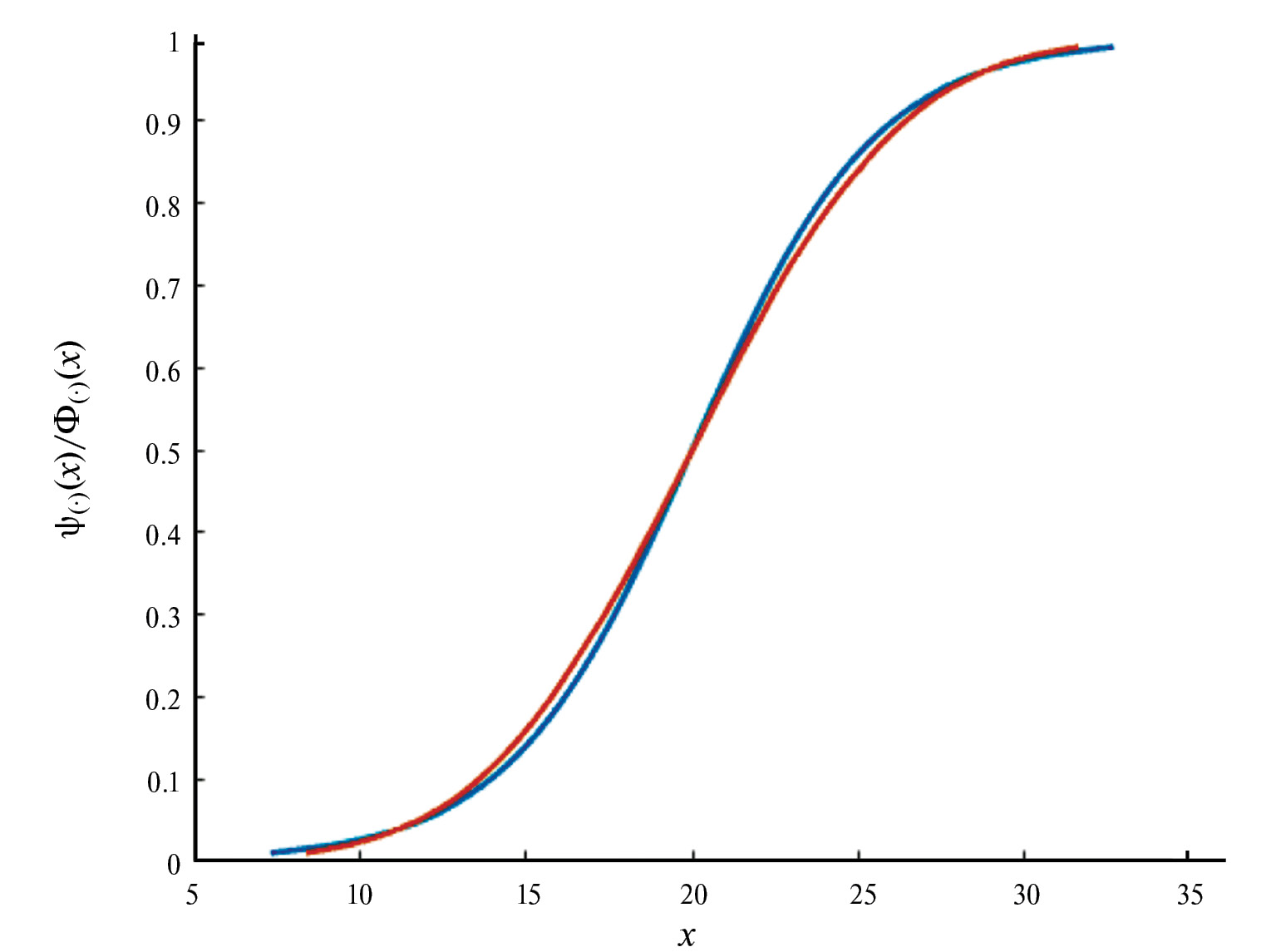
The conceptual phase of aircraft design is characterized by a significant degree of uncertainty in the initial data. This is largely due to the presence of random processes and incomplete information, requiring the use of non-deterministic parameters that cannot be defined by a precise number. These non-deterministic parameters are linked to parametric uncertainty, which is a key factor contributing to the increased risk of design errors. To address this challenge, this paper presents optimization models that formalize the tasks of parametric synthesis in aircraft conceptual design, with a focus on ensuring the reliability of design decisions. Probability theory and uncertainty theory are employed to represent non-deterministic parameters. The theory of uncertainty provides decision-makers with a powerful tool for constructing optimization models that encapsulate the formalized requirements of the designed system.
Full Text
 
												
	                        About the authors
G. S. Veresnikov
ICS RAS
							Author for correspondence.
							Email: veresnikov@mail.ru
				                					                																			                												                	Russian Federation, 							Moscow						
V. I. Goncharenko
ICS RAS
														Email: vladimirgonch@mail.ru
				                					                																			                												                	Russian Federation, 							Moscow						
References
- Анисимов К.С., Евдокименков В.Н., Красильщиков М.Н., Сыпало К.И., Топоров Н.Б. Оптимизация процесса совершенствования авиационных комплексов на базе концепции функционального проектирования // Изв. РАН. ТиСУ. 2022. № 1. С. 105–123.
- Анисимов К.С., Евдокименков В.Н, Красильщиков М.Н., Сыпало К.И., Топоров Н.Б. Управление процессом формирования научно-технического задела в авиастроении на основе оценки дефицита функциональных свойств перспективного летательного аппарата // Изв. РАН. ТиСУ. 2023. № 6. С. 142–152.
- Dawei Z., Jinyu Z., Chunqiu L., Zhiling W. A Short Review of Reliability-based Design Optimization // IOP Conference Series: Materials Science and Engineering. 2021. V. 1043. P. 032041.
- Ling C., Kuo W., Xie M. An Overview of Adaptive-Surrogate-Model-Assisted Methods for Reliability-Based Design Optimization // IEEE Transactions on Reliability. 2022. V. 72. № 3. P. 1243–1264.
- Jerez D.J., Jensen H.A., Beer M. Reliability-based Design Optimization of Structural Systems under Stochastic Excitation: An Overview // Mechanical Systems and Signal Processing. 2022. V. 166. P. 108397.
- Anirban C., Boris K., Karen E.W. Information Reuse for Importance Sampling in Reliability-Based Design Optimization // Reliability Engineering & System Safety. 2020. V. 201. P. 106853.
- Ma Y.-Z., Li H.-S., Yao W.-X. Reliability-based Design Optimization Using a Generalized Subset Simulation Method and Posterior Approximation // Engineering Optimization. 2017. V. 50. P. 1–16.
- Zhao W., Chen Y., Liu J. An Effective First Order Reliability Method Based on Barzilai-Borwein Step // Applied Mathematical Modelling. 2019. V. 77.
- Hu Z., Mansour R., Olsson M. et al. Second-order Reliability Methods: a Review and Comparative Study // Structural and Multidisciplinary Optimization. 2021. V. 64. P. 3233–3263.
- Lee S. Reliability Based Design Optimization Using Response Surface Augmented Moment Method // J. Mech. Sci. Technol. 2019. V. 33. P. 1751–1759.
- Dourado A.D., Lobato F.S., Cavalini A.A. et al. Fuzzy Reliability-Based Optimization for Engineering System Design // Intern. J. Fuzzy Systems. 2019. V. 21. P. 1418–1429.
- Zhang C.-Y., Wang Z., Fei C.-W., Yuan Z.-S., Wei J.-S., Tang W.-Z. Fuzzy Multi-SVR Learning Model for Reliability-Based Design Optimization of Turbine Blades // Materials. 2019. V. 12. P. 2341.
- Dey S., Zaman K. Dimension Reduction Method-Based RBDO for Dependent Interval Variables // Intern. J. Computational Methods. 2020. V. 17. № 3.
- Zaeimi M., Ghoddosian A. System RBDO of Truss Structures Considering Interval Distribution Parameters // Structural Engineering and Mechanics. 2019. V. 70. № 1. P. 81–96.
- Zhang Z., Jiang C. Evidence-theory-based Structural Reliability Analysis with Epistemic Uncertainty: A Review // Structural and Multidisciplinary Optimization. 2021. V. 63. № 1. P. 2935–2953.
- Wang C., Matthies H.G. Evidence Theory-based Reliability Optimization Design Using Polynomial Chaos Expansion // Computer Methods in Applied Mechanics and Engineering. 2018. V. 341. P. 640–657.
- Mourelatos Z.P., Zhou J., Kloess A. A Design Optimization Method Using Possibility Theory // SAE Transactions. 2005. V. 114. P. 257–266.
- Вересников Г.С., Башкиров И.Г., Горчаков С.Е. Determining SST Aerodynamic Configuration and Power Plant Parameters under Epistemic Uncertainty // Advances in Systems Science and Applications. 2023. V. 23. № 2. P. 152–163.
- Celorrio L., Patelli E. Reliability-Based Design Optimization under Mixed Aleatory/Epistemic Uncertainties: Theory and Applications // ASCE ASME J. Risk Uncertain. Eng. Syst. A Civ. 2021. V. 7. № 3.
- Zeng M., Changquan L., Peng H. Unified Reliability-based Design Optimization with Probabilistic, Uncertain-but-bounded and Fuzzy Variables // Computer Methods in Applied Mechanics and Engineering. 2023. V. 407. P. 115925.
- Liu B. Theory and Practice of Uncertain Programming. 3-rd ed. Berlin: Springer-Verlag, 2009. 201 p.
- Zhu Y. Functions of Uncertain Variables and Uncertain Programming // J. Uncertain Systems. 2012. V. 6. № 4. P. 278–288.
Supplementary files
 
				
			 
					 
						 
						 
						 
						 
				
 
  
  
  Email this article
			Email this article 
 Open Access
		                                Open Access Access granted
						Access granted





