Vapor Bubble Growth in a Superheated Liquid (Pressure Blocking Effect)
- 作者: Zudin Y.В.1, Urtenov D.S.1
- 
							隶属关系: 
							- National Research Centre “Kurchatov Institute”
 
- 期: 编号 6 (2023)
- 页面: 61-78
- 栏目: Articles
- URL: https://journals.rcsi.science/0002-3310/article/view/162295
- DOI: https://doi.org/10.31857/S0002331023060067
- EDN: https://elibrary.ru/PSVOFM
- ID: 162295
如何引用文章
全文:
详细
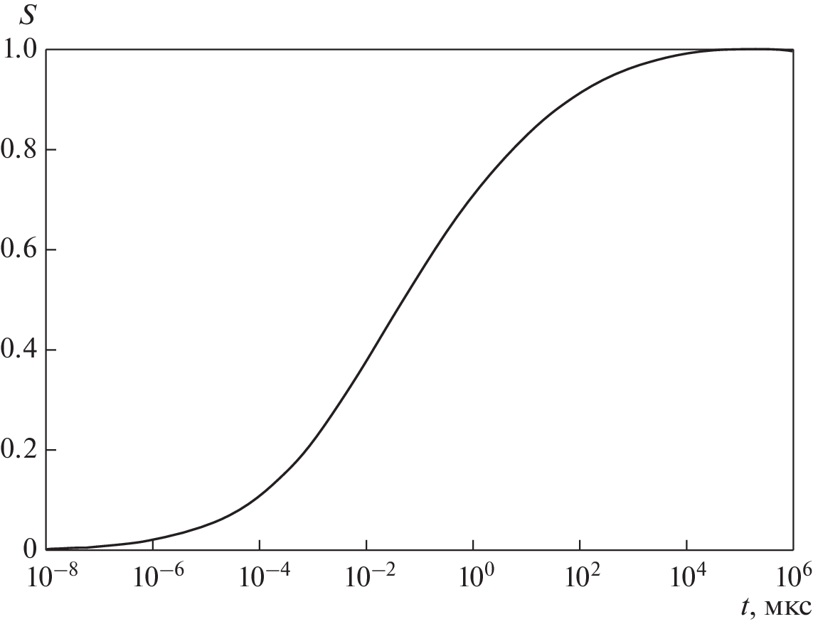
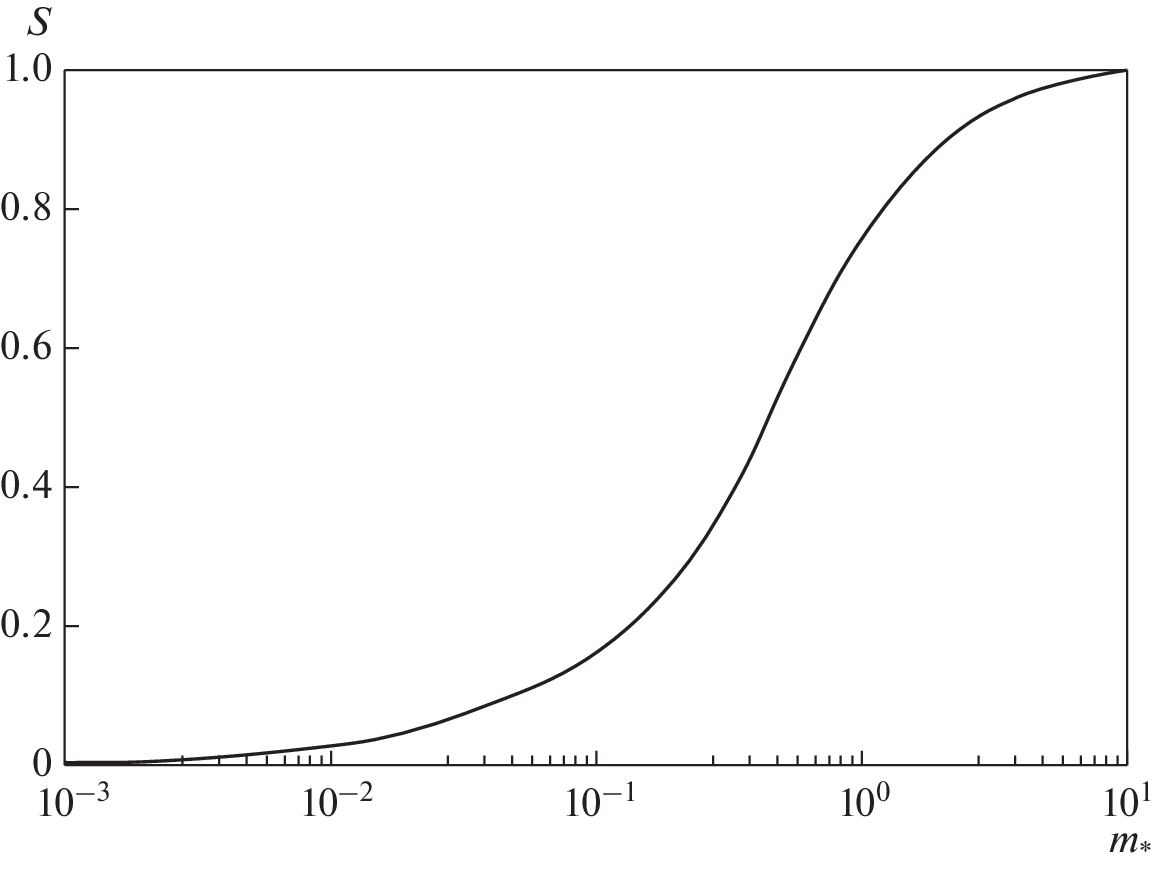
The vapor bubble growth problem in a superheated liquid is considered. The Stefan number in the metastable region us evaluated. The asymptotics of the “thermal explosion” is investigated in the framework of the energy thermal scheme. The “pressure blocking” effect is show to occur if the Stefan numbers exceeds 1. An analytical solution is obtained for the bubble growth law in a liquid with energy spinodal temperature. A numerical study of butane bubble growth in the near-spinodal region is performed. A comparison of the solution with the experimental results on the boiling of a butane drop is given.
作者简介
Yu. Zudin
National Research Centre “Kurchatov Institute”
							编辑信件的主要联系方式.
							Email: yzudin@gmail.com
				                					                																			                												                								Russia, Moscow						
D. Urtenov
National Research Centre “Kurchatov Institute”
														Email: yzudin@gmail.com
				                					                																			                												                								Russia, Moscow						
参考
- Ghazivini M., Hafez M., Ratanpara A. et al. A review on correlations of bubble growth mechanisms and bubble dynamics parameters in nucleate boiling // J. Therm Anal Calorim. 2022. V. 147. P. 6035–6071.
- Stojanovic A.D., Belosevic S.V., Crnomarkovic N.D., Tomanovic I.D., Milicevic A.R. Nucleate pool boiling heat transfer: Review of models and bubble dynamics parameters. Thermal Science. 2022. V. 26. №1. P. 157–174.
- Lee H.S., Merte Jr. H. Spherical vapor bubble growth in uniformly superheated liquid // International Journal of Heat and Mass Transfer. 1996. V. 39. № 12. P. 2427–2447.
- Гиббс Дж.В. Термодинамика. Статистическая механика. М.: Наука.1982. 584 с.
- Вукалович М.П., Новиков И.И. Уравнение состояния реальных газов. М.: Госэнергоиздат. 1948. М.-Л.: Госэнергоиздат. 340 с.
- Рид Р., Праусниц Дж., Шервуд Т. Свойства газов и жидкостей: Справочное пособие. Л.: Химия. 1982.
- Новиков И.И. Термодинамика спинодалей и фазовых переходов. М.-Л.: Наука. 2000.
- Скрипов В.П. Метастабильная жидкость. М.: Наука. 1972.
- Dalle Donne M., Ferranti M. P. The growth of vapour bubbles in superheated sodium // Int. J. Heat Mass Transfer. 1975. V. 18. P. 477–493.
- Prosperetti A., Plesset M.S. Vapor-bubble growth in a superheated liquid // Journal of Fluid Mechanics. 1978. V. 85. № 2. P. 349–368.
- Robinson A. Bubble growth dynamics in boiling. Ph. D. Thesis. McMaster University Hamilton, Ontario, Canada. 2002.
- Zanje S, Iyer K.K.R., Murallidharan J.S., Punekar H., Gupta V.K. Development of generalized bubble growth model for cavitation and flash boiling // Physics of Fluids. 2021. V. 33. № 7. Article id.077116077116.
- Brennen C.E. Cavitation and Bubble Dynamics. Oxford: Oxford University Press. 1995.
- Авдеев А.А. Динамика парового зародыша в перегретой жидкости (закономерности начального периода роста) // ТВТ. 2015. Т. 53. Вып. 4. С. 569–578.
- Лабунцов Д.А. Современные представления о механизме пузырькового кипения жидкостей. В кн.: Теплообмен и физическая газодинамика: М.: Изд-во АН СССР. С. 98–115. 1974.
- Scriven L.E. On the dynamics of phase growth. Chem. Eng. Sci. 1959. V. 10. № 1/2. P. 1–14.
- Зудин Ю.Б., Уртенов Д.С. Предельные и бинарные схемы роста парового пузырька // Известия РАН. Энергетика. 2023. № 5. С. 60–78.
- Карташов Э.М. Теплопроводность при переменном относительном коэффициенте теплообмена // Известия РАН. Энергетика. 2015. № 2. С. 138–149.
- Карташов Э.М. Аналитические методы в теории теплопроводности твердых тел. Учебное пособие. 1985. 480 с.
- Plesset M.S., Zwick S.A. The growth of vapor bubbles in superheated liquids // J. Appl. Phys. 1954. V. 25. P. 493–500.
- Shepherd J.E., Sturtevant B. Rapid evaporation at the superheat limit // J. Fluid Mech. 1982. V. 121. P. 379–402.
- Zudin Y.B. Non-equilibrium Evaporation and Condensation Processes: Analytical Solutions. Springer: Heidelberg. 2021 (3nd Edition).
- Mikic B.B., Rosenow W.M., Griffith P. On bubble growth rates // Int. J. Heat Mass Transf. 1970. V. 13. P. 657–666.
- Авдеев А.А., Зудин Ю.Б. Рост парового пузыря в околоспинодальной области в рамках обобщенной инерционно-тепловой схемы // Теплофизика высоких температур. 2002. Т. 40. С. 971–978.
- Бейтмен Г., Эрдейи А. Высшие трансцендентные функции. Том 1. Гипергеометрическая функция. Функции Лежандр. М.: Наука. 1973.
- Корабельников A.B., Накоряков В.Е., Шрайбер И.Р. Учет неравновесного испарения в задачах динамики парового пузырька // Теплофизика высоких температур. 1981. Т. 19. № 4. С. 797–785
- Зудин Ю.Б., Зенин В.В. Эффект “запирания давления” при росте парового пузырька в сильно перегретой жидкости // Инженерно-физический журнал. 2016. Т. 89. № 5. С. 1148–1159.
补充文件
 
				
			 
						 
						 
						 
						 
					 
				
 
  
  
  电邮这篇文章
			电邮这篇文章 








